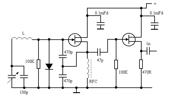
Hallo, warum findet man in Oszilatorschaltungen mit FET oft eine Diode am Gate, die nach Masse geschaltet ist? (siehe Bild im Anhang)
Troll Alarm schrieb: > Als Amplitudenstabilisator ? Soll heißen, die positive Halbwelle kann nicht größer werden als die Flußspannung der Diode? Oder geht es möglicherweise darum, die Gatekapazität schneller zu entladen???
>> Als Amplitudenstabilisator ? > Soll heißen, die positive Halbwelle kann nicht größer werden > als die Flußspannung der Diode? Die Diode wird bei der positiven Flußspannung leitend, wodurch sich das Spannungsnievau am Gate ins Negative verschiebt. Durch die negative Vorspannung regelt sich die Amplitude zurück.
"The 1N4148 diode is used as a gate clamp limiting the positive excursion of the sinewave and to provide stabilizing bias." http://www.w1vd.com/16080VFO.html http://www.w1vd.com/16080VFO.pdf
Disadvantage of using a clamping diode between the gate and ground is that it damps the tank circuit when it starts conducting. This will cause extra unwanted pahse noise.
Vielleicht mal bei W.Schnorrenberg Absatz 4.2 sowie bei U.L.Rohde nachlesen: http://www.dc4ku.darc.de/Rauscharmer_VFO.pdf MfG
Danke euch für die Antworten! Mast schrieb: > Disadvantage of using a clamping diode between the gate and ground is > that it damps the tank circuit when it starts conducting. This will > cause extra unwanted pahse noise. Ich versuche eine Übersetzung: Nachteil der Verwendung einer Klemmdiode zwischen dem Gate und Masse ist, dass der Schwingkreis gedämpft wird, wenn die Diode anfängt zu leiten. Dies verursacht zusätzliches unerwünschtes Phasenrauschen. Also ist die Verwendung der Gate-Diode nur bedingt zu empfehlen? Anscheinend ist sie trotzdem(?) sehr verbreitet!
Mit einem Colpitts in Kollektorschaltung experimentiere ich gerade noch. Aber er macht am Schwingkreis keine so hohe Spannungen wie Colpitts in Basisschaltung. Es kann durchaus eine einfache Amplitudenbegrenzung sein.
Holm schrieb: > Nachteil der Verwendung einer Klemmdiode zwischen dem Gate und Masse > ist, dass der Schwingkreis gedämpft wird, wenn die Diode anfängt zu > leiten. Dies verursacht zusätzliches unerwünschtes Phasenrauschen. > > Also ist die Verwendung der Gate-Diode nur bedingt zu empfehlen? > Anscheinend ist sie trotzdem(?) sehr verbreitet! Es kommt --wie immer-- auf die Anwendung an: -- die Diode ist die einfache 1-Bauteil Amplitudenstabilisierung /Arbeitspunkteinstellung -- sie hat den Nachteil, dass sie im Oszillator-FET selbst die Amplitude regelt und damit Phasenrauschen erhöht Bei Dippern einfachen Oszillatoren für Messzwecke usw. kein Problem, in Empfängern schon (reziproke Mischung des Phasenrauschens im Mischer und damit ggf. "Zustopfen" des Empfängers. EMU
>Vielleicht mal bei W.Schnorrenberg Absatz 4.2 sowie bei U.L.Rohde >nachlesen: http://www.dc4ku.darc.de/Rauscharmer_VFO.pdf Ich muss immer lachen, wenn "Experten" von rauscharem VCO's reden und dann einen Oszillator mit einem FET aufbauen!
Mike schrieb: > Ich muss immer lachen, wenn "Experten" von rauscharem VCO's reden und > dann einen Oszillator mit einem FET aufbauen! dann erzähl doch mal warum und vor allem hast Du Messwerte ? Ich würde Dir nämlich etwas vom Gegenteil zeigen, so pauschal wie Du das behauptest kann es nicht richtig sein Die GHZ-Experten haben ganz einfache Schaltungen die irre gut funktionieren, aber halt nicht mit jedem Quarz und Transistor EMU
FET's haben ein höheres, niederfrequentes 1/f Rauschen, welches sich wunderbar am Trager als Phase-Noise aufmoduliert. Erst im ganz hohen GHz-Bereich (>10..20GHz) könnn die FET's dies wieder durch andere bessere Eigenschaften wieder wettmachen.
Mike schrieb: > FET's haben ein höheres, niederfrequentes 1/f Rauschen, welches sich > wunderbar am Trager als Phase-Noise aufmoduliert. In dieser Allgemeinheit kann man diese richtige Aussage, nicht stehen lassen Wenn man sehr gute Oszillatoren vergleicht (Anlage 1) dann dürfte der J310-FET-Oszillator (Anlage2, so vorgestellt von DG4RBF in Weinheim 2013) kaum in der vergleichbaren Klasse spielen. Auch DF9IC hat sich mit Frequenzaufbereitung für den GHZ Bereich intensiv beschäftigt (durch die Verfielfachung stört ja hier Phasenrauschen sehr) und verwendet einen FET-Oszillator vom gleichen Typ wie in Anlage 2 gezeigt. http://www.df9ic.de/doc/2008/weinheim_2008/weinheim08_baken.pdf Bild 5 Solche guten Oszillatoren bedingen sehr gute Quarze (meist aus Hunderten ausgesucht) und auch sehr gute FETs (die meist von Fairchild) kamen. EMU
nun hat es eine Anlage nicht geschafft angehängt zu werden hier Anlage 1 die andere war Anlage 2
Dann muss ich noch mal nachfragen. Für Frequenzen im KW-Breich spielt das Phasenrauschen von FET-Oszillatoren mit oder ohne Diode am Gate eher keine große Rolle, oder? Wenn doch, ist dann ein Oszillator mit BiPo einem FET-Oszillator für f < 30MHz überlegen?
Holm schrieb: > Für Frequenzen im KW-Breich spielt das Phasenrauschen von > FET-Oszillatoren mit oder ohne Diode am Gate eher keine große Rolle, > oder? Natürlich spielt das Phasenrauschen auch auf Kurzwelle eine Rolle. Durch reziprokes Mischen schränkt es den Dynamikbereich ein. Grüße
Bitte melde dich an um einen Beitrag zu schreiben. Anmeldung ist kostenlos und dauert nur eine Minute.
Bestehender Account
Schon ein Account bei Google/GoogleMail? Keine Anmeldung erforderlich!
Mit Google-Account einloggen
Mit Google-Account einloggen
Noch kein Account? Hier anmelden.


