Hallo, welche Möglichkeiten (Sensoren) gibt es um mit einem uC die Lichtfarbe zu messen? Gruss Patrick
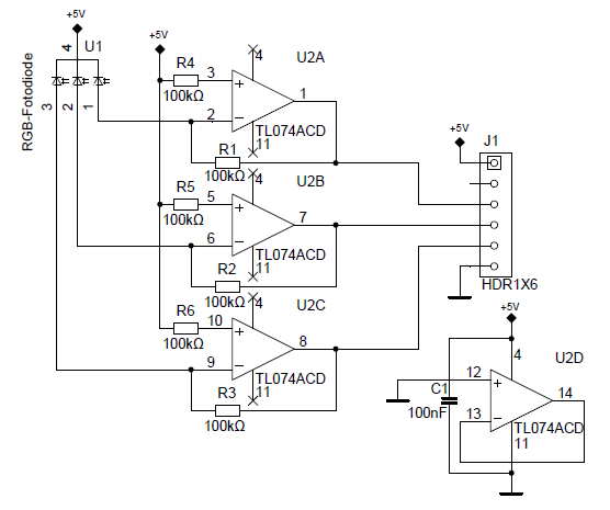
http://www.conrad.de/ce/de/product/180381/ + 3 OPVs könnte funktionieren. Als OPV konnte man den MCP6L94 verwenden. Der im Schaltplan verwendete geht nicht, weil er nich R2R ist. Edit: J1 wird an +5V, GND und 3 ADC-Eingänge angeschlossen.
TAOS TC3771 http://www.ams.com/eng/content/download/250255/975973/file/TCS3771_Datasheet_EN_v1.pdf oder aehnliche. http://www.ams.com/eng/Products/Light-Sensors/Color-Sensor-Proximity-Detection TAOS wurde von AMS gekauft und ich hab das Gef"uhl, dass seither die Produkte leichter zu bekommen sind :) Avago hat wohl den Spass an solchen Sensoren verloren, oder find ich sie einfach nicht??
...es gibt noch sone Zeiss Jena Schmiede, die sowas produzieren, gibt analog oder I2C aus, soweit ich mich erinner alles fertig aufbereitet, kalbibriert etc. - nur wie die hießen...hmmm.. Klaus.
Mazet gmbh Die bauen direkt RGB Sensoren ICs, wo glaube ich sogar schon der IUWandler integriert ist.
Hallo, danke für die Tipps, ich schau mir die Bauteile mal an Gruss Patrick
"Lichtfarbe messen" ist eine etwas zu ungenaue Anforderung. Was meinst du damit? Wirklich im Sinne der Farbmetrik messen oder nur unterscheiden? Welche Lichtquellen finden dabei Verwendung? Solche mit kontinuierlichem Spektrum (wäre noch das Einfachste) oder mit Bänder- bzw. Linienspektrum (z.B. LED), dann kann es kompliziert werden ...
RGB Sensor löst das Spektrum viel zu ungenau auf. Du brauchst ein Spektrometer. Hier im Forum gibt es ein tolles CCD Spektrometer. Suchen hilft.
Yoschka schrieb: > RGB Sensor löst das Spektrum viel zu ungenau auf. > > Du brauchst ein Spektrometer. Das menschlich Auge hat nur drei Sensoren und sieht damit die Farbe richtig, weil "richtig" über das menschliche Auge definiert ist. Folglich reicht auch ein RGB-Sensor mit Filtern, die an die Augenempfindlichkeitskurve angepaßt sind, aus, um die Farbe richtig zu erfassen. Ein Spektrometer liefert mehr Information, die aber für die reine Farbbeurteilung nicht notwendig sind.
Mike schrieb: > Folglich reicht auch ein RGB-Sensor mit Filtern, die an die > Augenempfindlichkeitskurve angepaßt sind, aus, um die Farbe richtig zu > erfassen. Das ist eine wahre Aussage, nur ist das gar nicht so leicht zu realisieren. Schon gar nicht mit den 'dielektrischen' Filtern (Interferenzfiltern) auf den RGB-Sensoren. Ein (Augen-) richtig angepasster Rot-Filter haette zum beispiel noch mal einen kleinen Intensitaetshoecker im kurzwelligen Blau. Dann k"onnte er naemlich Blau nahe am UV als 'violett' (richtig) wahrnehmen und nicht als tiefblau (falsch!).
Marc P. schrieb: > Schon gar nicht mit den 'dielektrischen' Filtern (Interferenzfiltern) > auf den RGB-Sensoren. Ein (Augen-) richtig angepasster Rot-Filter haette > zum beispiel noch mal einen kleinen Intensitaetshoecker im kurzwelligen > Blau. Es spricht doch nichts gegen additive Lichtmischung auf dem Sensor, also z.B. 95% der Filterfläche als Rotfilter und 5% als Blaufilter - schon hat man seinen Buckel.
Ja. Und die 5% eben etwas naeher beim UV als das Haupt-Blau. Warum gibt's die nicht zu kaufen?
Marc P. schrieb: > Warum gibt's die nicht zu kaufen? Ich muss mir selbst widersprechen. Genau der TCS3771 den ich oben erwaehnte hat sowas. Okay, etwas Wohlwollen in der Interpretation muss man schon mitbringen, vor allem beim Gruen ;-) Man vergleiche (Color Matching Functions, Diagramm rechts): http://en.wikipedia.org/wiki/CIE_1931_color_space mit Seite 8, Figure 2 von http://www.ams.com/eng/content/download/250255/975973/file/TCS3771_Datasheet_EN_v1.pdf
Bitte melde dich an um einen Beitrag zu schreiben. Anmeldung ist kostenlos und dauert nur eine Minute.
Bestehender Account
Schon ein Account bei Google/GoogleMail? Keine Anmeldung erforderlich!
Mit Google-Account einloggen
Mit Google-Account einloggen
Noch kein Account? Hier anmelden.
