Guten Morgen, ich habe nur eine kurze Verständnisfrage.. (nebenbei ich bin blutiger Anfänger) Der Kondensator C1 soll laut Beschreibeing ebenfalls dazu dienen den Eingangslevel am Resetpin effektiv auf Low zu halten. Wie kann ich mir das genau vorstellen, Kondensatoren sind doch dafür gedacht Spannung /Energie zu speichern und wieder abzugeben. Wie aber kann der Kondensator dabei helfen ein Pegel auf 0 zu halten?
Oh schon gut... lesen um diese Uhrzeit ist wohl nicht mehr meine Stärke... vergesset meine Frage.. habs selbst gemerkt ;-)
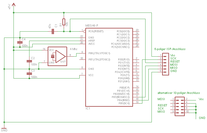
Doch eine Frage hab ich... wieso ist der C1 ein 47 nF Kondensator wo die anderen 100 nF haben?
Vollkommen bums. Mit 47n geht er etwas schneller aus dem Rest, da er schneller Vcc erreicht.
porter schrieb: > Mit 47n geht er etwas schneller Und mit < 0.0000...nF gehts am schnellsten- sprich gleich ganz ohne. Total überflüssig das Ding.
Auch dieser (wie jeder andere) µC benötigt eine minimale Low-Zeit am Reset-Pin damit der Reset sauber ausgelöst wird. Siehe Datenblatt. Der Kondensator garantiert bei richtiger Dimensionierung im Worst-Case-Fall immer eine längere Low-Phase, als die im Datenblatt minimal verlangte.
Atmel schreibt doch, dass er nicht mehr drin sein braucht, nur noch unter bestimmten Umständen "vielleicht" nützlich ist.
g35g3w5h schrieb: > Auch dieser (wie jeder andere) µC benötigt eine minimale Low-Zeit am > Reset-Pin damit der Reset sauber ausgelöst wird. Siehe Datenblatt. Ja, für Reset-Impulse die das laufenden Programm unterbrechen sollen, z.B. von einem Taster. Beim Powerup greift sowieso die interne Logik mit der einstellbaren Zeit nach welcher der Controller aus dem Reset gelassen wird. Ein Reset-Taster ist komplett überflüssig solange man durch den nicht z.B. in den Bootloader springen will.
Bitte melde dich an um einen Beitrag zu schreiben. Anmeldung ist kostenlos und dauert nur eine Minute.
Bestehender Account
Schon ein Account bei Google/GoogleMail? Keine Anmeldung erforderlich!
Mit Google-Account einloggen
Mit Google-Account einloggen
Noch kein Account? Hier anmelden.
