Guten Tag, ich würde gerne folgende Logik mit Transistoren aufbauen: A B Out 0 0 1 0 1 1 1 0 0 1 1 1 Was würdet ihr vorschlagen?
Manni schrieb: > Guten Tag, > > ich würde gerne folgende Logik mit Transistoren aufbauen: > > A B Out > 0 0 1 > 0 1 1 > 1 0 0 > 1 1 1 > > Was würdet ihr vorschlagen? Das du das machst? Wenn man B invertiert, landet man bei
1 | A !B Out |
2 | 0 1 1 |
3 | 0 0 1 |
4 | 1 1 0 |
5 | 1 0 1 |
und das ist nichts anderes als ein NAND. Du suchst also im Web nach Inverter und NAND, bzw. wie man die mit Transistoren realisiert.
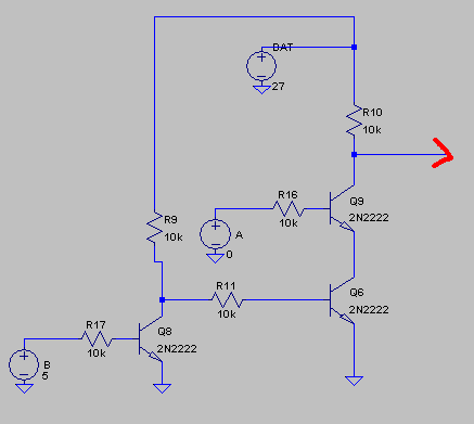
HUhu, danke schonmal. Wie veroder ich denn über eine Diode? Ich habe jetzt mal sowas gebaut, taugt das was? Ansonsten schaue ich mir die schaltung von karadur nochmal an. Danke
Hallo deine Schaltung entspricht meiner. Q6 und Q8 entfallen wenn B niederohmig ist. Du hast aber nicht gesagt woher deine Signale kommen.
Huhu, ja das habe ich vergessen zu erwähnen. A wird über einen Schalter aktiviert (über eine Spannungsquelle), B kommt von einem uC.
Warum nicht den Schalter direkt am Mikrocontroller und den Rest per Software machen?!?!?
Hallo bei IC Eingang geht meine Version auch. Die Verarbeitung im uC ist aber evtl. eleganter. Wie oft wird nur etwas verraten und die Antworten passen nicht perfekt.
Bitte melde dich an um einen Beitrag zu schreiben. Anmeldung ist kostenlos und dauert nur eine Minute.
Bestehender Account
Schon ein Account bei Google/GoogleMail? Keine Anmeldung erforderlich!
Mit Google-Account einloggen
Mit Google-Account einloggen
Noch kein Account? Hier anmelden.

