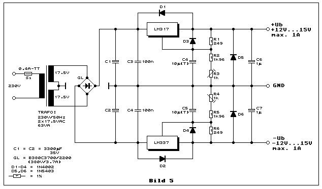
Hallo, meine Frage an Euch: Ich brauche ein Dualnetzteil, einstellbar von ca. 10 bis 18 Volt, 1 Ampere genügt. Es soll mit dem LM317 und dem LM337 aufgebaut werden. Ich finde zwei verschiedene Vorschläge für den Teil vor den ICs. Wie in den Bildern zu sehen, gibt es solche, die die Masse von der Mittelanzapfung der Sekundärwicklung bis zum DC-Ausgang durchziehen. Und eben solche, die zwei Gleichrichterbrücken verwenden, eine für den positiven Zweig und eine für den negativen Zweig. Dabei wird die Masse dann erst nach den Brücken gebildet. Gibt es Vorzüge einer der beiden Versionen? Was für Auswirkungen hat der Unterschied? Ich will Operationsverstärker damit betreiben, ist eine der beiden Schaltungen vorzuziehen?
Peter Stein schrieb: > Gibt es Vorzüge einer der beiden Versionen? Die mit zwei Gleichrichtern ist im Winter von Vorteil, die andere im Sommer.
Peter Stein schrieb: > meine Frage an Euch: Ich brauche ein Dualnetzteil, einstellbar von ca. > 10 bis 18 Volt, 1 Ampere genügt. Es soll mit dem LM317 und dem LM337 > aufgebaut werden. Ich finde zwei verschiedene Vorschläge für den Teil > vor den ICs. LM317: Da sollte man mit einem Drop von 2 V schon rechnen, d.h. du brauchst also mindestens 20V am Eingang wenn du am Ausgang 18 V machen willst. Wenn du dann am Ausgang 10 V einstellst und 1A ziehst verballerst du mal eben 10 W recht sinnbefreit. Willst du das wirklich tun? Die Effizienz ist ja verboten schlecht dabei. Zu den Vor- ud Nachteilen: 1 Brücke - weniger Bauteile aber auch stärker Belastung der Dioden. Warum hier kein Schaltnetzteil, dass einem die Spannungen liefert? Du willst ja nur OPs versorgen, wie kommst du da auf 1A? Für OPs ist das schon was.
hinz schrieb: >> Gibt es Vorzüge einer der beiden Versionen? > > Die mit zwei Gleichrichtern ist im Winter von Vorteil, die andere im > Sommer. Dabei ist es aber wichtig, die fünfte undsechste Zeile der vierten Strophe zu beachten: http://www.lyrix.at/de/text_show/537c1d3797a6473f98a306bf67991d36-Wise_Guys_-_Deutsche_Bahn
> Warum hier kein Schaltnetzteil, dass einem die Spannungen liefert? Du > willst ja nur OPs versorgen, wie kommst du da auf 1A? Für OPs ist das > schon was. Die Bauteile sind gerade da, darum nichts anderes. Das eine Ampere, weil noch ein kleiner Verstärker mit dran kommt.
Michael Köhler schrieb: > Zu den Vor- ud Nachteilen: 1 Brücke - weniger Bauteile aber auch stärker > Belastung der Dioden. Nein.
Dann entnehme ich dem, eingeschlossen die humoristischen Beiträge, dass es vollkommen wurscht ist. Das wollte ich wissen, man dankt.
Was spricht eigentlich gegen einen einfachen Spannungsteiler? 18 Volt sind dann auch zwei mal 9 Volt. Habe mir das in ein Kästchen gebaut und kann so übers normale Labornetzteil mit 12 Volt (Festspannung) versorgen und über die regelbare Spannung meinen Eingang bestromen. Die OPV's werden doch immer mehr von der Versorgungsspannung kleiner, auch sind doch viele schon single supply fähig. Viel wird ja auch für tragbare Lösungen gebaut, da braucht man kaum noch die zwei Spannungen oder kann sie aber auch aus zwei Batterien abgreifen.
Mit nur einem Brückengleichrichter hast du geringere Spannungsverluste. Mir wäre kein Grund bekannt, da zwei Stück zu verbauen (außer "das haben wir schon immer..").
Bei der Schaltung mit nur einer Brücke liegt in jedem Schaltungszweig jeweils nur eine Diode in Reihe. Man gewinnt also eine Durchlasspannung, die Strombelastung jeder Diode ist aber dieselbe. Dafür ist aber die (Spitzen-)Sperrspannung doppelt so gross (in der Praxis meist egal).
Helge A. schrieb: > Mit nur einem Brückengleichrichter hast du geringere Spannungsverluste. Dafür steigen die Verluste in den Trafowicklungen an. > Mir wäre kein Grund bekannt, da zwei Stück zu verbauen (außer "das haben > wir schon immer.."). Normalerweise sind die Unterschiede für Einzelstücke derart gering, das sich eine genauere Rechnung nicht lohnt. Wenn man einige zehn- tausend Stück baut, kann das anders aussehen. Die nötigen Rechnungen sind aber nicht trivial. Näheres dazu findet man auch in den DSE-FAQ. Gruss Harald PS an Peter: Das für einen Ausgangsgleichstrom von 1A Dein Trafo einen Nennstrom von mindestens 1,5A haben sollte, ist Dir hoffentlich klar?
Harald Wilhelms schrieb: >> Mit nur einem Brückengleichrichter hast du geringere Spannungsverluste. > > Dafür steigen die Verluste in den Trafowicklungen an. Nein, das ist bei symmetrischer Last nicht der Fall.
hinz schrieb: > Harald Wilhelms schrieb: >>> Mit nur einem Brückengleichrichter hast du geringere Spannungsverluste. >> >> Dafür steigen die Verluste in den Trafowicklungen an. > > Nein, das ist bei symmetrischer Last nicht der Fall. Nun, bei völlig symmetrischer Last bräuchte man eigentlich auch kein Doppelnetzteil. :-)
>> Dafür steigen die Verluste in den Trafowicklungen an. > > Nein, das ist bei symmetrischer Last nicht der Fall. Bei symmetrischer Belastung ist alles klar, s.o. Bei Belastung nur einer Seite, z.B. (+) sieht es doch so aus: a) eine Brücke: Erste Halbschwingung: Strom kommt aus oberer Sek.-Wicklung, fliesst durch Diode oben rechts. Zweite Halbschwingung: Strom kommt aus unterer Sek.-Wicklung, fliesst durch Diode unten rechts. b) zwei Brücken: nur die mit (+) ist belastet und nur die obere Trafowicklung Bei genau gleichen Sek.-Wicklungen wäre a) sogar günstiger, weil beide Sek.-Wicklungen belastet sind. (?)
Bitte melde dich an um einen Beitrag zu schreiben. Anmeldung ist kostenlos und dauert nur eine Minute.
Bestehender Account
Schon ein Account bei Google/GoogleMail? Keine Anmeldung erforderlich!
Mit Google-Account einloggen
Mit Google-Account einloggen
Noch kein Account? Hier anmelden.

