Hi Leute, ich arbeite schon seit einigen Tagen an einem kleinem Netzteil für die Ansteuerung eines Highside Mosfets, bei dem ich nicht weiter weiß... Ich habe einen kleinen DCDC-Wandler, der mir 2x 12V ausgibt. Aus diesen 12V müsste ich jetzt +12V und -5V generieren. Strom wird so an die 30-35mA fließen. Die Ausgänge sind voneinander Getrennt, d. h. der DCDC hat zweit Sekundärspulen... Da negative LDOs schwer aufzutreiben sind und meist den Temp.-Bereich (-40 bis +125°C) usw. nicht einhalten, fällt dieser weg... Einen negativen LDO selber zu bauen wäre nur eine Notlösung, da dieser zu viel platz bräuchte... Jetzt bin ich auf die Idee gekommen, aus den +-12V 24V zu machen, indem ich die beiden Spulen verbinde, um dann mit zwei positiven LDOs +5V und +17V zu erzeugen. Den +5V Ausgang würde ich dann auf den Source-Pin des HS-Mosfets legen. Rein rechnerisch hab ich so jetzt meine +12V und -5V. Kann das so funktionieren?
1. Du hast keinen fertigen DCDC in deinem Plan, sondern einen Übertrager mit 8 Dioden dahinter. 2. Wenn du das Teil wirklich als Flußwandler betreibst, spar dir die Hälfte der Dioden ein mit Mittelpunktgleichrichtung. Ein Sperrwandler braucht 2 Dioden. 3. Ein 7905 ist jetzt nit wirklich schwer zu beschaffen. 4. Der LDO für 12V ist über.
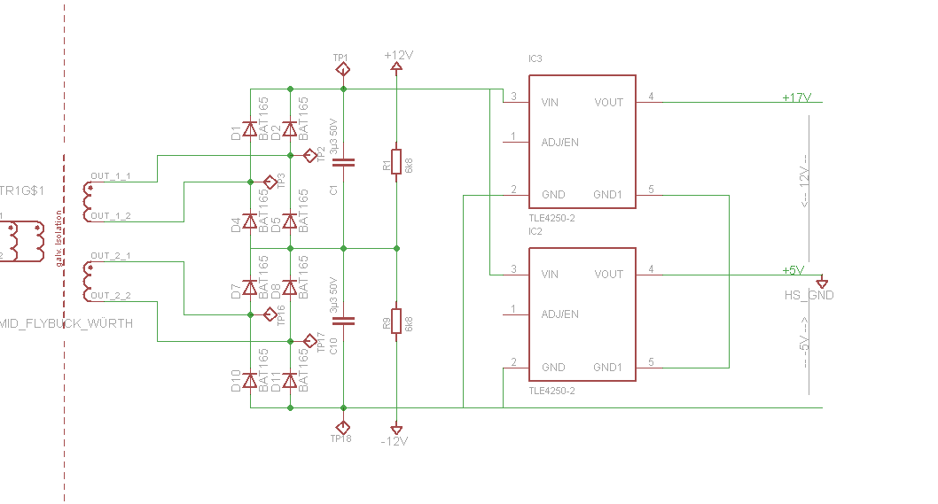
Helge A. schrieb: > 1. Du hast keinen fertigen DCDC in deinem Plan, sondern einen Übertrager > mit 8 Dioden dahinter. Ich weiß dass es ein übertrager ist. Es ist kein fertiger DCDC sondern ein Gegentaktwandler in Halbbrückenschaltung. Dies ist die einfachste Methode eine galvanische Trennung durchzuführen. > 2. Wenn du das Teil wirklich als Flußwandler betreibst, spar dir die > Hälfte der Dioden ein mit Mittelpunktgleichrichtung. Ein Sperrwandler > braucht 2 Dioden. Da hast du recht, das hab ich übersehen, die Grundlage stammt aus einem anderen Schaltplan, der zwei voneinander getrennte Spannungen erzeugen sollte... > 3. Ein 7905 ist jetzt nit wirklich schwer zu beschaffen. aber leider keine Version, die -40°C ab kann... > 4. Der LDO für 12V ist über. Die Schaltung (wenn sie so funktioniert) hätte zwei weiter Vorteile. 1. könnten die positive und negative Spannung noch variiert werden 2. Es wäre genug Puffer da um eine niedrigere Eingangsspannung abzufangen
Hi, wenn du unbedingt nur posetive Spannungsregler nehmen willst, dann schau dir meinen Schaltplan an. BTW so DC/DC-Wandler braucht man nicht selber zu bauen kann man kaufen: http://www.reichelt.de/index.html?ACTION=3;ARTICLE=35044;SEARCH=SIM1-1212S%20DIL8
Bitte melde dich an um einen Beitrag zu schreiben. Anmeldung ist kostenlos und dauert nur eine Minute.
Bestehender Account
Schon ein Account bei Google/GoogleMail? Keine Anmeldung erforderlich!
Mit Google-Account einloggen
Mit Google-Account einloggen
Noch kein Account? Hier anmelden.

