Hallo! Im Handbuch eines Trinamic Schrittmotors PD68 ist zu der Beschaltung des Step/Dir Eingangs die beigefügte Zeichnung zu finden. Frage: Was tut man auf die Eingänge?
Vergessen: es handelt sich um den Motor mit der aufgeschraubten Controllerplatine TMCM1180
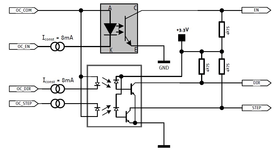
Sieht aus wie eine Schutzbeschaltung (Optokoppler zur galvanischen Trennung der Eingänge). Was willst du genau wissen? Gruß Jonas
Für mich liest sich das so, als müsse ich die EN/DIR/STEP Pins über einen Widerstand (um die 8mA einzustellen) auf Masse ziehen. Im Handbuch eines ähnlichen Controllers sieht das so aus (Zeichnung). Ich frage mich: gilt das auch für meine Beschaltung??
Hallo nach Schaltung sieht es so aus das die Optokoppler mit einer Stromquelle versehen sind. Damit sollte man die Eingänge mit GND aktivieren können. Die 8mA macht dann die interne Schaltung.
Nein. Die Stromquellensymbole liegen außerhalb der Symbole für die Optokoppler. Die Eingänge werden einfach per Strom, nicht per Spannung angesteuert. Ich denke, der OP hat das ganz richtig selbst analysiert. Und wenn wir uns irren und es eine Stromquelle im Optokoppler gibt (ich hab sowas zwar noch nie gesehen), dann sind die Widerstände auch harmlos. GGf. kann man ja auch mal auf der Platine schauen, was da aufgelötet ist und sich die entsprechenden Datenblätter anschauen. Grüße, Stefan
Stefan Hennig schrieb: > Ich denke, der OP hat das ganz richtig selbst analysiert. OP hatte kine Lust mehr auf das Ticket von Trinamic zu warten und hat die Pins einfach auf Gnd gelegt- was kost´die Welt? Und, es klappt. Ein Glück. Das Handbuch ist ein Armutszeugnis für Trinamic.
Hallo ich kenne es bei Industrieschaltungen nur so das die Optokoppler im Eingang wenigstens einen Vorwiderstand haben damit man mit z.B. 24V Steuerspannung direkt arbeiten kann. Der Widerstand ist in diesem Fall eine Strombegrenzung auf 8mA.
Bitte melde dich an um einen Beitrag zu schreiben. Anmeldung ist kostenlos und dauert nur eine Minute.
Bestehender Account
Schon ein Account bei Google/GoogleMail? Keine Anmeldung erforderlich!
Mit Google-Account einloggen
Mit Google-Account einloggen
Noch kein Account? Hier anmelden.

