Hallo, habe ein Problem mit der RTC RV 8564-C2. Als Backupstromquelle habe ich ein Supercap eingebaut, in VCC natürlich eine Diode damit der Strom nicht abfließt.... Tut er aber trotzdem wenn die Spannung weg ist, nämlich über die i2c Leitungen! Haben die den absichtlich sabotiert, damit sie den RV 3029-C2 besser verkaufen können???
Aus I2C kann kein Strom fließen, da open-drain. Strom fließt bei I2C immer nur aus den externen Pullups.
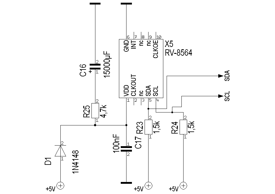
Habe das Problem noch mal etwas eingegrenzt: (Ich betreibe den RV 8564-C2 an einem Arduino Leonardo) Zustand: Supercap geladen, Arduino ohne Versorgungsspannung, pullups angeschlossen, SDA/SCL mit Arduino verbunden... Supercapspannung wird schnell entladen. Zustand: SDA/SCL von Arduino getrennt... Supercap hält Spannung. Anbei mal die Schaltung.
sind die Pullups auch auf der richtigen Seite der Diode angeschlossen (so wie auf dem Bild)?
Wenn SDA,SCL des RTC offen sind, kannst Du daran eine Spannung messen? Die Datenblätter von micro crystal sind wohl alle eine Katastrophe, daraus ist absolut nichts zu entnehmen. Es kann sein, daß wärend des Absinkens der VCC die Eingangsstufen des RTC viel Strom ziehen. Die 4,7k sind recht hoch, nimm mal 47R. Kann sein, daß die 4,7k zu einem Spannungseinbruch führen und der RTC abstürzt. 15mF ist auch sehr klein, da kann die Zeit des Absinkens schon ausreichen. Warum nimmst Du nicht wenigstens 100mF?
Ich meine, die Pullups gehören auch hinter die Diode. Wie soll der arme RTC sonst wissen, dass der I2C Bus inaktiv ist? SDA und SCL müssen high bleiben.
dann kann aber Strom durch die Pullups und dann die Schutzdioden des Atmega (auf dem Arduino) abfließen.
Stimmt! Auf der anderen Seite ziehen die Pullups ohne Versorgungsspannung SCL & SDA auf Ground. Vielleicht würde es reichen, die Pullups mit einer eigenen Diode zu blocken.
Im Datenblatt steht, dass man CLKOE auf GND hängen soll wenn man den CLKOUT nicht benutzt. Kann sein, dass der CLKOUT fröhlich vor sich hin zappelt und so der Kondensator leer gelutscht wird.
Tobias L. schrieb: > sind die Pullups auch auf der richtigen Seite der Diode angeschlossen > (so wie auf dem Bild)? Harrggnnn.... das wars, nicht richtig hingesehen!! Vielen Dank!!
Bitte melde dich an um einen Beitrag zu schreiben. Anmeldung ist kostenlos und dauert nur eine Minute.
Bestehender Account
Schon ein Account bei Google/GoogleMail? Keine Anmeldung erforderlich!
Mit Google-Account einloggen
Mit Google-Account einloggen
Noch kein Account? Hier anmelden.
