Hallo, ich versuche gerade das hier beschriebene Netzteil zu simulieren: h**p://www.dse-faq.elektronik-kompendium.de/dse-faq.htm#F.9.1 Aber es scheinen Fehler in meinem Aufbau enthalten zu sein, denn eine Änderung der Widerstände an den +-Anschlüssen der OpAmps hat keinen Einfluß auf OUT. R2 habe ich auf die LEDs ausgelegt. Danke schonmal.
R1, R2 sind zu groß. D9 muß eine Flußspannung ab ca. 2V haben. Ein reales Netzteil braucht noch einen Treibertransistor vor dem 2N3055.
schüler schrieb: > Aber es scheinen Fehler in meinem Aufbau enthalten zu sein, Die Stromverstärkung eines 2N3055 ist zu klein, nimm mindestens einen Darlington. C3 und C4 willst du sicher noch anpassen.
MaWin schrieb: > Die Stromverstärkung eines 2N3055 ist zu klein, nimm mindestens einen > Darlington. Hieß es bei LNGs nicht immer "nehmt keine Darlingtons, das ist langsam und instabil"?!
Marian B. schrieb: > Hieß es bei LNGs nicht immer "nehmt keine Darlingtons, das ist langsam > und instabil"?! Langsamer sind sie, kompensieren kann man jedoch mit C1 und C2.
Die Darlingtonschaltung an sich ist ok. Ein kleines Problem hat man ggf. mit integrierten Darlington Transistoren: da ist der Basis-Emitter Widerstand parallel zum letzten Transistor oft relativ klein (eher etwas langsamer). Außerdem geht es nicht so gut 2 Darlingtons parallel zu schalten - da bräuchte man etwa den doppelten Emitterwiderstand. Trotzdem kann man kleiner Leistung auch 1 Darlingtontransistor nehmen.
Ulrich H. schrieb: > Die Darlingtonschaltung an sich ist ok. ACK. Bei Netzteilen baut man sich die aber besser aus Einzeltransistoren zusammen
Nur nebenbei: Dein Trafomodell ist wenig realistisch, es sei denn du kannst den nur mit einem Gabelstpler bewegen.
hinz schrieb: > Nur nebenbei: > > Dein Trafomodell ist wenig realistisch, es sei denn du kannst den nur > mit einem Gabelstpler bewegen. Normalerweise simuliert man den Netztrafo ja eh nicht mit, sondern dimensioniert entsprechend und setzt in der Simulation eine Spannungsquelle mit Innenwiderstand ein.
Vielen Dank für eure Hinweise. Soweit möglich habe ich versucht diese
umzusetzen (Widerstände verkleinert, Treibertransistor, realistischere
Stromversorgung :)) allerdings scheitere ich noch an der genauen
Dimensionierung der Bauteile. Folgende Berechnungen habe ich angestellt:
V-Potentiometer: R14 und R4
A-Potentiometer: R5 und R6
R1 = +VCC / ({REF: 5V} / R3 + {REF: 5V} / R14 + {LT1634-I-Min:
0.000111111})
R2 = (+VCC - {LED-Spannung: 3V}) / {LED-Strom: 20mA}
R10 = R16 = (V1 - {Transistor-Spannungsabfall: 1,2V}) /
{Transistor-I-Max: 2A}
R3 = V-Potentiometer
Ist das soweit richtig? Macht es Sinn die V- und I-Potentiometer auf den
gleichen Strom auszulegen? Wird bei diesen Werten die angesprochene
Flußspannung von D9 sichergestellt?
Die Werte der Kondensatoren wollte ich zum Schluß aus der Simulation
ermitteln.
schüler schrieb: > realistischere > Stromversorgung Kaum, die hat ja einen phantastischen Innenwiderstand.
schüler schrieb: > allerdings scheitere ich noch an der genauen Dimensionierung der > Bauteile. Folgende Berechnungen habe ich angestellt: R14 ist immer 0, R15 und R16 finde ich zu gross. Insgesamt sind R3 bis R6 sehr niederohmig, ich würde 10 mal grössere nehmen.
Die Zenerdiode D9 scheint verpolt zu sein. Dadurch ist -VCC immer knapp 0,7 V unter der Ausgangsspannungs und die Regel-OpAmps können keinen Strom durch die LED fliessen lassen. Gruß
In der Regel simuliert man die Regelschaltung und den Trafo / Gleichrichter getrennt. Die beiden Teile habe eine weitgehend getrenntes Zeitverhalten. Die Rippelunterdrückung ist beim Regler in der Regel das kleinste Problem. Wobei man den Teil mit Trafo / Gleichrichter und Elkos auch nicht unbedingt simulieren muss - es schadet aber auch nichts, die Rippelspannung und den den Effektivwert des Stromes für den Trafo zu kennen. Ohne Berücksichtigung des Widerstandes des Trafos wird das mit der Simulation des Gleichrichters aber auch kein realistisches Bild geben. In der Schaltung ist der BC337 immer noch zu klein als Treiber für 2 2N3055. Das sollte schon irgendwas wie BD135 oder größer sein. Die Negative Spannung für die OPs wird zu wenig sein, weil die Zenerdiode falsch run ist. R10 und R16 sind reichlich groß - für so wenig Strom braucht es keinen 2N3055.
Ulrich H. schrieb: > Wobei man den Teil mit Trafo / Gleichrichter und > Elkos auch nicht unbedingt simulieren muss - es schadet aber auch > nichts, die Rippelspannung und den den Effektivwert des Stromes für den > Trafo zu kennen. Dafür brauch man ja nix simulieren, dass kann man problemlos ausrechnen. Ist aber natürlich nicht sehr genau, da die großen Elkos ja mindestens +- 20 % Toleranz haben, teilweise ja sogar +50-20 %. Wenn man den Ripple stark drücken möchte, warum auch immer (etwa weil die PSRR vom Regler schlecht ist), empfiehlt sich eher ein LC-Siebglied. Das belastet den Trafo auch weniger (Ladewinkel). Ich würde einen anderen Transistor als den 2N3055 nehmen. TO-3 ist ein blöde, umständlich zu montierendes Gehäuse. Nimm lieber was in TO-220 oder TO-247 für mehr Leistung.
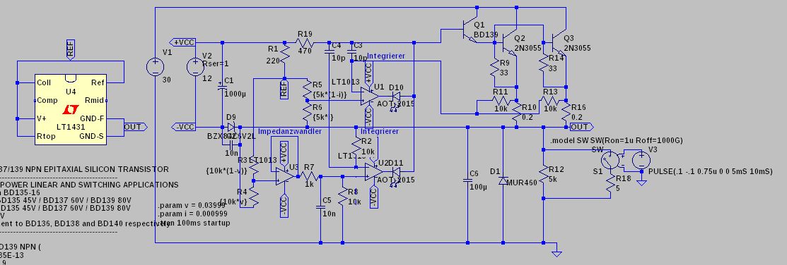
Dank eurer Hinweise habe ich die Simulation stabil bekommen. Die Einwände zum Trafo habe ich auch berücksichtigt und beschränke mich auf die Regelung. Anstatt der 2n3055 würde ich beim Aufbau auch auf mje3055 ausweichen. Simuliert habe ich das Ganze mit einer Referenz von 30V. Jetzt frage ich mich allerdings wie die Kondensatoren zu dimensionieren sind, wenn ich ein vergleichbares Regelverhalten wie z. B. des Funkschon 12/1973 Netzteils erreichen möchte. Weiche ich mit den derzeit gewählten Werten weit vom Optimum ab?
schüler schrieb: > habe ich die Simulation stabil bekommen Dabei sind aber die Korrekturkondensatoren C3/C4 ein wenig groß geraten. Ein so langsames Netzteil willst du sicher nicht. > Jetzt frage ich > mich allerdings wie die Kondensatoren zu dimensionieren sind, wenn ich > ein vergleichbares Regelverhalten wie z. B. des Funkschon 12/1973 > Netzteils erreichen möchte. Na da wirst du das Verhalten des FS_Netzteiles ermitteln und deine Schaltung entsprechend anpassen müssen. LEDs zur Veroderung der Regler einzusetzen ist keine so gute Idee, weil die nur eine kleine Sperrspannung von ein paar Volt haben.
schüler schrieb: > Weiche ich mit den derzeit gewählten Werten > weit vom Optimum ab? C3 und C4 sind viel zu gross, die Stromverstärkung der Ausgangstransistoren könnte höher sein. Und was heisst REF ? Speist du da 30V ein ? Eher sollte dort eine Spannungsstabilisierungsdiode von 2.5V nach Masse sein, und dann sind 10 Ohm viel zu wenig. V2 mit 35V ist auch zu hoch (Ureverse der LEDs).
ArnoR schrieb: > LEDs zur Veroderung der Regler einzusetzen ist keine so gute Idee, weil > die nur eine kleine Sperrspannung von ein paar Volt haben. Stimmt bei 35V für die Operationsverstärker. In der unsprünglichen Schaltung oben war das viel weniger. Dieser Schaltungsteil dürfte auch mit z.B. 9V schon funktionieren. Wofür dind D2 und D3 gut? Die haben nur das Standardmodell und keine realistischen Parameter hinterlegt..??
Sorry für den unvollständigen Schaltplan, anbei die Ergänzung zu REF. Hierbei habe ich versucht das Verhalten einer TL431 zu simulieren. Also muss ich mit V2 runter um die Sperrspannung der LEDs nicht zu überschreiten. Wäre auch eine Reihenschaltung mit einer Diode mit größerer Sperrspannung oder eine Parallelschaltung mit zusätzlichen Vorwiderstandänden für die LEDs eine Möglichkeit oder überwiegen die daraus entstehenden Nachteile? Bei den Kondensatoren C3 und C4 stehe ich leider immer noch auf dem Schlauch. Ich weiß jetzt zwar das meine Werte viel zu groß sind, aber mir gelingt es nicht die Last so zu bilden, dass der Einfluss der Kondensatoren sichtbar wird und Erfahrungswerte um die Kondensatoren zu Überschlagen fehlen mir leider auch noch.
Bei den LEDs wird es schwirig: mit einer Diode in Reihe wird der Spannungsabfall reichlich groß. Schon jetzt kommt die Schaltung je nach OP nicht ganz auf 0 V runter. Die passendere wahl wäre es da eher normale Diode zu nehmen und die Anzeige ob Strom oder Spannung geregelt wird getrennt zu machen (etwa indem die Ausgangsspannung der beiden OPs vergleichen wird). Der Widerstand R2 als Stromquelle für den Baisistrom bzw. LED Strom geht so auch noch nicht - da müsste man schon eine konstantstromquelle (z.B. mit 2 Transistoren) haben - sont hat man bei kleiner Ausgangsspannung zu viel Strom und bei hoher Spannung zu wenig. Bei der ähnlichen Schaltung mit fliegender Hilfsspannung ging es mit dem Widerstand, weil da die Spannung am Ausgang des OPs nur wenig variierte. Die Kompensationskondensatoren sollte so eher in der Größenordnung 100 pF - 1 nF liegen. Durch die andere Topologie der Schaltung wird man ein etwas anderes Verhalten als bei dem FS Netzteil bekommen - teils besser und teils schlechter. Die passende Last zur Simulation wäre etwa eine Stromquelle, die in der transient Simulation zwischen zwischen z.B. 100 mA und 1 A hin und her wechselt (ca. 0.1 - 1 µs Anstiegszeit).
Ulrich H. schrieb: > Bei den LEDs wird es schwirig Nö, man muss nur vernünftige Op Betriebsspannungen nehmen, nicht wahnwitzige 30V.
Könntest du mal deine aktuelle Simulation hier als .asc hochladen?
Ulrich H. schrieb: > Schon jetzt kommt die Schaltung je nach OP nicht ganz auf 0 V runter. Nö. 7,.5V reicht ja wohl für Ausgangskomplianz und LED-Spannung. > Bei der ähnlichen Schaltung > mit fliegender Hilfsspannung ging es mit dem Widerstand Die Schaltung HAT eine fliegende Betriebsspannung. > Der Widerstand R2 als Stromquelle für den Baisistrom bzw. LED Strom geht > so auch noch nicht - da müsste man schon eine konstantstromquelle (z.B. > mit 2 Transistoren) haben - sont hat man bei kleiner Ausgangsspannung zu > viel Strom und bei hoher Spannung zu wenig Nö. > Durch die andere Topologie der Schaltung wird man ein > etwas anderes Verhalten als bei dem FS Netzteil bekommen Die Schaltung hat dieselbe Topologie. Ich glaube, du hast die Schaltung nicht verstanden.
Helge A. schrieb: > Könntest du mal deine aktuelle Simulation hier als .asc hochladen? Klar, die Kondensatoren habe ich schon verkleinert und bei den Dioden habe ich ein Model hinterlegt. Bei die Spannung V2 bin ich noch am rechnen, bzw. ausprobieren.
Ich habe jetzt u. a. folgendes probiert: 1. V2 auf 12V 2. R2 auf 480Ohm 3. REF auf 5V Jetzt sieht es für mich so aus, als ob Ureverse von 5V nicht überschritten wird, allerdings komm ich dann mit der Ausgangsspannung auch nur bis fast 5V hoch und das ist etwas wenig für ein Netzteil :(
Der Spannungsteiler R3/R4 bestimmt die Ausgangsspannung, damit ist jeder Wert möglich. V2 mit 12V bedeutet wegen D9 nur 7V für die OpAmps. Wenn dann an R10 und R16 bis 5V abfallen sollen wegen deine unsinnig hohen Referenzspannung, dann hast du ein Problem. Wenn dort nur 1V abfallen müsste, könnte man die 1V+0.7+0.7+0.7 = 2.8V problemlos erzeugen.
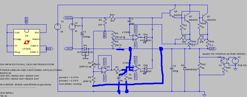
Die 100u sind weg, die Schaltung ist trotzdem halbwegs stabil, und die beiden Dioden sind raus. Referenz 2.5V, Hilfsspannung 12V, Emitterwiderstand für den BD139 eingefügt, damit die Basen der beiden 3055 schneller leer werden. Ich habe den Eindruck, jetzt liegts mehr an den Operationsverstärkern. Schön ists noch nicht, die Überschwinger wären für mich ein no-go.
Der Kompensationskondensator für den Strom ist mit 1 pF wohl noch zu klein. Mit 100 pF für die Spannungsregelung kommt das ggf. schon hin - es ist aber immer noch recht schnell. Ob das mit jeder Last am Ausgang geht muss die Simulation und die Messung an der realen Schaltung zeigen. Mit so wenig Kapazität am Ausgang wird es mit der Stabilität auch schwer - da wird man schon einiges mehr an Kapazität am Ausgang haben müssen (so etwa 100 µF müssen es vermutlich schon werden). Die Schwierigkeit ist vor allem die Schaltung auch mit variabler Last stabil zu bekommen. Kritisch sind dabei vor allem die extremen Werte, also etwa kleiner Strom und stark Kapazitive Last (z.B. 10000 µF low ESR) oder eine reine Stromsenke bei eher hohem Strom. Die Testlast in der Simulation ist dagegen noch sehr gutmütig. Damit das mit der Stabilität hinkommt wird man vermutlich noch einen weiteren Kondensator als Phase-Leed brauchen - etwa parallel zu R4. Allerdings ist da die Einstellung der Spannung über R4 etwas unpraktisch, weil sich damit auch die Kompensation (und auch die Schleifenverstärkung) mit der Spannung ändert. Kritisch sind so vor allem kleine eingestellte Spannungen. Die Emitterwiderstände sind mit je 1 Ohm relativ groß - so viel Wärme vermeidet man sonst eher. Die Widerstände haben auch einen Einfluss auf die Auslegung der Regelung.
Helge A. schrieb: > Schön ists noch nicht, die Überschwinger wären für mich ein no-go. Du siehst also, die richtige Auslegung eines Labornetztels ist nicht mit wildem Rumgebastel zu erreichen. 100nF am Ausgang ist sehr wenig und stellt hohe Anforderungen, 1pF ist auch wenig, die Werte erfordern rasant schnelle OpAmps und Leistungstransistoren.
MaWin schrieb: > Der Spannungsteiler R3/R4 bestimmt die Ausgangsspannung, damit ist ... > problemlos erzeugen. Ich glaube, nach dieser Erklärung fällt so langsam der Groschen :) Helge A. schrieb: > beiden Dioden sind raus. Referenz 2.5V, Hilfsspannung 12V, Die Dioden sind von Vorteil, da sie vor Fremdeinspeisung aus der Last schützen sollen. Ulrich H. schrieb: > Die Emitterwiderstände sind mit je 1 Ohm relativ groß - so viel Wärme > vermeidet man sonst eher. Die Widerstände haben auch einen Einfluss auf > die Auslegung der Regelung. Testweise habe ich die Widerstände auf 0.1 Ohm abgeändert und die Simulation scheint noch zu funktionieren. MaWin schrieb: > Helge A. schrieb: >> Schön ists noch nicht, die Überschwinger wären für mich ein no-go. ... > auch wenig, die Werte erfordern rasant schnelle OpAmps und > Leistungstransistoren. Würden sich die im FAQ genannten TAE2453 Opamps gutmütiger verhalten? Ich kann leider kein passendes Spice Model finden um es zu testen oder kennt ihr Alternativen mit Spice Model? Weiterhin habe ich V2 auf 15V erhöht, um dem OpAmps 10V zur Verfügung zu stellen.
Emitterwiderstände von nur 0,1 Ohm sind schon wieder Grenzwertig klein für 2 N3055 . Das Reicht nicht mehr sicher um den Strom gleichmäßig zu verteilen. Üblich sind 0,2 - 0,5 Ohm beim 2N3055. Wie viel Spannung man für die Hilfsspannung braucht hängt vom OP ab. Benötigt werden am OP Ausgang etwa +- 1,5 V (je nach LED Farbe). Wenn die Zenerdiode für den negativen Teil passend gewählt wird, würde damit ja nach OP ggf. auch schon 5 V ausreichen. Viel Spannung - insbesondere die negative bringt nur Probleme mit der Sperrspannung der LEDs und dann auch noch ggf. mehr Zeit bis der OP aus der Sättigung kommt. Etwas mehr positive Spannung kann man ggf. für die Ref. Spannung gebrauchen. Der variable Wert für R4 ist da keine so gute Lösung. Der 2N3055 bzw. MJE3055 sind nicht besonders schnell - da muss dann auch der OP nicht besonders schnell sein. Der Op sollte bei der Regelung relativ unkritisch sein, sofern er einigermaßen schnell (so ab 1 MHZ GBW) ist. Auch ein LM358 würde wohl ausreichen. Der TAE2453 scheint ähnlich zu sein. Der präzisere LT Ersatz wäre z.B. der LT1013 - da sollte ein Modell für dabei sein. Für die Simulation reicht auch das Universal-Modell. Die Punkte auf die man bei der Simulation achten muss sind eher ESR bei den Elkos/Kondensatoren am Ausgang (und etwas vor dem Regler), ggf. Induktivität bei den Emitterwiederständen. Eine gute Regelung für eine definierte Last ist einfach, die Herausforderung ist eine Auslegung die auch bei ganz verschiedener Last noch akzeptabel ist.
Das Netzteil taugt nicht viel. Denn der Kondensator nach der Brücke erzeugt Überschwinger beim Abschalten!
Besserwisser schrieb: > Denn der Kondensator nach der Brücke erzeugt Überschwinger beim > Abschalten! Falsch nachgedacht. Da die Ausgangstransistoren von der Hilfsspannung ihren Steuerstrom bekommen, sind sie aus, wenn die Hilfsspannung zusammenbricht. Da die negative Spannung per Z-Diode gehalten wird, liegt sie länger an als die positive. Natürlich kann man das elegante Design durch Unfug kaputtmachen.
Ulrich H. schrieb: > Der 2N3055 bzw. MJE3055 sind nicht besonders schnell - da muss dann auch > der OP nicht besonders schnell sein. Macht es Sinn die 3055er gegen z. B. mje15030 zu ersetzen? Soweit ich die Datenblätter richtig verstanden habe, sollten sie schneller sein. Für den bd139 habe ich bis jetzt leider noch keine schnellere Alternative gefunden.
Der BD139 ist schnell genug, daß der früher in 27MHz-Funken als Endstufe drin war. Die 3055 werden schneller, wenn ein kleiner Widerstand von den Basen zum Ausgang die gespeicherte Ladung aus den Basen abfließen läßt. Die Schaltung wird gutmütiger durch den vorgeschlagenen C parallel zum Spannungspoti. Ich hab noch bissel "rumgespielt", vielleicht paßt dir das Verhalten so besser.. ;)
Helge A. schrieb: > Ich hab noch bissel "rumgespielt", vielleicht paßt dir > das Verhalten so besser.. ;) Danke für deine Mühe, die Simulation wird immer besser und hilft mir hoffentlich beim Verstehen der Funktionsweise :) Ist es richtig, dass R2 und R17 Pull Ups sind und D9 vergrößert wurde, um mehr Spannung für die LEDs zu erzeugen? R9 und R14 beschleunigen die Entladung der Basen, gibt es eine Faustformel für die Größe? Die hässlichen Überschwingungen können, wie lurchi bereits empfahl, mit einem Ausgangselko von um die 100µ abgemildert werden, kann ich sonst noch was machen? Welche Größenordnung an Spulen oder Ferriten könnte helfen? Ebenfalls hässliche Überschwinger während des Startvorgangs der Simulation scheinen mit einer Einschaltverzörgerung abgeschwächt zu werden, was haltet ihr von meinem Versuch?
> Ist es richtig, dass R2 und R17 Pull Ups sind und D9 vergrößert wurde, > um mehr Spannung für die LEDs zu erzeugen? D9 sollte ca. 6.2-6.8V haben, damit durch die Schaltung sicher komplett eingeschaltet und auch komplett ausgeschaltet werden kann. Da liegst du richtig. Die Schaltung schafft den Übergang von U nach I besser mit R2 und R17. > R9 und R14 beschleunigen die Entladung der Basen, gibt es eine > Faustformel für die Größe? Bestimmt! Aber ich kenn sie nicht ;) Ohne die Dioden im Leistungszweig hab ich beim 3055 früher 15 Ohm verwendet. Da die Spannungsdifferenz über den Widerständen jetzt größer ist, passen 33Ω. Das kann man sogar in der Simu gut sehen. > Die hässlichen Überschwingungen können, wie lurchi bereits empfahl, mit > einem Ausgangselko von um die 100µ abgemildert werden, kann ich sonst > noch was machen? Welche Größenordnung an Spulen oder Ferriten könnte > helfen? Spulen dürften fehl am Platze sein. Damit speicherst du nur Stromimpulse und gibst diese gespeicherte Leistung trotzdem irgendwo hin ab. Wahrscheinlich mit noch viel häßlicheren Überschwingern ;) > Ebenfalls hässliche Überschwinger während des Startvorgangs der > Simulation scheinen mit einer Einschaltverzörgerung abgeschwächt zu > werden, was haltet ihr von meinem Versuch? Im Prinzip eine gute Idee! Aber der Transistor sollte besser nach -VCC ableiten, sonst sterben die LED vielleicht an zu hoher Sperrspannung.
Die Einschaltverzögerung kann man vermutlich besser in Reihe zu R19 machen - da erst einschalten, wenn die Hilfsspannung über z.B. 8 V ist. Die Mindestlast allein durch R12 ist ggf. noch relativ gering. Da wäre ggf. eine Konstantstrom-senke (etwa 5-10 mA) angebracht, sonst kriegt die Schaltung ggf. Probleme wenn man als Sollspannung eine kleine Spannung (z.B. 1 V) einstellt und wenig Strom zieht. Das ist ohnehin noch ein Problem wenn man R4 zum einstellen der Spannung variiert - dann ändert sich nämlich die Schleifenverstärkung und damit die Stabilität mit der eingestellten Spannung. Da sollten also R3 und R4 konstant sein, und die Spannung am oberen Ende von R3 variabel. Wie klein man R9 und R14 macht, ist Abwägungssache. Wenn man viel Strom um die Endtransistoren herum schickt, reicht dann irgendwann der Transistor davor (jetzt noch BD139) nicht. Schon mit den 2 mal 33 Ohm ist das recht knapp für den BD139. Die 33 Ohm am 2N3055 sind schon eine ganz passende Größe. Als Alternative zu kleineren Widerständen gäbe es sonst noch schnellere Transistoren (z.B. 2SD1047). Beim Kondensator am Ausgang sollte man auf ein realistisches Model achten, also auch den ESR Wert des Elkos mit berücksichtigen, und ggf. auch nicht nur einen Elko mit 100 µF (eher low ESR), sondern ggf. auch noch einen Folienkondensator mit z.B. 1 µF parallel einplanen.
schüler schrieb: > Ebenfalls hässliche Überschwinger während des Startvorgangs der > Simulation scheinen mit einer Einschaltverzörgerung abgeschwächt zu > werden, was haltet ihr von meinem Versuch? Der entsteht durch deinen 2.2uF Elko. Der braucht etwas bis er sich auflädt, so lange funktioniert es nicht. Realistischer wird es, wenn die Spannungsquelle einen gewissen Innenwiderstand bekommt, und die 2.2uF so reduziert werden (falls man ihn behalten will), daß sie schneller aufgeladen werden als der 1000uF Elko. Dann kann deine ganze Schaltung entfallen, die sowieso gegen Masse, also eine schwebende Versorgung geht. Leichte Verbesserungen anbei.
Zuerst vielen Dank nochmal für euren Input. Leider komme ich erst jetzt wieder dazu, mit der Simulation zu experimentieren. Ulrich H. schrieb: > Das ist ohnehin > noch ein Problem wenn man R4 zum einstellen der Spannung variiert - dann > ändert sich nämlich die Schleifenverstärkung und damit die Stabilität > mit der eingestellten Spannung. Da sollten also R3 und R4 konstant sein, > und die Spannung am oberen Ende von R3 variabel. Den Vorschlag habe ich auch mal durchgespielt, allerdings komme ich so bei OUT nicht mehr auf 0V runter. Du erwähntest eine Stromsenke anstatt von R12, könnte die hierbei helfen? MaWin schrieb: > Leichte Verbesserungen anbei. Du hast Recht und mit deinen Verbesserungen kann ich auf mein Soft-On verzichten :)
schüler schrieb: > Ulrich H. schrieb: >> Das ist ohnehin >> noch ein Problem wenn man R4 zum einstellen der Spannung variiert - dann >> ändert sich nämlich die Schleifenverstärkung und damit die Stabilität >> mit der eingestellten Spannung. Da sollten also R3 und R4 konstant sein, >> und die Spannung am oberen Ende von R3 variabel. Dazu habe ich mir gerade überlegt, ob man das mit einem zusätzlichen tl431 lösen könnte. Dieser soll für den Spannungs-Op als negative Referenz dienen. Wobei ich auch hier bei OUT nicht ganz auf 0V komme. Ist dieser Ansatz Sinnvoll?
schüler schrieb: > Ist dieser Ansatz Sinnvoll? Es wäre wohl sinnvoller im alten Schaltplan
1 | +--Ref |
2 | | |
3 | | |
4 | U_Poti--|+\ |
5 | | | >-+--+ |
6 | | +-|-/ | | |
7 | | | | | |
8 | | +------+ 1k |
9 | | | I/U Sum |
10 | GND -+------------(-----|-\ | |
11 | | | >--|<|--+ |
12 | +--+--|+/ |
13 | | | |
14 | 10k10n |
15 | | | |
16 | +--+--- Uout(FB) |
Danke MaWin, aber irgendwie kriege ich deinen Vorschlag nicht umgesetzt. :( Nun hat eine Änderung von U_Poti keine Auswirkung auf OUT.
MaWin schrieb: > Kann man wirklich so viel auf einemal falsch verstehen? Leider ja :( Nach dem Bugfix schwingt die Ausgangsspannung bei niedrigen Spannungen weniger als vorher.
Das ist zwar schön, dass sie weniger schwingt, aber sie sollte gar nicht schwingen - und das auch bei komplexen Lasten und im Übergang von Spannungs- zur Stromregelung. Dafür muss man C3 und C4 anpassen und den neuen feedforward 10nF.
MaWin schrieb: > Dafür muss man C3 und C4 anpassen und den > neuen feedforward 10nF. Oh C4 ist leider bei der letzten Änderung leider abhanden gekommen, hoffe das passt wieder.
C4 kann nicht an den + Eingang, das wäre Mitkopplung zum Oszillator statt Gegenkopplung zum Integrierer, zumal der durch C5 wechselstrommässig blockiert ist. Er muss an den - Eingang und damit er wirken kann, muss - über einen Widerstand an Masse. Da gab es schon mal R7 mit 10k.
schüler schrieb: > So ungefähr? Nein. Wie soll der 10p da am quasi geerdeten Eingang zerren können. Ausserdem die Kondensatorwerte natürlich anpassen
MaWin schrieb: > Nein. Wie soll der 10p da am quasi geerdeten Eingang zerren können. Klingt einleuchtend. Danke.
schüler schrieb: > MaWin schrieb: >> Nein. Wie soll der 10p da am quasi geerdeten Eingang zerren können. Sollte C3 auch zerren dürfen, bzw. sollte an - von U1 auch ein zusätzlicher Widerstand dran?
schüler schrieb: > schüler schrieb: >> MaWin schrieb: >>> Nein. Wie soll der 10p da am quasi geerdeten Eingang zerren können. > > Sollte C3 auch zerren dürfen, bzw. sollte an - von U1 auch ein > zusätzlicher Widerstand dran? Sorry, hab nichts gesagt.
Bringt es was, wenn ich vor den Strom-Integrierer auch einen Impedanzwandler einbaue? Bei meiner Simulation konnte ich keine großen Unterschiede feststellen.
Nein, bringt nichts, ein OpAmp Eingang ist ein OpAmp Eingang.
MaWin schrieb: > Nein, bringt nichts, ein OpAmp Eingang ist ein OpAmp Eingang. Ok, danke für die Antwort. Das bestätigt meine Erkentnisse aus der Simulation :)
Sollte man die OpAmp-Eingänge des unteren Integrierers mit zwei antiparallelen Dioden beschalten um einen Latch-Up zu verhindern?
Also der LT1013 leidet weder unter latch up noch unter phase reversal. Ein LM324/LM358 könnte mit phase reversal die Schaltung verunsichern, dagegen hilft aber nur eine Schottky-Diode. CMOS-OpAmps haben selbst Eingangsschutzdioden, und zumindest modernere sind über 10k ausreichend abgeblockt. Beim TL072 liegt der phase reversal Bereich natürlich voll im positiven, da könnten Dioden das schimmste verhindern, aber so alte schlechte OpAMp sollte man sowieso nicht verbauen.
Danke für die Erklärung. MaWin schrieb: > Also der LT1013 leidet weder unter latch up noch unter phase > reversal. Jetzt weiß ich, worauf ich achten muss. Im Datasheet des LT1013/LT1014 gibt es unter "Voltage Follower with Input Exceeding the Negative Common Mode Range" sogar schöne Oszillogramme zu dem Phänomen. > Ein LM324/LM358 könnte mit phase reversal die Schaltung verunsichern, > dagegen hilft aber nur eine Schottky-Diode. Da ich beim ersten Aufbau wohl einen LM324 verwenden werde, plane ich die Schottky-Diode D4 mal mit ein und um den verbleibenden OpAmp nicht brachliegen zu lassen, berücksichtige ich auch Arnos Hinweis: ArnoR schrieb: > LEDs zur Veroderung der Regler einzusetzen ist keine so gute Idee, weil > die nur eine kleine Sperrspannung von ein paar Volt haben. Aktueller Stand anbei.
Bitte melde dich an um einen Beitrag zu schreiben. Anmeldung ist kostenlos und dauert nur eine Minute.
Bestehender Account
Schon ein Account bei Google/GoogleMail? Keine Anmeldung erforderlich!
Mit Google-Account einloggen
Mit Google-Account einloggen
Noch kein Account? Hier anmelden.















