Guten Abend zusammen, ich habe ein kleines Problem, bei dem ich mal eure Hilfe brauche. Ich möchte 7,5V mit den 3,3V eines Raspberry Pi GPIO schalten. Es will einfach nicht funktionieren. Zur Zeit sieht meine Schaltung so aus (siehe Screenshot). Die LED ist ein Segment einer 7-Segmentanzeige, die 20mA bei ca. 7,5V benötigt. Wenn ich die Leuchte vor den Kollektor schalte klappt es. Aber ich schaffe es einfach nicht, sie am Emitter zu schalten. Leider ist das zwingend notwendig, da die Segmente einen gemeinsamen GND teilen und ich + schalten muss. Wie muss ich die Schaltung verändern, dass es funktioniert? Vielen Dank!
Maddin schrieb: > Wie muss ich die Schaltung verändern, dass es funktioniert? https://www.mikrocontroller.net/attachment/35700/Unbenannt.PNG Wenn die 7-Seg keinen Vorwiderstand integriert hat, brauchst du einen externen. Deine Schaltung funktioniert nicht, weil du bei einem Emitterfolger am Emitter nur die Basisspannung-0.6V anliegt.
Pegelwandler (dafür nimmst du diesen NPN) und einen pnp oder p-FET. Der hängt dann direkt an deinen 7,5V.
Ah okay. Danke dafür schon mal! Da tut sich was! Allerdings nicht sonderlich hell... Wie kriege ich das noch hin? Sind die Dimensionierungen so okay? Könnt ihr mir vielleicht noch mal in kurzen Worten die Funktionsweise erklären? Pegelwandler sind neu für mich... Vielen Dank! :)
Nicht so. Nimm Deine Ursprungsschaltung und lege die Diode mit einem Passenden Vorwiderstand in den Kollektorzweig.
Wie gesagt, Diode im Kollektorzweig geht nicht... Dennoch finde ich die Schaltung so ziemlich aufwendig... Hat jemand eine andere Idee, oder kann mir sagen, wie ich die LED heller kriege?
Maddin schrieb: > Wie gesagt, Diode im Kollektorzweig geht nicht... Dann brauchst Du die schon beschriebene NPN/PNP-Schaltung. > Dennoch finde ich die Schaltung so ziemlich aufwendig... Einfacher gehts nicht. > Hat jemand eine andere Idee, oder kann mir sagen, wie ich die LED heller > kriege? Wenn Du bei mehreren LEDs in Reihe eine Durchlassspannung von ca. 7,5V hast, brauchst Du eine deutlich höhere Betriebsspannung und einen Vorwiderstand pro Segment für die Anzeige. Der Vorwider- stand muss passend für den von Dir gewünschtem Strom bemessen werden. Gruss Harald
Maddin schrieb: > LED ist ein Segment einer 7-Segmentanzeige, die 20mA bei ca. 7,5V > benötigt. Wieso ommst dudann auf die wahnsinnige Idee, sie ohne Vorwiderstand an 7.5V zu legen ? LEDs sind keine Glühlampen. LEDs brauchen einen definierten Strom, uz erreichen durch einen Vorwiderstand an einer höheren Spannung. +12V | 220R | LED | GND Und wenn du nur die positive Leitung schalten kannst, +12V |E -|< BC557 | 220R | LED | GND Bloss braucht der PNP Transistor BC557 eine Spannung von 12V um ein- und ausgeschaltet zu werden, daher wird ein zusätzlicher NPN benötigt +12V | | 2k2 | | |E +-|< BC557 | | 10k 220R BC547| | -1k-|< LED |E | GND Einfacher geht es mit Source Treibern wie UDN2981 +12V | +-------+ uC --|UDN2981|--220R--LED-- GND +-------+ | GND
MaWin schrieb: > Einfacher geht es mit Source Treibern wie UDN2981 > > +12V > | > +-------+ > uC --|UDN2981|--220R--LED-- GND > +-------+ > | > GND ...die im Prinzip auch nichts anderes enthalten, wie obige NPN/PNP- Schaltung, allerdings braucht man durch Zusammenfassung in einem IC weniger löten.
Okay vielen Dank für die Antworten. MaWin, ich hab deine Schaltung so aufgebaut. Nur mit den Transistoren BC548, BC308. Nun ist es aber egal, was ich an die Basis des NPN hänge. Ob 3,3V, GND oder anfassen. Die LED leuchtet. Doof, wenn man sie mit 'nem GPIO einschalten möchte. Noch mal zur Problemstellung: Ich möchte mit den 3,3V des GPIO (Raspberry Pi) eine 7-Segmentanzeige (https://www.kingbrightusa.com/images/catalog/spec/SA23-11SRWA.pdf) ansteuern. Da die Segmente sich einen gemeinsamen GND teilen, muss ich den Plus Pol eines jeden Segments schalten. Ich habe auch nur 7,5V zur Verfügung, wenn ich nicht ein neues Netzteil kaufen will. Das muss doch auch so gehen. Die LED leuchtet so ab 6V (20mA).
Maddin schrieb: > Nun ist es aber egal, was ich an die Basis des NPN hänge. Ob 3,3V, GND > oder anfassen. Die LED leuchtet. Doof, wenn man sie mit 'nem GPIO > einschalten möchte. Dann ist die Schaltung falsch oder ein Transitor kaputt. Gruß Dietrich
Maddin schrieb: > Ich habe auch nur 7,5V zur > Verfügung Das wird knapp bei Forward Voltage: typ 7.4V, max. 10V Bleien nur noch max. 100mV für den Vorwiderstand übrig, das ist ein bisschen wenig. Und nein, du kannst ihn nicht weglassen.
So brauchst du die wenigsten diskreten Bauteile und bist variabel in der Betriebsspannung (9V - 15V). Schau dir in der Simulation mal an, wie sich die Spannungen an Kollektor und Emitter des pnp verhalten, wenn du die Eingangsspannung veränderst.
Harald Wilhelms schrieb: > Dann brauchst Du die schon beschriebene NPN/PNP-Schaltung. > >> Dennoch finde ich die Schaltung so ziemlich aufwendig... > > Einfacher gehts nicht. Wenn die Versorgungsspannung einen festen Wert hat, geht es natürlich auch einfacher. Zwei Widerstände plus eine Z-Diode an die Basis des PNP.
HildeK schrieb: > Wenn die Versorgungsspannung einen festen Wert hat, geht es natürlich > auch einfacher. Zwei Widerstände plus eine Z-Diode an die Basis des PNP. ACK.Da ist aber die Dimensionierung der Z-Diode nicht ganz einfach und Z-Dioden sind inzwischen auch schwerer erhältlich. Gruss Harald
Helge, deine Schaltung funktioniert in der Simulation, zeigt aber das gleiche Verhalten wie die vorherige. Es ist egal, ob ich 3,3V oder GND auf die Basis des NPN gebe... Kann das irgendwas mit der internen Verschalung des GPIO zu tun haben? Oder liegt es gar am Steck-Board auf dem ich das ganze aufbaue? Hilde, kannst du mir vielleicht erläutern, wie du das meinst?
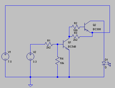
Maddin schrieb: > Was ist daran falsch? So ziemlich alles. > Falsches Bild... SO: Schon deutlich besser. So hatte ich sie aufgemalt. BC308 ist ok. ABER: Ich habe 220 Ohm angegeben, berechnet für 12V. Du hast immer noch 7.5V, die reichen nicht. Nimm 12V und 220 Ohm, oder 10V und 100 Ohm.. Dann funktioniert die Schaltung. johnny schrieb: > Was tut denn R3 in dieser Schaltung? Sorgt dafür, daß T2 sicher ausschaltet. Man kann auch 10k nehmen. Oder 100k. Grundlagen, Kinders, Grundlagen.
Maddin schrieb: > Hilde, kannst du mir vielleicht erläutern, wie du das meinst? HildeK bitte! Im Anhang findest du so eine Lösung. Muss aber zumindest mit der Zenerspannung an die Versorgungsspannung angepasst werden.
Maddin schrieb: > Es ist egal, ob ich 3,3V oder GND auf die Basis des NPN gebe... Dann miss doch mal direkt am Transistor die Spannung zwischen Emitter und Basis. Ich vermute, Du hast einen Schaltfehler gemacht. Gruss Harald
MaWin schrieb: > johnny schrieb: >> Was tut denn R3 in dieser Schaltung? > > Sorgt dafür, daß T2 sicher ausschaltet. Man kann auch 10k nehmen. Oder > 100k. > Grundlagen, Kinders, Grundlagen. Mein Beitrag bezog sich auf die erste Version, sei der Vollständigkeit halber erwähnt :-)
Harald Wilhelms schrieb: > und Z-Dioden sind inzwischen auch schwerer erhältlich. > Gruss ?? wie kommst da drauf? meine kristallkugel ist da anderer meinung;-)) reichelt hat da einiges. einfach nach zd suchen. und wenn´s ne "dicke" leistungs zdiode sein muß tante gurgel bemühen -->sz600
Maddin schrieb: > Helge, deine Schaltung funktioniert in der Simulation, zeigt aber das > gleiche Verhalten wie die vorherige. Es ist egal, ob ich 3,3V oder GND > auf die Basis des NPN gebe... > Kann das irgendwas mit der internen Verschalung des GPIO zu tun haben? > Oder liegt es gar am Steck-Board auf dem ich das ganze aufbaue? Dann hilft nur eins: Vergleiche die in der Simulation errechneten Spannungen mit denen in dem realen Aufbau. Die Spannungen über R1 und über R2 sind dabei zuerst interessant: eingeschaltet ca. 2-2,8V, ausgeschaltet <0,5V. Paßt das nit, ist entweder ein Transistor fehlerhaft oder aus deinem GPIO kommt kein brauchbares Signal. Auf dem Steckbrett kann man sich auch Fehler einhandeln, wenn einer der Kontakte schlecht ist. Aber das ist eher selten.
Bitte melde dich an um einen Beitrag zu schreiben. Anmeldung ist kostenlos und dauert nur eine Minute.
  
  Bestehender Account
  
  
  
  Schon ein Account bei Google/GoogleMail? Keine Anmeldung erforderlich!
Mit Google-Account einloggen
Mit Google-Account einloggen
  Noch kein Account? Hier anmelden.





