Hallo an alle, ich stehe gerade auf dem Schlauch, was die Verwendung eines isolierten DC-DC-Wandlers angeht. Ich möchte diesen nutzen, um einen signaltechnisch ein- und ausgangsseitig galvanisch isolierten Schaltkreis zu versorgen. Dazu gehe ich von einem 24 Volt Netzteil auf den Wandler. Dieser bietet ausgangsseitig eine PLUS und eine MINUS Klemme. Wenn ich es richtig verstehe, so liegt hier die Ausgangsspannung an. Würde bspw. ein hier angeschlossener Mikrocontroller funktionieren, auch wenn ich gar kein externes Bezugspotential (GND) habe? Besten Dank! Chris
Chris schrieb: > > eines isolierten DC-DC-Wandlers angeht. http://de.wikipedia.org/wiki/Gleichspannungswandler Wenn es eine Batterie wärE, hätte diese auch nur 2 Anschlüsse. Frage ist eher wie sauber/wellig/geregelt Dein Wandler die Ausgangsspannung liefert und was Du damit anstellen möchtest.
Kurz gesagt geht es darum, einige 24V Steuersignale zu verarbeiten und das Ergebnis wieder als 24V Steuersignal auszugeben. Die Signalverarbeitung wird mittels 5V Komponenten vorgenommen (Gatter + Mikrocontroller). Meinst du, das würde Probleme geben?
Nachtrag: für die 5V-Bauteile ist der DC-DC-Wandler vorgesehen.
Ein DC-DC Wandler nicht man zu Energieübertragung, zur Signalübertragung nimmt man einen Optokoppler. Willst du also Energie oder Daten übertragen?
Das ist klar! Es gehen Daten und Energie zur 5V-Signalverarbeitungselektronik. Die Datensignale sind schon per Optokoppler entkoppelt. Es ging mir nun darum, auch die Energieübertragung galvanisch isoliert aufzubauen.
Chris schrieb: > Es ging mir nun darum, auch die > Energieübertragung galvanisch isoliert aufzubauen. Dann ist ein DC/DC Wandler mit galvanischer Trennung genau das Mittel der Wahl. Du musst aber noch sicherstellen, daß am Ausgang wirklich stabilisierte 5V rauskommen, es gibt auch ungeregelte Wandler die schnell mal eine deutlich höhere Spannung als angegeben liefern können.
>Die Datensignale sind schon per Optokoppler entkoppelt. Es ging mir nun >darum, auch die Energieübertragung galvanisch isoliert aufzubauen. Warum willst du das galvanisch isolieren? Ist dir bewußt, daß ein DC/DC-Wandler gewaltige Störungen produziert und du einen Cap zwischen die beiden Massen schalten mußt, wenn du den CE-Test bestehen willst? Dieser Cap muß auch ESD aushalten und wenn es eine Industrieschaltung wird auch Surge. Der Cap benötigt auch noch einen hochohmigen Entladewiderstand parallel zu ihm, damit statische Aufladungen abfließen können. Außerdem brauchst du am Ein- und Ausgang des DC/DC-Wandlers noch Pi-Filter zur Entstörung.
Mein Denkfehler! Ich wollte eigentlich Masseschleifen zwischen den Anlagen vermeiden, aber auf Grund der ein- und ausgangsseitigen Optokoppler können ja gar keine entstehen... Danke für den benötigten Denkanstoß!! @Kai: zumindest ausgangsseitig sehe ich standardmäßig einen Pi-Filter an den Traco DC/DC Wandlern vor. Eingangsseitig ist dies auch notwendig? Das Datenblatt meint, dass am Ausgang genügt... Dass die Verbindung isolierter GND-Potentiale per Kondensator vorgenommen wird, war mir nicht bekannt. Danke für den Hinweis!
Kai Klaas schrieb: > Warum willst du das galvanisch isolieren? Masseschleifen, Sicherheit, Entstörung? > Ist dir bewußt, daß ein > DC/DC-Wandler gewaltige Störungen produziert Naja Murata hat da doch einiges. > und du einen Cap zwischen > die beiden Massen schalten mußt, wenn du den CE-Test bestehen willst? WOW ! Aufhebung der galvanischen Trennung zugunsten einer kapazitiven Kopplung ist nötig um die CE zu bestehen ??? Ich bin kein Ingenieur. Ich halte mich nicht einmal für besonders clever. Also glaub ich dir erstmal. Ich bin einfach nur geschockt!
Chris schrieb: > Ich wollte eigentlich Masseschleifen zwischen den > Anlagen vermeiden, NAja je nachdem, wie versaut die Umgebung ist, könnte es trotzdem noch ins Auge gehen. Eine Schwalbe macht noch keinen Sommer. Der Gesamtaufbau erfordert auch eine kleine Betrachtung. Spätestens wenn noch steile Impulse und HF ins Spiel kommt.
>WOW ! Aufhebung der galvanischen Trennung zugunsten einer kapazitiven >Kopplung ist nötig um die CE zu bestehen ??? So ist es. Siehe Seite 15 und 30 bis 35 von diesem Link: www.recom-international.com/fileadmin/Media/Folder-Flyer/App_Notes_18042 014.pdf Und wenn du nicht aufpaßt, hast du schon wieder alle HF-Störungen sowie ESD, Surge und Burst in die Schaltung eingekoppelt. Und nicht selten geht dann gerade DER Optokoppler kaputt, der ausgerechnet gegen ESD schützen soll. Optokoppler und DC/DC-Wandler sind kein Allheilmittel gegen Masseschleifen, ESD, etc. Und zur Entstörung eignen sie sich auch nur teilweise. Für den HF-Bereich eher nicht, wenn man bedenkt, daß die Impedanz der Isolationskapazität eines Optos für 1GHz teilweise deutlich unter 100R liegt. Das ist für ESD fast ein Kurzschluß!
Hallo Kai, irgend etwas stimmt mit dem Link nicht. Auch googln nach: App_Notes_18042 014.pdf hilft nicht. Könntest du den Link evtl. noch mal verifizieren ? Das klingt wirklich verdammt interessant. Gruß
UPS - Sorry, da hat sich wohl ein Leerzeichen eingeschlichen. Hätte ich auch selber erkenn könne ! http://www.recom-power.com/fileadmin/Media/Folder-Flyer/App_Notes_18042014.pdf
Kai Klaas schrieb: > So ist es. Siehe Seite 15 und 30 bis 35 von diesem Link: > > www.recom-international.com/fileadmin/Media/Folder-Flyer/App_Notes_18042 > 014.pdf Da steht kein vernünftiges Argument und kein Grund das Prinzip der galvanischen Trennung an sich in Frage zu stellen. Weder von Seite 15 und 30 bis 35 von diesem Link Jetzt habe ich mir das mal durchgelesen mir ist allerdings immer noch unklar was du meinst man müsste eine galvanisch getrennte Schaltung kapazitiv ankoppeln. Ich sehe das so: Wenn ich eine galvanisch getrennte Schaltung baue, die ich an eine andere Schaltung anbinden will, muss ich mir im klaren seien das alle einzelnen Schaltungen selbstverständlich an sich ESD geschützt sein müssen. Das ist mir klar. >Für den HF-Bereich eher nicht, wenn man bedenkt, daß die >Impedanz der Isolationskapazität eines Optos für 1GHz teilweise deutlich >unter 100R liegt. Das ist für ESD fast ein Kurzschluß! Das mag ja sein, hier hat allerdings niemand von HF gesprochen und ich denke schon das ich was falsch gemacht habe, wenn mein NF Schaltung am Ausgang mit 1GHz ernsthaft Leistung ausgibt. Wenn ich mich nicht ganz täusche bevorzugen die HF Freaks (auch Funkamateure genannt) Übertrager
Chris schrieb: Hallo, vorab, ich bin Entwickler für Industriemessgeräte. Da ist galvanische Trennung für Signalübertragungen (sowohl analog bei 0-20mA-Stromschleife als auch bei digitalen Signalen wie RS485, CAN, HartBUS usw.) eine ganz normale Sache aus Gründen der Störsicherheit und Überspannungsschutz. Messgeräte ohne diese Features sind im industriellen Umfeld quasi nicht verkaufsfähig. Bei dir scheint es aber bezüglich der Grundlagen dazu noch große Unsicherheit zu geben. > Dazu gehe ich von einem 24 Volt Netzteil auf den Wandler. > Dieser bietet ausgangsseitig eine PLUS und eine MINUS Klemme. > Wenn ich es richtig verstehe, so liegt hier die Ausgangsspannung an. So ist es > Würde bspw. ein hier angeschlossener Mikrocontroller funktionieren, > auch wenn ich gar kein externes Bezugspotential (GND) habe? Wozu brauchst du denn das externe Bezugspotential? -> Der Hinweis auf eine Schaltung, die als Handheld mit Akkus läuft, sollte dir zu denken geben. Der Witz ist ja gerade, dass man Signale potentialfrei überträgt. Damit werden Gleichtaktstörungen eliminiert und man kann Überspannungen sehr wirksam abfangen (z.B. mit Gasableitern). Ohne die passende Schutzbeschaltungen ist die galv. Trennung aber eh sinnlos. Gruß Öletronika
>Da steht kein vernünftiges Argument und kein Grund das Prinzip der >galvanischen Trennung an sich in Frage zu stellen. Weder von Seite 15 >und 30 bis 35 von diesem Link Wer redet denn davon?? >Jetzt habe ich mir das mal durchgelesen mir ist allerdings immer noch >unklar was du meinst man müsste eine galvanisch getrennte Schaltung >kapazitiv ankoppeln. Du weißt schon, was die EN-55022 bedeutet? >Das mag ja sein, hier hat allerdings niemand von HF gesprochen und ich >denke schon das ich was falsch gemacht habe, wenn mein NF Schaltung am >Ausgang mit 1GHz ernsthaft Leistung ausgibt. Wer redet denn davon?? Aber wie verhält sich deine Schaltung, wenn mit der ESD-Pistole hineingezappt wird??
Jetzt verstehe ich Kai. Du meinst was rechtlich nötig ist für die CE. Also Tests mit kapazitiver Ankopplung... Ich bin davon ausgegengen das der TE fragt was sinnvoll für die Schaltung ist und habe dich daher wohl völlig missverstanden.
Die Tests sind nicht nur für den Amtsschimmel gemacht, sondern damit sich die Störungen zwischen verschiedenen Geräten in Grenzen halten und Dein Gerät z.B. bei in der Praxis vorkommenden ESD nicht sofort verabschiedet. Die in den Tests simulierten Störungen haben also durchaus Praxisbezug. Es ist also sinnvoll, sich über sowas Gedanken zu machen auch wenn Du hinterher da kein CE-Label draufkleben willst.
Hallo und danke für die angeregte Diskussion! Nein, es sind keine HF-Signale zu übertragen. Bzgl. Entstörung und ESD habe ich bislang Folgendes vorgesehen: - ESD-Suppressordioden vor und nach dem DC-DC Wandler - LC-Filter vor bzw. nach dem DC-DC-Wandler - Obligatorische 100nF Abblockkondensatoren an allen ICs - SMD-Ferrite für Versorgungsspannung an allen ICs Habe ich da grundlegend etwas vergessen bzw. übersehen?
§1 Ohne gescheiten Aufbau nützt der teuerste Optokoppler/Wandler nichts.
Chris tut mir Leid ich muss offen zugeben das ich Misst erzählt habe. Schau mal ob du eine Aplikationsnote zu deinem DC/DC Converter findest. Kai hat da absolut recht gehabt. Auch in anderen AN's ist das teilweise sogar mit Layoutvorschlägen so angegeben. Hier z.B. S. 34-37: www.tracopower.com/products/ten20win-application.pdf Sorry !
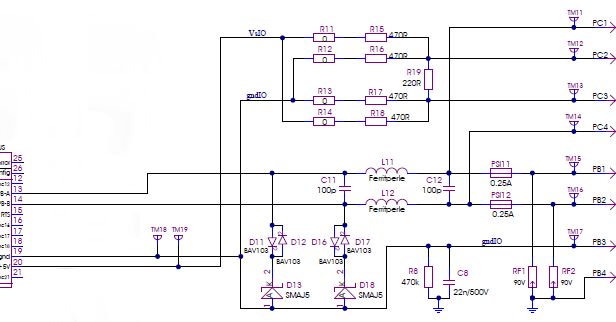
Chris schrieb: > - ESD-Suppressordioden vor und nach dem DC-DC Wandler > - LC-Filter vor bzw. nach dem DC-DC-Wandler > - Obligatorische 100nF Abblockkondensatoren an allen ICs > - SMD-Ferrite für Versorgungsspannung an allen ICs Hallo, oben siehst du eine Schutzbeschaltung für RS485/ProfiBUS - Die Dioden D11/D17 sind nur für höhere Datenraten (1MBaud) notwendig (wegen Kapazität) Für niedrigere Datenraten (< 200kBaud) kann man die Suppressordiode direkt schalten. - Auf der Seite, die nach außen führt ist ein Überspannungsschutz zweckmäßig -> RF1 RF2 (Gasableiter 90V) - C8 und R8 dienen dem Ableiten von statischen Ladungen und HF-Störungen - PS11/PS12 sind Polyswitche, die bei evtl. Überspannungen als Überstromsicherung wirken. - Der Rassel oben R11-R19 dient der Terminierung (Leitungsabschluss) - Die Drossel L11/L12 müssen natürlich an die Nutzfrequenzen angepasst sein. C11/C12 natürlich auch. Bei niedrigen Baudraten können die höhere Kap.-Werte haben. - Bei RS485 nutze ich wenn möglich Baudraten unter 250kBaud. Da kann man die Bandbreitenbegrenzten Treiber verwenden. Da macht die Signalleitungen sehr gutmütig bezüglich Störabstrahlung und Terminierung.
Also, ich finde diese Schutzschaltung nicht sehr sinnvoll. Ich will es auch begründen: 1. RS485 toleriert Gleichtaktspannungen von -7V bis +12V. In der Schaltung werden sie mit den unidirektionalen Transzorbs aber auf rund 0V und 5V begrenzt. Besser ist es, einen RS485-Transceiver zu verwenden, der weit höhere Gleichtaktspannungen als -7V bis +12V aushält und die Eingänge mit kapazitätsarmen Schutzelementen zu schützen. Beispielsweise der LT1785 plus zwei antiparallele SACB12 pro Leitung ist eine gute Kombination, jetzt mal für niedrige Datenraten. Die SAC12 ist eine bidirektionale 500W Transzorb mit 45pF Kapazität im SMB-Gehäuse. Sie bietet zuverlässigen Schutz gegen ESD, Surge und Burst. Und der LT1785 ist selbst noch einmal gegen ESD geschützt. 2. Die Schaltung bietet keinen wirklichen Schutz gegen ESD, weil alle Bauteile bis zu den Transzorbs selbst ESD ausgesetzt sind. Gefährdet sind also L11, L12, C11 und C12. 3. Die Gasbaleiter können die Schaltung nicht wirklich gegen Surge schützen, weil sie mit den 5V-Transzorbs überbrückt sind. Bevor die Gasbaleiter auf ihre Zündspannung von einigen 100V kommen, ist die zu schützende Schaltung wahrscheinlich schon kaputt. 4. Selbst kleine Kapazitäten und Induktivitäten einer Schutzschaltung können die Wellenwiderstandsanpassung vollkommen ruinieren. Das wird um so kritischer, je höher die Datenrate und je länger das Kabel ist. L11, L12, C11 und C12 würde ich deshalb eher weglassen. Wenn sie so klein dimensioniert sind, daß sie die Wellenwiderstandsanpassung nicht ruinieren, können sie sowieso kaum etwas reißen. Ganz übel (nicht hier in dieser Schaltung) sind große Gleichtaktdrosseln (>10µH), die man oft am Eingang von RS485-Transceivern findet. Da hinter diesen Drosseln keine großen Kapazitäten zur Masse liegen dürfen, um nicht die Nutzsignalbandbreite zu stark zu begrenzen und die vorhandenen ohmschen Widerstände recht klein sind, um nicht die Terminierung des Kabels zu ruinieren, bilden die Gleichtaktdrosseln Gleichtaktfilter mit teilweiser extremster Resonanzüberhöhung. Schon bei kleinsten Gleichtaktstörungen fangen diese Dinger an zu resonieren und zerstören die Datenübertragung. Mittlerweile ist das glücklicherweise von einigen erkannt und im Internet diskutiert worden. Trotzdem findet man diese dämlichen Fehlkonstruktionen auch heute noch zuhauf.
Hallo, ich fürchte, die Übersiehst da einige Details, die wohl auch tatsächlich nicht klar erkennbar sind. Ich wollte nicht die ganze Schaltung hier veröffentlichen. Ist ja auch Know How der Firma. Ich hoffe, ich kann deine Argumente entkräften. Wenn doch was über bleibt, was verbesserungswürdig ist, dann übernehme ich das gern. > Kai Klaas schrieb: > 1. RS485 toleriert Gleichtaktspannungen von -7V bis +12V. In der > Schaltung werden sie mit den unidirektionalen Transzorbs aber auf rund > 0V und 5V begrenzt. Ja, der RS485-Treiber arbeitet ja auch normal mit 0-5V (gndIO - VsIO) aus einem DCDC-Wandler. Wo ist das Problem? > Besser ist es, einen RS485-Transceiver zu verwenden, Das ist einer. Die mittlere Gleichtaktspannung ist ca. 2,5V Low-Pegel ist ein wenig über 0V und High-Pegel ein Stück unter 5V. > der weit höhere Gleichtaktspannungen als -7V bis +12V aushält Mehr als 5V Gleichtakt gegen das Potential gndIO gibt es da nicht auszuhalten. Gegen Erde kann der Gleichtakt allerdings deutlich höher sein und wird dann durch die Gasableiter begrenzt. Deren Stromkapazität ist mit 2kA aber auch gewaltig gegenüber den "popligen" Halbleitern. > Eingänge mit kapazitätsarmen Schutzelementen zu schützen. Beispielsweise > der LT1785 plus zwei antiparallele SACB12 pro Leitung ist eine gute > Kombination, Ja sicher, es gibt auch andere Variante, die völlig ok sind. > jetzt mal für niedrige Datenraten. Die SAC12 ist eine > bidirektionale 500W Transzorb mit 45pF Kapazität im SMB-Gehäuse. Bei üblichen Baudraten 56,6kBaud und auch höher nehme ich ganz normal Transzorb als Schutz gegen Differenzspannungen gegen gal-Gnd. Bei ProfiBUS mit z.B. 1MBaud sieht es anders auf. Das wären auch ca. 45pF schon zuviel. Deshalb die BAV, deren Kapazität ist nochmal eine Größenordnung niedriger. Das gefällt mir eigentlich auch nicht, weil die keine so hohe Stromkapazität haben und natürlich eher abfliegen, aber bei hohen Datenraten (z.B. ProfiBUS) sehen auch die Applikationsbedingungen ganz anders aus. Da gibt es keine hunderte Meter langen Leitungen quer durch Anlagen und über freies Feld, sondern eher nur wenige Meter innerhalb eines Betriebsraumes. Die Folgen von Blitzschlag sind da drinnen deutlich geringer. > bietet zuverlässigen Schutz gegen ESD, Surge und Burst. Und der LT1785 > ist selbst noch einmal gegen ESD geschützt. Der interne Schutz an RS485-Treibern ist immer da, aber natürlich vergleichsweise schwach gegenüber solchen deutlich größeren Suppressor-Dioden. > 2. Die Schaltung bietet keinen wirklichen Schutz gegen ESD, weil alle > Bauteile bis zu den Transzorbs selbst ESD ausgesetzt sind. Gefährdet > sind also L11, L12, C11 und C12. Das sehe ich etwas anders, bzw. es ist gar kein Thema wegen geschirmter Leitungen(siehe unten). Blitzschlag ist das, was alles kaputt macht. In praktischen ESD und Surgemessungen gab es keine Probleme. ESD hat sowieso keine ausreichende Energie um Dioden oder Drosseln thermisch zu zerstören. Bei Blitzschlag sieht das aber ganz anders aus (siehe unten). Die SMA begrenzt irgendwo unter 10V und die C11 C12 halten mind. 100V aus. Die Drosseln können auch einiges ab. Wichtig ist immer, das der Chipeingang keine unzulässige Überspannung bekommt, auch nicht bei direkter Berührung. Der geht dann als erstes kaputt. Da die C als als MLCC ausgeführt sind, fangen die sehr steile Flanken auch ab, so das die Dioden noch 'ne ns Zeit bekommen. > 3. Die Gasableiter können die Schaltung nicht wirklich gegen Surge > schützen, weil sie mit den 5V-Transzorbs überbrückt sind. Bevor die > Gasbaleiter auf ihre Zündspannung von einigen 100V kommen, ist die zu > schützende Schaltung wahrscheinlich schon kaputt. Du übersiehst, dass die Gasableiter gegen Erde geschaltet sind, die Transzorb aber nur gegen gal-Gnd (gndIO). Genau das ist das wesentliche an dem Schutzkonzept, genau deshalb muß es ja auch galvanisch getrennt sein. Die Signalleitung ist auch geschirmt auszuführen und paarverseilt. Bei einem Blitzschlag werden zunächst auf dem Schirm ganz erhebliche Ströme im Bereich von kA bis einige 10kA gegen Erde abgeleitet. Diese Ströme induzieren im Inneren auf den paarverseilten Signalleitungen noch ordentliche Störspannungen, die als Gleichtaktstörung das Potential gegen Erde anheben. Das an sich ist kein Problem, aber bei Spannungen über 500V schlägt dann z.B. der DDCDC durch oder was anders in den Schaltungen. Dies verhindern die Gasableiter mit Nennstromkapazität 2kA. Halbleiter wären da schon lange am Ende. Der deutlich kleinere Teil an Energie aus der Überspannung wirkt als Differenzspannung zwischen den Signalleitungen. Nur dieser Teil muss von den Transzorb abgefangen werden. Blitzschlag ist zwar extrem energiereich, aber nicht sehr schnell. Die geringe Dynamik macht deshalb hier auch kein Problem an den Kapazitäten (siehe oben). Die Drosseln sind quasi dünne Drähte. Wenn die wegbrennen, dann könnten auch Leiterzüge weg bruzeln. 35um sind nicht so viel. > 4. Selbst kleine Kapazitäten und Induktivitäten einer Schutzschaltung > können die Wellenwiderstandsanpassung vollkommen ruinieren. Darauf habe ich aber explizit hingewiesen. Allerdings benutzen wir meist Bandbreite begrenzte Treiber, da sind diese Probleme nicht spürbar. Nur bei ProfiBUS mit 1MBaud und höher sind die Kapazitäten zu minimieren. Die Schaltung oben ist aber sowohl für den einen Zweck, als auch für den anderen und wird mit etwas unterschiedlicher Bestückung verwendet. > so kritischer, je höher die Datenrate und je länger das Kabel ist. L11, > L12, C11 und C12 würde ich deshalb eher weglassen. Wenn sie so klein > dimensioniert sind, daß sie die Wellenwiderstandsanpassung nicht > ruinieren, können sie sowieso kaum etwas reißen. Das hat aber ganz andere Hintergründe. Solche Interfacemodule werden zusammen mit Prozessorelektroniken und Schatnetzteilen usw. in naher Umgebung eingesetzt. Da besteht immer die Gefahr, dass Leitungen durch Überkopplungen HF einfangen und nach außen abstrahlen. Die C und L sollen als Tiefpass höhere Frequenzen im Bereich von ca. 30MHz aufwärts bedämpfen. > Ganz übel (nicht hier in dieser Schaltung) sind große Gleichtaktdrosseln > (>10µH), die man oft am Eingang von RS485-Transceivern findet. Je nach Baudrate und vor allem Flankensteilheit kann das harmlos sein oder auch sehr kritisch. Ich denke, das hängt dann auch noch vom Ferritmat. ab. > Da hinter > diesen Drosseln keine großen Kapazitäten zur Masse liegen dürfen, um > nicht die Nutzsignalbandbreite zu stark zu begrenzen und die vorhandenen > ohmschen Widerstände recht klein sind, um nicht die Terminierung des > Kabels zu ruinieren, bilden die Gleichtaktdrosseln Gleichtaktfilter mit > teilweiser extremster Resonanzüberhöhung. Schon bei kleinsten > Gleichtaktstörungen fangen diese Dinger an zu resonieren und zerstören > die Datenübertragung. Solche Dämfungsinduktivitäten sollten ja auch eine sehr geringe Güte haben, damit diese eben nicht schwingen, sondern möglichst HF-Energie absorbieren. Das meinte ich oben mit dem Einfluss des Ferritmat. Gruß Öletronika
>> der weit höhere Gleichtaktspannungen als -7V bis +12V aushält >Mehr als 5V Gleichtakt gegen das Potential gndIO gibt es da nicht >auszuhalten. Die absolute Spannung auf den RS485-Leitungen, also die Gleichtaktspannung, darf zwischen -7V und +12V schwanken. Das ist RS485-Norm. Wenn du sie gegen 0V und 5V klemmst, nimmst du den Transceivern die Möglichkeit, größere Gleichtaktstörungen zu elminieren. >> 2. Die Schaltung bietet keinen wirklichen Schutz gegen ESD, weil alle >> Bauteile bis zu den Transzorbs selbst ESD ausgesetzt sind. Gefährdet >> sind also L11, L12, C11 und C12. >Das sehe ich etwas anders, bzw. es ist gar kein Thema wegen geschirmter >Leitungen(siehe unten). Blitzschlag ist das, was alles kaputt macht. Der Schirm kann natürlich auch enorm bei ESD helfen. Aber wenn der CE-Tester direkt in deine Anschlüsse für die RS485-Leitungen zappt, hilft dir der Schirm auch nicht weiter. >ESD hat sowieso keine ausreichende Energie um Dioden oder Drosseln >thermisch zu zerstören. Oh doch! SMD-Bauteile können sehr wohl durch ESD Schaden nehmen, nicht nur Caps kleiner Kapazität, sondern auch die SMD-Ferrite. Auch Polyfuses im hochohmigen Zustand sind in Gefahr. >Da die C als als MLCC ausgeführt sind, fangen die sehr steile Flanken >auch ab, so das die Dioden noch 'ne ns Zeit bekommen. Beim "human body model" mit seinen 100p Quellkapazität laden sich die 100p beim CE-Test aber auf bis zu 4kV auf. Das hält kein 100V-Cap aus. >> 3. Die Gasableiter können die Schaltung nicht wirklich gegen Surge >> schützen, weil sie mit den 5V-Transzorbs überbrückt sind. Bevor die >> Gasbaleiter auf ihre Zündspannung von einigen 100V kommen, ist die zu >> schützende Schaltung wahrscheinlich schon kaputt. >Du übersiehst, dass die Gasableiter gegen Erde geschaltet sind, die >Transzorb aber nur gegen gal-Gnd (gndIO). >Genau das ist das wesentliche an dem Schutzkonzept, genau deshalb muß es >ja auch galvanisch getrennt sein. >Die Signalleitung ist auch geschirmt auszuführen und paarverseilt. Ist GndIO nicht im Profibus-Mastermodul zentral geerdet? Doch selbst wenn nicht, hast du in einem Profibus-System genügend Entkoppelcaps C8 verteilt, sodaß sogar über sie ein großer Surgestrom fließen kann. >Das hat aber ganz andere Hintergründe. >Solche Interfacemodule werden zusammen mit Prozessorelektroniken und >Schatnetzteilen usw. in naher Umgebung eingesetzt. Da besteht immer die >Gefahr, dass Leitungen durch Überkopplungen HF einfangen und nach außen >abstrahlen. Dagegen helfen abgeschirmte Kabel viel effektiver. >Die C und L sollen als Tiefpass höhere Frequenzen im Bereich von ca. >30MHz aufwärts bedämpfen. Dennoch solltest du die Resonnazüberhöhung für Gleichtaktstörungen im Auge behalten: Wenn D11, D12, D16 und D17 gebrückt sind, macht dir die Ferritperle mit der Kapazität der Transzorb eine ganz fiese Resonanz im MHz-Bereich. Da helfen dir dann auch die ohmschen Verluste der Ferritperle nicht, weil die erst in einem höheren Frequenzbereich aktiv werden. >Solche Dämfungsinduktivitäten sollten ja auch eine sehr geringe Güte >haben, damit diese eben nicht schwingen, sondern möglichst HF-Energie >absorbieren. Das meinte ich oben mit dem Einfluss des Ferritmat. Im Bereich >10µH sind das gewickelte SMD-Drahtspulen mit besonders hoher Güte. Das kann ganz besonders extreme Resonanzüberhöhungen geben. Leider finde ich nicht mehr den Link zu dem Artikel, der daß auch diskutierte. Hier wird das Thema nur kurz angerissen: http://www.eetimes.com/document.asp?doc_id=1276556 Hier ist erklärt, warum Gleichtaktdrosseln überhaupt bei CAN-Bussen Einzug gehalten haben, weil man bei den alten CAN-Treibern die Abstrahlungen sonst nicht in den Griff bekommen hätte. Die Gleichtaktresonanzen mußte man ertragen und haben bei den doch sehr kurzn Kabeln wohl auch weniger gestört: http://www.nxp.com/documents/application_note/AN00020.pdf
Hallo, >Kai Klaas schrieb: > Die absolute Spannung auf den RS485-Leitungen, also die > Gleichtaktspannung, darf zwischen -7V und +12V schwanken. Das ist > RS485-Norm. Wenn du sie gegen 0V und 5V klemmst, nimmst du den > Transceivern die Möglichkeit, größere Gleichtaktstörungen zu elminieren. Naja, das stimmt zwar prinzipiell. Praktisch sehe ich das deutlich unkritischer. Klar, die RS485-Treiber sind für -7...12V spezifiziert, werden aber trotzdem auf ca 2,5V durch die Terminierung festgelegt. Praktisch wird es also keine Problem geben, wenn die Schutzbeschaltung etwas knapp außerhalb der 0...5V Betriebsspannung anspricht. Die 5V-Suppressor zusammen mit den BAV im Bild wird auch nicht bei 0 und 5V ansprechen, sondern erst bei ca -1,5V und ca. 8V. Die max. Clampspannungen liegen dann aber auch noch ein Stück weiter auseinander. Die von dir vorgeschlagene SAB12 spricht aber erst bei über 13V an und hat eine max. Clamping Spannung von 25V. http://www.littelfuse.com/~/media/electronics/datasheets/tvs_diodes/littelfuse_tvs_diode_sacb_datasheet.pdf.pdf Nun ist aber die max. zulässige Spannung an den RS485-Treiber gerade mal 14V! http://www.analog.com/static/imported-files/data_sheets/ADM2483.pdf Das heißt, im Störfall mit hohem Ableitstrom ist der Treiber sauber abgeschossen. Auch bei dem LT1785 liegen max. Ratings deutlich unter den 25V! -> Driver Input Voltage .... –0.3V to 18V Solche Dimensionierung wäre mir absolut zu heikel, RS485-Norm hin oder her. Die Einschränkungen des Gleichtaktbereiches scheinen mir dagegen leicht verschmerzlich. Regelmäßige Geräteausfälle nach Gewittern wären aber fatal. > Der Schirm kann natürlich auch enorm bei ESD helfen. Aber wenn der > CE-Tester direkt in deine Anschlüsse für die RS485-Leitungen zappt, > hilft dir der Schirm auch nicht weiter. Aber genau das wird laut Norm nicht verlangt! Abgesehen davon halte ich diese Problematik für deutlich unkritischer. >>ESD hat sowieso keine ausreichende Energie um Dioden oder Drosseln >>thermisch zu zerstören. > Oh doch! SMD-Bauteile können sehr wohl durch ESD Schaden nehmen, nicht > nur Caps kleiner Kapazität, sondern auch die SMD-Ferrite. Auch Polyfuses > im hochohmigen Zustand sind in Gefahr. Ja können. Ich baue aber in solchen Eingangbeschaltungen nicht gerade die kleinste Bauform ein, sondern mind. 1206 oder noch besser MELF. Die Drosseln haben auch mind. 1210 Footprint. Diese BE zerschießt man mit dem bisschen Energie nicht so schnell. Da ich ein ESD-Prüfgerät habe, kann ich solche Sachen leicht selber überprüfen und zimperlich bin ich nicht. Da wird auch schon mit bis 30kV geprüft um zu sehen was zuerst kaputt geht! >>Da die C als als MLCC ausgeführt sind, fangen die sehr steile Flanken >>auch ab, so das die Dioden noch 'ne ns Zeit bekommen. > Beim "human body model" mit seinen 100p Quellkapazität laden sich die > 100p beim CE-Test aber auf bis zu 4kV auf. Das hält kein 100V-Cap aus. Muß er ja auch nicht, weil die Dioden weit unter 100V begrenzen. Ich geben zu, wenn die Dynamik extrem hoch ist, könnte C12 evtl. Schaden nehmen. Da sind aber wohl genügend Impedanzen im Weg, als dass diese wirklich passiert. > Ist GndIO nicht im Profibus-Mastermodul zentral geerdet? Nein, natürlich nicht! Das ist doch galv. getrennt. Die gal-gnd ist nur für Messzwecke an ein Pin herausgezogen bzw. auch für die Terminierung. Wenn man mal mit einem Oszi an solcher Schaltung messen muss, ist es nervig, wenn man nicht an die Masse dran kommt. >Doch selbst > wenn nicht, hast du in einem Profibus-System genügend Entkoppelcaps C8 > verteilt, sodaß sogar über sie ein großer Surgestrom fließen kann. Über die 22nF? Das glaube ich nicht und entspricht nicht den praktischen Erfahrungen. Die Spannung ist da auch durch die Gasableiter deutlich begrenzt und Surge hat lange nicht die Dynamik wie ESD oder Burstspannungsprüfung. > Dagegen helfen abgeschirmte Kabel viel effektiver. Das tun sie, aber Schirmungen hören auch irgend wo auf und paar 10cm Leitung sind für hohe Frequenzen schon effektive Antennen. > Ferritperle mit der Kapazität der Transzorb eine ganz fiese Resonanz im > MHz-Bereich. Das darf nicht sein, weil das Dämpfungsferrite sind. Die heißen doch so, weil das Mat. hohe Verluste hat, gerade eben im hohen Frequenzbereich. > Da helfen dir dann auch die ohmschen Verluste der > Ferritperle nicht, weil die erst in einem höheren Frequenzbereich aktiv > werden. Ohmsche Verluste spielen da eh keine Rolle, aber die Impedanz solcher Drosseln nimmt bis über 100MHz enorm zu (auf das über hundertfache). > Im Bereich >10µH sind das gewickelte SMD-Drahtspulen mit besonders hoher > Güte. Das kann ganz besonders extreme Resonanzüberhöhungen geben. ?? Ich nehme keine Ferrite mit hoher Güte, sondern "EMI Suppression Ferrite". Eine hohe Güte wäre ja wirklich kontraproduktiv. > http://www.eetimes.com/document.asp?doc_id=1276556 > Hier ist erklärt, warum Gleichtaktdrosseln überhaupt bei CAN-Bussen > Einzug gehalten haben, weil man bei den alten CAN-Treibern die > Abstrahlungen sonst nicht in den Griff bekommen hätte. Die > Gleichtaktresonanzen mußte man ertragen und haben bei den doch sehr > kurzn Kabeln wohl auch weniger gestört: Ja ok, nur benutze ich solche Drosseln nicht. Gruß Öletronika
>Auch bei dem LT1785 liegen max. Ratings deutlich unter den 25V! >-> Driver Input Voltage .... –0.3V to 18V Du mußt bei "receiver input voltage" und "driver output voltage" schauen. Dann sind es +/-60V! >Aber genau das wird laut Norm nicht verlangt! Wenn die Anschlüsse zugänglich sind, müssen sie ESD aushalten. Ist ja auch ganz einfach machbar, eben mit geeigneten Schutzelementen direkt bei den Anschlüssen. >Ich baue aber in solchen Eingangbeschaltungen nicht gerade die kleinste >Bauform ein, sondern mind. 1206 oder noch besser MELF. >Die Drosseln haben auch mind. 1210 Footprint. >Diese BE zerschießt man mit dem bisschen Energie nicht so schnell. Sachen mit massiven Drähten, also Drahtdrosseln, etc. halten ESD natürlich aus. SMD-Ferrite und SMD-Caps mit ihren teilweise "aufgedampften" Layern können alerdings sehr leicht Schaden nehmen. >Über die 22nF? Einer alleine natürlich nicht. Aber in einem Profibus-System können etliche solche Caps zusammenkommen. Aber ich will mich nicht mit dir streiten. Wenn du gute Erfahrungen mit deiner Schaltung gemacht hast, durch den CE-Test gekommen bist und keine Ausfälle im Feld hast, dann gibt es nichts zu meckern...
Bitte melde dich an um einen Beitrag zu schreiben. Anmeldung ist kostenlos und dauert nur eine Minute.
Bestehender Account
Schon ein Account bei Google/GoogleMail? Keine Anmeldung erforderlich!
Mit Google-Account einloggen
Mit Google-Account einloggen
Noch kein Account? Hier anmelden.
