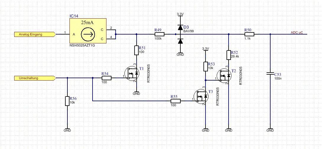
Hallo Zusammen Bin gerade dabei eine Analog-Eingangsbeschaltung zu entwerfen. Ziel ist es 0-20mA sowie 0-10V Signal messen zu können. Die Umschaltung erfolgt mit Hilfe von dem Mikrokontroller (MSP430) über die FETs. Die Schaltung bzw. der Mikrokontroller Eingang sollte beim Anlegen von 24V am Analogeingang keinen Schaden nehmen. Was haltet ihr von diesem Ansatz? Kritik erwünscht! :) Gruss Max
Sollte so gehen. C53 ist vielleicht etwas groß geraten. Bis der über die 101K umgeladen ist vergeht einiges an Zeit. So 1 Sekunde müsstest du zwischen 2 Messungen wohl warten...
Bei 24V fließen durch den 100 Ohm Widerstand 240mA, macht ca 6 Watt. Das war wohl nicht so geplant, oder doch?
stefanus schrieb: > Bei 24V fließen durch den 100 Ohm Widerstand 240mA, macht ca 6 > Watt. Das > war wohl nicht so geplant, oder doch? Da sollte man dann wohl zunächst die Spannung messen, und wenn die sagen wir mal 7V überschreitet (mit einem 1/2W 100R) erst gar nicht auf Strommessung umschalten. Oder zur Sicherheit halt wirklich einen 10W Widerstand einbauen.
Bzw. was ist das eigentlich für eine Stromquelle, die du da messen möchtest?
Den NSI45025 hast Du wohl zur Strombegrenzung - nehme ich an. Der versaut Dir bei der Spannungsmessung aber evtl. die Linearität. Alternative wäre, den 100R beim MOSFET auf die Sourceseite zu verlegen. Dann schnürt bei zu hohem Strom die fallende Gate-Source Spannung den MOSFET ab und schützt damit den Bürdenwiderstand. Voraussetzung ist allerdings ein genügend hohe Gate-Spannung zum Umschalten, damit der MOSFET entsprechend niederohmig im Normalfall bleibt. 5V zur Ansteuerung sollten reichen. Den 100k am Eingang hast evtl. so hochohmig gewählt, damit bei zu hoher Eingangsspannung die obere Diode gegen 3.3V die Versorgung nicht abhebt - richtig? Vorschlag: hänge die obere Hälfte der Doppeldiode D3 nicht gegen 3.3V sondern gegen eine 3.1V Z-Diode. Diese Z-Diode wird mit einem Vorwiderstand gegen z.B. 5V im Arbeitspunkt voreingestellt. Kommt es jetzt zu einer Überspannung am Eingang wird der Strom über die Z-Diode abgeleitet und nicht gegen die 3.3V Hauptversorgung. Wenn so getan kann man den 100k deutlich kleiner gestalten. Bei x Eingängen die Z-Diode entsprechend auslegen.
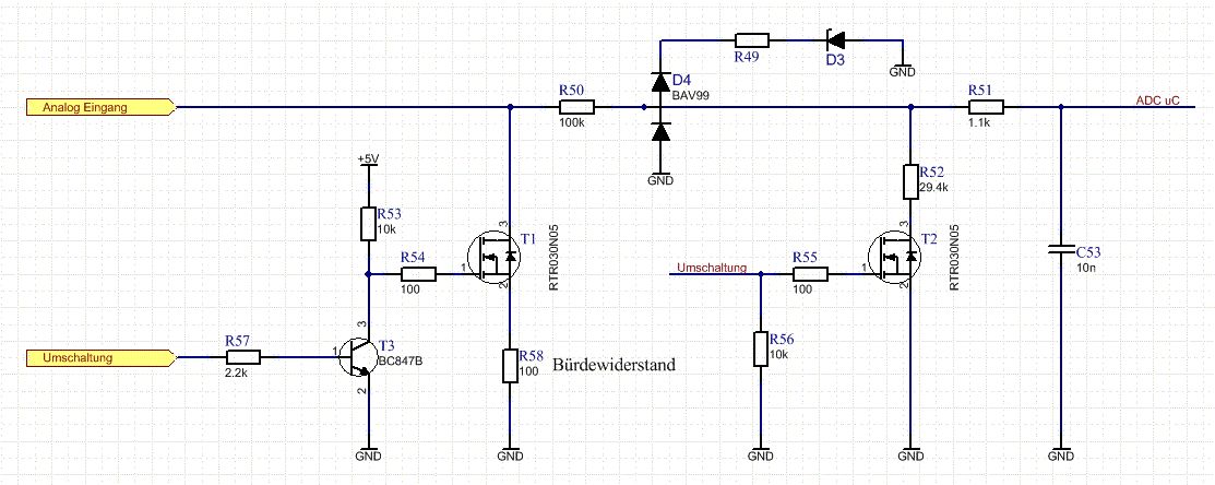
Hallo Zusammen Danke für eure Rückmeldungen. Easylife schrieb: > C53 ist vielleicht etwas groß geraten. > Bis der über die 101K umgeladen ist vergeht einiges an Zeit. > So 1 Sekunde müsstest du zwischen 2 Messungen wohl warten... Werde den Tiefpass nochmals überarbeiten. Hab diesem bis anhin noch nicht wirklich Beachtung geschenkt. Easylife schrieb: > Bzw. was ist das eigentlich für eine Stromquelle, die du da messen > möchtest? 4-20mA und 0-10V ist eine gängige Lösung bei Sensoren. Sprichst du auf das Bauteil IC14 an? Hierbei handelt es sich um einen Current Controller, mit welchem ich eine Strombegrenzung machen wollte. Jedoch hat mit Harald auf folgendes Problem hingewiesen: Harald schrieb: > Den NSI45025 hast Du wohl zur Strombegrenzung - nehme ich an. Der > versaut Dir bei der Spannungsmessung aber evtl. die Linearität. Danke für diesen Hinweis Harlad!! Werde mal deine Lösung mit dem 100Ohm nach den FET und 5V zum schalten testen. Harald schrieb: > Den 100k am Eingang hast evtl. so hochohmig gewählt, damit bei zu hoher > Eingangsspannung die obere Diode gegen 3.3V die Versorgung nicht abhebt > - richtig? Genau. Die 100k habe ich zur Strombegrenzung bzw. damit der analoge Spannungseingang möglichst hochohmig ist, so hoch gewählt. Den Vorschlag von Harald mit der Z-Diode hab ich in V2 mal umgesetzt. Hättet ihr Bedenken die obere Diode wie in Version 1 direkt an 3.3V zu hängen? Gruss Max
Die Z-Diodenschaltung ist aber anders beschrieben als gezeichnet.
Genau, D4 direkt an D3, R49 gegen eine Hilfsspannnug, z.B. 5V oder 12v (oder was auch immer). R49 stellt dann den Arbeitspunkt der Z-Diode nur grob ein. Das ist notwendig, damit die Zenerspannung bei geringer Belastung schon passt. Übrigens brauchst Du nur eine Z-Diode für n Kanäle. Die "D3s" der anderen Kanäle können parallel mit auf D4 geführt werden. Worst-case Belastung der Z-Diode natürlich berücksichtigen.
Weiterhin: Mache doch einen festen (nicht geschalteten) Spannungsteiler-Widerstand parallel zu R52, z.B. für einen Eingangsbereich 5V. Wenn die Umschaltung des Teilers jetzt noch unabhängig von der Bürde wird gewinnst Du einen Bereich. Allerdings würde sich die Auflösung für die Strommessung entsprechend verschlechtern.
Max B. schrieb: > Easylife schrieb: >> So 1 Sekunde müsstest du zwischen 2 Messungen wohl warten... > Werde den Tiefpass nochmals überarbeiten. Hab diesem bis anhin noch > nicht wirklich Beachtung geschenkt. 1 Sekunde ist auch deutliche zu hoch gegriffen. tau=RC=100k*100n=10ms. Und zum Aufladen des Kondensators für eine 8 Bit Wandlung reichen 6tau: 99,75% der Ladekurve ist dann durchlaufen. Für 10 Bit wären 7tau nötig: 99,92% der Ladekurve sind dann erreicht. Dazu kommt, dass dieser schlimmste Fall nur eintritt, wenn ein Sprung von 0 auf Maximum oder andersrum passiert. Man könnte diese Sache auch einfach über Frequenzverläufe und Dämpfungen berechnen... Ich würde die Bürde einfach so auslegen, dass bei 20mA die gewünschten 10V herauskommen. Mit dem passenden 500R Widerstand ist dann auch diese hingebastelte Spannungsbereichumschaltung hinfällig.
Sorry für die vielen Posts, noch etwas: Sehe gerade, die BAV99 ist ja eine Standard Siliziumdiode. Damit hast Du 0.7V Abfall. Bei einer 3,1V Z-Diode hätte man dann max. 3,8V (ca.) am uC Eingang - evtl. zu viel für einen uC, der mit 3.3V versorgt wird. Man könnte eine 2,7V Z-Diode nehmen, dann wäre man bei 3,4V. Allerdings alles mit Toleranzen behaftet, bitte beachten, damit die Messung imm oberen Bereich nicht verschliffen wird. Bitte mal etwas rechnen, Toleranzen beachten und evtl statt der BAV99 eine BAT54S (Schottky) einplanen.
Lothar Miller schrieb: > Ich würde die Bürde einfach so auslegen, dass bei 20mA die gewünschten > 10V herauskommen. Mit dem passenden 500R Widerstand ist dann auch > diese hingebastelte Spannungsbereichumschaltung hinfällig. Gute Idee, allerdings ist man bei vielen Stromsensoren bei einer Bürdenspannung von 10V aus der Spec., bei 2-Draht-Sensoren sowieso.
Hallo Zusammen, Die angehängte Schaltung ist wieder aktuell und ich bitte euch um weiteren Rat. Harald schrieb: > Alternative wäre, den 100R beim MOSFET auf die Sourceseite zu verlegen. > Dann schnürt bei zu hohem Strom die fallende Gate-Source Spannung den > MOSFET ab und schützt damit den Bürdenwiderstand. Voraussetzung ist > allerdings ein genügend hohe Gate-Spannung zum Umschalten, damit der > MOSFET entsprechend niederohmig im Normalfall bleibt. 5V zur Ansteuerung > sollten reichen. Nun meine Frage. Wird eine zu hohe Spannung angelegt, steigt die Spannung über dem Bürdewiderstand und der MOSFET schnürt, wie Harald schrieb, ab. Mein Verständnis nun ist, dass aber durch das Abschnüren die Spannung über dem Bürdewiderstand wieder kleiner wird und somit die Wirkung des "Abschnüren" entfällt. Dies führt zu einem ständigen ein und ausschalten vom MOSFET. Bin ich richtig mit dieser Annahme und habt ihr Verbesserungsvorschläge? Kann dies zu Problemen führen? Gruss Max
Der MOSFET wird nicht schalten sondern sich in einem Arbeitspunkt einstellen. Eine hohe Spannung an der Bürde lässt die Spannung an Source steigen und verringert so die Gate-Source Spannung (weil G "fest" an 5V). Der Strom wird abgeschnürt und verringert die Spannung an der Bürde. Ein gewisser Arbeitspunkt stellt sich ein. Wie hoch ist denn jetzt deine Referenz im Controller? Mit 2.5V könnte das perfekt funktionieren, denn mit 2.5V GS Spannung ist der zusätzlich verursachte Bürdenwiderstand durch die DS Strecke noch vernachlässigbar.
Max B. schrieb: > Ziel ist es 0-20mA sowie 0-10V Signal messen zu können. Hmm, die 0-20mA kann man bequem mit einem 500 Ohm-Widerstand in 0-10V umwandeln.
Hallo Namensvetter, Das stimmt soweit, für viele industrielle Sensoren ist diese Bürde aber schon viel zu hoch, auch für viele 24V Dreidraht-Sensoren. Außerdem müsste man mit Derating und etwas Luft bei den zulässigen Kurzschlussspannungen schon einen 2W Widerstand einbauen. Nicht gerade schön. Hat man z.B. 8 Eingänge kann man dann schon fast einen Lüfter vorsehen.
Hallo Haralds, Danke für eure Rückmeldungen. Habe nun gleich mal den FET mit Bürdewiderstand aufgebaut und eine Messung durchgeführt. Der FET stellt sich auf einem Arbeitspunkt ein und begrenzt somit den Strom über der Bürde auf ~27mA bei 33V am Analogeingang. Wie gewünscht, danke nochmals für den Input Harald. :) Meine Referenzspannung für den ADC beträgt 2.5V. Die zusätzliche DS Strecke (<100mOhm) bei 2.5V GS kann meiner Meinung nach vernachlässigt werden. Der Bürdewiderstand ist 100Ohm 0.1%. Gruss Max
Bitte melde dich an um einen Beitrag zu schreiben. Anmeldung ist kostenlos und dauert nur eine Minute.
Bestehender Account
Schon ein Account bei Google/GoogleMail? Keine Anmeldung erforderlich!
Mit Google-Account einloggen
Mit Google-Account einloggen
Noch kein Account? Hier anmelden.


