Hallo! Mache gerade ein Projekt für die Schule wo ich mit einem ULN2803 LED beschalten muss! Jetzt wollt ich fragen ob jemand weiß wie ich es schaffe mit einem Ausgang des ULN 2 Leds antiparallel zu beschalten! Rot Grün welcheüber einen Sensor gesteuert werden sollen! Sensor an rote Led sensor aus grüne Led mfg
Du: Gar nicht. ...nichtmals für ne saubere Betreffzeile ist die Generation PISA zu gebrauchen. Klaus.
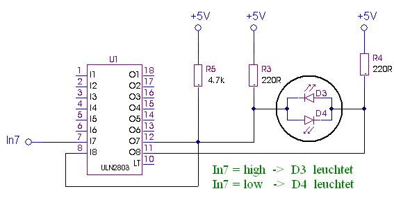
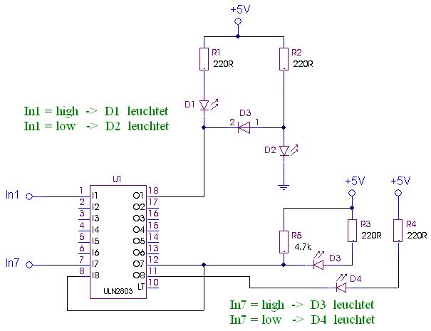
Hallo, im Bild siehst du 2 Varianten, wie man das machen kann. Die obere geht so, wie du es schreibst. Bei der der unteren werden 2 Gatter des ULN2803 benutzt um die Nagation zu realsieren. Gruß Öletronika
Dieter Frohnapfel schrieb: > So sollte es auch funktionieren ... statt RB0 halt der ULN2803-Ausgang > (bei 5V) Funktioniert nicht, da der ULN2803 Open Collector Ausgänge hat.
> Max H. schrieb: > Dieter Frohnapfel schrieb: >> So sollte es auch funktionieren ... statt RB0 halt der ULN2803-Ausgang >> (bei 5V) > Funktioniert nicht, da der ULN2803 Open Collector Ausgänge hat. Ja, so ist es!
Dieter Frohnapfel schrieb: > So sollte es auch funktionieren ... statt RB0 halt der ULN2803-Ausgang Hallo, ich denke nicht... bei deiner beschaltung werden entweder beide LEDs leuchten oder nur D1. Der ULN2803 kann nur "runterziehen", er kann aber nicht High treiben, wie z.B. der µC Pin RB0 aus aus deinem Beispiel. Die Varianten von Öletronika würden gehen. Gruß Poeler.
Max H. schrieb: > Funktioniert nicht, da der ULN2803 Open Collector Ausgänge hat O.K. - schäm - ich nehme es zurück, funktioniert nur bei Anschluss direkt am Mikroprozessor. Immerhin habe ich etwas gelernt ...
...vor allem steht da ANTIPARALLEL, die gibts als 5mm und 3mm LED und das geht NUR mit 2 push-pull, nicht aber mit ULN. Klaus.
> Klaus R. schrieb: > ...vor allem steht da ANTIPARALLEL, die gibts als 5mm und 3mm LED und > das geht NUR mit 2 push-pull, nicht aber mit ULN. Hallo, dass die LED tatsächlich in einem Gehäuse antiparallel vorliegen, das habe ich ehrlich nicht so richtig geglaubt. Kann aber trotzdem sein. Nur, warum manche Leute immer gleich publizieren, dass etwas nicht geht, das kann ich nicht so richtig verstehen? Gruß Öletronika
Max H. schrieb: > @Öletronika: Für was soll R5 gut sein? Ne, das ist nur ein "Artefakt". Der kann natürlich wegbleiben. Ich sehe gerade, du hast die gleiche Idee gehabt :-) Gruß Öletronika
Bitte melde dich an um einen Beitrag zu schreiben. Anmeldung ist kostenlos und dauert nur eine Minute.
Bestehender Account
Schon ein Account bei Google/GoogleMail? Keine Anmeldung erforderlich!
Mit Google-Account einloggen
Mit Google-Account einloggen
Noch kein Account? Hier anmelden.



