Hallo, ich würd gern ein Magnetventil (24V, 100mA) an einer deutlich höheren Spannung betreiben um die Schaltzeit etwas zu verringern. Also muss eine geignete Chopperschaltung her. Hat da zufällig jemand was mehr oder weniger fertiges rum fliegen oder sonst einen guten Tipp, wie ich das einigermaßen elegant und einfach erledige. Ich denke man könnte einen SMPS Controller der eigentlich für einen DC/DC Converter ist missbrauchen, aber ich hab leider keine Erfahrung mit Schaltreglern... Grüße Flo
Hallo, > Florian Rist schrieb: > ich würd gern ein Magnetventil (24V, 100mA) an einer deutlich höheren > Spannung betreiben um die Schaltzeit etwas zu verringern. Also muss eine > geignete Chopperschaltung her. Tatsächlich? Wozu brauchst du da eine Chopperschaltung? Wieder so eine typische technische Aufgabestellung ohne irgend welche technischen Parameter und Hintergründe zu nennen. Wenn du bereit bist, mal paar ordentliche Infos zu liefern, erhöhen sich die Chancen auf hilfreiche Antworten. Ansonsten kann das evtl. schon helfen (siehe Stromsparschaltungen für relais) http://uwiatwerweisswas.schmusekaters.net/Uwi/ELEKTRONIK/Relaisansteuerung_Sch.pdf Gruß Öletronika
Prinzipiell: PWM so takten, dass der Strom am Anfang für ein sicheres Anziehen ausreicht, danach kann eine Stromabsenkung auf ca 70% I_Nenn erfolgen. Schutzvorkehrungen für induktive Lasten berücksichtigen.
Hi, danke schon mal für den Link. Mehr Info. Hmm, was möchtest Du noch wissen. Das Ventil ist ein größere 3/2 Wegeventil der Baureihe SIV400 Yonwoo Pneumatic: http://www.sogeac.it/Download.mvc/en/Download/180/504 Die Schaltzeit ist mit 40 ms angegeben, das ist eh nicht schlecht, reicht aber nicht ganz, sprich ein angeschlossener Zylinder reagiert nicht schnell genug. Jetzt ist natürlich die Schaltzeit nur ein Teil, Schlauchlängen, Querschnitte, der Betriebsdruck usw. spielen da sogar die größere Rolle, aber vielleicht reicht es ja ein bisschen was bei der Schaltzeit rauszuholen. Dort die Ansteuerung zu verbessern wäre nämlich einfacher als die Mechanik anfassen zu müssen. Es ist zwar auch noch ein vorgesteuertes Ventil, der Einfluss der elektrischen Ansteuerung darum wohl eh klein, aber trotzdem ein bisschen was muss da ja gehen. Ich kenne die Vorteile des Chopperbetriebes zwar nur von Schrittmotoren,da ist er aber so erheblich, das das ja hier vielleicht auch ein paar ms bringen könnte. Grüße Flo
Hi Simpel PWM: Ja das ist im Moment die Lösung, die ich schnell realisieren könnte. Reicht wohl auch, das meinst Öletronika auch, oder? Ist nur nicht so schön, find ich. Die andere Idee die ich noch hatte, wäre eine Konstantstromquelle und mit der einen passenden Kondensator aufzuladen, der dann den Anfangsstromstoß übernimmt, den Haltestrom liefert dann die Konstantstromquelle. Ist wohl auch einfacher als Chopper. Ich dachte nur, vielleicht kenn jemand eine hochintegrierte fertige Lösung. Es werden ja schließlich wirklich viele Magnetventile verbaut und angesteuert, da könnte es ja was geben. Ich hab allerdings auch nix gefunden. Grüße Flo
Wenn viele 24V-Ventile in einer professionellen Umgebung "schön" angsteuert werden sollen, dann verstehe ich nicht, warum da keine 24V zur Verfügung stehen. Ich trinke jetzt meinen Trollinger. Schönen Abend noch. ;-)
> Florian Rist schrieb: > Mehr Info. Hmm, was möchtest Du noch wissen. Hallo, Na vor allem wäre wichtig, wie die Schaltfrequenz sein soll, bzw. wie lange das Ventil im ausgeschalteten Zustand bleibt. Da du aber nur von schnellen Einschaltzeiten schreibst, muß man annehmen, dass das Ventil quasi statisch betrieben wird. Dann geht es so wie im Link gezeigt mit einer Hilfsspannung, die einen Elko deutlich über Nennspannung auflädt. Gruß Öletronika
Zwei Spannungen, über eine Diode zusammenführen. Die Höhere hat einen großen Kondensator in Reihe. Je nach Schalthäufigkeit einen hochohmigen Widerstand parallel zum Kondensator. Die Niedrigere geht 1:1 durch. Schalter hinter der Diode. ... oder so
Wie wäre es mit Bild 4 von hier: http://www.elektronik-kompendium.de/public/schaerer/pwm555.htm Das ganze zeigt nur das Prinzip, die genauen Werte und Bauteile musst Du natürlich passend zu Deinem Ventil und der Spannung wählen. Bei "deutlich mehr als 24V" musst Du natürlich einen passenden Spannungsregler vor den 555er packen. Da gerade der TLC555 nur sehr wenig Strom braucht, sollte es ein einfacher Linearregler tun.
Florian Rist schrieb: > Die Schaltzeit ist mit 40 ms angegeben Das ist die Reaktionszeit. Die Schaltfrequenz ist 3Hz > ein angeschlossener Zylinder reagiert > nicht schnell genug. Jetzt ist natürlich die Schaltzeit nur ein Teil, > Schlauchlängen, Querschnitte, der Betriebsdruck usw. spielen da sogar > die größere Rolle, Da wirst du kaum was rausholen, es sei denn das Ding sitzt direkt auf dem Zylinder. Größere Querschnitte und ein 2. Wege Ventil bringen mehr. Hast du es mal mit Unterdruck auf der Auslassseite versucht, oder mit Druck vorzuspannen?
Hallo, oh so viele neue Beiträge, danke. @Simpel: 24V gibt's natürlich, aber ich hoffe durch eine andere Ansteuerung ein paar ms Schaltzeit rauszuholen. @s&f: IC-Haus, dake für den Tip. Bei denen hab ich lustigerweise neulich erst nach magnetischen Encodern gesucht aber das ist mir nicht über den Weg gelaufen. @Öletronika: Die Schaltfrequenz ist niedrig, vielleicht 0.1 Hz. Und es muss auch nur da Einschalten schnell gehen, ausschalten ist egal. So ganz statisch ist zwar nicht, aber fast. Ich werd das mit den zwei Spannungen mal aufbauen, ist ja wirklich schnell gemacht und testen. @x4U. Unterdruck auf der Auslassseite und größere Querschnitte stehen auf der Liste, aber das ist alles mühsamer als die Elektronik. Darum soll das der erste Versuch werden. Aber grade, weil es kein direktwirkendes Ventil ist ist da vielleicht wirklich nicht viel zu holen. Ich versuche das mal zu messen und wenn's gelingt berichte ich. Danke Flo
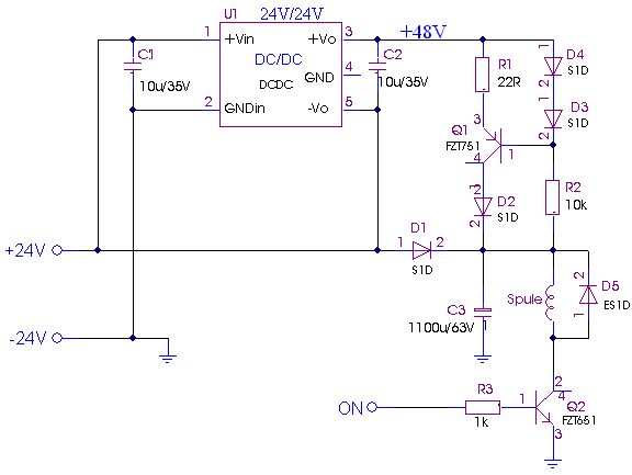
> Florian Rist schrieb: > Die Schaltfrequenz ist niedrig, vielleicht 0.1 Hz. Und es muss auch nur > da Einschalten schnell gehen, ausschalten ist egal. So ganz statisch ist > zwar nicht, aber fast. Hallo, also hat ein Kondensator bis zu ca. 10s Zeit um sich wieder aufzuladen. Das geht mit recht moderatem Strom. Man kann den Hilfskondensator auch mit einer kleinen Stromquelle aufladen. > Ich werd das mit den zwei Spannungen mal aufbauen, ist ja wirklich > schnell gemacht und testen. Ja, ich habe mal eben eine kleine Schaltung gemacht. Prüfe mal, dass keine Schesselfuhler drin sind. Die Größe des Kond. C1 richtet sich nach dem Bedarf des Ventils. Die Stromquelle mit Q1 muß eben so eingestellt werden, dass der Kond. in der Ausschaltzeit wieder rechtzeitig aufgeladen wird. Gruß Öletronika
Moin, wenn du was fertiges haben möchtest: Es gibt da einige Hutschienenmodule für Schnellerregung und Schnellentregung von Magnetspulen. http://www.sps-forum.de/elektronik/25506-schnellerregung-ventil-gesucht.html http://www.deutschmann.de/de/produkte/elektronische_nockensteuerungen/zubehoer-nsw/speedy.html http://www.digitronic.com/industrieautomatisierung/produktuebersicht/schaltbeschleuniger/digispeed-1.html Gruß Illi
Hallo, vielen Danke für die Mühe Öletronika, werd das gleich mal näher anschauen. @Illi Danke für die Links, mal schauen, was so was kostet. Grüße Flo
Tipp - mit der stromgesteuerten PWM kann man z.B. eine 12V Magnetspule auch mit 24V oder 36V betreiben - beschrieben unter: Flexible und verlustleistungsarme Ansteuerung von induktiven Lasten - http://www.ichaus.biz/wp8_whitepaper_de .
Bitte melde dich an um einen Beitrag zu schreiben. Anmeldung ist kostenlos und dauert nur eine Minute.
Bestehender Account
Schon ein Account bei Google/GoogleMail? Keine Anmeldung erforderlich!
Mit Google-Account einloggen
Mit Google-Account einloggen
Noch kein Account? Hier anmelden.
