Hallo, ich bin derzeit dabei, meinen 3Band euqalizer zu verändern. der Linke Teil wurde schon mal aufgebaut und funktioniert ganz gut. Rechts soll jetzt der Crossover-poti dazu kommen. Sprich: links kann man mit den drei Potis Höhen/Mitten/Tiefen regeln. Der neue Poti soll dann die Trennfrequenz zwischen Subwoofer und Hochtöner trennen (genauer gesagt: zwei Breitbänder, welche das Hoch/Mittelton Signal erhalten)... geht das soweit? Oder sollte ich das lieber so machen, dass ich nicht nur den Subwoofer nach oben hin "begrenze", sondern der Poti zeitgleich auch das hochpass für die Mittel/Hochtöner fungiert? Wie mache ich das? Sonst alles okay? Grüße, Microman
Der Hochmittel-Ausgang wird einfach durchgereicht, inklusive dem Subwoofer-Ton ? Ein Tandempoti ist eigentlich immer Murks, zu schlechter Gleichlauf, aber der Filter ist auch - suboptimal. Warum kein Linkwitz-Riley ? http://sound.westhost.com/project09.htm Der beachtet wenigstens Dinge wie Phasengang.
Das ist die Frage, was Sinn macht. Das geht halt dann auf einen Sure 2x100W Amp, ein Kanal mit 2xBG17 Bestückt und der andere mit nem Tbox 10" Woofer (oder andere Chassis, es geht ums Prinzip). Sollte ich den Filter anders aufbauen, bzw. Wie mache ich es, dass ich die Trennung verschiebe? Anbei eine Skizze wie ich das meine. Wie müsste das mit dem L.-R. aussehen? (skizze?)
Oder meintest du mit deinem Link ich sollte den Equalizer nachbauen, hinten 3 Potis ran und das Signal wieder zusammenmischen?
Microman schrieb: > Anbei eine Skizze wie ich das meine. Bloss deine gelbe Linie steigt nicht, sondern ist die ganze zeot platt. Microman schrieb: > ich sollte den Equalizer nachbauen Ich verweise auf den Linkwitz-Riley, der nun nicht so viel aufwändiger ist, sondern es einfach richtig macht. Ja, der Bauvorschlag ist ohne Übergangsfrequenzverstellung. Man macht das eher ungern mit Tandempotis.
hey ja der linkwitz-riley sieht schon gut aus. wie mache ich das mit der verstellung? potis einfach an die Ausgänge und dann zusammenführen oder wie? Was hältst du von equalizer chips ala LA3600?? Grüße & danke
Wie ich schon geschrieben habe halte ich wenig von frequenzverstellbaren Filtern mit Tandem-Potis weil deren Gleichlauf zu schlecht ist und die Filtereigenschaften ruiniert. Der LA3600 kann das auch nicht. Als Equalizer ist er eher die Billigschiene. Ich würde eher einen SC Filter wie LTC1059 nehmen, um einen frequenzeinstellbaren Tiefpass/Subwoofer-Wilter aufzubauen. Oder gleich einen DSP wie ADAU1701 oder AK7722.
okay jetzt verstehe ich gar nichts mehr. Ich habe doch zwei Teile: Teil 1: Equalizer mit Bass/Mitten/Höhenregelung. Teil 2: Die Trennung für die Hoch/Mitteltöner und den Basslautsprecher Kann ich den Equalizer so übernehmen oder auf den Linkwitz umschwenken? Wo gehören da die Potis rein? Den Crossover Filter gestalte ich dann mit was wie? Sorry, aber gerade stehe ich echt auf dem schlauch.
Microman schrieb: > oder auf den Linkwitz umschwenken? Der Linkwitz ist der Crossover, denn da hattest du einen minderwertige Schaltung, der Equalizer bleibt, da hattest du eine Standardschaltung. Nur eben würde ich einen Crossover immer mit Festfrequenz (umschaltbar per Schalter, wenn es sein muss) aufbauen, oder eben ein Frequenzweichenkonzept verwenden das ordentlich durchstimmbar ist, wie SC Filter.
Hallo Mawin, ich sitze jetzt schon seit mehreren Tagen am LTC1059/1060 und komme einfach nicht drauf. so wie ich das verstehe, speise ich den chip mit meinem Audiosignal (welches vorher den Bass/Mitten/Höhen Equalizer durchläuft). Anschließend zapfe ich am Lowpass-Pin den Teil für den Woofer ab, am Highpass-Pin den Teil für meine Hoch/Mitteltöner. Aber wo zur Hölle baue ich das Potentiometer ein? Könntest du mir das kurz erklären? Ich möchte gerne die Trennfrequenz (gerne auch jede einzeln!!) mit 1 (oder eben 2) Potis variabel verstellen können. Danke Grüße
Microman schrieb: > Aber wo zur Hölle baue ich das Potentiometer ein? An einen NE555 der den Takt erzeugt der in CLK geht, denn der bestimmt die Frequenzen.
a langsam kapiere ich den baustein. gleich mal samples geholt. Sollte ich wenn ich schon dabei bin den 3-Band-equalizer auch umstellen? http://www.linear.com/product/LTC1562-2 gibt es auch mit 4 filtern...
Microman schrieb: > http://www.linear.com/product/LTC1562-2 Der filtert erst ab 20kHz. Wozu frequenzvariablen Equalizer ?
Ach, ich hatte gerade die Idee, dass ich mir den Filter aufsetze und dann die Ausgangssignale über Potis wieder zusammenmische. Letztlich hängt dann aber wieder ein Poti im Signalzweig... Sollte ich die gegen solche Digitalpotis tauschen? Oder ist das so okay wie ich das derzeit mache? ich berechne jetzt mal den LTC1060.
Ok ist immer relativ, je nach Qualitätsanspruch den man in dB ausdrückt. Wenn du keinen hast, geht es immer.
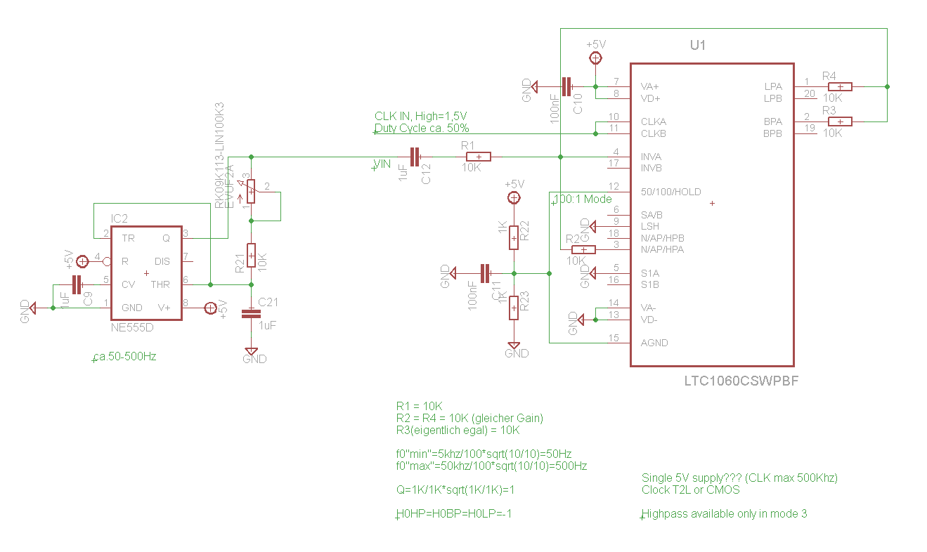
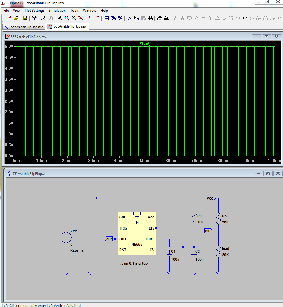
Hallo, das Ganze sollte schon recht gut sein. Keine Hifiqualität für 20000Euro anlagen, aber man sollte keine deutliche Verschlechterung hören. Heute war ich mal fleißig, geschlagene 5 Stunden habe ich rumgerechnet! Hier mal mein Ergebnis. Könnte mir das jemand - oder du vll Mawin? - bestätigen ob das so stimmt? Berechnungen stehen im Eaglebildchen, anbei auch noch zwei Datenblattauschnitte, aus denen ich meinen "mix" (5V betrieb) zusammengebaut habe. Nun meine Fragen: - Reicht 5V single supply für meinen Einsatz oder habe ich da Probleme bei Frequenzen >10Khz? Irgendwie kann ich den Satz im Datenblatt nicht recht deuten:"When used with low supply (i.e. single 5V supply), the filter typically consumes 12mW and can operate with center frequencies up to 10kHz" Stromverbrauch wäre egal. - Habe ich die Berechnungen folgendermaßen gedeutet: Ich kann das Signal für meinen Woofer jetzt am Lowpass (direkt an Pin 1) und für die Hochtöner am Highpass (direkt an Pin 3) abnehmen und von hier aus zum Verstärker gehen. Über die Widerstände habe ich f0 so eingestellt, dass ich diesen Wert von 50 bis 500 Hz verstellen kann. Dafür verändere ich den Takt von 50-500Khz mithilfe meines NE555. Den NE555 habe ich in LT spice simuliert und den Wert für den Widerstand erhalten: 10k -> 500Khz, 100k -> 50khz. Somit sollte ich am Schluss einen Filter 2. Ordnung (-6db!) haben, welcher bei 50Hz bis 500Hz trennt. Die Verstärkung beträgt im übrigen Frequenzbereich 1, also keine Verstärkung/abschwächung. - Reichen 6db Dämpfung für einen Crossover? - die Güte habe ich auf 1 berechnet. Das ist ja sozusagen die "Frequenzbreite", um welchen der Frequenzgang abfällt. Ist 1 okay? - Habe ich sonst alles richtig berechnet/verstanden? Wäre super, wenn du mawin oder wer anderes nochmal kurz drüber schauen könnte, ich saß da heute eeeewig dran ... :/ Viele Grüße und DANKE!
Microman schrieb: > Heute war ich mal fleißig Da ist doch so ziemlich alles falsch. CLK geht an Pin 10 und 11, nicht INVA und INVB, und muss das 100-fache betragen. 5V reicht für Audio line pegel normalerweise nicht, man versorgt Audio-OpAmps ja absichtlich mit +12/15V und -12/15V damit bei 0.707V Signal genug Headroom bleibt. Natürlich kann ma auch alles mit 10dB geringeren Pegeln fahren, dann ist halt das Rauschen auch 10 db höher.
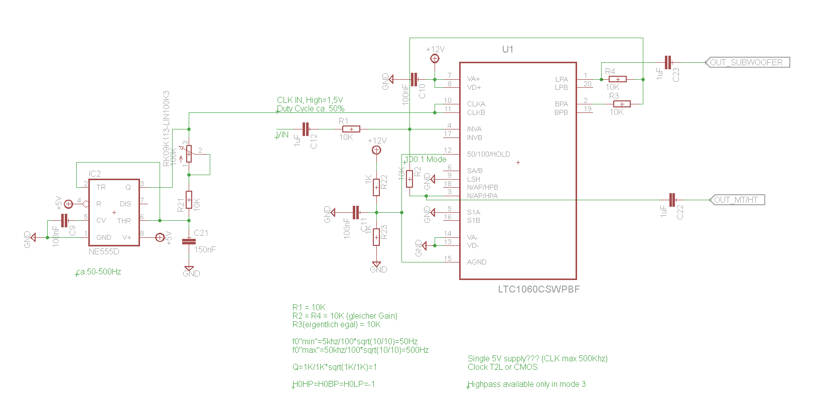
Hallo Mawin, CLK geht doch an Pin 10/11?! (siehe Anhang zwei Posts drüber aus dem Datenblatt, Bild 2) Und der Vin ist Pin 4, also INVA? (siehe Anhang zwei Posts drüber aus dem Datenblatt, Bild 1) Geht es um den zwingend symmentrischen Pegel? Oder könnte ich auch einfach die supply voltage von 5 auf 12V anheben? Im Prinzip nutze ich doch dasselbe Prinzip wie beim Equalizer davor? Auch der Clock - wieso muss der 100 mal größer sein? Ich habe doch die Grenzfrequenz f0 nach Formel (siehe Anhang zwei Posts drüber aus dem Datenblatt, Bild 1) berechnet?! Also jetzt raffe ich gar nichts mehr. Könntest du mir die Punkte kurz erläutern bitte? Anbei nochmal die überarbeitete Version, diesmal mit 12V single supply. (sprich +/- 6V wg. virtueller Masse bei 6V an AGND) Grüße
Q von deinem NE555 geht mitnichten an Pin 10/11, und du hast 100 eongestellt, deswegen muss er 100 mal schneller sein.
oman ich troll! Klar, das war natürlich GRÖBSTER unfug. nochmal verbessert im anhang. Ja 100 habe ich eingestellt. dewegen rechne ich doch auch: "R1 = 10K R2 = R4 = 10K (gleicher Gain) R3(eigentlich egal) = 10K f0"min"=5khz/100*sqrt(10/10)=50Hz f0"max"=50khz/100*sqrt(10/10)=500Hz Q=1K/1K*sqrt(1K/1K)=1 H0HP=H0BP=H0LP=-1" Die "100" stehen doch hier z.b.: f0"min"=5khz/100*sqrt(10/10)=50Hz unterm Bruch. Das passt doch? Was meinst du zu den anderen o.g. Punkten, funktioniert meine Schaltung sonst?
Was mache ich falsch? Das ist doch genau die Appnote?! R1 = R2 = R4 = 10K (gleicher Gain) R3(eigentlich egal) = 10K f0"min"=5khz/100*sqrt(10/10)=50Hz f0"max"=50khz/100*sqrt(10/10)=500Hz Q=1K/1K*sqrt(1K/1K)=1 H0HP=H0BP=H0LP=-1
Braucht ihr mehr infos? Oder kennt sich keiner mit dem Chip aus? :/
Sodala, nachdem mir keiner weiterhelfen will, habe ich mal selber simuliert und die Schaltung verändert. Ich kam darauf, dass ich den Woofer bei 120Hz mit Q=1 trennen muss, die Hochtöner bei 180Hz mit Q=1. Dazu habe ich mir jetzt zwei Sallen Key filter berechnet. Fragen: 1. Kann ich die virtuelle Masse so setzen bei den Sallen Keys? 2. Schwingt irgendwo was oder ist potenzial dazu da? 3. funktioniert das so? 4. hab ich was vergessen? Sind alle Bauteile nötig oder habe ich wo was zu viel drinne? 5. Ich habe alle Koppel-kondensatoren auf 1uF festgelegt. zu groß? zu klein? 6. würde sich das ganze besser anhören, wenn ich mit den OPA2134/OPA4134 opamps arbeite? danke, grüße
Bitte melde dich an um einen Beitrag zu schreiben. Anmeldung ist kostenlos und dauert nur eine Minute.
Bestehender Account
Schon ein Account bei Google/GoogleMail? Keine Anmeldung erforderlich!
Mit Google-Account einloggen
Mit Google-Account einloggen
Noch kein Account? Hier anmelden.










