Hallo, möchte mir eine kleine Schaltung aufbauen. Möchte einfach Led an und ausschalten. Jetzt habe ich mir auch schon eine LED und einen Transistor ausgesucht(http://www.reichelt.de/BC-Transistoren/BC-547A/3/index.html?&ACTION=3&LA=2&ARTICLE=5005&GROUPID=2881&artnr=BC+547A), jedoch komm ich nicht ganz klar mit dem Basiswiderstand. Schaltung: LED 20mA/ 2,1V 5V-----150 Ohm-----LED-----Collector | ---? Ohm ----- Basis µC------Emittor Das STK500 hat ja eine ähnliche ansteuerung für die LED und dort wird ein 10k Basiswiderstand verwendet. Ist das nicht etwas zu groß? Sonst lese ich im Internet von 1k Basiswiderstand. Wie kann ich den Basiswiderstand berechnen? Danke Danke
Rv = (VCC - 0.7V)/ I_C * h_fe / 10 = (5V-0,7V) / 0.2A* 222/10 = 0.9772? Habe hfe max genommen.
Hallo lass den Transistor und den Widerstand weg. LED und 150R in Reihe an den µC. Der Transistor macht keinen Sinn wenn du den Strom eh durch den µC leitest. Im STK500 hat die Schaltung mit dem Transistor die Aufgabe eine Anpassung zu machen für verschiedene Target-Spannungen.
Josef schrieb: > Rv = (VCC - 0.7V)/ I_C * h_fe / 10 > > = (5V-0,7V) / 0.2A* 222/10 = 0.9772? > > Habe hfe max genommen. 477 ?
Hat das dann nicht zur Folge, wenn ich mehrere Verbrauche am µC habe (LCD und ein paar LED´s), dass die LED´s dunkler werden da zu wenig Strom ankommt? Danke
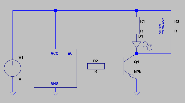
Josef schrieb: > Schaltung: > > LED 20mA/ 2,1V > > 5V-----150 Ohm-----LED-----Collector > | > ---? Ohm ----- Basis > > µC------Emittor Deine Schaltung sollte so aussehen wie im Anhang. Dass LED und Basis an den +5V direkt hängen, ist falsch: die Basis sollte ja zu einem Ausgang des µC gehen. Auch sollten beide nicht am µC-Ausgang hängen: Wenn das geht, dann kannst du dir den Transistor sparen. Siehe den Post von 'karadur'. Bei einer LED mit max. 20mA und einem Transistor der B- oder C-Klasse (BC547B oder BC547C) reicht es aus, den Basisstrom auf 200µ zu dimensionieren. Das ergibt dann für den Widerstand an der Basis maximal 20kΩ. Wähle 10kΩ (für rund 400µA Basisstrom --> Reserven) und alles wird gut. Willst du an den Transistor noch weitere LEDs parallel dazu nehmen, dann musst du den Basisstrom entsprechend vergrößern. Josef schrieb: > Rv = (VCC - 0.7V)/ I_C * h_fe / 10 Der Faktor 10 in Josefs Gleichung ist deutlich übertrieben. Hier reicht locker die 2. Was macht es denn aus, wenn UCE im schlechtesten Fall statt auf 0.2V nur auf 0.4V runtergeht beim Betrieb eine kleinen LED? Bei gro0en Lastströmen ist das eher sinnvoll, auch wenn mir da der Faktor 10 noch immer zu viel wäre. Josef schrieb: > Habe hfe max genommen. Man muss mit hfe_min rechnen.
Josef schrieb: > Jetzt habe ich mir auch schon eine LED und einen Transistor > ausgesucht(BC-547A), > jedoch komm ich nicht ganz klar mit dem Basiswiderstand. >> 5V-----470 Ohm-----LED-----Collector >> >> µC---10k Ohm --------------Basis >> >> GND------------------------Emitter Die LED leuchtet ganz sicher auch schon mit 2mA oder 5mA hell genug, du musst sie ja nicht am Rande der Maximalen Spezifikationen betreiben. Für eine rote LED (5V-1,85V)/470 = 6,7mA Verstärkung des BC547A = 220 6,7mA/220=0,03µA R = U/I = (5-0,6)/(((5-1,85)/470)/220) = 144431 Ohm Also ein 144k Ohm Basiswiderstand wäre theoretisch noch okay, du kannst aber auch etwas mehr Strom in die Basis fließen lassen da die Verstärkung bei ganz geringen und ganz hohen Kollektor-Strömen etwas absinkt. 10k bis 100k sind also okay.
Bitte melde dich an um einen Beitrag zu schreiben. Anmeldung ist kostenlos und dauert nur eine Minute.
Bestehender Account
Schon ein Account bei Google/GoogleMail? Keine Anmeldung erforderlich!
Mit Google-Account einloggen
Mit Google-Account einloggen
Noch kein Account? Hier anmelden.
