Hallo zusammen, ich hab mir eine Rpi time-lapse Kamera gebaut und sie funktioniert auch. ich habe nur ein kleines Problem: Wenn ich den Rpi in die freie Natur (in nächster Zeit wird er höchstwarscheinlich auf einem Segelschiff benutzt werden) stellen möchte braucht der irgendwie Strom. Meine Idee war , dass ich mir ein Solar Panel hole mit einem Laderegeler und einer Batterie. Im Internet habe ich folgendes gefunden: http://developer-blog.net/hardware/raspberry-pi-mit-sonnenenergie-betreiben-teil-3/ Wie müsste man das modifizieren so das der Rpi Tags und Nachts läuft?
Du misst, was deine Schaltung an Strom verbraucht und dann googlest du mal wie man daraus überschlagsmäßig die nötige Größe des Solarpanels und des Akkus berechnet. Aber mach dich auf was gefasst.
meine schaltung verbraucht circa 4,0w (3.5w raspberry pi alleine)
Dann rechne. z.B. Annahme: 5 Stunden voller "100%" Sonnenschein. d.H. 19 Stunden muss die Schaltung aus dem Akku laufen können. 19h*4W=76 Wh Akkukapazität nötig. In 5 Stunden muss dieser wieder aufgeladen werden. (Während gleichzeitig der RPi läuft) 76Wh/5h+4W=19.2W Solarleistung. Jetzt überall ein Wenig Sicherheitszuschlag drauf (Wandlerverluste, Akku-Verluste beim Laden, Verringerung der Akku-Zyklentiefe usw.) Sowas könnt schon zu klein sein: http://www.reichelt.de/Module/MODUL-ET-M53620/3//index.html?ACTION=3&GROUPID=3493&ARTICLE=105239&SHOW=1&OFFSET=16& und sowas vmtl. zu teuer weil zu groß: http://www.reichelt.de/Module/MODUL-KC40T1/3//index.html?ACTION=3&GROUPID=3493&ARTICLE=79684&SHOW=1&OFFSET=16&
Und weiter: Beide Module sind zum Laden von 12V-Akkus geeignet. damit: 76Wh/12V = 6.3 Ah. Würde da aber viel größer gehen, z.B. http://www.reichelt.de/Blei-Vlies-Akkus-12V-zyklisch/LC-XC-1222P/3//index.html?ACTION=3&GROUPID=4235&ARTICLE=77915&SHOW=1&OFFSET=16& (Wichtig: Keine simple KFZ-Starterbatterie nehmen! die hält den Zyklenbetrieb nicht aus. Und am schwankenden Segelboot ist Flüssigsäure vmtl. auch nicht soo prickelnd.)
Das hab ich gefunden: http://www.amazon.de/Solarmodul-Solarpanel-Monokri... http://www.amazon.de/Wentronic-Blei-Akku-Ultracell... http://www.amazon.de/Kompakter-Laderegler-f%C3%BCr... Im Voraus: Wie soll ich das verkabeln , sodass er die Batterie als Buffer benutzt?
Bastian Grosse schrieb: > Im Voraus: > Wie soll ich das verkabeln , sodass er die Batterie als Buffer benutzt? RPI----Akku-----Laderegler----Solarmodul. Excel? Nein Danke. schrieb: > z.B. Annahme: 5 Stunden voller "100%" Sonnenschein. Gibts auch gerne mal 30 Tage nicht.
Nicht wundern das ich sowas Frage, ich bin nämlich noch Schüler der 9. Klasse und hab Spaß am basteln
Bastian Grosse schrieb: > Nicht wundern das ich sowas Frage, ich bin nämlich noch Schüler der 9. > Klasse und hab Spaß am basteln Ist ja auch kein Problem und basteln kann man in jedem alter. Was genau macht dein RPI denn? Vielleicht kriegt man das anders wesentlich stromsparender hin. Für dauerhaften Betrieb aus Akkus/Solarzellen ist das Teil nämlich nicht wirklich das richtige.
Bastian Grosse schrieb: > meine schaltung verbraucht circa 4,0w (3.5w raspberry pi alleine) Was bitte braucht an einer Zeitsteuerung für einen Kameraauslöser so viel Strom? Löst der Raspberry Pi die Kamera nach Bildauswertung des Life-Bildes aus? Meinst du nicht, dass für einen simplen Timer ein etwas schlankerer Prozessor ausreichen würde? Andere nehmen dafür einen ATtiny25 und speisen den mit dem Sensorstrom des Auslösers, ohne die Schwelle fürs Auslösen zu überschreiten (Stromaufnahme 7µA) http://www.doc-diy.net/photo/hdr-jack/
Photograph schrieb: > Was bitte braucht an einer Zeitsteuerung für einen Kameraauslöser so > viel Strom? Löst der Raspberry Pi die Kamera nach Bildauswertung des > Life-Bildes aus? Die Kamera hängt wohl direkt am RPI, nicht nur der Auslöser.
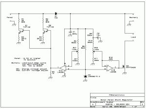
Ein Tiefentladubgschutz wurde ich sehr empfehlen. Hier ein Beispiel eines solchen Regler. Dieser geht auch für Windräder.
Bitte melde dich an um einen Beitrag zu schreiben. Anmeldung ist kostenlos und dauert nur eine Minute.
Bestehender Account
Schon ein Account bei Google/GoogleMail? Keine Anmeldung erforderlich!
Mit Google-Account einloggen
Mit Google-Account einloggen
Noch kein Account? Hier anmelden.
