Liebe Elektroniker, mit ungetrübter Begeisterung verwendet ich einen alten Taschenrechner HP-21 aus den 70er Jahren. Leider macht der zunehmend Probleme, so dass ich ihn geöffnet habe. Einen früheren Austausch der ausgelaufenen Akkus hat er schon hinter sich. Ich vermute ein Problem mit der Stromversorgung - obwohl er noch leuchtet und auf Tasteneingaben reagiert, jedoch keine richtigen Ergebnisse bringt. Nur vom Betrachten her habe ich den abgebildeten Kondensator als problematisch in Verdacht. Er hat auf der rechten Seite um den Draht herum ein Loch durch das man ins Innere sehen kann, links ist er verschlossen. Habe ihn herausgelötet und wollte ihn mit einem Multimeter testen - was mir vermutlich nicht gelungen ist. Es zeigt unendlich an. Die Aufschrift lese ich als TASM + 60mF K 6V 750 2P Meine laienhafte Recherche hat ergeben, dass es sich um einen bipolaren Kondensator handelt. Vielleicht hat deshalb meine Messung nicht funktioniert oder er ist wirklich kaputt oder beides. Ebenso vermute ich, dass mF für mikro Farad steht und sonst eher als uF geschrieben wird? Um irgendwie weiter zu kommen habe ich aus einer Sammlung einen 100uF 10V Elko eingelötet was auch erst mal zum Erfolg führte. Leider hatte ich am nächsten Tag wieder ähnliche Probleme wie zuvor. Könnte gut sein, dass ich den Fehler noch nicht gefunden habe. Nun endlich zur Frage: Mit welchem handelsüblichen Kondensator kann ich diesen nicht mehr sehr gängigen Glaskondensator ersetzen? Bei den üblichen einschlägigen Händlern habe ich nichts passendes gefunden. Auch frage ich mich, ob ich den Kondensator überhaupt brauche. Er ist in einem Teil des Gerätes verbaut das unterschiedliche Spannungen erzeugt, so z.B. 6V für das Display und 3V für den Prozessor. Der Rechner wird von mir nur über Batterien betrieben und hängt nicht am Netzteil. Über Hilfe würde ich mich freuen. Viele Grüße, Thomas
Die Elkos sind nicht aus Glas, da ist eine Plastikfolie um einen Aluzylinder, aus Glas sind auf deiner Platine ganz andere Bauteile, und sie sind nicht bipolar, sondern haben ein deutliches + Zeichen für den unipolaren Anschluss. Du kannst irgendeinen 68uF/6V Elko nehmen, die sind heute so klein wie es damals nur mit Tantal zu erreichen war. http://www.tedss.com/2020025463 http://www.tedss.com/2020061295 Die schwarzen Tropfen sind auch Tantal, vielleicht sind die kaputt, Epoxy dichtet nicht so hermetisch wie Alu.
Seh' ich das richtig. Zwei Widerstände mit Glaskörper? Sowas hab ich ja nu auch noch nich gesehen :o
Teo Derix schrieb: > Zwei Widerstände mit Glaskörper? Hallo, erstens sind es 3 und zweitens sind es Dioden. Koennte braun-braun-gelb, also 1N114 sein. 73
Thomas Siebert schrieb: > Ebenso vermute ich, dass mF für mikro Farad steht und sonst eher als uF > geschrieben wird? Ja, die (US-)Amerikaner hatten da schon immer Ihre eigenen Vorstellungen, die sich mit denen der übrigen Welt nicht unbedingt decken. Gruss Harald
an den Tantals rechts ist definitiv was nicht ok: Das schwarze zylindrische Bauteil, das liegend montiert ist und im Wesentlichen von den Tantalperlen verdeckt ist, hat an seinem vorderen Anschluß starke Korrosionserscheinungen, wie sie für ausgelaufenen Elektrolyt typisch sind. Auf dem Bild ist nicht erkennbar, was das für ein Bauteil ist, könnte eine Diode im Plastik-Gehäuse sein, ich habe aber in US-Geräten schon ähnlich aussehende Elkos gesehen (waren IMHO von Sprague) Bei näherer Betrachtung finden sich diese Korrosionsspuren noch an weiteren Teilen in der Nähe... Das Foto ist leider zu schlecht für eine genauere Diagnose aber ich habe den entsprechenden Ausschnitt mal angehängt.
Danke für die schnellen Antworten und die Hinweise zu den Tantals die scheinbar doch nicht so vintage sind wie ich dachte. Die kleinen schwarzen tropfenförmigen Kondensatoren rechts muss ich etwas in Schutz nehmen, die Ablagerungen an den Beinen stammen noch von der ausgelaufenen Batterie. Sie sitzen recht fest. Habe es schon mechanisch, mit Waschbenzin und mit Bremsenreiniger :( versucht. Glaube aber, dass das nicht mein Problem ist. Natürlich könnten sie dennoch defekt sein. Werde mir die ganzen Kondensatoren rausschreiben und wechseln und dann weiter suchen. Den liegenden Elko habe ich übrigens selbst reingepfuscht. Kann mir noch jemand sagen, ob man den auch nehmen kann? Er ist für eine höhere Spannung ausgelegt (10V) was meinem Verständnis nach keinen Unterschied macht und hat statt 60uF 100uF. Ich denke es geht dabei um die Glättung des Strom vom Ladegerät (6V). Die Batterien (eigentlich 2 Akkus) liefern zusammen ja nur knapp 3V und brauchen sicher eher weniger Glättung.
Thorsten S. schrieb: > an den Tantals rechts ist definitiv was nicht ok: > Das schwarze zylindrische Bauteil, das liegend montiert ist und im > Wesentlichen von den Tantalperlen verdeckt ist, hat an seinem vorderen > Anschluß starke Korrosionserscheinungen, wie sie für ausgelaufenen > Elektrolyt typisch sind. In den Perlen ist üblicherweise nichts drin, was auslaufen kann: http://de.wikipedia.org/wiki/Tantal-Elektrolytkondensator#Tantal-Elektrolytkondensator_mit_festem_Braunstein-Elektrolyten > Bei näherer Betrachtung finden sich diese Korrosionsspuren noch an > weiteren Teilen in der Nähe... Bei ausgelaufenen Batterien bzw. Akkus ist es mit dem Austausch selbiger in der Regel nicht getan. Es muss sorgfältig gereinigt / neutralisiert werden, sonst schreitet die Zerstörung von Metallen weiter fort.
Thomas Siebert schrieb: > Die kleinen schwarzen tropfenförmigen Kondensatoren rechts muss ich > etwas in Schutz nehmen, die Ablagerungen an den Beinen stammen noch von > der ausgelaufenen Batterie. Sie sitzen recht fest. Habe es schon > mechanisch, mit Waschbenzin und mit Bremsenreiniger :( versucht. Wattestäbchen&Essig!
Thomas Siebert schrieb: > Den liegenden Elko habe ich übrigens selbst reingepfuscht. Kann mir noch > jemand sagen, ob man den auch nehmen kann? Ja!
Thomas Siebert schrieb: > Den liegenden Elko habe ich übrigens selbst reingepfuscht. Kann mir noch > jemand sagen, ob man den auch nehmen kann? Ich würde da auch wieder einen Tantal einsetzen, 68µF oder 100µF.
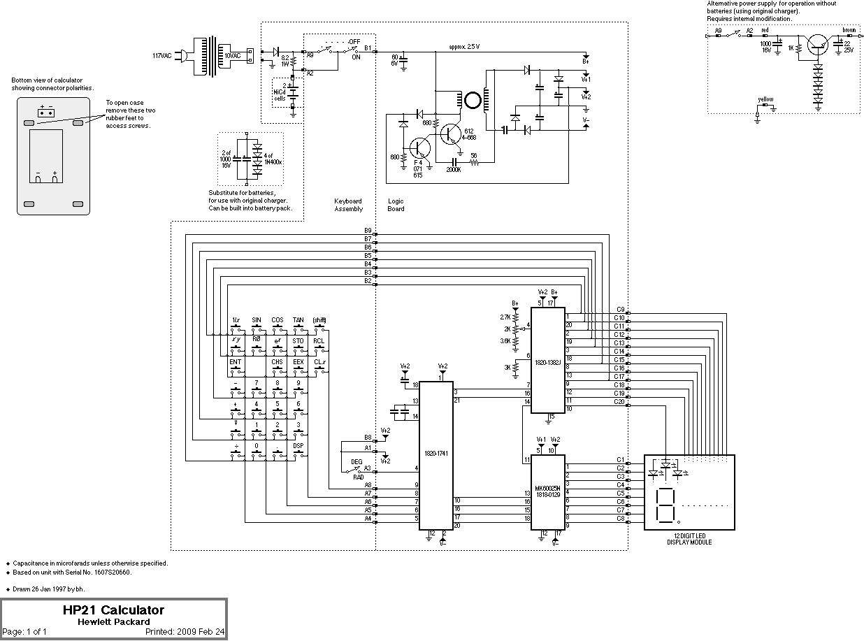
Hallo Thomas, ich würde langsam vom raten zum messen übergehen, daher möchte ich den Schaltplan für den HP21 in die Runde werfen. Viel vergnügen bei der Fehlersuche, gruß Garp. P.S. wenn in deinem Titel etwas von HP und Taschenrechner stünde, wäre es imho nicht verkehrt, dann hats die Forensuche später mal einfacher. P.p.s. Quelle http://www.cs.ubc.ca/~hilpert/eec/calctd/HP21.gif
Thomas Siebert schrieb: > Den liegenden Elko habe ich übrigens selbst reingepfuscht. Da du nicht erkannt hattest, daß die Original-Elkos gepolt waren - hast Du denn bei dem auf die Polarität geachtet?
Das ist ja eine brutale Netzteilschaltung: Geht der Akku wegen Austrocknung kaputt oder fehlt er, wird die Schaltung mit 14V statt 2.5V gegrillt, mit Elkos die nur 6V aushalten. Meinst du nicht, dass der Trafo eher 3V hat? Und bekanntlich nicht schaltfeste Tantaltropfen am Schaltreglerausgang.
ga rp schrieb: > ich würde langsam vom raten zum messen übergehen, daher möchte ich den > Schaltplan für den HP21 in die Runde werfen. Vielen Dank! Der Verdacht richtet sich natürlich sofort auf die Kondensatoren auf der Sekundärseite des DC/DC Wandlers (die zur Siebung vom V+1 und V+2). Der 60µF/6V kann da nix zu.
gerade fällt mir auf, dass da ja die Werte zu den Bauteilen fehlen, daher noch eine Quelle dazu: http://www.jacques-laporte.org/Woodstock/ws_HW_main.htm MaWin schrieb: > wird die Schaltung mit 14V statt 2.5V gegrillt Ohne Akku ist die Ersatzschaltung aus dem ersten Bild 21.gif oben rechts zu verwenden, sonst grillts, das stimmt.
Einen Tantal würde ich an dieser Stelle nicht wieder reinmachen, die sind dafür gar nicht geeignet. Ein komischer Kondensator ist das schon. Alle meine alten Tantal haben "-" am Gehäuse. Und dieser liederliche Aufdruck.
hinz schrieb: >> mechanisch, mit Waschbenzin und mit Bremsenreiniger :( versucht. > > Wattestäbchen&Essig! Und wie kriegt man den Essig wieder weg?
Nochmal danke an alle, besonders für die Hinweise zu den Schaltplänen. Habe es bisher vorgezogen den Austausch-Zombie zu machen. Das hat auch den Vorteil nicht so viel nachdenken zu müssen. Im Moment funktioniert der Rechner übrigens wieder. Ich denke der Kondensator war es nicht, ich habe einfach ein nicht ohne weiteres reproduzierbares Problem. Jedes mal wenn ich ihn auseinander baue und an ein Schaltnetzteil hänge funktioniert er wieder eine Weile. Eigentlich habe ich sogar ein Schätzeisen Voltmeter aus dem Baumarkt und ein einfaches Oszi das mit den 120kHz des HP noch nicht überfordert sein sollte. Denke das werde ich mal anwenden. Das Problem könnte ich übrigens durch Verpolung beim Einlegen der Batterien selbst erzeugt haben. Habe mal gelesen die Schaltung sei dagegen nicht sehr stabil. Viele Grüße, Thomas
Bitte melde dich an um einen Beitrag zu schreiben. Anmeldung ist kostenlos und dauert nur eine Minute.
Bestehender Account
Schon ein Account bei Google/GoogleMail? Keine Anmeldung erforderlich!
Mit Google-Account einloggen
Mit Google-Account einloggen
Noch kein Account? Hier anmelden.



