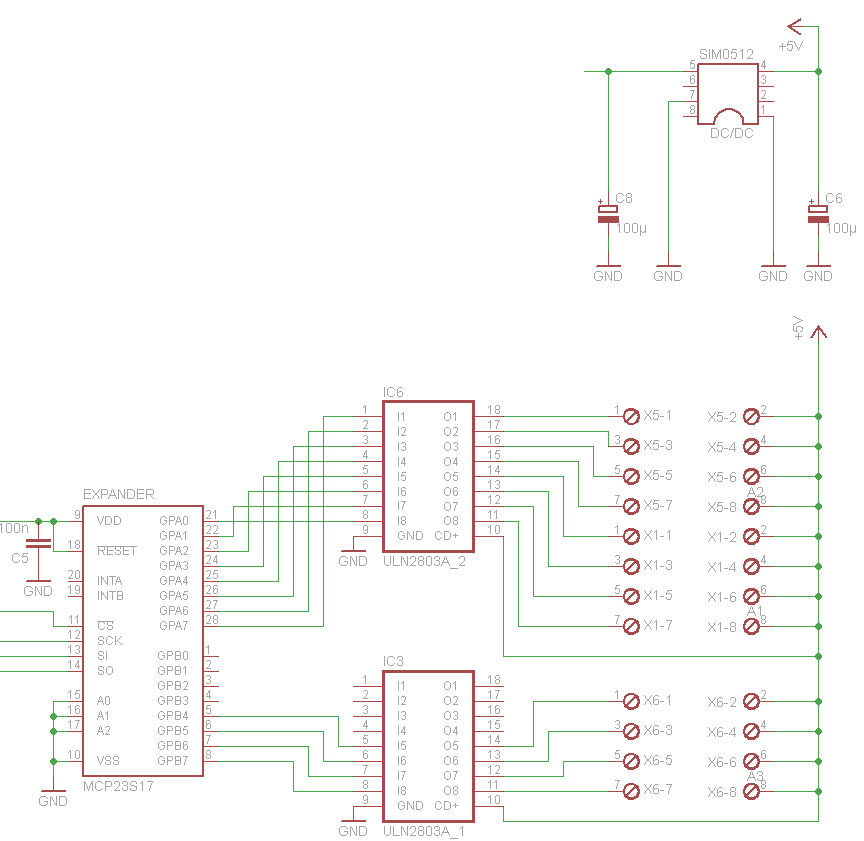
Ich möchte 5V und 12V über einen ULN2803A-Treiber schalten. Solange an einem Modul die gleiche Spannung geschaltet werden soll, dürfte es doch zu keinem Problem kommen, oder? Konkret: Im Schaubild werden über zwei Module immer 5V geschaltet. Ich möchte das untere Modul dazu verwenden, um die 12V aus dem darüber dargestellten 12V DC-Wandler zu schalten und somit kleine 12V-Motoren betreiben... Somit habe ich am Ende acht 5V-Ausgänge und vier 12V-Ausgänge
Nein, der CD+ Pin muss auf die Versorgungsspannung der Last gelegt werden. Wenn Du den auf +5V legst, kann der Ausgang nicht mehr als 5V haben. Er wird also nicht korrekt aus schalten.
stefanus schrieb: > Nein, der CD+ Pin muss auf die Versorgungsspannung der Last gelegt > werden. Wenn Du den auf +5V legst, kann der Ausgang nicht mehr als 5V > haben. Er wird also nicht korrekt aus schalten. CD+ sind nur Freilaufdioden, den kann man bei resistiven Lasten auch offen lassen.
Jay Myon schrieb: > immer 5V geschaltet Das stimmt nicht, es wird immer nur der Ausgang auf GND geschaltet, oder er blebt offen.
Bitte melde dich an um einen Beitrag zu schreiben. Anmeldung ist kostenlos und dauert nur eine Minute.
Bestehender Account
Schon ein Account bei Google/GoogleMail? Keine Anmeldung erforderlich!
Mit Google-Account einloggen
Mit Google-Account einloggen
Noch kein Account? Hier anmelden.

