Guten Abend zusammen, ich bin noch recht unerfahren was Schaltregler angeht, muss aber jetzt eine möglichst effiziente Spannungsversorgung für einen uC + Schnittstellen für mein Board entwickeln. Aus diesem Grund möchte ich vorab erstmal ein Testboard machen, mitdem ich 2 ausgesuchte Schaltregler bei verschiedenen Schaltfrequenzen, Spulen und Kondensatoren mit verschiedenen Strömen testen möchte. Um Geld zu sparen habe ich mir gedacht ich mache den Schaltregler steckbar und die Spule + Kondensatoren kommen auf das andere Board. Mich würde zunächst interessieren was die Mehrheit denkt, ob ich mithilfe dieses Boards vertrauenswürdige Messwerte bekommen kann. Untersucht werden soll wie effizient der Regler arbeitet. Die Testströme bewegen sich zwischen 10 und 500 mA und die Schaltfrequenzen der Regler zwischen 50 - 250 KHz. Eingangsspannung zwischen 13V - 36V. Der abgebildete Schaltregler ist ein LTC3630. Die gestrichelten Polynomränder sind von Cutout Polynomen, die werden nicht miterstellt. Nun zum Board mit dem Regler drauf: Pin 1: Eingangsspannung Pin 2: GND andem nur der Eingangskondensator hängt Pin 3: GND der Eingangsspannung Pin 4: GND für die Ausgangsspannung Pin 5: GND für Oszi Pin 6: Schaltfrequenzausgabe Pin 7: feedback Eingang Pin 8: GND an dem nur der Ausgangskondensator hängt Pin 9: Ausgang zur Spule Pin 10: GND für Oszi Gruß
Keine gute idee. Nimm eine Platine und hau da alles drauf. Für die Varianten für C und L kann mann auch Multipackages verwenden.
Mark A. schrieb: > und die Spule + Kondensatoren kommen auf das andere Board. Vergiss es. Du wirst zwar Unterschiede feststellen, die werden aber praxisfern und irrelevant sein. Nach besser jeweils ein richtiges optimales Layout und teste das mit. Denn das Layout ist eines der wichtigsten Bauteile eines Schaltreglers. Siehe dort: http://www.lothar-miller.de/s9y/archives/46-EMV-Optimiertes-Schaltreglerlayout.html
Lothar Miller schrieb: > Denn das Layout ist eines der > wichtigsten Bauteile eines Schaltreglers. Richtig! Und wenn du Regler-ICs mit exposed Pad verwenden willst und von Hand löten musst, dann nimm nur eine möglichst große Via unter dem Package (eigentlich eine metallisierte Bohrung). Dann hast du auch eine Chance, mit dem Lötkolben das Pad anzulöten.
so im Anhang ist mein überarbeitetes Design mit einem Schaltregler. Findet jemand einen groben Fehler ? HildeK schrieb: > Und wenn du Regler-ICs mit exposed Pad verwenden willst und von Hand > löten musst, dann nimm nur eine möglichst große Via unter dem Package ok, meine überlegung war nun das Pad länger als das Gehäuse zu machen, so ca 1 mm überstehen zu lassen um da mit dem Lötkolben ran zu kommen. Dürfte für einen Prototypen doch nichts aus machen ? Macht das einen großen Unterschied aus, wenn ich anstatt den 6 Vias nur eine mit ca 1.1mm Bohrdurchmesser nehme ? Die würde gerade so reinpassen. Gruß
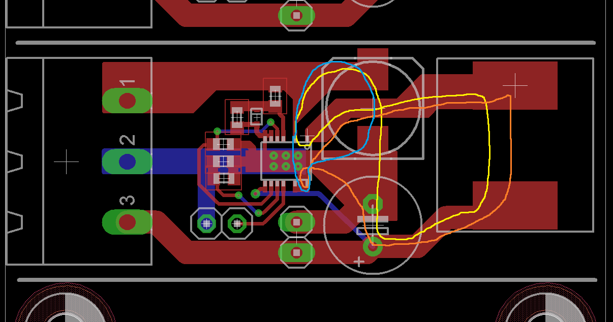
so, hab das Layout nochmal klein geändert,und direkt neben dem Ausgangskondensator einen pinheader hinzugefügt, um dort dann die Last anzuschließen. Hab mir auch mal die Stromlauflinien nach http://www.lothar-miller.de/s9y/archives/46-EMV-Op... eingezeichnet ( Gelb: Laden, Orange: Leerlauf, Hellblau: Umschaltzeitpunkt). Sind vielleicht ein wenig zu lang aber ich bin eigentlich recht zufrieden damit. Was haltet Ihr davon ?
Mark A. schrieb: > Sind vielleicht ein wenig zu lang aber ich bin eigentlich recht > zufrieden damit. Mich würde sehr stören, dass der Strom immer um die drei Bauteile überhalb des Reglers herumfließt. Den Regler vermutlich auch. Ich hätte mich da erst mal an das Beispiellayout im Bild 12 auf Seite 20 gehalten. Und mir erst dann was ausgredacht, wenn dort die Stromschleifen grausig schlimm gewesen wären. Sind sie aber nicht...
Lothar Miller schrieb: > Mich würde sehr stören, dass der Strom immer um die drei Bauteile > überhalb des Reglers herumfließt. Den Regler vermutlich auch. hätte ich gerne so gemacht, nur einen Kondensator zu finden, bei dem ich eine Leiterbahn zwischen seinen Pads, bei geforderten Dicke, durchführen kann ist fast unmöglich. Vin möchte ich bis an die Grenze testen können, was bei dem Regler 60V sind! Deswegen musste ich den Eingangskondensator umplazieren, ansonsten sieht mein Layout fast gleich aus.
so habs jetzt nochmals überarbeitet und hoffe dass es jetzt besser ist. Für mich sieht es allerdings unordentlicher aus, in sicht des Stromlaufes. Gruß
Bitte melde dich an um einen Beitrag zu schreiben. Anmeldung ist kostenlos und dauert nur eine Minute.
Bestehender Account
Schon ein Account bei Google/GoogleMail? Keine Anmeldung erforderlich!
Mit Google-Account einloggen
Mit Google-Account einloggen
Noch kein Account? Hier anmelden.







