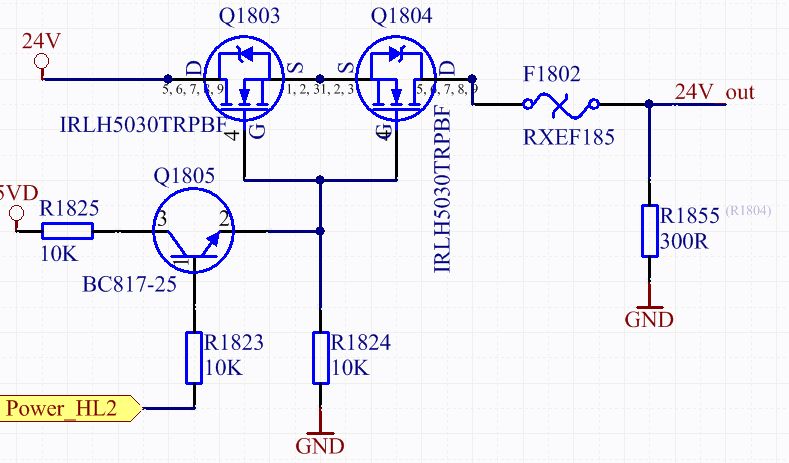
Hallo, ich habe 2 MOSFET'S Antiseriell beschaltet, aber ich bekomme diese nicht angesteuert. Mittlerweile bin ich mir unsicher, ob es überhaupt so funktioniert. Hat jemand eine Idee? Gruß Ernst
Zu Beginn ist ja alles hochohmig. Die beiden Sourcen müssen auf high Niveau bleiben. Das geht z.B. mit einer Spannungsquelle zwischen Gate und Source oder einer Schaltung, die Source auf H-Niveau hält.
Ernst Heini schrieb: > Mittlerweile bin ich mir unsicher, ob es überhaupt so funktioniert. Kommt darauf an, wie dein Lastkreis aussieht und welchen Pegel Power_HL2 erreicht. Liegt der Sourceanschluss immer bei (ungefähr) 0V? Dann könnte es klappen. Wenn Power_HL2 dann noch 5V erreicht, steuerst du die FETs immerhin noch mit 4,3V auf. Wenn allerdings die Sourcen auf irgendeinem Potential (weit weg von 0V) liegen oder wenn Power_HL2 nur 3,3V beträgt, dann klappt es leider nicht. Einfach daran denken: du musst die Gate-Source Spannung vorgeben, um den MOSFET zu steuern.
Hallo Achim, das könnte das Problem sein, dass die Sourcleitungen in der Luft liegen und deshalb nicht schalten. Gruß Ernst
Achim S. schrieb: > Wenn Power_HL2 dann noch 5V erreicht, steuerst du die FETs > immerhin noch mit 4,3V auf. Nicht ganz. Der (mMn sinnlose) R1825 verhindert das. Man kommt dort nur auf etwa 3V.
ArnoR schrieb: > Nicht ganz. Der (mMn sinnlose) R1825 verhindert das. Man kommt dort nur > auf etwa 3V. oh, stimmt. Da ist ja noch ein (nicht sehr sinnvoller) Spannungsteiler eingebaut. Dann korrigierie ich meine vorherige Aussage: Wenn Power_HL2 dann noch 5V erreicht und die Quelle in der Lage ist, den R1824 zu treiben (über die BE-Diode), dann steuerst du die FETs immerhin noch mit 4,3V auf. Dann kannst du den Bipolartransistor aber auch gleich weglassen.
Ernst Heini schrieb: > das könnte das Problem sein, dass die Sourcleitungen in der Luft liegen > und deshalb nicht schalten. Dann zeig uns doch mal, wie die Last und deren Versorgung aussehen (und vor allem deren Massebezug).
Ernst Heini schrieb: > das könnte das Problem sein, dass die Sourcleitungen in der Luft liegen > und deshalb nicht schalten. Das tun sie nicht. Falls der Ausgang über eine Last auf Masse geht, würden die Source-Anschlüsse über die Rückwärtsdiode des rechten Mosfet auf 0,7V über Masse geklemmt sein. Damit bekommen die Mosfets beide eine Gate Source-Spannung von U_R1824-Uf. Damit steuern die etwas auf und der rechte überbrückt seine Rückwärtsdiode -> Ugs steigt um Uf an.
Hallo, natürlich ist ja blödsinn was ich da erzähle. Also, ich habe den Bipolar-Transistor ausgebaut und bin direkt mit der 3V3 Steuerleitung an die MOSFET's. Am Gate leige die 3V3 an, aber trotzdem schalten diese nicht. Gruß Ernst
Hi! Das wird schwierig so, wie Du es vorhast. ich denke mal, du willst grössere Spannungen schalten. Warum denn nicht mit P-Kanaler? Du musst sonst immer die Gate > Pwr+CTRL+Vdurch halten. Wobei Vdurch die Spannung ist, wo der N-Kanaler durchschaltet. Probiers mal so: siehe Anhang. Die C's kannst auch weglassen.
Ernst Heini schrieb: > das könnte das Problem sein, dass die Sourcleitungen in der Luft liegen > und deshalb nicht schalten. Dann zeig uns doch mal, wie die Last und deren Versorgung aussehen (und vor allem deren Massebezug). Ernst Heini schrieb: > Am Gate leige die 3V3 an, aber > trotzdem schalten diese nicht. 1) 3,3V sind nicht sehr viel, aber vielleicht ausreichend. 2) wie sieht dein Lastkreis aus? Das entscheidet, welche Gate-Source-Spannung anliegt, wenn dein Gate auf 3,3V (bezogen auf GND) liegt.
Hmm, was soll das Teil machen? Da sind meiner Meinung nach bei beiden FETs Drain und Source vertauscht.
Hallo, @Sepp: Danke für die Schaltung, aber ich möchte die Schaltung nicht großartig umbauen, wenn es nicht nötig ist. Ansonsten habe ich einen neuen Snapshot von der Schaltung inkl. der Last eingezeichnet. Ernst
Ernst Heini schrieb: > Ansonsten habe ich einen neuen Snapshot von der Schaltung inkl. der Last > eingezeichnet. Danke. Wenn die 24V sich auf das selbe GND-Potential beziehen, dann kann das natürlich nicht funktionieren. Überlege dir, auf welchem Potential die Sourcen liegen, wenn die FETs durchschalten würden. Auf welchem Potential müssten dann die Gates liegen?
ich verstehe, dann müssen die Gatepegel oberhalb der Drain-Source Spannungen liegen. Welche Möglichkeiten gibt es für einen Umbau ohne die komplette Schaltung zu ändern? Ernst
Ernst Heini schrieb: > Welche Möglichkeiten gibt es für einen Umbau ohne die komplette > Schaltung zu ändern? Wenn du +24V nach außen schalten willst, dann sind die antiseriellen nFETs überflüssig. In dem Fall wäre ein einzelner pFET besser, den du über einen Pegelshifter ansteuerst. Alternativ könne ein integrierter Highside-Switch die ideale Lösung für dich sein (hat den Levelshifter schon eingebaut, und evtl noch andere Gimmicks wie Verpolungsschutz...)
Warum zwei MOSFETs antiseriell? Das braucht man nur, wenn man Wechselstrom schalten will bzw. wenn Rückstrom in DC-Anwendungen vermieden werden muss. Wie bereits gesagt reicht für einfache VCC-Schalter ein P-Kanal MOSFET.
Falls AC nötig: Antiseriell würde ich mit einem High Side Gate Driver bauen. Siehe Bild. Gruss
Hallo, ich werde wohl auf einen P-Kanal MOSFET umsteigen. Danke für die schnelle Hilfe. Gruß Ernst
Wenn Du NUR schalten willst, brauchst du keinen Treiber oder sowas! P-Kanal, dann mit NPN dessen gate beim (EIN)schalten auf 24-15V=9V legen! Die 9V kannst du indirekt per 15V-Z-Diode zwischen Source und Gate erzeugen. Denn: Gate-Source beim P-Kanaler dürfen üblicherweise nich >20V werden!! Natürlcih entsprechende Widerstände nicht vergessen!
Bitte melde dich an um einen Beitrag zu schreiben. Anmeldung ist kostenlos und dauert nur eine Minute.
Bestehender Account
Schon ein Account bei Google/GoogleMail? Keine Anmeldung erforderlich!
Mit Google-Account einloggen
Mit Google-Account einloggen
Noch kein Account? Hier anmelden.



