Hallo, ich habe emittels OP und Bipolartransistor einen Stromregler gebastelt, der das Magnetfeld einer Magnetspule festlegt. Angesteuert wird der Regler über 3.3V vom Mikrocontroller. Die Schaltung soll jetzt mit einem MOSFET bestückt werden, aber hier gibt es folgendes Problem: Die Reglerverstärkung muss recht hoch gewählt werden, damit die Gate Thresholdspannung erreicht wird. Mit der hohen Verstöärkung schwingt dann der Regler. Ich habe schon diverse Kondensatoren am OP in der Gegenkopplung eingesetzt, aber bisher keinen Erfolg gehabt.
Dir fehlt der C zwischen Ausgang Op und inv. Eingang und der Vorwiderstand ist für den Mosfet Faktor 100 zu groß. Mit der Gate Kapazität des Mosfet ist das tödlich. Siehe Konstantstromquelle
Norbert W schrieb: > Die Reglerverstärkung muss recht hoch gewählt > werden, damit die Gate Thresholdspannung erreicht wird. ??? der OP hat eine Leerlaufverstärkung von >100000! Norbert W schrieb: > Die Schaltung soll jetzt mit einem MOSFET bestückt werden Warum eigentlich? Ein Bipolartransistor ist bei linearer Regelung oft die bessere Alternative.
:
Bearbeitet durch User
Norbert W schrieb: > Ich habe schon diverse Kondensatoren am OP in der Gegenkopplung > eingesetzt, aber bisher keinen Erfolg gehabt. Warum unterscheidet sich deine Schaltung von der Standardschaltung ?
1 | in +12V |
2 | | | |
3 | R1 Last |
4 | | | |
5 | +-----|+\ | |
6 | | | >--+--10R-|I MOSFET |
7 | R2 +--|-/ | |S |
8 | | | Cx | |
9 | | | | | |
10 | | +--------+--Rx---+ |
11 | | | |
12 | | Shunt |
13 | | | |
14 | +-------------------+--o |
Nie geguckt, wie man es richtig macht ? Ganz allgemein ist deine Spule als Last ein Schwingkreis, und nur zu bändigen, wenn man den Regler über Cx sehr langsam macht.
Damit die Regelung besser stabil wird mit einer Spule als Last, hilft ggf. eine zusätzliche R C Kombination parallel zur Spule. Ein anderer möglicher weg wäre noch ein RC Serienschaltung vom Ausgang zum nicht inv. Eingang. Eine schnelle Regelung sollte man nicht erwarten. Weil der Regler wegen der Spule wohl sowieso langsam sein muss, kann es auch noch mit den 2,2K vor dem Gate gehen. Sonst lieber nur 100 Ohm - 10 Ohm sind eher zu wenig.
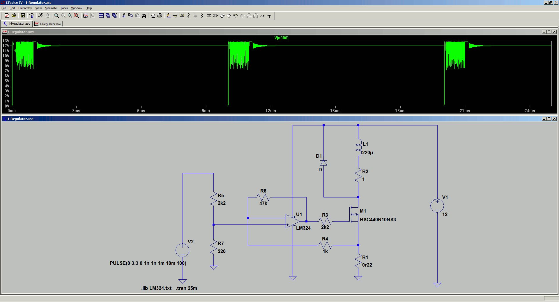
Ich hab mal den Rückkoppelwiderstand durch 10n, 47n und 100n ersetzt, aber es schwingt noch mit 3Vss und 28kHz 10nF bzw 22kHz bei 100nF. Bei 100nF auf der Gegenkopplung müsste doch Ruhe sein!?
Norbert W schrieb: > Bei 100nF auf der Gegenkopplung müsste doch Ruhe sein!? Wie hast du das berechnet ?
Ich hab jetzt mal die Standardschaltung diskret aufgebaut und selbst die schwingt! Liegt es an der Simulation?
Norbert W schrieb: > die Standardschaltung diskret aufgebaut Auf einem Steckbrett oder einer Lochrasterplatine? Scherz beiseite: eine Simulation ist nur so gut wie die ihr zugrunde liegenden Modelle.
:
Bearbeitet durch Moderator
Wenn eine Schaltung das Barkhausen Kriterium erfuellt, schwingt sie. http://de.wikipedia.org/wiki/Stabilit%C3%A4tskriterium_von_Barkhausen
Nachti, du hast den gleichen Fehler wie in der ersten Simu gemacht. Füge einen Kondensator 10n bis 100nF zwischen Basis und Kollektor ein und erhöhe den R7 auf ein paar KOhm. Außerdem nimm eine richtige Diode für D1. GN8
Widerstand parallel zum Rückkoppel-Kondesator hilft. Lade das nächste mal gleich dein .asc hoch, damit man das nicht nachzeichnen muss. Ich habe diese LM324 Lib verwendet: http://www.mikrocontroller.net/attachment/51299/OwnLib.zip EDIT: Habe die Schaltung aus Versehen ohne den 100k in der Rückkopplung angehangen.
:
Bearbeitet durch User
Habe die Schaltung jetzt praktisch getestet und sie funktioniert auch mit dem MOSFET einwandfrfei. Besten Dank!
Bitte melde dich an um einen Beitrag zu schreiben. Anmeldung ist kostenlos und dauert nur eine Minute.
Bestehender Account
Schon ein Account bei Google/GoogleMail? Keine Anmeldung erforderlich!
Mit Google-Account einloggen
Mit Google-Account einloggen
Noch kein Account? Hier anmelden.



