hallo, ich bin am planen eines Wobbelsenders mit dem MAX038. Die Frunktion von Pib 12 und 13 sind mir unklar. Was bewirken sie? Anbei meine Schaltung:
Mit den Pins kann man das erzeugte Signal mit einer externen Quelle synchronisieren. Steht im Datenblatt auf Seite 12. Zudem steht da noch PDO Phase detector output. Connect to GND if phase detector is not used. PDI Phase detector reference clock input. Connect to GND if phase detector is not used. Du solltest die Pins also nicht miteinander verbinden, sondern auf GND legen wenn Du sie nicht nutzt.
>Link zum Datenklatt wäre nett.
Vieleicht noch Schuhe zubinden gefällig?
google kennst du?
Der Max038 ist kaum noch zu bekommen (wird schon seit Jahren nicht mehr produziert) - das sollte man bei der Planung berücksichtigen. Das war ein guter Chip, aber halt Vergangenheit.
http://datasheets.maximintegrated.com/en/ds/MAX038.pdf Auf Seite 11 des Datenblattes is ne Beispielschaltung, die könnte man übernehmen. Gruß Christian
>hat jemand eine Idee? Du hast deine Antwort doch schon längst bekommen: Beitrag "Re: Fehlersuche MAX038"
MAX038 schrieb im Beitrag #3754381: > Hab auch noch 10 Stück die langsam vergammeln. Nehme ich Preis? Gruß Frank
Frank Wa schrieb: > Neue Vorschläge sind erwünscht. Warum? Gefällt Dir die Antwort, die Du bekommen hast nicht? Normalerweise ist das Datenblatt immer die erste Referenz, wenn es Probleme gibt. Gruss Harald
Den Datenblatt-Link kannst Du Deinem ersten Post entnehmen :-) Hier gibts auch was in deutscher Sprache: http://www.schaltungen.at/publishedFiles/E5BB3188D5AA50E4DC03EA178FA43324/Datenbl.MAX038Funktionsgenerator1.pdf?t=1407332366851 http://www.elv-downloads.de/service/manuals/MFG9001/MFG9001_KM_G_010618.pdf Da gibts mehr Informationen (in Englisch): http://uglyduck.ath.cx/PDF/Maxim/MAX038-app.pdf Also mein Google funktioniert gar nicht so schlecht ....
Pläne für Funktionsgeratoren gibt es zu genüge. So viel anders als der ICL8038 auch nicht - vor allem etwa 50 mal schneller. Die meisten Informationen liefert das Datenblatt, incl. einiger Vorschläge. Der Plan oben ist weniger als die Beispiele im Datenblatt. Die interessanten Punkte sind dann noch der Ausgangsverstärker und das Layout. Bei der höheren Frequenz wird das schon wichtiger als bei den üblichen XR2206. Die Frage ist dann noch etwas welche Funktionen man haben will. Möglich wären etwa: - externer VCO Eingang - ggf. ein Generator fürs Wobbelsignal dazu (Frequenzmodulation) - Synchronisierung auf externen Takt per PLL (optional) - Frequenzanzeige (per Zähler mit µC - relativ einfach, extra Platine) - PLL Stabilisierung (halten der Frequenz), gff. per µC - PLL zur digitalen Frequenzeinstellung (relativ aufwändig, wenn es gut werden soll - sie Plan die Datenblatt) - variables Tastverhältnis (Dreieck, Rechteck) - zusätzliche Ausgänge (TTL, Sync, mehr Leistung)
Frank Wa schrieb: > Danke werde mal die deutschen Links studieren. > > Gruß Frank Hättest auch gleich schreiben können, daß Englisch für dich unverständliches Kauderwelsch ist.
Route 66 schrieb: > Hättest auch gleich schreiben können, daß Englisch für dich > unverständliches Kauderwelsch ist. M.E. ist ernsthaftes Elektronikbasteln ohne Englischkenntnisse nicht möglich. Für längere Texte hilft manchmal die Übersetzungs- funktion von Google, aber auch da braucht man Grundkenntnisse im Englischen um die Texte zu verstehen. Gruss Harald
Ulrich schrieb: > Pläne für Funktionsgeratoren gibt es zu genüge. So viel anders als der > ICL8038 auch nicht - vor allem etwa 50 mal schneller.... Hmmm, der ICL8038 hat mit dem Max038 soviel gemeinsam wie Arschbacken mit Kuchenbacken ;-) Ich habe auch noch welche von den Max, auch einen Genarator damit. Der hat mich aber nicht überzeugt. - Nicht Frequenzstabil - relativ hoher Klirr bei Sinus Ansonsten ok und umfangreiche Einstellmöglichkeiten. In meinem Archiv liegen noch Pläne für das Ding mit Prozessorsteuerung, habe ich nie realisiert. Old-Papa
Old Papa schrieb: > Ich habe auch noch welche von den Max, Ich hatte immer geglaubt, das der Max038 eine verbesserte Version des 8038 wäre. > - Nicht Frequenzstabil Hmm,das schafft ja sogarder 555 recht gut. > - relativ hoher Klirr bei Sinus Prinzipbedingt kann man da wohl kaum besser als 1% werden. Seit es DDS-ICs zu günstigen Preisen gibt, hat sich das "38er" - Konzept m.E. überlebt und ist wohl nur noch für Bastler interessant. Gruss Harald
Zumindest beim Sinus und Rechteck ist ein DDS Chip wirklich in den meisten Fällen die bessere Wahl. Beim Dreieck sind die DDS dagegen eher keine gute Wahl. Da wäre dann so etwas wie ein DDS für die Frequenz und ein als PLL geschalteter max038 (auch einfacher, ohne die Sinus Stufe) schon eine passende Wahl. Vermutlich wegen der billigen DDS Chips sind ja der XR2206 und ICL8038 obsolet (beim max038 hatte es angeblich mit der Herstellung zu tun). Wie gut der max038 bei der Frequenzstabilität ist, weiss ich jetzt nicht, aber kurzzeitig kann das schon ganz gut gehen. Jedenfalls der nach ähnlichem Prinzip arbeitende xr2206 reicht um am Zähler stabil 5-6 Stellen zu bekommen. Es hängt dann aber auch vom Aufbau ab - ohne Schirm kann die Hand in der Nähe die Frequenz schon deutlich verändern, einfach weil sich parasitäre Kapazitäten ändern. Quarzstabil ist das mit der Frequenz aber nicht - schon der einfache Poti erlaubt kein sehr hohe Stabilität und feine Einstellung der Frequenz. Den Phasendetektor kann man nutzen um aus dem max038 einen PLL zu machen, also etwa um die Frequenz an einen Quarz anzubinden. So hat man früher auch gute Generatoren aufgebaut, wenn auch nicht unbedingt mit dem max038, sondern eher mit ähnlicher Schaltung aus Einzelchips / Transistoren. Ich würde die PLL Möglichkeit schon noch vorsehen, denn der Aufwand ist auch nicht so groß (vor allem der/die RC Filter und ein paar Schalter). In der Einfachen Version ggf. auch nur für ein paar Frequenzen vom µC der den Zähler macht.
Ulrich schrieb:
>Beim Dreieck sind die DDS dagegen eher keine gute Wahl.
Warum?
Die Kurvenform wird doch als Datensatz im Speicher abgelegt. Da müßte
es doch vollkommen egal sein, ob man Sinüsse, Dreiecke, Sägezähne oder
völlig abartige Kurvenformen erzeugt.
MfG Paul
Ulrich schrieb: > Zumindest beim Sinus und Rechteck ist ein DDS Chip wirklich in den > meisten Fällen die bessere Wahl. Beim Dreieck sind die DDS dagegen eher > keine gute Wahl. Nun, das DDS-Prinzip würde mit Dreieck genausogut funktionieren. Man kann es als IC wohl nur deshalb nicht kaufen, weil kaum einer diese Kurvenform braucht. Es ist aber kein Problem, so etwas aus ein paar Zählern und einem DA-Wandler zusammenzubauen. Beim "38" und ähnlichen Chips wird das Dreieck zur Erzeugung des Sinus benötigt. Gruss Harald
Beim Sinus kommt ein DDS Chip noch mit relativ wenigen Abtastpunkten pro Periode aus. Die obere Grenze ist im Datenblatt bei etwa 2.5, praktischer eher so bei 3-4 je nachdem wie viel Aufwand man mit dem Filter treibt. Mit nur etwa 4 Punkten ist ein Dreieck aber schon nicht mehr brauchbar. Die fehlende Spitze kann der Filter halt nicht interpolieren. Die billigen AD9832 und ähnliche haben noch Dreieck drin, aber wenn man damit ggf. bis 10 MHz beim Sinus kommt, wird Dreieck schon bei 1 MHz nicht mehr so toll - weit schlechter als etwa beim max038. Auch bei kleinen Frequenzen gibt es dann noch einmal leichte Schwächen, einfach weil man endliche Stufen hat. Es gibt halt kein Dreieck, sondern eine Stufenfunktion. Auffangen kann man das in Grenzen mit einem zuschaltbaren Filter. Mit dem DDS bekommt man halt einfach ein stabile Frequenz, relativ guten Sinus und mit Filter und Komparator auch einen guten Rechteck, muss aber dafür beim Dreieck Abstriche machen. So schlecht ist der max038 nun auch nicht, man muss nur die Grenzen akzeptieren, vor allem das er alt und kaum noch nachzubekommen ist. Man kann den max038 per PLL Schaltung frequenzstabil machen, aber da ist der Aufwand vergleichsweise hoch - für einen Sinus oder Rechteck geht das einfacher, etwa per DDS.
Frank Wa schrieb: > Nutzt jemand Phasendetektor-Ausgang von euch? Scheinbar unter der Würde der "Poster" (leider kann ich nicht beurteilen, ob die Beiträge genauso "flach" sind wie die Bezeichnung eingedeutscht assoziiert ...) Bin kein "Voll-Elektroniker", habe aber verstanden, dass darüber eine Synchronisation (womit auch immer) möglich ist. Wenn Du da keinen Bedarf hast, einfach auf GND legen. So, jetzt habt ihr ja wieder eine Gelegenheit loszulegen ... (kennt ihr den: http://zitat-sammlung.marco-elling.de/2011/01/zitat-was-kratzt-es-die-eiche-wenn-sich.html) :-)
Dieter Frohnapfel schrieb: > Frank Wa schrieb: >> Nutzt jemand Phasendetektor-Ausgang von euch? Habe noch keine Schaltung gesehen wo der PLL Ein- Ausgang beschalten war. Wollte mal vor einigen Jahren einen programmierbaren Frequenzgenerator als quarzstabile mit einem Mikrocontroller steuerbare Frequenzquelle aufbauen. Bin aber leider nie dazu gekommen. Wahrscheinlich sind alle Schaltungen die im Netz zu finden sind aus der Zeit wo Frequenzgeneratoren bzw. DDS noch teuer und exotisch waren.
MAX038 schrieb im Beitrag #3757394: > Habe noch keine Schaltung gesehen wo der PLL Ein- Ausgang beschalten > war. Gibt es den Links wo das beschrieben ist? Oder Schaltungen mit DDS? Diese Option werde ich erst mal mit planen. Gruß Frank
Frank Wa schrieb: > Gibt es den Links wo das beschrieben ist? Im "englischen Link" Seite 8ff ist die Synchronisation 2er MAX038 damit beschrieben. Ansonsten wirst Du wohl selbst "googlen" müssen ...
Die Synchronisation von 2 der max038 macht eher weniger Sinn. Das ist ein Typischen Datenblattschaltung: es geht, macht aber wenig Sinn. Wenn überhaupt dann noch für eine definierte Phasenverschiebung. Das Prinzip ist aber das selbe und man sieht in etwa wie man die Pins nutzen kann. Normal wird man ohne die PLL Funktion auskommen, aber ich würde mir die Möglichkeit nicht unbedingt verbauen. Also die Platine so planen, dass man den PSD Eingang und Ausgang nutzen aber auch abschalten kann: da braucht man ein paar Verbindungen und den Filter mit 2-3 Widerständen und 2 Kondensatoren. Erst einmal reicht es aber die Teile nicht zu bestücken, bzw. so zu brücken das der PLL-teil inaktiv ist. Wenn man später will, kann man es so noch leicht dazu machen. Das Ref. Signal für den PLL könnte etwa vom Zähler µC kommen, oder was einem später einfällt . Ein DDS-Chip wäre eher eine alternative zum max038 - gibt aber einen anderen Generator. Davon sollte man sich nicht verwirren lasen. Es macht nur halt heute nicht mehr so viel Sinn den max038 mit einer aufwendigen PLL Steuerung für stabile Frequenzen mit digitaler Eingabe auszurüsten - das kann der DDS besser.
Ulrich schrieb: > Es macht > nur halt heute nicht mehr so viel Sinn den max038 mit einer aufwendigen > PLL Steuerung für stabile Frequenzen mit digitaler Eingabe auszurüsten - > das kann der DDS besser. Ein DDS oder programmierbarer Clock Generator (kenne den CY27EE16 recht gut) kosten 3-8 Euro und machen die Ausgangsfrequenz des MAX038 digital steuerbar zum Beispiel über I2C, das hat schon was. Das ganze gerödel mit den Ausgangsfilter für den DDS entfällt. Letztlich hat man die Dreickspannung bis 12 MHz Ein DDS müsste da schon 200MHz können -> teuer).
Jungs der MAX038 mit Phasendetektor ist gefragt. Also kein DDS oder son Plubder. Kann das jemqand verstehen? Es wird ein Funktionsgenerator ohne µC. Ganz analog. Gruß Frank
Frank Wa schrieb: > Jungs der MAX038 mit Phasendetektor ist gefragt. Dieses Konzept ist technisch überholt. > Es wird ein Funktionsgenerator ohne µC. Ganz analog. Dann brauchst Du auch keinen Phasendetektor. Der 038 macht heutzutage m.E. nur Sinn wenn Du unbedingt Dreieck brauchst und ein klirrarmer Sinus für Dich keine Rolle spielt. Dann ist es das Beste, wenn Du die Schaltung im Datenblatt nachbaust. Gruss Harald
Frank klagte bitterlich: >Jungs der MAX038 mit Phasendetektor ist gefragt. >Also kein DDS oder son Plubder. >Kann das jemqand verstehen? Aber sicher. Vollstes Verständnis. Dann guck INS DATENBLATT und bau den Krempel auf, statt hier 4 TAGE herumzuquengeln! Junge, Junge...
Harald Wilhelms schrieb: > Frank Wa schrieb: > >> Jungs der MAX038 mit Phasendetektor ist gefragt. > > Dieses Konzept ist technisch überholt. > >> Es wird ein Funktionsgenerator ohne µC. Ganz analog. > > Dann brauchst Du auch keinen Phasendetektor. > > Der 038 macht heutzutage m.E. nur Sinn wenn Du unbedingt > Dreieck brauchst und ein klirrarmer Sinus für Dich keine > Rolle spielt. Dann ist es das Beste, wenn Du die Schaltung > im Datenblatt nachbaust. > Gruss > Harald Du sollest mal Deine Meinung überpfüfen. Gruß Frank
Wenn man den Phasendetektor nutzen will, dann ist das sinnvoll um ihn an eine stabile (digital einstellbare) Referenz anzubinden. Das ist heute ggf. schon ein DDS, oder halt auch nur ein µC der ein paar disktrete Frequenzen erzeugen kann. Dass man sich dabei für den DDS den Ausgangsfilter sparen kann stimmt leider nicht - auch für einen sauberen Rechteck brauch ein DDS ein Filter, der aber einfacher ausfallen kann. Es macht auch deshalb sich ein paar Gedanken über den DDS als konkurrierendes Konzept zu machen. Es lohnt halt nicht mit viel Aufwand die Schaltung mit dem MAX038 zu optimieren wenn ein DDS das viel besser kann. Das ist etwa bei der PLL Schaltung für Frequenzen im 1 kHz Raster der Fall. Wenn es um einen Generator ganz ohne µC geht, macht der Phasendetektor nicht so viel Sinn. Bestenfalls halt irgendwie als externen Eingang oder Option auf der Platine falls man später doch ein Erweiterung mit µC haben will. Die digitale Vorgabe der Frequenz geht nun mal vor allem mit einem µC - anders artet es eher in ein TTl Grab aus. Da ist vor allem die Frage was gewünscht ist. An sich reicht die Grundschaltung aus dem Datenblatt. Beim Ausgang könnte der ELV Plan eine relativ einfache Option sein (Schalter statt Relais). Der wesentliche Nachteil ist halt die etwas begrenze Amplitude. Bei den Funktionen ist halt immer die Frage was man haben will, und wie viel Aufwand. Die Möglichkeit zum Wobbeln lässt sich auch deutlich einfacher als beim ELV Plan analog mit einem einfachen Dreieckgenerator analog aufbauen. Das mindeste wäre eigentlich ein Eingang um die Frequenz durch ein externe Spannung festzulegen - das hilft dann auch gleich eine Lineare Einstellung zu bekommen, anders als im Plan ganz oben (da gibt es ein linear Periodendauer). Einen Frequenzzähler zur Anzeige der Frequenz würde ich wenigstens für später vorsehen (d.h. Abgriff für Rechtecksignal). Da gibt es Pläne hier im Forum die recht einfache sind (µc + 1-2 TTL ICs + LCD Anzeigemodul).
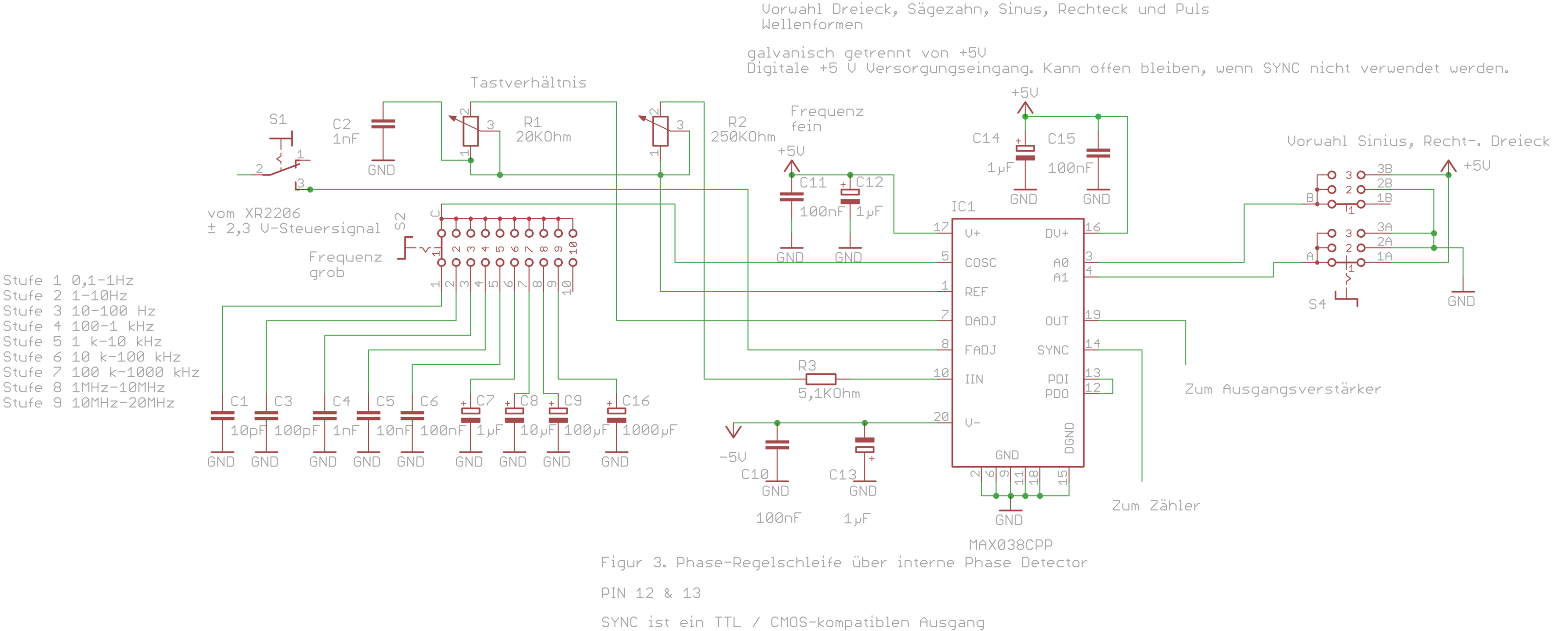
Ulrich schrieb: > Einen Frequenzzähler zur Anzeige der Frequenz würde ich wenigstens für > später vorsehen (d.h. Abgriff für Rechtecksignal). Da gibt es Pläne hier > im Forum die recht einfache sind (µc + 1-2 TTL ICs + LCD Anzeigemodul). Der max038 ist nur ein Modul des Frequenzgenerators. Anbei das Blockschaltbild. Gruß Frank
Frank Wa schrieb: > Link zum Datenklatt wäre nett. > Danke Frank Klick doch einfach auf den scheiss link hinter MAX038 im Eingangspost und gut ist!
Frank hofft:
>ich hoffe auf weitere Antworten.
Bis wann? Bis zum Jahre 2020, damit Du ja nicht anfangen mußt?
Am Datum: 10.08.2014 09:33 hatte ich mein Blockschaltbild gepostet. Was muß ich unternehmen wegen Störsignenalen? Primär wird eine Störschutzschaltung eines alten Fernsehers genommen. Das Netzteil ist mit einen normalen Trafo aufgebaut. Stabilisierung der Spannungen mit 78XX Schaltung laut Datenblatt. Müß ich für die Spannungsversorgung der Module noch Drosseln vorsehen? Wenn ja wie berechne ich sie? Ist es erforderlich ausgangsseitig noch Hoch und Tiefpassfilter vorsehen? Gruß Frank
Ein linear geregeltes Netzteil braucht normal (und hier auch nicht) keine extra Drosseln oder ähnliches. Beim max038 braucht man keinen Tiefpassfilter am Ausgang. Ggf. wäre ein AC gekoppelter Ausgang (und damit ein Hochpassfitler) hilfreich, aber das ist Ansichtssache. Wichtig wäre vor allem sich klar zu werden, was man überhaupt haben will. Einfach nur irgendwo Teile von Schaltbildern raus zu kopieren bringt nichts und ersetzt kein Konzept.
Ulrich H. schrieb: > Wichtig wäre vor allem sich klar zu werden, was man überhaupt haben > will. Einfach nur irgendwo Teile von Schaltbildern raus zu kopieren > bringt nichts und ersetzt kein Konzept. Seit Dezember sitze ich an diesem Projekt. Vieles im Selbststudium habe ich mir die Funktion der Schaltungen angesehen und entworfen. Gruß Frank
Ob die PLL Funktion benötigt wird, muss der entscheiden, der das Gerät haben will. Rein für einen Wobbelgenerator braucht man es normal nicht. Die Auslegung ist es halt viel eine Frage was man haben will, und das verrät uns keine Glaskugel. Wenn man kein Pflichtenheft vorgegeben hat, ist es immer ein Abwägung Aufwand und nutzen. Das es schon so lange dauert - sollte es wohl eher die einfache Version, ohne große Extras werden, damit es überhaupt noch was wird. Den Aufbau würde ich da eher Modular machen, also nicht unbedingt alles auf eine Platine - das hat den Vorteil, dass man ggf, Teile ersetzen kann, wenn eine Teil (etwa der Ausgangsverstärker) nicht funktioniert oder nicht gefällt. Übertreiben würde ich es dabei aber nicht, denn viel Verbindungskabel sind auch fehleranfällig. So kann man auch erst einmal mit einer einfachen Ausführung beginnen: also den Max038, Ausgangsverstärker/Teiler und das Netzteil. Selbst beim Ausgangverstärker kann man sich erst einmal auf die einfache Version mit einem schnellen OP beschränken. So etwas wie eine Frequenzanzeige und den Wobbelteil kann man später dazu machen. Den Phasenvergleicher/PLL Teil im max038 muss man nicht nutzen (also pins 12 udn 13 ruhig auf GND) - wenn man später dann doch eine PLL Funktion haben will, kann man das immer noch ohne viel Aufwand und ggf. besser mit einem externen Phasenvergleicher machen.
Ulrich H. schrieb: > Den Aufbau würde ich da eher Modular machen... so habe ich es auch geplant und einige Platinen sind fertig. Gruß Frank
Bitte melde dich an um einen Beitrag zu schreiben. Anmeldung ist kostenlos und dauert nur eine Minute.
Bestehender Account
Schon ein Account bei Google/GoogleMail? Keine Anmeldung erforderlich!
Mit Google-Account einloggen
Mit Google-Account einloggen
Noch kein Account? Hier anmelden.

