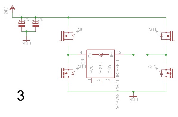
Hallo zusammen, ich werkel gerade an einer H-Brücke für einen dieser Scooter-Motore (MY1020Z, 500-600W, 36V). Die Grundlagen sind mir (weitestgehend) bekannt. In die Schaltung soll ein ACS Stromsensor mit rein, allerdings frage ich mich an welcher Stelle er am meisten Sinn macht. 1. Vor den Puffer-Elkos, mit der Konsequenz, dass ich nur den gemittelten Strom erhalte. 2. Nach den Elkos, Messung synchron zur PWM 3. An einem der Motoranschlüsse, die einzige Stelle, an der ich den realen Motorstrom messen kann. Auch dann, wenn der Motor zum Bremsen über die LS kurzgeschlossen würde. Messung ebenfalls synchron zur PWM. Als einfacher Überstromschutz reicht (1) ja aus. Inwieweit es überhaupt sinnvoll einen Stromregler auf dem uC zu implementieren? Im Anhang mal die 3 Schaltungsvarianten.
Ulrich L. schrieb: > allerdings frage ich mich an welcher Stelle er am meisten Sinn macht. Hängt davon ab, was man willen will, du hast die 3 Unterschiede deutlich herausgearbeitet. Ulrich L. schrieb: > Inwieweit es überhaupt sinnvoll einen Stromregler auf dem uC zu > implementieren? Gar nicht. Zu langsam um Kurzschlusschutz zu bieten, man bräuchte also einen zweiten Überstromschutz.
Der Stromregler bietet zumindest die Möglichkeit dem Motor das Moment vorgeben zu können. Ob ich das brauche, überlege ich noch. Nachteilig an (3) wäre sicher noch, dass man einen Bi-Direktionalen Stromsensor benötigt, der noch einen viel höheren Messbereich benötigt (100/150A) und gleichzeitig noch die Auslösung halbiert. Bleibt noch die Wahl zwischen vor oder nach den Elkos... Was würdest du empfehlen?
Bitte melde dich an um einen Beitrag zu schreiben. Anmeldung ist kostenlos und dauert nur eine Minute.
Bestehender Account
Schon ein Account bei Google/GoogleMail? Keine Anmeldung erforderlich!
Mit Google-Account einloggen
Mit Google-Account einloggen
Noch kein Account? Hier anmelden.


