Hallo, meine LM358 gehen sofort kaputt, wenn ich ihn in meine Schaltung stecke und ich hab keine Ahnung wieso! Ich moechte den OPV nutzen um die Signale von 2 LM35 zu verstaerken. Die LM35 sind bei mir noch nicht angeschlossen, schweben also in der Luft. Die Beschaltung des OPV: Out A -> Analog5 µC Out B -> Analog4 µC LM35 -> IN A+ LM35 -> IN B+ IN A- -> 10k -> GND IN A- -> 30k -> Out A IN B- -> 10k -> GND IN B- -> 30k -> Out B +V -> 5V GND -> GND Der µC ist ein ATMEGA328P, Spannungsversorgung ueber einen 7805. Keine Kondensatoren oder Spulen zwischen den gelisteten Verbindungen. Was stimmt hier nicht? :-(
Wozu willst du den verstärken? Der ATMEGA328 hat einen 10bit ADC und mit dem kannst du wenn du 5V als Referenz verwendest ca. 5mV Auflösung, das entspricht 0,5°C, genauer ist der LM35 eh nicht. Mit einer kleineren Referenzspannung würde die Auflösung (in mV) besser werden.
@ ADC: Ich wollte die Schaltung so einfach wie moeglich halten und daher wollte ich den LM35 "roh" benutzen, also seine einfache 10mV / °C Funktionsweise.
Falsch herum eingesteckt? Und bei 5V Betriebsspannung kannst du den 358 eh nur bis max. 2,5V Ausgangsspannung benutzen.
H.Joachim Seifert schrieb: > Falsch herum eingesteckt? > Und bei 5V Betriebsspannung kannst du den 358 eh nur bis max. 2,5V > Ausgangsspannung benutzen. Auf dem Steckbrett hat er bis 4V zuverlaessig mit der gewuenschten Verstaerkung verstaerkt. So haette ich einen Temperaturbereich von 0 bis 100 °C. Falsch herum ist er nicht, 100 mal kontrolliert :-)
patrick schrieb: > Ich wollte die Schaltung so einfach wie moeglich halten Und durch den zusätzlichen OPV wird sie einfacher? Zu "splan.png": Schau dir die nichtinvertierende Grundschaltung besser noch einmal an. Vcc und GND des OPV sollten auch verbunden werden.
ADC schrieb: > patrick schrieb: >> Ich wollte die Schaltung so einfach wie moeglich halten > Und durch den zusätzlichen OPV wird sie einfacher? > > Zu "splan.png": Schau dir die nichtinvertierende Grundschaltung besser > noch einmal an. Vcc und GND des OPV sollten auch verbunden werden. Ach. Auf die schnelle den Schaltplan gemacht und 2 Verbindungen verwechselt. Danke.
Ja, und geht er immer noch kaputt? Abgesehen davon, dass die Pinzuordnung des LM35 mit der Buchse SV nicht übereinstimmt, sollte es dem OPV egal sein.
Marek N. schrieb: > Ja, und geht er immer noch kaputt? > Abgesehen davon, dass die Pinzuordnung des LM35 mit der Buchse SV nicht > übereinstimmt, sollte es dem OPV egal sein. Ja, der falsche Schaltplan von oben ist nicht im Original. Geht einfach kaputt. Er bekommt an IN+ 0V und gibt an IN- 1V aus, OUT gibt 4V. Danach funktioniert er auch auf dem Steckbrett nicht mehr. Falls es hilft, nochmal der Schaltplan im Original (manche Verbindungen ueber Namen, daher schwer nachzuvollziehen, wenn ueberhaupt).
Aha! Dem 7805 könnten ein paar 100nF-Abblockkondensatoren gut tun. Auch der Atmega würde sich damit an VCC und AVCC wohler fühlen.
Die liessen sich noch problemlos anloeten. Sind die nicht nur dazu da, die Spannung weiter zu stabilisieren, damit er nach Spezifikationen laeuft? Mein Problem ist damit ja noch nicht angesprochen, oder?
Sind die beiden Analog-Ports auch sicher auf Eingang geschaltet? Wenn ich deine Schaltung simuliere und den Ausgang des OPV auf VCC lege (= Analog_5 auf Ausgang + high) dann zieht der LM358 knapp 300Ampere über seine Versorgungspins, das dürfte er nicht lange überleben.
Also zuerst tut er in der Schaltung nicht das, was ich von ihm erwarte. Er hat 1V an IN- wenn bei IN+ 0V anliegt. OUT gibt 4V. In meiner Testschaltung (einfacherer nichtinvertierender Verstaerker) macht er auch nicht mehr das, was er soll. Testschaltung: Versorgungsspannung 12V Eingang 1.1V IN+ IN- zeigt 1.56V OUT zeigt 3.1V R1 = R2 = 10k, also erwartete Verstaerkung ist 2.
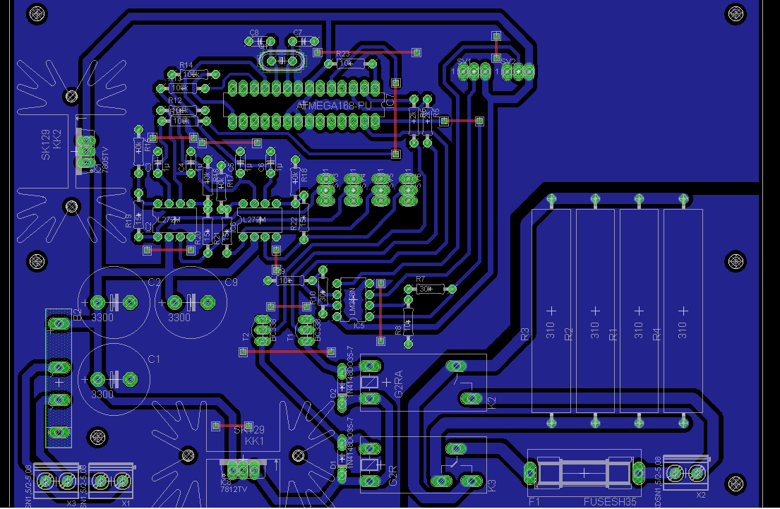
Was ist denn das für eine Spezial Schaltung oben rechts? Im Layout ist einer der beiden 780x verkehrt herum. Hast du schon die Spannungen ohne gesteckten OP gemessen. Wenn da irgenwo her 12V kommen und nur 5V UB ...
Daniel H. schrieb: > dann zieht der LM358 knapp 300Ampere über seine Versorgungspins, Ooh, Du hast ja schon ein ziemlich potentes Netzteil. Leuchtet der LM358 eigentlich bei solchen Strömen schon? :-)
Daniel H. schrieb: > Sind die beiden Analog-Ports auch sicher auf Eingang geschaltet? > Wenn > ich deine Schaltung simuliere und den Ausgang des OPV auf VCC lege (= > Analog_5 auf Ausgang + high) dann zieht der LM358 knapp 300Ampere über > seine Versorgungspins, das dürfte er nicht lange überleben. Das weiss ich nicht, klingt aber interessant. Ich dachte, die Analogpins beim ATMEGA kann man nicht als Ausgang benutzen?
Harald Wilhelms schrieb: > Ooh, Du hast ja schon ein ziemlich potentes Netzteil. Leuchtet > der LM358 eigentlich bei solchen Strömen schon? :-) Wie gesagt, simuliert :D Aber ich glaube da hat mich LTSpice etwas besch*ssen, angeblich produziert der OPV so aus dem Nichts am Ausgang 25V :D patrick schrieb: > Das weiss ich nicht, klingt aber interessant. Ich dachte, die Analogpins > beim ATMEGA kann man nicht als Ausgang benutzen? Das sind ganz normale I/O-Ports die man eben zusätzlich als ADC-Eingänge konfigurieren kann.
Die "Analogpins" sind IOs wie jeder andere, nur haben sie noch als Zusatzfunktion dass sie intern mit dem ADC verbunden werden können.
patrick schrieb: > Er bekommt an IN+ 0V und gibt an IN- 1V aus, OUT gibt 4V Hast du den Eingang wirklich auf 0 gezogen oder offen gelassen (wie die weiter oben beschrieben hast). Der LM358 hat pnp in der Eingangsstufe, ein offener Eingang wird deswegen nach oben laufen. Die 4V am Ausgang (und über den Spannungsteiler) 1V am inv-Eingang sind genau das, was man bei einem offenen Eingang erwartet. Die Masseführung auf deiner Platine ist nicht besonders toll (sieht zwar nach riesigen Masseflächen aus, aber tatsächlich quetscht sich der Strom dann durch ein paar Drahtbrückchen). Kaputt gehen sollte der OPV davon allerdings nicht. Hast du die Drahtbrücken auch wirklich aufgelötet? Hast du mal an den Versorgungspins der LM358 nachgemessen, was dort ankommt? Ansonsten fände ich auch die Antwort auf Helmuts Frage interessant. Daniel H. schrieb: > Wenn > ich deine Schaltung simuliere und den Ausgang des OPV auf VCC lege (= > Analog_5 auf Ausgang + high) dann zieht der LM358 knapp 300Ampere, das > dürfte er nicht lange überleben. Dann dürfte das eine der Simulationen sein, die mit der Realität nicht viel zu tun haben: mehr als einige 10mA lässt der LM358 in dieser Konstellation nicht fließen.
Prio schrieb: > Was ist denn das für eine Spezial Schaltung oben rechts? > > Im Layout ist einer der beiden 780x verkehrt herum. > > Hast du schon die Spannungen ohne gesteckten OP gemessen. Wenn da > irgenwo her 12V kommen und nur 5V UB ... In der Testschaltung kommen 12V, weil ich hier eine 12V Batterie benutze. Die Spannungsregler sind beide richtig herum. Habe auch erst einen Schrecken bekommen, als du das gesagt hattest, aber nach 3 mal hingucken stellte ich fest, dass beide gleich gepolt sind :-) Prio schrieb: > Warum Test mit 12V und Schaltung mit 12V??? Der Test ist ja nur zum ueberpruefen, ob das Ding noch funktioniert. Das tut es nach Einsetzen in meine "eigentliche" Schaltung nicht mehr.
Schaltplan Such Spiel - wenn schon Namen /Labels dann aber auch drann Schreiben . wtf
Stimmt die 5V-Versorgungsspannung, wenn du sie direkt an den entsprechenden Pins des LM358 misst? Sind die vielen Massebrücken alle bestückt, insbesondere auch diejenige im Layout direkt rechts neben dem LM358 liegende?
Harald Wilhelms schrieb: > Ooh, Du hast ja schon ein ziemlich potentes Netzteil. Leuchtet > der LM358 eigentlich bei solchen Strömen schon? :-) Die heutige Jugend glaubt auch alles was die Simulation denen sagt. Wenn die 300A sagt wird das schon stimmen. Eigentlich bekommt man den LM358 an einer 5V Betriebsspannung nicht kaputt. Der hat im Ausgang eine Strombegrenzung eingebaut zumindest nach GND. Und wenn die Simulation sagt 300A dann ist das Model fuer den LM358 Schrott.
Stiimt nicht, du hast mit 12V geprüft und setzt jetzt 5V ein. Das sind zwei Paar Schuhe. Lt. Bestückungsaufdruck ist einer der 78xx verkehrt herum.
Helmut Lenzen schrieb: > Die heutige Jugend glaubt auch alles was die Simulation denen sagt. > Wenn die 300A sagt wird das schon stimmen. > > Eigentlich bekommt man den LM358 an einer 5V Betriebsspannung nicht > kaputt. > Der hat im Ausgang eine Strombegrenzung eingebaut zumindest nach GND. > Und wenn die Simulation sagt 300A dann ist das Model fuer den LM358 > Schrott. Komm mal runter von deinem hohen Ross, fehlerfreier Ritter der Erhabenheit.
Achim S. schrieb: > patrick schrieb: >> Er bekommt an IN+ 0V und gibt an IN- 1V aus, OUT gibt 4V > > Hast du den Eingang wirklich auf 0 gezogen oder offen gelassen (wie die > weiter oben beschrieben hast). Der LM358 hat pnp in der Eingangsstufe, > ein offener Eingang wird deswegen nach oben laufen. Die 4V am Ausgang > (und über den Spannungsteiler) 1V am inv-Eingang sind genau das, was man > bei einem offenen Eingang erwartet. > Der Eingang ist offen. Trotzdem funktioniert er nachher auf dem Steckbrett nicht mehr wie erwartet. Habe das gerade nochmal nachgeprueft mit einem "frischen" LM358. Der funktioniert in meiner Testschaltung waehrend die "alten" beide nicht funktionieren. > Die Masseführung auf deiner Platine ist nicht besonders toll (sieht zwar > nach riesigen Masseflächen aus, aber tatsächlich quetscht sich der Strom > dann durch ein paar Drahtbrückchen). Kaputt gehen sollte der OPV davon > allerdings nicht. Hast du die Drahtbrücken auch wirklich aufgelötet? Ja, alle angeloetet. > Hast du mal an den Versorgungspins der LM358 nachgemessen, was dort > ankommt? Auch das habe ich gerade gemacht mit einem der "alten", da ich nur noch 2 funktionierende LM358 da habe. 5V > > Ansonsten fände ich auch die Antwort auf Helmuts Frage interessant. > > Daniel H. schrieb: >> Wenn >> ich deine Schaltung simuliere und den Ausgang des OPV auf VCC lege (= >> Analog_5 auf Ausgang + high) dann zieht der LM358 knapp 300Ampere, das >> dürfte er nicht lange überleben. > > Dann dürfte das eine der Simulationen sein, die mit der Realität nicht > viel zu tun haben: mehr als einige 10mA lässt der LM358 in dieser > Konstellation nicht fließen. Ja, ich hab keine Ahnung. Wuerde ein HIGH am Analog-Pin den OPV jetzt kaputtmachen? Wie stelle ich sicher, dass der Analog-Pin auf Input steht? Tut mir Leid fuer die spaete Rueckmeldung, meine Batterie umstecken dauert jedes Mal eine Weile :-)
Was haengt eigentlich an den Hochlast Widerstaenden dran? Doch nicht etwa Netzspannung?
Daniel H. schrieb: > Komm mal runter von deinem hohen Ross, fehlerfreier Ritter der > Erhabenheit. Ueber diesen Spruch muss ich lachen. Weist du eigentlich was 300A fuer ein Strom sind. Da beibt nicht mehr viel ueberig von der Leiterkarte und die Reste vom LM358 findet du in der Umlaufbahn wieder.
Helmut Lenzen schrieb: > Was haengt eigentlich an den Hochlast Widerstaenden dran? Doch > nicht > etwa Netzspannung? Nicht? Darueber darfst du mich gern belehren, aber es ist mir doch relativ wichtig, dass ich das Problem mit dem OPV in den Griff bekomme.
patrick schrieb: > Der Eingang ist offen. Trotzdem funktioniert er nachher auf dem > Steckbrett nicht mehr wie erwartet. Eins nach dem andern: lass in deiner Schaltung den nicht-inv Eingang mal nicth offen sondern lege ihn auf einen vernünftigen Wert (meinetwegen 0V). Was macht der Ausgang jetzt? patrick schrieb: >> Hast du mal an den Versorgungspins der LM358 nachgemessen, was dort >> ankommt? > > Auch das habe ich gerade gemacht mit einem der "alten", da ich nur noch > 2 funktionierende LM358 da habe. 5V Und am zweiten Versorgungspin (Pin 4). Liegen dort 0V an?
patrick schrieb: > Ja, ich hab keine Ahnung. Wuerde ein HIGH am Analog-Pin den OPV jetzt > kaputtmachen? Wie stelle ich sicher, dass der Analog-Pin auf Input > steht? Eigentlich nicht, soviel kommt aus dem Pin nun auch an Strom nicht raus. Zur Sicherheit kannst du ja einen Widerstand zwischen OP Ausgang und uC Eingang legen. ca. 100Ohm. TI empfielt das sogar in einer App Note, allein schon deswegen weil die Kapazitive Last des ADC Eingangs den OP sonst kapazitiv belasten wuerde und Schwingungen anregen koennte. Der Pin ist nach Reset des uC defaultmaessig auf Eingang geschaltet.
patrick schrieb: > es ist mir doch > relativ wichtig, dass ich das Problem mit dem OPV in den Griff bekomme. Du hast kein "Problem mit dem OPV", Du hast ein Problem mit Deinem Schaltaufbau. Da wir diesen nicht in der Hand halten, können wir nur schwer beurteilen, wo Du den OPV falsch beschaltet hast. Gruss Harald
Eingänge von OPVs dürfen nicht offen sein. Es muss immer einen DC-Pfad für Bias-Ströme geben, sonst verhalten Sie sich "merkwürdig". Aber dauerhaft kaputt gehen sollte ein Arbeitstier wie ein 358 dabei nicht. Also, entweder Schwingt der 7805, die Versorgung des LM358 ist verpolt oder seine Masse fehlt. Bitte direkt an der IC-Fassung kontrollieren.
Du solltest einmal ohne eingesetzten Baustein messen! Das macht man beim ersten Betrieb einer Platine immer so.
Oder es gibt eine Loetbruecke zur 5V Leitung auf der Platine. Ist die selbstgeaetzt?
Prio schrieb: > Lt. Bestückungsaufdruck ist einer der 78xx verkehrt herum. Wie kommst du da drauf. IC1 und IC8 sind ok und ein anderer 78xx ist nicht zu sehen.
patrick schrieb: > Ja, ich hab keine Ahnung. Wuerde ein HIGH am Analog-Pin den OPV jetzt > kaputtmachen? Nein: Fig. 11 im Datenblatt des LM358: mehr bei 5V Versorgung und 5V am Ausgang sinkt er nicht mehr als 20mA. patrick schrieb: >> etwa Netzspannung? > > Nicht? Darueber darfst du mich gern belehren, aber es ist mir doch > relativ wichtig, dass ich das Problem mit dem OPV in den Griff bekomme. Mit dem Rest der Schaltung kann der LM358 eigentlich nicht kaputt gehen. Mit irgendwelchen seltsamen Geschichten an den Leistungswiderständen wäre es zumindest vorstellbar.
Werner schrieb: > Prio schrieb: > Lt. Bestückungsaufdruck ist einer der 78xx verkehrt herum. > > Wie kommst du da drauf. IC1 und IC8 sind ok und ein anderer 78xx ist > nicht zu sehen. Ja, sorry, mein Fehler. ich dachte die sind in Reihe geschaltet. Aber die liegen ja parallel. Alles gut, alles OK.
Achim S. schrieb: > patrick schrieb: >> Der Eingang ist offen. Trotzdem funktioniert er nachher auf dem >> Steckbrett nicht mehr wie erwartet. > > Eins nach dem andern: lass in deiner Schaltung den nicht-inv Eingang mal > nicth offen sondern lege ihn auf einen vernünftigen Wert (meinetwegen > 0V). Was macht der Ausgang jetzt? > Das, was erwartet wird. 0V. Das heisst jetzt ja aber nicht, dass er ploetzlich wieder funktioniert. > patrick schrieb: >>> Hast du mal an den Versorgungspins der LM358 nachgemessen, was dort >>> ankommt? >> >> Auch das habe ich gerade gemacht mit einem der "alten", da ich nur noch >> 2 funktionierende LM358 da habe. 5V > > Und am zweiten Versorgungspin (Pin 4). Liegen dort 0V an? Ja. Helmut Lenzen schrieb: > patrick schrieb: >> Nicht? > > Nein, die Sicherheitabstaende sind viel zu klein. Wie gross muessen die denn sein? Helmut Lenzen schrieb: > Oder es gibt eine Loetbruecke zur 5V Leitung auf der Platine. Ist > die > selbstgeaetzt? Ja, selbstgeaetzt, aber alle Leitungen sahen gut aus, vor und nach Bestueckung ausgetestet. Alle GNDs zeigen 0V, alle 5V zeigen 5V. Das habe ich gerade muehevoll noch einmal nachgeprueft. Achim S. schrieb: > Mit dem Rest der Schaltung kann der LM358 eigentlich nicht kaputt gehen. > Mit irgendwelchen seltsamen Geschichten an den Leistungswiderständen > wäre es zumindest vorstellbar. die seltsamen Geschichten an den Leistungswiderstaenden sind nicht angeschlossen. Nur der "linke" Teil der Schaltung hat Saft :-)
Wozu sind eigentlich die beiden Relais gut, im Falle eines Softwarefehlers einen Kurzschluss zu erzeugen?
Mein Gott, was ist das für ein Kindergarten hier? So einen gutmütigen LM358 himmelt man nicht so einfach. Dafür muss man sich ganz besonders däm... anstellen. Da ist ein Fehler im Layout oder Bestückung. Der OP kriegt an einem Pin mehr als die 5V Versorgung. So einfach ist das.
ADC schrieb: > Wozu sind eigentlich die beiden Relais gut, im Falle eines > Softwarefehlers einen Kurzschluss zu erzeugen? Ein Relais schaltet nach 1 Sekunde automatisch, von den Leistungswiderstaenden zur direkten Verbindung. Das andere schaltet im Falle einer zu hohen Temperatur ab. Das Ding soll eigentlich der Sicherheit dienen und nicht das Haus in Brand stecken :-)
Zuschauer schrieb: > Mein Gott, was ist das für ein Kindergarten hier? So einen > gutmütigen > LM358 himmelt man nicht so einfach. Dafür muss man sich ganz besonders > däm... anstellen. Da ist ein Fehler im Layout oder Bestückung. Der OP > kriegt an einem Pin mehr als die 5V Versorgung. So einfach ist das. So einfach? Wo wollen >5V herkommen, wenn die ganze 12V - Geschichte Meilen davon entfernt ist und damit ueberhaupt nichts zu tun hat?
Hast du ohne gesteckten OP gemessen? Arme einmal tief durch, Lauf einmal ums Haus, ... deine Freundin und dann mit freiem Geist ans Werk. Jeder der Unterstützer würde deinen Fehler sofort sehen, wenn er das Ding in der Hand hätte.
Achim S. schrieb: > Mit dem Rest der Schaltung kann der LM358 eigentlich nicht kaputt gehen. So ganz ohne Abblockkondensatoren, weder am 7805, noch am µC, noch am LM358 kann der ganz locker mal losschwingen und dabei über die maximum ratings kommen. Aber hast schon recht, Abblockkondensatoren sind was für Weicheier und Warmduscher. Die sind auch nur in den Datenblättern sowohl zum 7805 als auch zum ATmega als auch zum 358 angegeben, weil die grad weg mussten. !Es gehört an jeden! IC nahe an die Versorgungsanschlüsse ein Keramik-C 100n, ebenso je einer vor und hinter den 7805 und den 7812, an den ATmega je einer an die Vcc und AVcc-Pins. Dagegen: Was willst Du mit den 3x3300µF am Eingang nach dem Gleichrichter? Sollen die den nächsten Blackout puffern?
Timm Thaler schrieb: > Achim S. schrieb: >> Mit dem Rest der Schaltung kann der LM358 eigentlich nicht kaputt gehen. > > So ganz ohne Abblockkondensatoren, weder am 7805, noch am µC, noch am > LM358 kann der ganz locker mal losschwingen und dabei über die maximum > ratings kommen. > > Aber hast schon recht, Abblockkondensatoren sind was für Weicheier und > Warmduscher. Die sind auch nur in den Datenblättern sowohl zum 7805 als > auch zum ATmega als auch zum 358 angegeben, weil die grad weg mussten. > > !Es gehört an jeden! IC nahe an die Versorgungsanschlüsse ein Keramik-C > 100n, ebenso je einer vor und hinter den 7805 und den 7812, an den > ATmega je einer an die Vcc und AVcc-Pins. > > Dagegen: Was willst Du mit den 3x3300µF am Eingang nach dem > Gleichrichter? Sollen die den nächsten Blackout puffern? Ich dachte, dass die 100n Kondensatoren nur dafuer sorgen, dass die Werte denen im Datenblatt genuegen und bei Nichteinsetzen man lediglich etwas Schlechtere bekommt. Ich werde zusehen, dass ich an den 7805 und 7812 welche dranloete. Wenn hinter dem 7805 einer ist kann ich ja auf den vor dem µC verzichten, oder? sind ja nur ein paar cm Leiterbahn vor. Die 3x3300µF sollen die Eingangspannung ueber 14.5V, die der 7812 haben moechte, halten.
Timm Thaler schrieb: > So ganz ohne Abblockkondensatoren, weder am 7805, noch am µC, noch am > LM358 kann der ganz locker mal losschwingen und dabei über die maximum > ratings kommen. Nein: 7805 (bei denen der Ausgangstransistor in Kollektorschaltung ist) haben praktisch keine Schwingneigung. Bei den vielen Low Drop Reglern (bei denen der Ausgangstransistor in Emitterschaltung ist) ist das eine andere Welt: dort kann die richtige Wahl des Kondensators zur Wissenschaft werden. Aber der 7805 läuft auch ohne Kapazität am Ausgang stabil. Das soll nicht heißen, dass Abblockkondensatoren (und vor allem eine bessere Masseverdrahtung) der Schaltung nicht guttun würden. Aber einen schwingenden 7805 wirst du so schnell nicht finden. Und selbst wenn er schwingen würde: der LM358 verträgt 32V Versorgung. Wo sollen die herkommen? Und der µController an der 5V Leitung würde die Spannung schon sehr viel früher begrenzen (und abrauchen). patrick schrieb: >> 0V). Was macht der Ausgang jetzt? >> > > Das, was erwartet wird. 0V. Das heisst jetzt ja aber nicht, dass er > ploetzlich wieder funktioniert. Wieso nicht? Mit offenem Eingang geht der Ausgang an die obere Begrenzung. Mit Eingang auf 0V geht der Ausgang auf 0V. Das ist beides genau passend für einen perfekt funktionierenden LM358. Jetzt schließ halt noch einen LM35 an (oder eine andere Quelle mit ein paar 100mV) und schau was der LM358 daraus macht. Das Teil funktioniert schlicht und einfach, nur deine Messerei mit offenem Eingang hat dich durcheinander gebracht. patrick schrieb: > Wenn hinter dem 7805 einer ist kann ich ja auf > den vor dem µC verzichten, oder? ein paar cm Leiterbahn sind für einen Digital-IC sehr weit weg. An die Versorgung des µC gehört auf jeden Fall ein 100nF, und da du den ADC nutzen willst solltest du die Analog-VCC des Controllers getrennt davon filtern.
patrick schrieb: > etwas Schlechtere bekommt. Ich werde zusehen, dass ich an den 7805 und > 7812 welche dranloete. Wenn hinter dem 7805 einer ist kann ich ja auf > den vor dem µC verzichten, oder? sind ja nur ein paar cm Leiterbahn vor. Sag ich doch, die Cs sind nur für Weicheier, und Du bist ein echter Mann. NEIN, DU KANNST DA NICHT DRAUF VERZICHTEN! An JEDEN Vcc und AVcc des Mega gehören 100n, an JEDEN OPV gehören 100n. Vor JEDEN 78xx gehören 100n und nach jeden 78xx gehören 100n. Die paar cm Leiterbahn sind genau die cm zuviel, die die Störungen über die ganze Leiterplatte verteilen. An den Ausgang des 7805 dürfen gern noch 10µ zusätzlich zu den 100n, möglichst nicht mehr als 10µ. An Reset gehören 10n gegen GND, Aref gehört nicht an 5V (wird intern umgeschaltet), an Aref gehören 10n gegen GND. Wozu malt der Hersteller wohl Datenblätter? Weil er Langeweile hat? Wenn Du mit den ADCs sauber messen willst, gehören noch 4R7 zwischen 5V und AVcc. Du solltest dann die Pins dieses Ports nicht als Ausgänge benutzen. Ich seh ja ein, dass man nicht alles wissen kann. Aber man kann was dazulernen.
Achim S. schrieb: > Nein: 7805 (bei denen der Ausgangstransistor in Kollektorschaltung ist) > haben praktisch keine Schwingneigung. 317 haben auch Kollektorschaltung, die habe ich schon wunderschön schwingen sehen, Spucke drauf ist sofort verdampft. 100n Cs dran und Ruhe war. Die Cs gehören dran, damit Stromtransienten nicht zu Überschwingern führen, weil der 7805 nicht schnell genug nachregelt. Deswegen sollten da auch 10µ an den Ausgang. Ich mein, der Hersteller schreibt das ja nicht ins Datenblatt, weil er nebenher nen Handel mit Elkos aufziehen will. Achim S. schrieb: > Und selbst wenn er > schwingen würde: der LM358 verträgt 32V Versorgung. Ich gehe auch eher davon aus, dass der LM358 aufgrund fehlender Abblockung der Betriebsspannung selbst anfängt zu schwingen.
Achim S. schrieb: > Timm Thaler schrieb: >> Das, was erwartet wird. 0V. Das heisst jetzt ja aber nicht, dass er >> ploetzlich wieder funktioniert. > > Wieso nicht? Mit offenem Eingang geht der Ausgang an die obere > Begrenzung. Mit Eingang auf 0V geht der Ausgang auf 0V. Das ist beides > genau passend für einen perfekt funktionierenden LM358. Jetzt schließ > halt noch einen LM35 an (oder eine andere Quelle mit ein paar 100mV) und > schau was der LM358 daraus macht. Das Teil funktioniert schlicht und > einfach, nur deine Messerei mit offenem Eingang hat dich durcheinander > gebracht. Das hatte ich auch gehofft, aber er funktioniert nicht. Ohne OPV sehe ich 300mV (LM35 in der Hand), mit OPV am Eingang irgendwas um die 1.5V. Habe jetzt auch erstmal die Lust am Probieren verloren, bis ich morgen die 100n besorge. Achim S. schrieb: > Das soll nicht heißen, dass Abblockkondensatoren (und vor allem eine > bessere Masseverdrahtung) der Schaltung nicht guttun würden. Ist die so nicht in Ordnung? Ich hab keine Ahnung, aber die Masseflaechen sind alle durch Draehte miteinander verbunden. Timm Thaler schrieb: > Aref gehört nicht an 5V (wird intern > umgeschaltet), an Aref gehören 10n gegen GND. Ist das optional? Das laesst sich bei mir ohne Weiteres jetzt nicht umsetzen. Generell: Ich hab mit dem µC schon vorher ein wenig am Steckbrett gebastelt und er hat alles brav umgesetzt, wie ich es wollte. Probleme habe ich erst jetzt, ist aber auch meine erste Leiterplatte.
patrick schrieb: > Die 3x3300µF sollen die Eingangspannung ueber 14.5V, die der 7812 haben > moechte, halten. Den 7812 kannst Du Dir sparen, die 12V-Relais können bis 18V locker ab. Dann reichen 470µ zur Siebung und der Gleichrichter kann auch ein DIL mit 800mA oder eine Rundbrücke sein. Nur die TLC272 gehen dann nicht mehr. Naja, beim nächten Mal. Oder Du nimmst einen 7809, damit schalten die Relais auch schon. Was soll denn bei den TLCs maximal rauskommen? patrick schrieb: > Ist die so nicht in Ordnung? Ich hab keine Ahnung, aber die > Masseflaechen sind alle durch Draehte miteinander verbunden. Und jeder Draht ist eine kleine Induktivität. Um den Mega herum ist die Anbindung schon recht lang, und auch die Anbindung des LM358 ist etwas - umständlich. patrick schrieb: > Ist das optional? Das laesst sich bei mir ohne Weiteres jetzt nicht > umsetzen. Es funktioniert, wenn Du Vcc als Vref nimmst. Schaltest Du die Referenz des ADC um, schließt Du die interne Referenz kurz. Er wird nicht explodieren, aber es geht nicht. Und die hast die Störungen auf der 5V-Leitung auch am ADC. Mich würde ja mal interessieren, was für Störungen der Mega so ganz ohne Kondensatoren erzeugt. Du hast nicht zufällig ein Oszi?
Timm Thaler schrieb: > NEIN, DU KANNST DA NICHT DRAUF VERZICHTEN! Bleib cool, Kollege. Du musst hier nicht rumschrein. Wenn du ein Oszillogramm von einem schwingenden 7805 Ausgang hast: immer her damit. Bis dahin bleibe ich dabei, dass ich nicht an ein Schwingen des 7805 als Ursache für die Beobachtungen von Patrick glaube. Er misst mit dem Multimeter 5V, der 7805 müsste also um 5V herum schwingen. Wie oben schon geschrieben würde der µC (der 6V max rating hat) sehr viel früher durchbrennen als der LM358 (der 32V max rating hat). Timm Thaler schrieb: > An JEDEN Vcc und AVcc des Mega gehören 100n, an JEDEN OPV gehören 100n. Da sage ich nichts dagegen. Aber wenn sie fehlen geht deswegen der LM358 nicht kaputt. Timm Thaler schrieb: > LM317 haben auch Kollektorschaltung, die habe ich schon wunderschön > schwingen sehen, Spucke drauf ist sofort verdampft. 100n Cs dran und > Ruhe war. > > Die Cs gehören dran, damit Stromtransienten nicht zu Überschwingern > führen, weil der 7805 nicht schnell genug nachregelt. Deswegen sollten > da auch 10µ an den Ausgang. Ich mein, der Hersteller schreibt das ja > nicht ins Datenblatt, weil er nebenher nen Handel mit Elkos aufziehen > will. Ich habe mir grade 7805-Datenblätter von 3 Herstellern angeschaut. Bei keinem war ein 10µ am Ausgang. 100nF Kerkos findet man tatsächlich öfter, weil sie die load regulation bei hohen Frequenzen verbessern. Aber um Ripple Rejection und Load Regulation zu spezifizieren betreibt z.B. Fairchild die Teile laut Datenblatt ohne Ausgangskondensator. Schwingt der 7805 dann auch? Was den LM317 angeht steht im Datenblatt von TI zum Ausganskondensator: "CO improves transient response, but is not needed for stability". Diese Aussage unterschreibe ich sofort. patrick schrieb: >> bessere Masseverdrahtung) der Schaltung nicht guttun würden. > > Ist die so nicht in Ordnung? Ich hab keine Ahnung, aber die > Masseflaechen sind alle durch Draehte miteinander verbunden. Timm Thaler schrieb: > Ich gehe auch eher davon aus, dass der LM358 aufgrund fehlender > Abblockung der Betriebsspannung selbst anfängt zu schwingen. Das könnt ich mir auch vorstellen, denn die Versorgung ist ziemlich hochimpedant.
Timm Thaler schrieb: > patrick schrieb: >> Die 3x3300µF sollen die Eingangspannung ueber 14.5V, die der 7812 haben >> moechte, halten. > > Den 7812 kannst Du Dir sparen, die 12V-Relais können bis 18V locker ab. > Dann reichen 470µ zur Siebung und der Gleichrichter kann auch ein DIL > mit 800mA oder eine Rundbrücke sein. Nur die TLC272 gehen dann nicht > mehr. Naja, beim nächten Mal. > "Da tut's auch nicht mehr so weh" ? :-) > Oder Du nimmst einen 7809, damit schalten die Relais auch schon. Was > soll denn bei den TLCs maximal rauskommen? > Maximal kommen 5V vom µC, mit V=2.5x kommen maximal 12.5V, Last jetzt erstmal 100mA, spaeter maximal 200mA. Da muss ich noch gucken, ob ich auf die DIL-Dinger einfach Kuehler draufkleben kann... > jeder Draht ist eine kleine Induktivität. Um den Mega herum ist die > Anbindung schon recht lang, und auch die Anbindung des LM358 ist etwas - > umständlich. > Ja, anfangs waren die Masseflaechen auch groesser, bin aber irgendwie auf keinen gruenen Zweig gekommen. Es war mal alles eine grosse Flaeche. Nach den ersten Aetzversuchen musste ich das Design aber verwerfen, da ich die Umrandungen um die Leiterbahnen groesser haben musste. Aus der "Zeit" kommen aber die Verbindungen, als ich noch komplett ohne Bruecken auskommen wollte. Viel geaendert habe ich ausser den Bruecken und den Abstaenden dann nicht mehr. > Mich würde ja mal interessieren, was für Störungen der Mega so ganz ohne > Kondensatoren erzeugt. Du hast nicht zufällig ein Oszi? Leider nein :-)
patrick schrieb: > Ohne OPV sehe > ich 300mV (LM35 in der Hand), mit OPV am Eingang irgendwas um die 1.5V. Jetzt schau Dir mal das Blockschaltbild des LM35 auf Seite 18 im Datenblatt an. Da steuert ein Transistor high-side, aber low-side sind nur zwei Widerstände. Da steht zwar, dass der LM35 10mA sourcen kann, aber die kann der nicht sinken (gegen GND), weil gegen GND kein Transistor ist. Und jetzt bring das mal zusammen mit: Achim S. schrieb: > Der LM358 hat pnp in der Eingangsstufe, > ein offener Eingang wird deswegen nach oben laufen. Der LM358 hat 200nA Eingangsbias. Der Eingang kann also nie bis GND runter, weil die Widerstände im LM35 - deren Wert nicht angegeben ist - den Eingangsbiasstrom nicht nach GND abführen können. Schalte am Ausgang des LM35 einen Widerstand 1k gegen GND und miss nochmal.
Ups, zu früh abgesendet, ich wollte ja noch hierauf antworten. patrick schrieb: >> bessere Masseverdrahtung) der Schaltung nicht guttun würden. > > Ist die so nicht in Ordnung? Ich hab keine Ahnung, aber die > Masseflaechen sind alle durch Draehte miteinander verbunden. Bei Stabilitätsbetrachtungen und bei der Versorgung digitaler ICs (die gepulst Ströme ziehen) geht es praktisch nie um den ohmschen Widerstand der Versorgung, sondern um ihre Impedanz. Die Induktivität der Zuleitungen sperrt sich gegen schnelle Stromänderungen, so dass du bei hohen Frequenzen (wo ggf. der OPV schwingen könnte) eine hochimpedante Versorgung hast. Um die Impedanz klein zu halten musst du darauf achten, dass die Schleifen, die der Stromfluss aufspannt, möglichst klein sind. Schau dir mal an, welchen Weg der Strom aus dem 3,3mF Kondensator über den 7805 zum LM358 und dann wieder zurück zum Masseanschluss des 3,3mF gehen muss. Die Schleife ist riesig, und alleine aufgrund dieser Leitergeometrie hast du vielleicht einige 100nH in die Versorung eingebaut - und die tun bei hohen Frequenzen weh. Wenn du Masseflächen hast, dann sollen die auch für den ganzen Stromfluss als Fläche zur Verfügung stehen. Wenn der Strom erst in die linke hintere Ecke der Massefläche fließen muss, um auf eine Drahtbrücke zu kommen, dann nutzt die Massefläche nichts. Das probate Mittel gegen die Zuleitungsinduktivität ist ein Kondensator direkt an den Anschlusspins des Verbrauchers. Die hochfrequenten Anteile des Versorgungsstroms fließen dann direkt durch den Kondensator und nicht mehr über die langen Zuleitungen fließen. Die Zuleitungen sind nur noch für die niedrigen Frequenzenanteile im Versorgungsstrom zuständig, und die stören sich nicht an der parasitären Induktivität. patrick schrieb: > Du hast nicht zufällig ein Oszi? > > Leider nein :-) Schade
patrick schrieb: > Maximal kommen 5V vom µC, mit V=2.5x kommen maximal 12.5V, Last jetzt > erstmal 100mA, spaeter maximal 200mA. Da muss ich noch gucken, ob ich > auf die DIL-Dinger einfach Kuehler draufkleben kann... Ok, hab da einen TLC272 vermutet, der L272 kommt auch mit den 18V Gleichrichtspannung klar. Lass den 7812 weg und reduziere die 3x3300µ auf 1x2200µ, da sollte auch bei 500mA Last noch 14V für die L272 übrigbleiben.
Aslo zunaechst @Timm: Da bin ich zu ungeuebt im Verstehen. Kann ich den OPV also nicht direkt mit dem Ausgang vom LM35 ansprechen? Timm Thaler schrieb: > Ok, hab da einen TLC272 vermutet, der L272 kommt auch mit den 18V > Gleichrichtspannung klar. Lass den 7812 weg und reduziere die 3x3300µ > auf 1x2200µ, da sollte auch bei 500mA Last noch 14V für die L272 > übrigbleiben. Ist die Groesse der Siebelkos nicht nur Kosten- und Platzfrage? Hab sie ja schon gekauft und den Platz nehmen sie auch schon ein. Ach - 12VAC Trafo. Bei 18V haette ich ja noch einiges mehr an Abwaerme an den L272. Die regeln bis 5V runter... @Achim: Das ist interessant. Wusste nie, warum ich ueberall lese, dass hochfrequentes Zeugs schwierig ist zu designen, jetzt weiss ich's wohl im Ansatz :-) Sind 100nF ein guter Wert fuer alle meine Vorhaben? (nach L7805 und nach 7805, vor LM358)
patrick schrieb: > Kann ich den > OPV also nicht direkt mit dem Ausgang vom LM35 ansprechen? Nein, Du brauchst eine Last, die den Ausgang des LM35 belastet, weil vom OPV auch Strom gegen GND fließen will. Mach 1kohm rein und schau was passiert. patrick schrieb: > Ist die Groesse der Siebelkos nicht nur Kosten- und Platzfrage? Tja schwierig zu erklären. Der Ladestrom ist bei großen Elkos höher, aber kürzer. Damit steigen allerdings die Verluste im Trafo und Gleichrichter. Deswegen - und auch aus Platzgründen - macht man Elkos ausreichend, aber nicht zu groß. Richtwert 1000µ pro 1A Laststrom, bei Dir, weil Du etwas Reserve brauchst, etwas mehr. patrick schrieb: > Ach - 12VAC > Trafo. Bei 18V haette Wenn Du die 12V gleichrichtest, bekommst Du am Ladeelko etwa 17V Gleichrichtspannung, bei 500mA Last bricht die auf 14-15V ein, was für die L272 noch reichen dürfte. Mit einem 18V Trafo hättest Du 24V Gleichrichtspannung, das muss nicht sein. patrick schrieb: > Sind 100nF ein guter Wert fuer alle meine Vorhaben? Ja, passt.
Alles klar. Dann geht's morgen nochmal zur Elektronikapotheke fuer ein paar 100nF Kondensatoren. Melde mich dann morgen nachmittag nach dem Bohren und Loeten nochmal. Vielen Dank fuer die rege Teilnahme und besonders fuer die hilfreichen Tipps :-)
patrick schrieb: > Sind 100nF ein guter Wert fuer alle meine Vorhaben? ja, 100nF Keramik-Kondensator ist der meistgenutzte für solche Abblockkondensatoren. Bei sehr anspruchsvollen Schaltungen kann man dann wieder trefflich darüber streiten, ob durchgehend 100nF angemessen sind oder ob man Kombinationen unterschiedlicher Kondensatorwerte (10nF Kerko bis einige µF Ta-Elko) über die Platine verteilen muss. Aber das wäre bei deiner Einlagenplatine übertrieben, der werden die 100nF guttun. An den Eingang des 7805 kannst du gerne mehrere davon parallel hängen. Der Cin ist mehr oder minder Pflicht für den 7805 (Fairchild Datenblatt zu 330nF am Eingang: "CI is required if regulator is located an appreciable distance from power supply filter.") Was eine "appreciable distance" genau ist steht nicht dabei, aber deine 3*3,3mF Elko werden bei hohen Frequenzen kaum wirksam für den 7805. Zum einen, weil Al-Elkos bei hohen Frequenzen eh nicht besonders toll sind, zum anderen weil deine Stromschleife riesig ist. Der Strom aus den Elkos muss über die Drahtbrücke beim 7812 fließen, um zum Masseanschluss des 7805 zu kommen. Eine zusätzliche Drahtbrücke vom Minus-Anschluss der Alkos zur Massefläche darüber würde den Weg stark abkürzen.
Achim S. schrieb: > Alkos und das am frühen Morgen... "Alkos" hat nichts mit Alkohol zu tun, sondern sollte für "Alu-Elkos" stehen.
Timm Thaler schrieb: > Wenn Du mit den ADCs sauber messen willst, gehören noch 4R7 zwischen 5V > und AVcc. Wohl eher eine kleine Drossel. Die ist deutlich effektiver.
Daniel H. schrieb: > Helmut Lenzen schrieb: >> Ueber diesen Spruch muss ich lachen. > > War auch als Spaß gemeint :) Hatte ich auch so verstanden. Eine gewisse Skepsis sollte man schon an Simulationsergebniss stellen die Stroeme im kA und Spannungen im kV Bereich ausgeben. patrick schrieb: > Helmut Lenzen schrieb: >> patrick schrieb: >>> Nicht? >> >> Nein, die Sicherheitabstaende sind viel zu klein. > > Wie gross muessen die denn sein? Also die wuerde ich schon mal auf 8mm++ ausweiten. Und die Masseflaeche hat darunter nix zu suchen. Zum Layout. Besser man laesst die Masseflaeche ganz und springt mit Drahtbruecken fuer die anderen Signale drueber als man die Masseflaechen mit Drahtbruecken verbindet. Die Masse ist dein Bezugspunkt fuer alle Signale und die sollte stabil sein. Beispiel fuer dein Layout: Die 5V Bahn von 7805 zum uC wuerde ich zwischendurch mit einer Drahtbruecke weiterfuehren, dabei bleibt die Masseflaeche darunter verbunden. Die HF Abblockung macht dann eine 100nF dicht am uC. Umgekehrt kannst du die Drahtbruecke um die Masseflaechen zu verbinden nicht durch einen Kondensator wieder wettmachen.
Timm Thaler schrieb: > Sag ich doch, die Cs sind nur für Weicheier, und Du bist ein echter > Mann. Nein, es gibt da ein geheimes Abkommen zwischen IC-Herstellern und Kerko-Herstellern, um deren Umsatz anzukurbeln. Und die IC-Hersteller bekommen für jeden verkauften Kerko einen Cent Provision. Das Geld wird dann bei einer gemeinsamen Weihnachtsfeier verbraten. :-) Gruss Harald
Harald Wilhelms schrieb: > Timm Thaler schrieb: > >> Sag ich doch, die Cs sind nur für Weicheier, und Du bist ein echter >> Mann. > > Nein, es gibt da ein geheimes Abkommen zwischen IC-Herstellern und > Kerko-Herstellern, um deren Umsatz anzukurbeln. Und die IC-Hersteller > bekommen für jeden verkauften Kerko einen Cent Provision. Das Geld > wird dann bei einer gemeinsamen Weihnachtsfeier verbraten. :-) > Gruss > Harald Harald, haben nicht Microsoft und Intel auch so ein abkommen? Wir schreiben Betriebssysteme die immer schnellere Prozessoren und grossere Platten erfordern?
Mike schrieb: > Wohl eher eine kleine Drossel. Die ist deutlich effektiver. Effektiv sind beide. Die Drossel ist effizenter. Da man a) kleine Drosseln eher selten rumliegen hat, b) man bei ungünstiger Auswahl von L und C einen kleinen Serienschwingkreis bauen kann, nimmt man als Anfänger den Widerstand, wie ihn Atmel angegeben hat. MaWin schrieb im Beitrag #3782752: > Welcher VOLLIDIOT schreibt hier schon wieder solchen gnadenlosen Stuss? Ach ja, und an den Umgangston von MaWin kannst Du Dich schonmal gewöhnen. Der war mal ein ziemliches Elektronik-Ass, hat zum Beispiel an der verlinkten dse-faq mitgewirkt (die einige interessante Infos enthält, aber mittlerweile sehr unübersichtlich ist). Aber uns alle trifft irgendwann der Altersstarrsinn. Helmut Lenzen schrieb: > Besser man laesst die Masseflaeche ganz und springt mit > Drahtbruecken fuer die anderen Signale drueber als man die Masseflaechen > mit Drahtbruecken verbindet. Ack! Bzw. man schaut sich beim/nach dem Routen die Massefläche an und setzt in die Signalleitungen dort Drahtbrücken, wo die Masserfläche einen Umweg machen muss. Manchmal kann man auch Widerstände in den Signalleitungen so verschieben, dass sie die Brücken bilden. Wenn man SMD routet, nimmt man Null-ohm-Widerstände.
Timm Thaler schrieb: > Ach ja, und an den Umgangston von MaWin kannst Du Dich schonmal > gewöhnen. Der hat heute morgen noch nicht seine bunten Pillen eingeworfen..... Timm Thaler schrieb: > Manchmal kann man auch Widerstände in den > Signalleitungen so verschieben, dass sie die Brücken bilden. Wenn man > SMD routet, nimmt man Null-ohm-Widerstände. Die nennt man dann 0-Ohm-Verlegenheitswiderstaende.
Helmut Lenzen schrieb: > Die nennt man dann 0-Ohm-Verlegenheitswiderstaende. Gibt es eigentlich auch unendlich-Ohm-Verlegenheitswiderstaende? Sowas ist ja anscheinend in einem Parallelthread aufgetaucht.
Harald Wilhelms schrieb: > Gibt es eigentlich auch unendlich-Ohm-Verlegenheitswiderstaende? > Sowas ist ja anscheinend in einem Parallelthread aufgetaucht. Muss ein neues Bauteil sein, habe ich bisher noch keine Info drueber :-)
Helmut Lenzen schrieb: > Harald Wilhelms schrieb: >> Gibt es eigentlich auch unendlich-Ohm-Verlegenheitswiderstaende? >> Sowas ist ja anscheinend in einem Parallelthread aufgetaucht. > > Muss ein neues Bauteil sein, habe ich bisher noch keine Info drueber :-) Sind auch extrem schwer beschaffbar und haben ewig lange Lieferzeiten. Bei uns ist das Magazin mit den "Nicht-Bestück-Bauteilen" grundsätzlich immer leer ^.^
Marek N. schrieb: > Bei uns ist das Magazin mit den "Nicht-Bestück-Bauteilen" grundsätzlich > immer leer ^.^ Das wird wohl an bedarfsgerechter Lagerhaltung liegen - neue BWLer am Werk?
Sooo! 100nF vorm LM358, nach dem 7805 und vorm µC, 2 Drahtbruecken hinzugefuegt und die 1k Widerstaende zwischen Ausgang vom LM35 und GND geloetet.. und... alles prima :-) - nachdem ich den defekten LM358 ausgetauscht habe. Bilanz: 2 kaputte OPVs! Ich bedanke mich fuer eure Hilfe, besonderer Dank an Timm und Achim, ihr habt euch gestern mit mir viel Zeit genommen und letztendlich geholfen, das Ding zum Laufen zu kriegen. Richtig klasse :-)
Aber die Frage nach dem warum die jetzt kaputt gegangen sind ist weiterhin ungeloest. Oder waren die vorher schon mal irgendwo eingesetzt worden?
Nein, die sind in der Schaltung kaputtgegangen. Vermutlich haben sie sich wohl totgeschaukelt? Das ist doch durch die Kondensatoren behoben.
patrick schrieb: > Das ist doch durch die Kondensatoren behoben. Das ist nur eine Vermutung. Naja laesst sich jedenfalls nicht mehr feststellen.
Helmut Lenzen schrieb: >> Das ist doch durch die Kondensatoren behoben. > > Das ist nur eine Vermutung. Naja laesst sich jedenfalls nicht mehr > feststellen. ...und damit wurde die Anzahl der ungelösten Welträtsel um eins erhöht. :-)
Harald Wilhelms schrieb: > ...und damit wurde die Anzahl der ungelösten Welträtsel um eins erhöht. > :-) Tja, so ist das mit der Liste der Weltraetsel. Warum die jetzt kaputt gegangen sind werden wir wohl nie erfahren.
Noch ein Welträtsel : wohin ist die deutsche Gründlichkeit verschwunden ?
Nach dem 4. / 5. Biere fang ich an und simuliere eine Schaltung mit dem Oh-Pe-Vau und da warnt mich meine Frau: "Schmeiß die Sicherung nicht raus, Du bist noch schlimmer als der Klaus!" Sie erregt sich immer schnell, dabei ist alles virtuell.... Jetzt zieht das Ding fast 10 Ampere mehr gibt die Zuleitung nicht her(e) ;-) MfG Paul
Paul Baumann schrieb: > Jetzt zieht das Ding fast 10 Ampere > mehr gibt die Zuleitung nicht her(e) Du must vor der Hauptsicherung abgreifen und deinen Op damit versorgen
Helmi riet:
>Du must vor der Hauptsicherung abgreifen und deinen Op damit versorgen.
Kann ich das nicht in Spice irgendwo einstellen?
Flücht
;-)
MfG Paul
Timm Thaler schrieb: > Ach ja, und an den Umgangston von MaWin kannst Du Dich schonmal > gewöhnen. Der war mal ein ziemliches Elektronik-Ass, hat zum Beispiel an > der verlinkten dse-faq mitgewirkt (die einige interessante Infos > enthält, aber mittlerweile sehr unübersichtlich ist). Aber uns alle > trifft irgendwann der Altersstarrsinn. Unter dem Pseudonym sind hier mehrere unterwegs, das merkt man am Schreibstil. Der "echte" MaWin aus d.s.e. ist auch dabei, aber leider nicht nur dieser. Einloggen vor dem Schreiben würde die Authentizität erhöhen ;-)
Irgendwie verstehe ich Deine Schaltung nicht. Wenn das nicht-invertierende Verstärker sein sollen, dann häng mal den Knotenpunkt von R15,R16,R17,R18 auf Masse.
Paul schrieb: > dann häng mal den > Knotenpunkt von R15,R16,R17,R18 auf Masse. Liegen im Board auf Masse, ist nur im Plan blöd gezeichnet.
Es ist sehr Schade nicht zu erfahren, was nun das Problem war, daß zur Zerstörung der Operationsverstärker vom Typ 358 geführt hat. Ich kann nur annraten in solchen Fällen die Ursache des Problems zu finden. Das ermöglicht es dann auch eine Abhilfe des ursprünglichen Problems zu schaffen. Dafür wäre eine Messung der Anschlüsse des OPV notwendig gewesen und zwar mit einem Oszilloskop. Hier wurde eine andere Maßnahme getroffen und es funktioniert zunächst scheinbar. Diese war natürlich notwendig aber verdeckt nun das Problem. Die Verschaltung von anlogen Bausteinen mit digitalen Bausteinen erfordert allergrößte Sorgfalt und viel Erfahrung/Wissen (analog/digital alleine ist schon einfacher). Aus diesem Grunde sollte man als Einsteiger große Sorgfalt walten lassen. Auch Profis machen hier immer wieder Fehler. Insbesondere muß man großes Augenmerk auf das Hochfahren der Betriebsspannungen nehmen. Bei direkter Verbindung - die man vermeiden sollte - müssen die analogen Schaltungsteile stets vor den digitalen hochgefahren werden (in Wirklichkeit ist es noch komplizierter, aber auf Deine Schaltung kann man das so vereinfachen). Erreichen kann man dies mit einem verzögerten Hochfahren der digitalen Schaltungsteile. Das ist hier nicht geschehen und möglicherweise der Grund für die Zerstörung der OPVs. Die vorgenommenen Änderungen kaschieren nur das Problem, so daß bei zusätzlicher Bestückung, Inbetriebnahme weiterer Komponenten, Alterung, etc. der OPV jederzeit wieder zerschossen werden kann. Auch bei der Verschaltung unterschiedlicher OpAmps ist Sorgfalt geboten insbesondere bei im Vergleich zum LM358 empfindlichen Typen wie dem TLC271/2/4. Auf keinen Fall sollte man analoge und digitale Schaltungsteile über das gleiche Versorgungsnetz betreiben. Das führt zu Störungen und Ungenauigkeit. Darüber hinaus ist die Anschaffung / Verwendung eines Oszilloskops unabdinglich (auch bei DC-artigen Schaltungen). Nicht, daß Du mich falsch verstehst, ich will Dir nicht den Mut und Entdeckergeist nehmen. Aber es kann sehr frustrierend sein, wenn man Fehler nicht finden kann, weil die Ausrüstung fehlt. Hingegen ist es sehr befriedigend, wenn man einen Fehler finden und ausmerzen kann. Darüber hinaus würde mich interessieren, woher Du die LM358 bezogen hast und von welchem Hersteller diese vorgeblich kommen sollen?
soul eye schrieb: > Unter dem Pseudonym sind hier mehrere unterwegs, das merkt man am > Schreibstil. Du darfst davon ausgehen, daß "der echte MaWin" den Stuss von Timm geraderückte, die dämliche Faustformel treibt hier öfter ihr Unwesen und gehört ausgerottet. Und es ist echt kindergartenpeinlich, wie Timm versucht, den Überbringer der für ihn schlechten Botschaft als den eigentlichen Übeltäter darzustellen. Timm sollte lieber schreiben "mea culpa für den Schwachsinn den ich ohne nachzurechnen ungeprüft nachgelabert habe".
MaWin schrieb: > Timm sollte lieber schreiben "mea culpa für den > Schwachsinn den ich ohne nachzurechnen ungeprüft nachgelabert habe". Du Möchtegern-Mawin: Ich habs sogar im Speiß simuliert. Ohne Angabe des akzeptablen Ripples sind Deine 4700u pro A Humbug. Oder willst Du behaupten, dass man bei der Erzeugung von 5V aus 12Vac auch 4700µ pro A braucht? Auch den Relais wäre es egal, die ziehen auch bei 9V schon an. Erst für die OPV wird es interessant, und da ist erstmal Spannungshub und Ausgangsstrom (0.2A bei 17V sind 3.5W, schaffen die nicht) zu definieren. Wird Zeit, dass der echte MaWin aus den Ferien kommt...
Timm Thaler schrieb: > Ohne Angabe des akzeptablen Ripples sind Deine 4700u pro A Humbug Wo hast du denn das jetzt her? Offenbar frei erfunden als erneute Nebelkerze. Es ist hinreichend beschrieben: http://www.dse-faq.elektronik-kompendium.de/dse-faq.htm#F.9
@Frank: Vielleicht kommt nach und nach irgendwann mal die Ausruestung. Der erste OPV kam von mouser, ein TI. Die Folgenden waren von Conrad und dort hatte ich keine Auswahl, es gab nur die von ST.
Sollte ich mich dazu entschliessen, doch nochmal alles neuzumachen (vor allem wegen der Distanz zwischen den Leiterbahnen und den Loetpunkten im "rechten" Teil der Schaltung, wie von Helmut aufgezeigt), wuerde ich versuchen, so viele Dinge wie moeglich zu beachten. @Frank nochmal: Wie wuerde das mit der getrennten Spannungsversorgung umgesetzt werden? 2ter Gleichrichter + extra Glaettung nur fuer den µC? Massen muessten ja trotzdem weiterhin miteinander verbunden werden, sonst wuerde der OPV (uebrigens ein L272M, kein TLC271) ja mit den Spannungen des DACs nichts anfangen koennen? Ich habe in meinem "voruebergehenden" neuen Design den LM358 ganz entfernt, 2 weitere L272M hinzugefuegt und die Massen so gut es ging "kurz" gehalten (am µC nach wie vor eine recht lange Strecke). Ich hatte versucht, die L272M mit einem Kuehlkoerper zu bestuecken damit ich dort 200mA verbraten kann, aber irgendwie war der Waermeuebergang nicht so toll. Selbst bei 1.4W wurde der OPV schon gluehend heiss und ich erwarte bis zu 1.8W. Daher jetzt 2 extra, und 100mA pro Teil. Sind mit Abstand die guenstigsten OPVs, die ich gefunden habe, die auch hoehere Stroeme am Ausgang zulassen. Alternativen (teilweise im TO220 etc.) kosten mehr als das zehnfache pro Stueck.
patrick schrieb: > Alternativen (teilweise im TO220 etc.) kosten mehr > als das zehnfache pro Stueck. Ja, ist so, wenn Du Leistung willst. LT1010 kann 150mA treiben und kommt bis 0.2V an GND ran. Ansonsten ist es schwer, OPV mit hoher Ausgangsleistung zu bekommen, die gleichzeitig weit aussteuern können. Was soll den als Last dranhängen, vielleicht kann man das anders lösen? patrick schrieb: > Wie wuerde das mit der getrennten Spannungsversorgung > umgesetzt werden? 2ter Gleichrichter + extra Glaettung nur fuer den µC? Ganz so kritisch ist die Schaltung nicht, willst ja nicht mit 16bit messen. Den 7805 ordentlich abblocken bringt schon was. patrick schrieb: > den LM358 ganz > entfernt An die ADC-Eingänge einen Pull-down-Widerstand, 10k sollten reichen, dann einen Tiefpass 100k / 47n oder so. Die ADC sind Sample&Hold, die laden also beim Messen erstmal einen kleinen internen Kondensator. Da ist es empfehlenswert, wenn die aussen einen Kondensator vorfinden und keinen reinen Widerstand. Aref von +5V wegnehmen und mit 10n abblocken.
Timm Thaler schrieb: > Was soll den als Last dranhängen, vielleicht kann man das anders lösen? Mit Sicherheit laesst sich das anders loesen. Luefter :-) Und ja, hab brav die Dioden drangehangen. Mit Blick auf die Uhr vertage ich mal alle meine weiteren Gedanken auf "morgen"! Gute Nacht!
patrick schrieb: > @Frank: Vielleicht kommt nach und nach irgendwann mal die > Ausruestung. Solltest Du mal ein Oszilloskop haben, dann in solchen Fallen die Spannung aufzeichnen beim Einschaltzeitpunkt auf den verschiedenen OPV-Leitungen. Da ist irgendwas schief gegangen, was sich leider mit einem Multimeter nicht sehen läßt. Als Notbehelf kann man das Multimeter auf AC und kleinen Meßbereich schalten. Wenn man eine AC-Spannung mißt ist was nicht in Ordnung (was genau kann man so allerdings nicht sehen). > Der erste OPV kam von mouser, ein TI. Die Folgenden waren von Conrad und > dort hatte ich keine Auswahl, es gab nur die von ST. Okay das sind ja gute Quellen und gute Hersteller. Da gehe ich mal davon aus, daß mit den OPVs alles in Ordnung ist. Noch ein Tip zum Schaltungslayout: Deine GND-Flächenkonstruktion mit Drahtbrücken (wobei es nicht an den Drahtbrücken liegt) führt dazu, daß Du eine sehr große Fläche einrahmst. Außerdem sind die Zuleitungen dadurch sehr lang. Dadurch hast Du eine große induktive Einkopplung. Besser ist es einen geraden Streifen in der Platinenmitte mit GND zu machen. Und davon mit jeweils kurzen Drahtbrücken oder Leiterbahnen "GND-Potential anzuzapfen". Der GND-Streifen darf dabei ruhig 1 cm breit sein. Früher hat man als Fausregel gesagt für jedes Bauteil einen 100 nF Kondensator und für 9 cm² Platinenfläche einen 3,3 yF Elko als Stützkondensator für die Betriebsspannung. In der Praxis ist das natürlich schaltungs- und frequenzabhängig, aber zum Einstieg kann man sowas als Richtwert nehmen.
patrick schrieb: > @Frank nochmal: Wie wuerde das mit der getrennten Spannungsversorgung > umgesetzt werden? 2ter Gleichrichter + extra Glaettung nur fuer den µC? > Massen muessten ja trotzdem weiterhin miteinander verbunden werden, > sonst wuerde der OPV (uebrigens ein L272M, kein TLC271) ja mit den > Spannungen des DACs nichts anfangen koennen? Besser ware es natürlich die Massen eben nicht zu verbinden, aber soviel Aufwand muß nicht notwendigerweise sein. Was man konstruktiv machen kann ist, den Digitalteil soweit möglich weg vom Analogteil zu halten. Also z.B. linke Platinenhälfte Digital, rechte Platinenhälfte analog. Da Du nur mit einer einlagigen Platine arbeitest, ist es ein bißchen schwieriger alles untertzubringen. Für die Betriebsspannung brauchst Du nur einen zweiten Regler. Daher 1* Gleichrichter, 1 * Glättung, aber dahinter einen Regler für Digital und einen für analog. Du brauchst auch nicht mehr Stützkondensatoren, da Du ja eh für jedes Bauteil einen brauchst. Die 2 Vcc-Leitungen dann getrennt. An einem nur die digitalen ICs am anderen nur die analogen. Der Grund dafür ist, daß die digitalen aufgrund der hohen Schaltgeschwindigkeit extrem hochfrequente Lastwechsel haben, die Störungen verursachen. Den anderen digitalen ICs sind die Störungen wenn sie mit 100 nF abgeblockt sind egal. Die analogen Bausteine reagieren hingegen extrem empfindlich darauf, und produzieren ganz simpel einfach Fehler oder verfälschte Werte. Deshalb ist das mit analog/digital koppeln besonders anspruchsvoll. > Ich habe in meinem "voruebergehenden" neuen Design den LM358 ganz > entfernt, 2 weitere L272M hinzugefuegt und die Massen so gut es ging > "kurz" gehalten (am µC nach wie vor eine recht lange Strecke). Ich hatte > versucht, die L272M mit einem Kuehlkoerper zu bestuecken damit ich dort > 200mA verbraten kann, aber irgendwie war der Waermeuebergang nicht so > toll. Selbst bei 1.4W wurde der OPV schon gluehend heiss und ich erwarte > bis zu 1.8W. Daher jetzt 2 extra, und 100mA pro Teil. Sind mit Abstand > die guenstigsten OPVs, die ich gefunden habe, die auch hoehere Stroeme > am Ausgang zulassen. Alternativen (teilweise im TO220 etc.) kosten mehr > als das zehnfache pro Stueck. Hier mein Tip: In den Ausgangszweig ganz einfach noch einen Transistor als Impedanzwandler rein (Basis an OPV-Ausgang und mit rein in die Gegenkopplung). Ist billig und genau und man kann hohe Wärme abführen. Bei hohen Leistungen (ab ~2Watt) solltest Du einen Darlington nehmen.
Frank schrieb: > Hier mein Tip: In den Ausgangszweig ganz einfach noch einen Transistor > als Impedanzwandler rein (Basis an OPV-Ausgang und mit rein in die > Gegenkopplung). Ist billig und genau und man kann hohe Wärme abführen. > Bei hohen Leistungen (ab ~2Watt) solltest Du einen Darlington nehmen. Ja natürlich noch einen 1 KOhm Widerstand zwischen OPV-Ausgang und Transistorbasis zur Strombegrenzung. Der OPV läuft dann praktisch kalt und der Transistor wird natürlich heiß, aber läßt sich mit einem Ansteckkühlkörper leicht kühlen. Vereinfacht gesagt hast Du dann die Genauigkeit des OPV gepaart mit dem Stromtreibevermögen des Transistors. Das Zusammenschalten von 2 OPVs und damit ihrer Ausgänge sollte man hingegen vermeiden. Da kann es zu komischen Zuständen kommen, z.B. daß nur einer treibt und der andere sogar dagegen arbeitet. Im schlimmsten Fall sind irgendwann beide durch und das sogar ohne eine Last angehängt zu haben. Nochmals bitte nicht zwei OPV-Ausgänge zusammenschalten. Selbst wenn es funktioniert, ist es instabil. Transistoren sind außerdem auch noch günstiger als OPVs (also 1 OPV + 1 Transistor statt 2 OPV). Ein bipolarer Transistor ist fast bessser als ein MOSFET (der geht natürlich auch), weil sich der OPV beim Umladen der Gatekapazität schwer tut.
Ich glaube ich hole nochmal aus: 1. OPV-Typ: Also bzgl. Genauigkeit ist der LM358 besser als ein TLC27x. Es handelt sich aber in beiden Fallen um sehr ungenaue Typen. Soweit ich das verstanden habe, verwendest Du die OPV um den Pegel eines LM35 Temperatursensors um den Faktor 4 zu verstärken, so daß er besser den Meßbereich Deines AD-Wandlers ausfüllt. Dabei muß man allerdings beachten, daß der OPV hier einen Fehler hinzufügt. Das gute ist, daß Du diesen mit Software weitgehend korrigieren kannst, aber nur, wenn Du auch jeden eizelnen kalibrierst. Mit einem genaueren OPV könnte man sich die Kalibrierung sparen. "die L272M mit einem Kuehlkoerper zu bestuecken damit ich dort 200mA verbraten kann" 2. Ich frage mich gerade, wenn ich mir Deine Schaltung ansehe, warum der OPV heiß wird, bzw. warum Du 200 mA verbraten willst? Du hast doch den OPV-Ausgang zum Eingang des AD-Wandlers in der MCU gelegt. Oder habe ich eine Schaltungsänderung verpasst? Vielleicht könntest Du einen aktualisierten Schaltplan anhängen. 3. Layout Mir ist noch was aufgefallen: Du hast die Kühlkörper isoliert, daher vermute ich, daß Du die Bausteine nicht isoliert montiert hast. Das spart zwar etwas Montageaufwand für die Isolierung, aber die Kühlkörper wirken dann regelrecht als Antennen. Deshalb ist es elektrisch in allen Fallen besser zwischen Bauteilgehäuse und Kühlkörper zu isolieren und den Kühlkörper auf Masse oder auf Nichts zu legen, der Kühlkörper wirkt dann als Kurzschlußschleife und schirmt ab. Mag sein, daß es bei speziell Deiner Schaltung noch nicht so viel ausmacht, es ist aber in jedem Fall nicht gut. Aber vielleicht hast Du auch bereits isoliert moniert, ich weiß es ja nicht.
@Frank: Groessere Aenderungen ausser den bereits Erwaehnten hab ich noch nicht durchgefuehrt. Der LM358 ist raus und statt 2 L272 sind's jetzt 4. Ich moechte die Ausgaenge nicht zusammenschalten, sondern habe pro OPV jetzt eine individuelle Last (Luefter, auch kurz oben erwaehnt) von 100mA. Vorher waren es 2 Luefter pro OPV (sind ja zweifache OPVs). Die Masseflaeche ist halt wirklich schwierig, wenn man darin keine Uebung hat und nur ein Layer zur Verfuegung steht. Habe nochmal mein "neues" Design angehangen, in der Hoffnung nicht gekoepft zu werden :-) Werde daran noch etwas schauen, dass ich das noch schoener hinbekomme. Der Schaltplan ist nach wie vor sehr undurchsichtig, daher ist der erst gar nicht hier drin. Wenn ich Masse ueberall mit Masse verbinde und die µC Pins wird der Schaltplan fuer mich so unuebersichtlich, dass ich da nicht mehr durchblicken wuerde. Der 5V Regler ist ja jetzt nur noch fuer den µC zustaendig, also ist damit dein Vorschlag zur Isolierung ja mehr oder weniger umgesetzt, oder? Kuehlkoerper dann mit isolierender Waermeleitfolie an die Regler befestigen? Hatte ich vor, sobald ich die Folie besorge. Im Moment sind sie aber in meinem "Testlauf" nich isoliert und, wie du bereits gesagt hast, funktionieren ohne augenscheinliche Probleme. Der Vorschlag mit den Transistoren klingt ganz gut, verstehe nur nicht, wie genau das funktioniert? :-)
... und das Bild hier, da die Beschriftungen der Pinsockeldinger nicht vorhanden sind :-) Es wird mal wieder spaet!
Wenn du die beiden Leiterbahnen vom Brueckgleichrichter statt links rum rechts rum verlegst kann du dir die Massebruecke dazu auch sparen. Da du ein einseitiges Layout machst sehen die Drahtbruecken oben die schraeg verlaufen irgendwie sch... aus.
Helmut Lenzen schrieb: > Da du ein einseitiges Layout machst sehen die Drahtbruecken oben die > schraeg verlaufen irgendwie sch... aus. Das würde mich weniger stören, aber die "versetzte" (geknickte) horizontale Drahtbrücke ganz oben links der Mitte wird mit Sicherheit mit der vertikalen Brücke links vom ATmega kurzschließen.
Was hast Du für ein Eagle? Stell mal die Files (sch + brd) rein, dann optimier ich Dir das noch etwas. R6 und R17 sind verrutscht, da geben die Signalleitungen einen Kurzschluss zu den +12V. Du kannst doch sicher einige Signale auf andere Pins legen. Dann verdrahten sich einige Leitungen deutlich besser.
Dein uC geht beim 1. Einschalten kaputt. Der bekommt ueber 13 + 14 die volle Spannung vom Gleichrichter.
Helmut Lenzen schrieb: > Der bekommt ueber 13 + 14 die > volle Spannung vom Gleichrichter. Gut beobachtet! (wie sieht man sowas so schnell?) Hast du ein DRC gemacht? Den Fehler müsste er dir sofort angemeckert haben...
Michael Reinelt schrieb: > Gut beobachtet! (wie sieht man sowas so schnell?) Uebungssache Michael. Ich sehe da noch ganz andere Sachen die man besser machen koennte. Unten an den Relais ist die eine Bahn von den Spulen und eine Netzfuehrende Bahn von den Kontakten sehr dicht beiander. Beim obereb LM35 wuerde man die GND Bruecken auch direkt los wenn man die leitung vom uC nicht oben vom LM35 wegfuehrt sondern von unten wegfuehrt.
MaWin schrieb im Beitrag #3782752: > Welcher VOLLIDIOT schreibt hier schon wieder solchen gnadenlosen Stuss? > > Das Röhrenzeitalter ist vorbei. > > Schade, dass du offensichtlich in Mathe ein Versager bist, und so einen > Scheiss schreiben musst, denn wenn du nachgerechnet hättest, hättest du > bemerkt, dass der Wert falsch ist. MaWin schrieb im Beitrag #3783043: > Die, wegen derer Timm so einen gnadenlosen Stuss schreibt ? > > Man sollte besser ohne Pillen leben, und dafür wissen, > wie die Realität ist, in der 1000uF natürlich FALSCH sind. Es kommt darauf an welche Zahlen man wo Einsetzt und welche Grenzwerte gefordert werden. Die pauschale Verdammung der 1000 µF Faustformel ist ein MaWin Dogma. Darum ist die Berechnung "natürlich" per Definition falsch, auch ohne sie selbst oder die eingestzten Parameter je gesehen zu haben, und der Rechnende natürlich ein "VOLLIDIOT". Die Ursache liegt darin daß MaWin und die Fausformel unterschiedliche Grenzwerte einsetzen, teilweise bedingt durch eine andere Herangehensweise. Beim Basteln nimmt man halt oft die Trafos die da sind anstatt sie gezielt zu wählen. Die Faustformel verwendet implizit statische Parameter. Die sind nicht immer optimal. Das muß man bei dem Gebrauch dieser Formel im Hinterkopf behalten. So gesehen ist sie auch weder universell noch perfekt, aber unter gewissen Bedingungen in weiten Bereichen der Kleinspannung verwendbar. Bei 50 Hz Netztrafos führt jene Auslegung grob überschlagen zu einem Ripple von ca. 7 Volt. Im konkreten Fall gibt es Abweichungen weil da noch andere Parameter mit reinspielen die hier unbekannt sind. Aber 7 Volt sind die ungefähre Größenordnung. Die Diskussion um die Kapazität wird entscheidend beeinflußt durch die Notwendigkeit bzw. das festgelegte Maß den Ripple zu begrenzen. Hier sind Trafospannung und Ausgangsspannung und somit die notwendige Mindestspannung vor dem Regler schon festgelegt. Wenn man auf den 12 Volt Regler verzichtet und an der Stelle die Rohspannung verwendet, so geht es nur noch um den 7805. In der Konstellation ist ein Ripple der Größenordnung von 7 Volt möglich. Eine weitere Begradigung des Ripples führt hier zur Erhöhung der effektiven Rohspannung, weil die Kondensatoren immer wieder geladen und dann von "voll" ausgehend entleert werden. Das erhöht die Verlustleistung am 7805. Ebenso würde sich das hier eher negativ auf die Mehrbelastung der 12 Volt Relais auswirken, wenn sie damit direkt betrieben würden. Dort und an anderen Stellen wären unnötig große Elkos von Nachteil. Fehlen die Argumente für die Notwendigkeit den Ripple weiter einzudämmen, so kann man mit 1000 µF pro Ampere arbeiten. Solche Konstruktionen wurden und werden in hoher Stückzahl produziert und verrichten ihren Dienst zuverlässig.
soul eye schrieb: > Unter dem Pseudonym sind hier mehrere unterwegs, das merkt man am > Schreibstil. Der "echte" MaWin aus d.s.e. ist auch dabei, aber leider > nicht nur dieser. Den Eindruck habe ich auch manchmal. Oft sehr gute und hilfreiche Beiträge und dann wiederum Beiräge von völlig anderer "Quali"tät.
Carsten R. schrieb: > Die pauschale Verdammung der 1000 µF Faustformel ist ein MaWin Dogma. Nein, sie ergibt sich aus den Gesetzen der Physik, die nicht nur für MaWin, sondern auch für Dich gelten. Entstanden ist sie zu Röhrenzeiten, wo man zu 90% von einer zu siebenden Spannung von 250V= ausgehen konnte. Dort haben die sich ergebenden 10V-Rippel- Spannung nicht so sehr gestört. Bei einem Kleinspannungsnetzteil speziell bei 5V-Netzteilen sind 10V-Rippelspannung aber eindeutig zu viel. Gruss Harald
Harald Wilhelms schrieb: > Bei einem Kleinspannungsnetzteil > speziell bei 5V-Netzteilen sind 10V-Rippelspannung aber eindeutig > zu viel. Wenn man aus 12Vac 5Vdc regeln will, reichen die völlig aus.
Timm Thaler schrieb: >> speziell bei 5V-Netzteilen sind 10V-Rippelspannung aber eindeutig >> zu viel. > > Wenn man aus 12Vac 5Vdc regeln will, reichen die völlig aus. Bei 10% Unterspannung nicht mehr.
patrick schrieb: > @Frank: > > Groessere Aenderungen ausser den bereits Erwaehnten hab ich noch nicht > durchgefuehrt. Der LM358 ist raus und statt 2 L272 sind's jetzt 4. Ich > moechte die Ausgaenge nicht zusammenschalten, sondern habe pro OPV jetzt > eine individuelle Last (Luefter, auch kurz oben erwaehnt) von 100mA. > Vorher waren es 2 Luefter pro OPV (sind ja zweifache OPVs). In Deinen Schaltplänen kommt das nicht vor, deshalb war ich mir nicht sicher. Ich weiß jetzt immer noch nicht was die OPV mit den Lüftern machen. Da ware ein Schaltplan hilfreich, dann könnte ich Dir einen Verbesserungsvorschlag machen mit Transistoren. > Die Masseflaeche ist halt wirklich schwierig, wenn man darin keine > Uebung hat und nur ein Layer zur Verfuegung steht. Habe nochmal mein > "neues" Design angehangen, in der Hoffnung nicht gekoepft zu werden :-) Das gefällt mir viel besser, habe es aber nicht im Detail geprüft. > Werde daran noch etwas schauen, dass ich das noch schoener hinbekomme. > Der Schaltplan ist nach wie vor sehr undurchsichtig, daher ist der erst > gar nicht hier drin. Wenn ich Masse ueberall mit Masse verbinde und die > µC Pins wird der Schaltplan fuer mich so unuebersichtlich, dass ich da > nicht mehr durchblicken wuerde. Das kann man mit Ausleitungen lösen, Du mußt also nicht immer ellenlange Verbindungen im Schaltplan machen. Kenne Dein Tool nicht (Eagle?) aber das könnte Label heißen oder Bus o.ä. > Der 5V Regler ist ja jetzt nur noch fuer den µC zustaendig, also ist > damit dein Vorschlag zur Isolierung ja mehr oder weniger umgesetzt, > oder? Ja und wie warden die OPVs versorgt? > Der Vorschlag mit den Transistoren klingt ganz gut, verstehe nur nicht, > wie genau das funktioniert? :-) s.o./Datei
Harald Wilhelms schrieb: > Bei einem Kleinspannungsnetzteil > speziell bei 5V-Netzteilen sind 10V-Rippelspannung aber eindeutig > zu viel. Warum? Zuviel für was? Entstanden zu Röhrenzeiten: egal. Aber auch genutzt bei Kleinspannungen, Milionenfach und Funktionstüchtig. Es ist eine gängige Auslegung und 10 Volt Ripple werden nie erreicht. Das paßt auch thermisch gut zu den Möglichkeiten des TO220 Gehäuses vom Reglers, was vermutlich auch einer der Gründe für diese Gehäusewahl war. Gesetzte der Physik? Na klar, was spricht den dagegen? Ich habe bislang noch nie auch nur ein stichhaltiges physikalisches Argument für die prinzipielle Funktionsuntüchtigkeit bei 7 Volt Ripple gesehen, solange die Minimalspannung nicht unterschritten wird. Das es nicht die feine Art ist mit unötig hoher Spannung in den Regler zu gehen ist klar. Man sollte den Trafo eigentlich passend wählen. Aber, wie ich schon schrieb, wird auch oftmals der Trafo genommen der schon da ist. Es ist halt eine andere Herangehensweise in der man benutzt was da ist oder gängig und leicht beschafftbar ist an Trafos. Das Ergebnis ist nicht hochoptimiert aber funktionstüchtig. Hauptsache er is einigermaßen geeignet. Und damit fällt die Argumentation für den geringen Ripple wie zuvor beschrieben in sich zusammen und kehrt sich teilweise sogar um. s entstehen unnötig hohe Verluste und Materiabelastungen durch große Kondensatoren die, wenn man es übertreibt, auch bis zu Defekt führen können. Pauschalisierungen ohne Kontext sind ein schlechter Ratgeber. Harald Wilhelms schrieb: > Timm Thaler schrieb: > >>> speziell bei 5V-Netzteilen sind 10V-Rippelspannung aber eindeutig >>> zu viel. >> >> Wenn man aus 12Vac 5Vdc regeln will, reichen die völlig aus. > > Bei 10% Unterspannung nicht mehr. Doch auch dann, weil man gerade wegen dem großen Ripple eine kürzere Stützeit hat, was den flach behaupteten 10 Volt Ripple deutlich reduziert. So wirken also Seiteneffekte der "hochwelligen" Auslegung dieser wieder entgegen und reduzieren den Ripple wieder etwas. Jene Auslegung führt definitiv nicht zu 10 Volt Ripple, da die Stützeit weit weniger als 100% beträgt!
Hallo! Timm Thaler schrieb: > R6 und R17 sind verrutscht, da geben die Signalleitungen einen > Kurzschluss zu den +12V. Wie das passiert ist, weiss ich auch nicht :-) Lag mit Sicherheit an der Uhrzeit. Helmut Lenzen schrieb: > Ich sehe da noch ganz andere Sachen die man besser > machen koennte. > Unten an den Relais ist die eine Bahn von den Spulen und eine > Netzfuehrende Bahn von den Kontakten sehr dicht beiander. Der Abstand ist doch begrenzt durch die Groesse der Relais. Ich haette ihn gerne groesser, aber dafuer wuerden die anderen Abstaende wieder kleiner werden. Ich habe diesen rechten Teil jetzt so verlegt, dass relativ viel Abstand zwischen Loetstellen und Leiterbahnen liegen. Sollte ich vielleicht davon Abschied nehmen, beides in einem Board umzusetzen? Dann koennte ich Relais mit Steckkontakten nehmen und darueber Kabel zu einem zweiten Board fuehren, wo dann die Leistungswiderstaende dranhaengen. Natuerlich waere es in Einem schoener. Die Vorschlaege mit dem oberen LM35 und dem Gleichrichter habe ich auch umgesetzt. Sowas sieht das ungeschulte Auge alles nicht :-) Die beiden schraegen Drahtbruecken sind da, damit die Masseflaeche dort nicht unterbrochen wird. Frank schrieb: >> Der 5V Regler ist ja jetzt nur noch fuer den µC zustaendig, also ist >> damit dein Vorschlag zur Isolierung ja mehr oder weniger umgesetzt, >> oder? > Ja und wie warden die OPVs versorgt? Siehe Bild. Dazu habe ich noch eine Frage: Ich habe jetzt nur noch 2 Ausgaenge vom µC, die die OPVs ansprechen sollen. Das spart Platz auf der Platine, und immer 2 Luefter gehoeren zusammen. Jeweils ein Ausgang an 2 OPV Eingaenge, gibt es dabei Probleme?
Frank schrieb: > Ja und wie warden die OPVs versorgt? Das Frage ich mich auch. Das Hauptproblem ist die fehlende Systematik. Gleich von Anfang an gab es zwei Schaltungen und man wußte nie welche Info zu welcher gehört, was zu Widersprüchen und Verwirrungen führt. Und dazu kamen noch die Änderungen und stets die halben Informationen. @ Patrick Das ist kein Vorwurf sondern ein Rat. Gewöhne dir die Ruhe für eine Sytematik an! Auch wenn man sich die Zeit zu sparen glaubt, wenn man wie hier stets die Versorgung der OPVs aus den Plänen wegspart, das Chaos was dem folgt und die Irrtümer dadurch und Rückfragen etc. machen insgesammt mehr Arbeit auf allen Seiten.
Carsten R. schrieb: > @ Patrick > > Das ist kein Vorwurf sondern ein Rat. > > Gewöhne dir die Ruhe für eine Sytematik an! Auch wenn man sich die Zeit > zu sparen glaubt, wenn man wie hier stets die Versorgung der OPVs aus > den Plänen wegspart, das Chaos was dem folgt und die Irrtümer dadurch > und Rückfragen etc. machen insgesammt mehr Arbeit auf allen Seiten. Das ist ein sehr guter Ratschlag, den ich auf jeden Fall auch umsetzen werde. Habe selbst fuer mich gemerkt, wie wichtig es ist, dass man mehr Uebersicht hat. Wenn ich schon teilweise Probleme mit meinem eigenen Design habe, dann wird es fuer Andere sicher noch schwerer sein. Mit dem oben angefuegten Bild kann ich hoffentlich in Bezug auf die OPV Schaltung etwas Klarheit schaffen. Die 3-Pin-Sockel sind jeweils die Luefter.
patrick schrieb: > Frank schrieb: >>> Der 5V Regler ist ja jetzt nur noch fuer den µC zustaendig, also ist >>> damit dein Vorschlag zur Isolierung ja mehr oder weniger umgesetzt, >>> oder? >> Ja und wie warden die OPVs versorgt? > > Siehe Bild. Dazu habe ich noch eine Frage: Ich habe jetzt nur noch 2 > Ausgaenge vom µC, die die OPVs ansprechen sollen. Das spart Platz auf > der Platine, und immer 2 Luefter gehoeren zusammen. Jeweils ein Ausgang > an 2 OPV Eingaenge, gibt es dabei Probleme? Was sind das für Ausgänge? Grundsätzlich kann man einen IC-Ausgang auf die Eingänge mehrerer OPV-Schaltungen legen. Ich verstehe nicht, was der OPV macht. Bin ich zu doof. Also das RC-Glied ist so eine Art Soft-Start und der OPV verstärkt das dann um 2,5. Da die Leitungen dann in einem Steckverbinder münden, weiß man nicht warum oder was daran hängt. Ich vermute mal, daß Du damit Relais treiben möchtest (eben an-/ausschalten). Das macht man aber nicht mit OPVs sondern nur mit einem Transistor. Verschaltet man den Transistor richtig ist das. Oder ist da mehr dahinter (könnte man aus dem RC-Glied annehmen)? Also Schaltplan ist ja da, kannst Du kurz sagen, was an die Klemme kommt. Ah jetzt weiß ich es. Der Lüfter direkt. Du verwendest den OPV zur Spannungstransformation. Wenn es zu warm wird soll der Lüfter anspringen. Darum Verstärkung von 2,5. Im Sinne 2,5 * 5 Volt = 12,5 Volt. Und dann ein PWM-Signal vmtl. aus dem Mikrocontroller, oder ist das ein normaler Ausgang? Kann der Lüfter kein PWM? Was man machen sollte (Annahme: Es hängt ein Lüfter dran und Du machst keine Linearregelung): MCU-Ausgang auf Transistor (BJT/MOSFET, BJT ist einfacher): MCU-Ausgang - 2,2 KOhm-Widerstand - BJT-Transistor-Basis. BJT-Transistor-Emitter auf GND und BJT-Transistor-Kollektor auf Buchse. 2. Buchse = 12V-Vcc. Fertig ist der Lüftertreiber. Und zwar einer der dabei nicht mal lauwarm wird. Das obige funktioniert, egal ob Du PWM machst oder nur ein-/ausschaltest (Annahme: Lüfter mit PWM-Eingang). Eine ungeregelte 12V-Spannung als Versorgung für die OPVs zu nehmen wäre hingegen fahrlässig. Ob die Lüfter damit glücklich sind wage ich auch zu bezweifeln, sind aber vmtl. kein Funktionsproblem. Man sollte schon noch einen 12V-Regler spendiern.
Für alles, was an GND oder Versorgungsleitungen +12V, +5V hängt, darfst Du auch ungestraft die passenden Symbole aus der Supply-Lib nehmen. Nimmst Du immer die gleichen, werden die Signale automatisch verbunden. GND ist ein einfaches umgedrehtes T. Das T mit zwei kürzen Strichen ist Erde (PE) vorbehalten. Ausserdem gibt es noch AGND für von GND unterscheidbare Masseflächen.
Frank schrieb: > Man sollte schon noch > einen 12V-Regler spendiern. Nein, muss man nicht. Das regelt der als nichtinvertierender Verstäker mit einem Eingangssignal 0..5V betriebene OPV aus.
Frank schrieb: > Ah jetzt weiß ich es. Der Lüfter direkt. Du verwendest den OPV zur > Spannungstransformation. Wenn es zu warm wird soll der Lüfter > anspringen. Darum Verstärkung von 2,5. Im Sinne 2,5 * 5 Volt = 12,5 > Volt. Und dann ein PWM-Signal vmtl. aus dem Mikrocontroller, oder ist > das ein normaler Ausgang? Kann der Lüfter kein PWM? Genau. Die Luefter koennen kein PWM. Das PWM Signal kommt vom µC und wird durch das RC in eine analoge Spannung umgewandelt. Das kommt in die OPVs und somit wird von 5 bis 12.5V geregelt (im µC programmiert mit Mindestspannung). Generell gibt es ja Luefter, die PWM beherrschen, aber ich habe mit den Geraeten schlechte Erfahrung gemacht - Fiepen und andere Geraeusche nach wenigen Monaten etc. Daher bleibe ich bei den Lueftern, die ich kenne, und die auch schon seit Jahren geraeuscharm arbeiten. Frank schrieb: > Eine ungeregelte 12V-Spannung als Versorgung für die OPVs zu nehmen wäre > hingegen fahrlässig. Da hat man mir weiter oben aber gesagt, dass das kein Problem waere. Den Dingern sei es egal, solang sie "genug" bekommen. Also mind. 14V, daher auch die grossen Filterkondensatoren hinter dem Gleichrichter. Habe ja bereits einen der 3.3m rausgenommen. Haette ich immernoch 2 Luefterausgaenge pro OPV haette ich bei 12VAC etwa 17V durchschnittliche Gleichspannung und 200mA pro OPV. Bei Regelung auf 5V waeren das dann 2.4W Verlust im OPV, was ich nicht abfuehren kann, deswegen jetzt 4 OPVs.
Dann solltest Du beachten, daß die Lüfter: a) eine Minimalspannung brauchen um am Laufen zu bleiben b) eine minimale Spannnug zum Starten brachen die über der Spannung von a liegt. Ansonsten steht der mit niedriger Spannung bestromte Lüfter und könnte dadurch Schaden nehmen (Blockierstrom und fehlende Kühlung). Bis ganz nach unten gleitend zu regeln / steuern ist daher nicht sinvoll. Das ist der Grund warum in solchen Reglungen / Steuerungen ein Socklwert vorgegeben ist. Unterhalb des Sockels bedeutet aus, oberhalb des Sockels bedeutet nach Vorgabe regeln / steuern. Ein Grund mehr die "Berechnung" durch OPV und die Leistungsstufe (Transistor) getrennt zu halten. So könnte Beispielsweise ein Schmitt-Trigger die Ausgabe des OPV überwachen der erst bei Überschreiten eines Mindestwertes dem Signal erlaubt zum Transistor zu gelangen. Alternativ kann man das auch so auslegen, daß der Lüfter immer läuft zwischen Sockel und Maximum.
Carsten R. schrieb: > Alternativ kann man das auch so auslegen, daß der Lüfter immer läuft > zwischen Sockel und Maximum. So hab ich das gemacht. Hatte oben geschrieben, von 5V bis 12.5V. speed0 = constrain(temp0*8-378, 102, 255); analogWrite(pwm0,speed0); (Code mit Arduino Software geschrieben)
patrick schrieb: > Carsten R. schrieb: >> Alternativ kann man das auch so auslegen, daß der Lüfter immer läuft >> zwischen Sockel und Maximum. > > So hab ich das gemacht. Hatte oben geschrieben, von 5V bis 12.5V. > > speed0 = constrain(temp0*8-378, 102, 255); > analogWrite(pwm0,speed0); > > (Code mit Arduino Software geschrieben) Oh, das ist mir bei den verstreuten Informationen entgangen. Sorry, dann war das überflüssig.
Jetzt bin ich aber komplett verwirrt. Einmal verstärken die OPV das Signal der Temperatursensoren für den Eingang des µC. Und dann sollen die OPV die Lüfter antreiben. Und wie paßt dann die Software des µC in das Konzept? Oder gibst Du irgendwo auch noch mit dem µC analog aus um das dann per OPV als Leistungstreiber auf den 12 Volt Spannungsbereich aufzuziehen? Wenn der µC den Lüfter steuert, ginge das auch einfacher. Der Analogausgang der Aduino ist ein gefiltertes PWM-Signal. Das kann man auch für 12 Volt bauen.
Ja, das geht in dem langen Thread vielleicht alles unter. Den LM358 habe ich rausgenommen und gebe das Signal von den LM35 direkt in den µC. Das hatte ich aber auch geschrieben. Ist halt dann nicht mehr so genau, aber es war den Aufwand nicht wert. So habe ich immernoch 0.5°C pro Schritt.
Es ist wirklich nicht nachvollziehbar. Mal bekommt der OPV ein Sensorsignal und schickt es aufbereitet an den µC und dann heißt es der OPV versorgt den Lüfter. Sind das zwei getrennte Teile? patrick schrieb: > Maximal kommen 5V vom µC, mit V=2.5x kommen maximal 12.5V, Last jetzt > erstmal 100mA, spaeter maximal 200mA. Der Satz kommt auch aus dem Nichts. Mit viel Phantasie kann man erahnen, daß das eine analoge Ausgabe an den OPV ist, die dort erstmalig genannt wird. Soll die nun die Lüfer Steuern anstatt der OPV-Sensor-Kombination. Du hast das Projekt vor dir, aber scheinst dir beim schreiben aber nicht im Klaren zu sein welche Informationen in diesem Thread fehlen um die Bröckchen einzuordnen. Immerhin scheint das OPV-Sterben gelöst zu sein. Sollen weitere Probleme auftauchen wirst Du dir die Mühe machen müssen den aktuellen Ist-Zustand sortiert neu Vorzustellen. Hier steigt keiner mehr durch. Ich bin hier raus. viele Grüße Carsten
patrick schrieb: > Da hat man mir weiter oben aber gesagt, dass das kein Problem waere. Den > Dingern sei es egal, solang sie "genug" bekommen. Das ist ihnen überhaupt nicht egal. OPVs brauchen eine Gleichspannung zur Versorgung. Die OPVs haben zwar eine minimale Möglichkeit Betriebsspannungsschwankungen auszugleichen, aber das reicht bei weitem nicht für einen stabilen Betrieb an einer (mit Gleichspannung überlagerter) Wechselspannung aus. Nun da klar ist, wie Du das betrieben möchtest ist auch klar, daß Du Transistoren brauchst. Außerdem haben die Vorredner recht, daß Du deutlich mehr als 12 Volt brauchst um an den Lüftern 12 Volt zu erhalten. Eine 15 Volt Versorgung mit 15 Volt Regler ist ausreichend, damit den Lüfter dann mit voller Drehzahl fahren kannst. Timm Thaler schrieb: > Frank schrieb: >> Man sollte schon noch >> einen 12V-Regler spendiern. > Nein, muss man nicht. Das regelt der als nichtinvertierender Verstäker > mit einem Eingangssignal 0..5V betriebene OPV aus. Das regelt der OPV eben nicht aus. Abgesehen davon kann der OPV das jederzeit mit Schwingung oder Exitus quittieren. Bei solchen Aussagen sträuben sich mir die Haare zu Berge. > Also mind. 14V, daher > auch die grossen Filterkondensatoren hinter dem Gleichrichter. Habe ja > bereits einen der 3.3m rausgenommen. Haette ich immernoch 2 > Luefterausgaenge pro OPV haette ich bei 12VAC etwa 17V durchschnittliche > Gleichspannung und 200mA pro OPV. Bei Regelung auf 5V waeren das dann > 2.4W Verlust im OPV, was ich nicht abfuehren kann, deswegen jetzt 4 > OPVs. Nein. Wieso 5 Volt? Also 15Volt Regler und die OPVs mit 15 Volt versorgen. Die Leistung fällt an den Transistoren ab, die Du nach den OPVs schaltest. Den Satz: >haette ich bei 12VAC etwa 17V durchschnittliche Gleichspannung muß ich mal kommentieren: 1. 12 Volt AC bedeutet durchschnittlich 12 Volt Wechselspannung. 2. 12 Volt durchschnittliche Wechselspannung ergeben gleichgerichtet ca. 10 Volt pulsierende Gleichspannung 3. Mit unendlicher Kapazität aufgeladen ergibt das ca. 14 Volt Gleichspannung 4. Da Du keine unenedliche Kapazität hast ist es immer noch eine Gleichspannung von vielleicht 10 Volt mit einer Wechselspannung von 4 Volt. Das obige ist keine Rechnung, weil ich die Bauteilparameter von Trafo, Dioden, etc. nicht verwendet habe, soll Dir aber verdeutlichen was da vorgeht.
Frank schrieb: > Die OPVs haben zwar eine minimale Möglichkeit > Betriebsspannungsschwankungen auszugleichen Bitte? Die L272 haben eine PSRR von um die 60dB. Das ist 1 zu 1000. Bei 4V Ripple machen die daraus 4mV. Wir wollen hier keinen Mikrofonverstärker bauen, wir wollen ein paar schnöde Lüfter ansteuern. Das einzige Kritische ist die schlechte Aussteuerbarkeit, der kommt nur 1-2V an die Versorgungsspannung ran. Sprich, der bräuchte 14V, um wirklich die 12V auszugeben. Andererseits ist sonst halt bei voll ausgesteuerten Lüftern ein leichter Ripple von 1-2V mit 100Hz drauf, was die Lüfter auch nicht stören dürfte.
Frank schrieb: > Nun da klar ist, wie Du das betrieben möchtest ist auch klar, daß Du > Transistoren brauchst. Ist dafuer immernoch die von dir oben verlinkte Schaltung zustaendig? Ich moechte "echte" Gleichspannung an den Lueftern haben, keine gepulste. > Nein. Wieso 5 Volt? Also 15Volt Regler und die OPVs mit 15 Volt > versorgen. Die Leistung fällt an den Transistoren ab, die Du nach den > OPVs schaltest. 5 Volt Minimalspannung an den Lueftern. Regel ich den ~17V Eingang auf 5V ueber den OPV herunter, sind das halt bei 200mA Last 2.4W. Wie das mit den Transistoren funktioniert habe ich noch nicht verstanden :-( > > Den Satz: >>haette ich bei 12VAC etwa 17V durchschnittliche Gleichspannung > muß ich mal kommentieren: > 1. 12 Volt AC bedeutet durchschnittlich 12 Volt Wechselspannung. > 2. 12 Volt durchschnittliche Wechselspannung ergeben gleichgerichtet ca. > 10 Volt pulsierende Gleichspannung > 3. Mit unendlicher Kapazität aufgeladen ergibt das ca. 14 Volt > Gleichspannung > 4. Da Du keine unenedliche Kapazität hast ist es immer noch eine > Gleichspannung von vielleicht 10 Volt mit einer Wechselspannung von 4 > Volt. 12V AC bedeutet bei mir 17V Amplitude und nach Gleichrichten ohne Belastung dann etwa 16V Gleichspannung (-1V am Gleichrichter). Je nach Belastung und Glaettungskondensatoren sind dann auch die >14V Gleichspannung moeglich. Sehe ich ja an meinem jetzigen Board - das funktioniert. Regelt von 5 bis 12.6V. Leider immernoch kein Oszilloskop.
http://de.wikipedia.org/wiki/Transistorgrundschaltungen#Emitterschaltung http://www.elektronik-kompendium.de/sites/slt/0204133.htm
patrick schrieb: > Frank schrieb: >> Nun da klar ist, wie Du das betrieben möchtest ist auch klar, daß Du >> Transistoren brauchst. > Ist dafuer immernoch die von dir oben verlinkte Schaltung zustaendig? > Ich moechte "echte" Gleichspannung an den Lueftern haben, keine > gepulste. Ja, aber Achtung, die war invertierend. >> Nein. Wieso 5 Volt? Also 15Volt Regler und die OPVs mit 15 Volt >> versorgen. Die Leistung fällt an den Transistoren ab, die Du nach den >> OPVs schaltest. > 5 Volt Minimalspannung an den Lueftern. Regel ich den ~17V Eingang auf > 5V ueber den OPV herunter, sind das halt bei 200mA Last 2.4W. Wie das > mit den Transistoren funktioniert habe ich noch nicht verstanden :-( Ich rede hier von der Betriebsspannung und nicht was der OPV machen soll. Du hast keine ordentliche Betriebsspannung zum Betrieb des OPV, also erst einmal diese schaffen durch eine Spannungsregelschaltung. >> Den Satz: >>>haette ich bei 12VAC etwa 17V durchschnittliche Gleichspannung >> muß ich mal kommentieren: >> 1. 12 Volt AC bedeutet durchschnittlich 12 Volt Wechselspannung. >> 2. 12 Volt durchschnittliche Wechselspannung ergeben gleichgerichtet ca. >> 10 Volt pulsierende Gleichspannung >> 3. Mit unendlicher Kapazität aufgeladen ergibt das ca. 14 Volt >> Gleichspannung >> 4. Da Du keine unenedliche Kapazität hast ist es immer noch eine >> Gleichspannung von vielleicht 10 Volt mit einer Wechselspannung von 4 >> Volt. > 12V AC bedeutet bei mir 17V Amplitude und nach Gleichrichten ohne > Belastung dann etwa 16V Gleichspannung (-1V am Gleichrichter). Nein, eben nicht. Nach Gleichrichtung hast Du keine Gleichspannung und von 16 Volt erst recht nicht. > Je nach Belastung und Glaettungskondensatoren sind dann auch die >14V > Gleichspannung moeglich. Dahinter hast Du immer noch keine Gleichspannung. Und in der Tat Du siehst das nicht, weil Du kein Oszilloskop hast, weshalb ich ja die Anschaffung empfehle. Das Multimeter kann Dir nur konstante Gleichspannungen oder konstante Wechselspannungen anzeigen, also kannst Du es für die Messung hier nicht verwenden. Siehe LM358, Du hast alles okay gemessen und er ist hops gegangen. > Sehe ich ja an meinem jetzigen Board - das > funktioniert. Regelt von 5 bis 12.6V. Leider immernoch kein Oszilloskop. Das ist die falsche Konstruktion, daher möchte ich nochmal aufzeigen wie es richtig gemacht werden würde: 1. Transformator 2. Gleichrichter 3. Ladekondensator 4. Spannungsregler mit 15 Volt 5. OPV-Verstärkerschaltung mit eingebundenem Transistor (OPV bleibt kalt, Transistor muß ggf. gekühlt werden). Du solltest also 4/5 ändern. Durch 4, den Spannungsregler zur Versorgung der OPV/Transistoren hast Du dann auch wieder eine Gleichspannung nach dem Spannungsregler. Diese kannst Du dann auch wieder mit dem Multimeter messen. Die Messung der Spannung am Lüfter mit Multimeter ist dann auch korrekt (wenn keine Störung vorliegt natürlich, eine solche Störung kann man wiederum nur mit dem Oszilloskop erkennen/sehen/messen). Timm Thaler schrieb: > Frank schrieb: >> Die OPVs haben zwar eine minimale Möglichkeit >> Betriebsspannungsschwankungen auszugleichen > Bitte? Die L272 haben eine PSRR von um die 60dB. Das ist 1 zu 1000. Bei > 4V Ripple machen die daraus 4mV. Wir wollen hier keinen > Mikrofonverstärker bauen, wir wollen ein paar schnöde Lüfter ansteuern. OPVs betreibt man an Gleichspannung und nicht an DC+AC. Das macht man auch dann nicht, wenn keine hohe Genauigkeit gefordert ist. Mit der gleichen Argumentation kann man auch die Kondensatoren weglassen. Also bitte nicht zu Pfusch anleiten. Die 4 mV würden zwar einen Lüfter nicht stören, die 4 Volt aber den OPV. > Das einzige Kritische ist die schlechte Aussteuerbarkeit, der kommt nur > 1-2V an die Versorgungsspannung ran. Sprich, der bräuchte 14V, um > wirklich die 12V auszugeben. Andererseits ist sonst halt bei voll > ausgesteuerten Lüftern ein leichter Ripple von 1-2V mit 100Hz drauf, was > die Lüfter auch nicht stören dürfte. Deshalb der 15 Volt-Regler. Man muß ja auch noch den Abfall am Transistor hinzunehmen (0,7-1 Volt). Dann hat man in jedem Fall immer Volleistung am Lüfter und er kann seine volle Drehzahl erreichen.
Frank schrieb: > Die 4 mV würden zwar einen Lüfter nicht > stören, die 4 Volt aber den OPV. In welcher Weise wäre das denn nachteilig für desen Zweck? Wie würde sich das äußern?
Frank schrieb: > OPVs betreibt man an Gleichspannung und nicht an DC+AC. Das macht man > auch dann nicht Und warum macht man das nicht? Gibts dafür auch eine Erklärung, die physikalisch sinnvoll ist? Und die gleich erklärt, warum der Hersteller einen Wert für die Unterdrückung von Betriebsspannungsripple angibt? > Die 4 mV würden zwar einen Lüfter nicht > stören, die 4 Volt aber den OPV. Hör doch mal auf, so einen Müll zu erzählen. Nur weil im Elektronikgrundkurs mal sowas behauptet wurde, stimmt das noch lange nicht. Sonst würden einige Verstärker nicht funktionieren...
Bitte melde dich an um einen Beitrag zu schreiben. Anmeldung ist kostenlos und dauert nur eine Minute.
Bestehender Account
Schon ein Account bei Google/GoogleMail? Keine Anmeldung erforderlich!
Mit Google-Account einloggen
Mit Google-Account einloggen
Noch kein Account? Hier anmelden.







