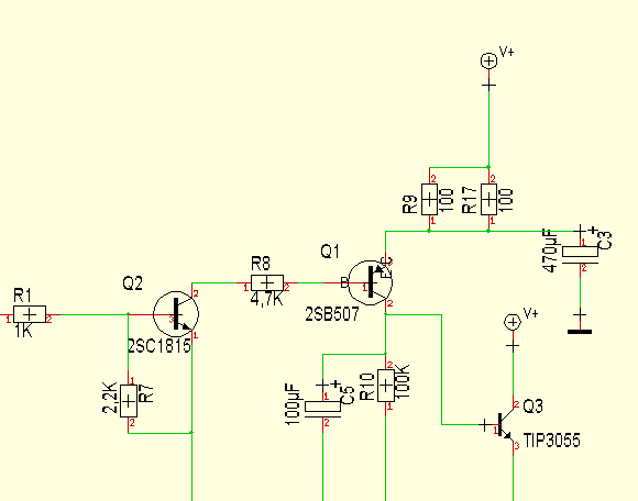
Hallo zusammen, die Steuerplatine aus einem Ergometer hat Rauchzeichen gegeben und es steht nun eine Reparatur an. Die einzigen Bauteile, die ich nicht wirklich identifizieren, bzw. besser gesagt klassifizieren, konnte, sind im Anhang zu sehen. Es handelt sich um zwei Widerstände, die laut Messung jeweils 100 Ohm haben. In der Schaltung sind diese parallel geschaltet: R9 + R17. Die Platine unter den Widerständen wurde so stark erhitzt, dass sich die Lötpads gelöst haben und eine Leiterbahn gebrochen ist. Die Widerstände scheinen mir auch noch funktionsfähig zu sein, ich möchte sie aber dennoch gerne austauschen. Kann mir bitte jemand sagen, welche Leistung die Widerstände haben und wie die Gehäuseform heißt? Der Durchmesser des Widerstandskörpers ist ca. 1,7mm, an den Kappen ca. 2,1mm Die Schaltung habe ich soweit "reverse-engineered" und 50 Ohm im Emitterzweig von Q1 erscheinen mir hier plausibel. Besten Dank vorab --jmp
jmp schrieb: > Kann mir bitte jemand sagen, welche Leistung die Widerstände haben Schaltplanausschnitt geht nicht weit genug runter. Angabe der Versorgungsspannung fehlt. > und wie die Gehäuseform heißt? > Der Durchmesser des Widerstandskörpers ist ca. 1,7mm, an den Kappen ca. > 2,1mm Baulänge?
Kunz schrieb: > hinz schrieb: >> Baulänge? > > Etwa 7mm, wenn man dem Maßstab vertraut Argh, Tomatenproblem! Also wohl Bauform 0207. Der kann von 0,25W bis 0,6W haben, je nach Art des Widerstands.
Die Länge ist ca 6,5mm. Gesamte Schaltung im Anhang. Das Ergometer habe ich nicht hier, aber man sagte mir, dass am Eingang 28V~ anliegen, also wohl knapp 40V vor dem 7812 - ein bisschen viel für die max. erlaubten 35V. --jmp
In der Apotheke gibt es
1 | Metallschicht-Widerstand 100 Ω axial bedrahtet 0207 0.6 W |
für ein paar Cent
jmp schrieb: > Das Ergometer habe ich nicht hier, aber man sagte mir, dass am Eingang > 28V~ anliegen, also wohl knapp 40V vor dem 7812 - ein bisschen viel für > die max. erlaubten 35V. Und erst recht für die Widerstände, wenn die Schaltung richtig wäre, ist sie aber nicht.
hinz schrieb: > Und erst recht für die Widerstände, wenn die Schaltung richtig wäre, ist > sie aber nicht. In der Tat, ich habe ich wohl bei R4 vertan: dessen GND-Anschluss liegt in Wirklichkeit "über" dem 0.2 Ohm-Array aus R11-R14,R18 - ist dem Durchklingeln geschuldet. Da ich annehme, dass das nicht der bemängelte Fehler ist, dürfte ich höflichst um eine (kurze) Aufklärung bitten? @Kunz: mir ist natürlich die Bauform 0207 bekannt - das hätte ich vielleicht dazuschreiben sollen. Mir geht es hier um diese spezielle Bauform, die entfernt an einen "betrahteten Melf" erinnert, und von der ich vermute, dass sie etwas mehr als 0,6W Verlustleistung haben könnte. --jmp
Bitte melde dich an um einen Beitrag zu schreiben. Anmeldung ist kostenlos und dauert nur eine Minute.
Bestehender Account
Schon ein Account bei Google/GoogleMail? Keine Anmeldung erforderlich!
Mit Google-Account einloggen
Mit Google-Account einloggen
Noch kein Account? Hier anmelden.


