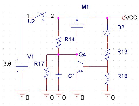
Hier mal eine kleine, unabhängige Unterspannungabschaltung, die sich nicht selbstständig wiedereinschaltet, wenn sich der Akku (z.B. Li-Ion) nach dem Abschalten wieder erholt. Wird das Gerät über U2 eingeschaltet, sorgt der zunächst entladene C1 für das Durchschalten des P-Kanal-Schalters M1. Solange die Batteriespannung hoch genug ist, bleibt M1 mit Hilfe von Q4 durchgeschaltet, der die Gatespannung auf negatives Potential hält. Sobald die Batteriespannung einen Wert unterschreitet, bei dem D2 nicht mehr leitet, tritt R14 in Wirksamkeit, welcher C1 auflädt und die Gatespannung des M1 auf null hochzieht, worauf letzterer sperrt. Erholt sich nun die Batterie V1 langsam wieder, bleibt M1 gesperrt, denn zum Durchschalten ist eine entsprechend steile Flanke vonnöten. C1 wird dann also mit dem (zu langsamen) Wiederanstieg von V1 schnell genug aufgeladen und der Spannungsabfall über R14 reicht nicht aus, um M1 erneut durchzuschalten: Die Versorgungsspannung bleibt deaktiviert, somit wird ein "Pumpen" wirkungsvoll unterbunden. Zur Dimensionierung: Für M1 ist ein Typ mit möglichst geringer Schwellspannung zu wählen (z.B. -1,8 V), um die Durchlaßverluste möglichst gering zu halten. Die Höhe der Schaltschwelle wird mittels D2 eingestellt, wobei der Effekt des Spannungsteilers R13 + R18 natürlich Berücksichtigung finden muß. C1 darf wegen des kapazitiven Spannungsteilereffekts C_iss <-> C1 nicht zu klein sein.
Ist der fet nicht falsch herum? So leitet doch die Body Diode? !
Martin Schwaikert schrieb: > Ist der fet nicht falsch herum? So leitet doch die Body Diode? ! >...Durchschalten des P-Kanal-Schalters M1
Bitte melde dich an um einen Beitrag zu schreiben. Anmeldung ist kostenlos und dauert nur eine Minute.
Bestehender Account
Schon ein Account bei Google/GoogleMail? Keine Anmeldung erforderlich!
Mit Google-Account einloggen
Mit Google-Account einloggen
Noch kein Account? Hier anmelden.
