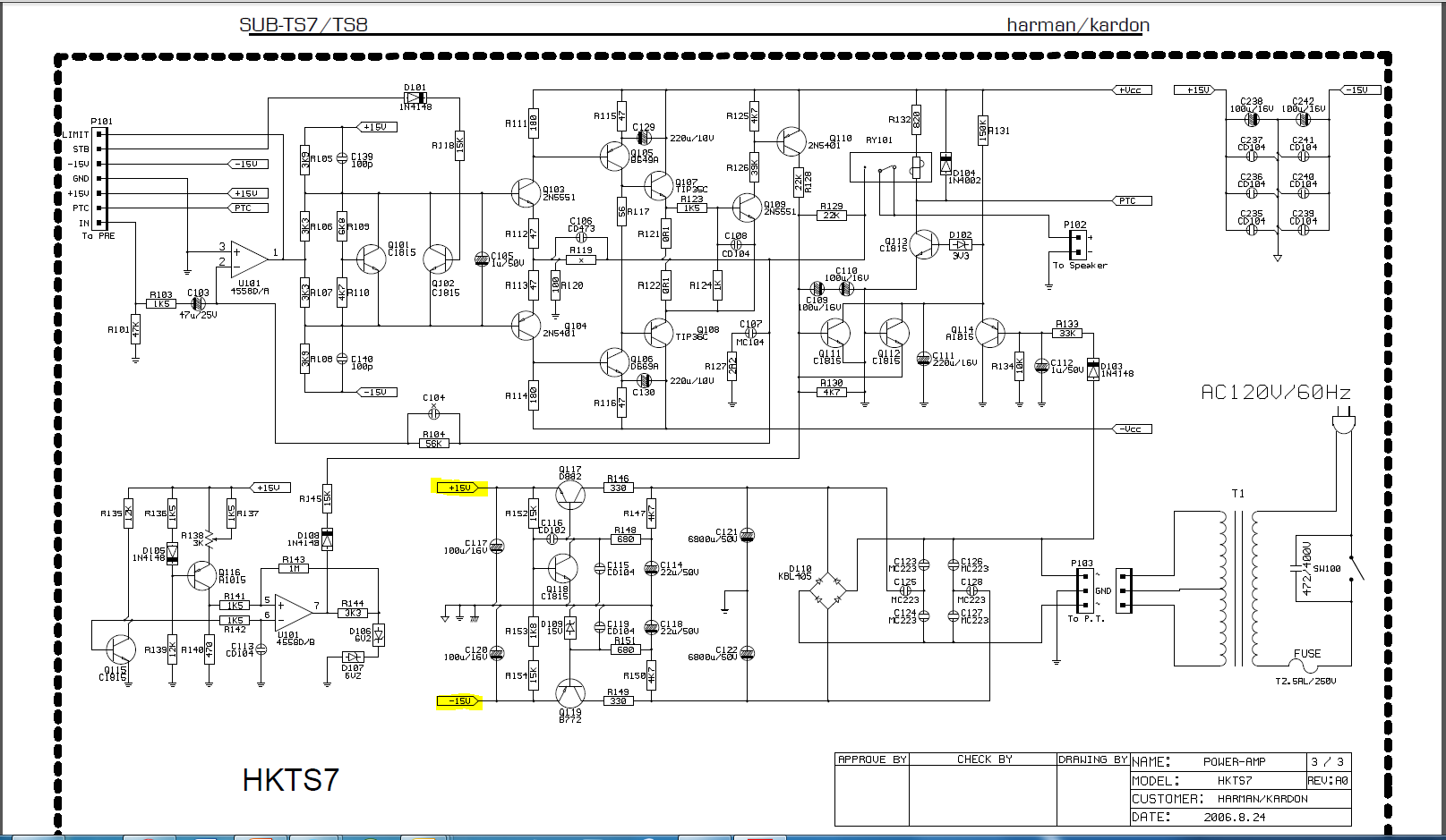
Hallo Forum, ich habe einen Subwoofer von HK welcher schon etwas älter ist. Das gute Stück hat folgendes Problem. Er schaltet sich automatisch ein und fängt an zu knacken oder brummen. Dabei wird das Netzteil aus sehr warm. Ich habe einen Schaltplan (120V variante )und möchte erstmal das Netzteil prüfen. Ich sehe eine Zweipuls Brückenschaltung mit +- 15V. Wer kann mir erklären wie die +15V generiert werden. Aus meiner Schulzeit kenne ich nur die Std Netzteil Schaltungen. Wer kann mich aufschlauchen, was das besondere an dieser Schaltung ist? Die - 15V hängen an der D109 Zenner Diode. Q118 Transistor 2SC1815GR NPN TO-92 Plastic-encapsulate Bipolar Transistor, PC : 400mW, Vceo : 50V, ic : 150mA Q117 Audio Frequency Power Amplifier Transistor KSD882Y NPN Q119 Audio Frequency Power Amplifier Transistor KSB772Y PNP Danke Bob
Der Fehler scheint häufiger aufzutreten. Ich hatte auch gerade so einen mit dem gleichen Problem. Bei mir war es nur so eine Art Klebstoff auf der Platine (kleine senkrechte Tochterplatine), der wohl im Laufe der Zeit leitfähig wurde. Einfach abkratzen, und es könnte gehen. Wenn der Verstärker länger so (mit den Störungen, oder von der Schutzschaltung abgeschaltet, so dass man es nicht mehr hört) gelaufen ist, kann ggf. auch noch was am Verstärker selber defekt sein, so das er dann zu heiß wird. Ein erster Test wäre die Leistungsaufnahme, die man ganz zu mit so einem Energiemessgeräte messen kann. Das ist nicht so wenig - müsste ich mal nachmessen. Von daher wird es halt auch schon etwas warm. So wirklich sparsam ist der Verstärker nicht. Das Netzteil ist ein klassische alte Spannungsregelung zu Fuß: die negative Seite mit Zenerdiode und Emitterfolger. Die Positive Seite nutzt die negative Spannung als Referenz. Beim Spannungsregler Teil ist die 230 V Version aber wohl sowieso anders: da hat man eine 2. Trafowicklung.
Danke Ulrich, Kleber ist überall an dem Verstärker. Ich werde mal versuchen ob man es entfernen kann. Ich habe ein Fluke 124 und ein Std. Voltmeter verfügbar und eine altes Scope. Leider habe ich keine Stromzange zur Hand. Ich werde mal mit dem meinem Amperemeter den Primärstrom vor dem Trafo messen, am besten in der Sicherung. Bei meiner letzen Messung habe ich an der Basis von Q119 -17,22V gemessen. und am negativen 15V (-16.67V). Was halt merkwürdig ist, die D109 steht mit 15V im Schaltbild. In der Stückliste mit 16V. Danke Bob P.S Melde mich wenn ich es gemessen habe.
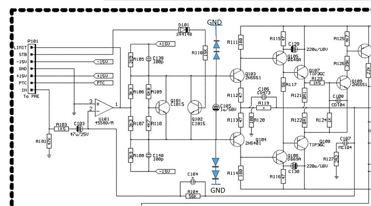
Habe noch eine Frage bezüglich der Abkürzungen auf dem Schaltbild. Am P101 stehen folgende Zeichnungen. bitte um Korrektur wenn ich falsch Liege. Limit: Ist wohl eine Schaltung zu Leistungbegrenzung? STB: steht wohl für Standby. Der Subwoofer schaltet sich ein wenn er Leistung am Eingang erkennt. Die Bezeichung PTC steht für was? Ich füge die weiteren Schaltbilder der 120V Version bei. Vielleicht hat jemand die 220V Version die er auch hier ablegen kann. Danke Bob
Ich kenne auch nur die Pläne der 120 V Version. Mir hat es gereicht. Beim Netzteil ist die Ausgangsspannung ca. 0,6 V niedriger als die Spannung der Zenerdiode. So kritisch ist der Wert auch nicht auch mit +-16 V oder +-13 V statt der +-15 V sollte die Schaltung funktionieren. Den Stromverbrauch kann man am einfachsten (und auch sicher) mit eine Energieverbrauchsmessgerät bestimmen. Bei mir sind es ca. 16 Watt. Die Pins am Stecker P101 haben folgende Funktionen: 1) Limit - gibt von der Verstärkerplatine ein Signal an die Limiter Schaltung, wenn der Verstärker an die Grenzen kommt. Die Limiter Platine reduziert dann die Amplitude. Bei mir war der Fehler vor allem auf der Limiter Platine. 2) STB ist ein Signal an die Endstufe, um den Ruhestrom etwas zu reduzieren. Das Signal entspricht der LED Farbe. Der Unterschied ist aber recht geringe - das trifft nur die Vorstufe, die letzten Transistoren werden so oder so als Klasse B betrieben. 3-5) -15 V GND + 15 : Versorgung für die OPs. Das Netzteil ist mit bei der Endstufe. 6) PTC : Das Signal vom Relais der Schutzschaltung . Die Schutzschaltung spricht auf verschiedene Kriterien an: Übertemperatur (über Diode, nicht PTC), Überstrom (erst sehr spät - vermutlich ist es dann schon zu spät), Gleichspannung, und eine Einschaltverzögerung. Über die Leitung wird dann auch der Eingang noch einmal Stumm geschaltet. 7) In das Eingangssignal zur Endstufe. Das wäre ein Signal das man sich mal mit dem Oszilloskop ansehen sollte.
Hallo Ulli, bin wieder da, habe mir einen Leistungsmesser bestellt. So was kann man immer gebrauchen! Was hat den dein Subwoofer für einen Leistungsaufnahme im off Betreib on Betreib ohne Musik usw. Was sind die Hersteller angaben? In der Bedienungsanleistung für das 220V gerät steht nichts und die US Angaben sind für ein 120V Gerät Danke bob
Hallo Forum & Ulli habe nun den Ruhestrom gemessen. Bei 229,9 V zieht der Subwoofer 0.26 Ampere 44,0 Watt laut Messgeraet. Gerechnet sind das aber knapp 60Watt. Irgendwas ist hier faul. Die blaue Diode leuchted aber es ist kein Signal angeschlossen. Danke
Bei mir zog der Verstärker rund 16 Watt im Leerlauf. Das kommt auch so etwa mit den Verlusten für den Trafo und dem Ruhestrom des Verstärkers hin. Dabei macht es fast keinen Unterschied ob aktiv oder Standby - das bekommt das Messgerät kaum mit und auch nach der Analyse der Schaltung macht das nicht viel unterschied (eher so 0,1 W). Bei der 120V Version sollte es wegen nur 1 Trafowicklung etwas mehr sein. Die direkte Strommessung und die Anzeige vom Leistungsmessgerät müssen nicht übereinstimmen, weil der Strom nicht Sinusförmig ist. 40 W sind schon eine Menge, und eindeutig zu viel. Da ist wohl was Defekt. Ein erster Test wäre ggf. mal nur der Endverstärker zu testen. Einfach den Stecker auf der Platine mit den Gleichrichtern und Leistungstransistoren abziehen. Damit bekommt der Teil mit den Operationsverstärkern keinen Strom und kann auch nicht stören. Normal sollte damit der Stromverbrauch um etwa 20 mA *40 V = 0,8 W zurückgehen. Wenn man Glück hat ist es viel mehr. Ein weiterer Test wäre dann die Leitung Limit (oberer Pin von P101 = dem Stecker auf der Leistungsplatine) zu trennen. Damit entfällt eine Möglichkeit das der Verstärker im Zusammenspiel mit der Limit Schaltung schwingt. Man könnt auch einige der Transistoren auf der Endstufenplatine nachmessen - das geht in Grenzen auch eingelötet, weil defekte Transistoren meist einen Kurzschluss Emitter-Kollektor zeigen. Ausfallkandidaten sind vor allem Q103 und Q104 sowie die Endtransistoren Q107 / Q108. Bei so viel Leistung könnte da auch schon etwas verfärbt sein.
Das Peak Messgerät zeigt die Wirkleistung an und nicht die Scheinleistung. ETA liegt bei 72% also 0,72. Sobald ich wieder Zeit habe werde ich Ulli's Rat befolgen und den Limiter abklemmen, und die Op’s. Ich möchte aber darauf hinweisen das mein Sub keinen Totalachaden hat. Er funktioniert verzerrt und hinten an Kühlkörper schön warm. Danke, Bob
Hallo Ulli, wie du beschrieben hast habe die obere Platine abgeklemmt. Der Verbrauch blieb bei 40Watt. Dann habe ich den Trafo am Stecker bei den Gleichrichtern abgezogen und der Verbrauch ging auf 8Watt zurueck. Dann habe ich einen Lautsprecher am Ausgang angeschlossen, und ich konnte das brummen hoeren. Wenn ich mit der Messspitze an den positiven Lautsprecher ging war das brummen Weg. Die Leitung ging von 40 Watt auf 13 Watt zurueck. Ich habe wohl mit meiner Messspitze den Schwingkreis unterbrochen. Nun bin ich kein HF experte. Ich habe die Platine ausgebaut und viele Loetpunkte die mir Suspekt waren nachgeloetet. Das Ergebnis war das sich die Amplitude des Brummen veringerte. Aber nur minimal.Ich zeige Dir mein Setup und meine Messungen vom Netzteil des subwoofers. Die habe ich mit der FlukeView Demoversion gemacht. Leider kann ich nur Snapshots machen und keine GIF datein. Danke fuer deine Hilfe. Gruss Bob
Das ist schon ein ausgesprochen hochfrequentes "Brummen". Normal ist Brummen eher so 50 Hz oder 100 Hz, aber keine 10 MHz. Das Brummen was man hört, sind vor allem 50 Hz und 100 Hz die man sich ohne Abschirmung leicht einfängt. Da sorgt dann ggf. die Probe für eine Erdung oder teilweise Abschirmung. So wie es aussieht sind da 2 eher unabhängige Probleme: 1. Die Spannungsregelung für die +-15 V scheint defekt zu sein. Die Positive Spannung passt sich noch der Schaltung der negativen an, da muss also keine Fehler drin sein. Die Ausfall-kandidaten wären da Q119 und D109 (die Zenerdiode). Q119 könnte ggf. einfach leitend sein. Der Transistor-typ ist nicht besonders kritisch, einfach ein PNP passender Leistung. Wenn der Transistor geht, dann halt die Spannung an der Zenerdiode mal nachmessen. Es sind auch zu viele Störungen drauf, als dass die Regelung noch funktioniert. 2. Die HF Störungen. Es ist eher unwahrscheinlich das die etwas hohe Spannung die HF-Schwingungen verursacht. Mit viel Glück ist es die Spannungsregelung die schwingt. Deshalb sollte man erst einmal die in Ordnung bringen. Von der Frequenz her ist das für die OPs schon zu schnell, das müsste also schon ein Transistorteil sein, der schwingt. An sich ist die Endstufe auch nicht so ganz unkritisch vom Aufbau. An sich ist die Frequenz zu hoch dafür das die Endstufe als ganzes schwingt, aber ggf. müsste man für die Messungen mit nur der Endstüfe den Eingang der Endstufe, also den Pin "IN" an P101 noch mal auf GND legen.
Nabend, was ist wenn Du P101 abziehst? C103 würde ich durch einen Bipolaren ersetzen. Du kannst an in von P101 auch ein Signal einspeisen. Für STBY machst Du dann eine Brücke von +15V nach STBY. LG old.
D a r i u s M. schrieb: > Nabend, > was ist wenn Du P101 abziehst? > C103 würde ich durch einen Bipolaren ersetzen. > Du kannst an in von P101 auch ein Signal einspeisen. > > Für STBY machst Du dann eine Brücke von +15V nach STBY. > > LG > > old. P101 war bei der Messung abgezogen.
Ulrich H. schrieb: > 1. Die Spannungsregelung für die +-15 V scheint defekt zu sein. Die > Positive Spannung passt sich noch der Schaltung der negativen an, da > muss also keine Fehler drin sein. Die Ausfall-kandidaten wären da Q119 > und D109 (die Zenerdiode). Q119 könnte ggf. einfach leitend sein. Der > Transistor-typ ist nicht besonders kritisch, einfach ein PNP passender > Leistung. Wenn der Transistor geht, dann halt die Spannung an der > Zenerdiode mal nachmessen. Es sind auch zu viele Störungen drauf, als > dass die Regelung noch funktioniert. Danke, ich werde mal den Transistor messen, zwischen collector und emitter sollte man einen Spannungsabfall haben. Die Spannungen +15v und - 15v haben ca. 2volt delta. Ist das zu viel?
Die OPs TL074 haben ein maximum rating von +-18 V da ist man mit *-17 V schon verdächtig nahe dran. Es ist auch zu befürchten das die Spannung nicht geregelt ist, also ggf. mit der Netzspannung noch ansteigen könnte. Da sollte man also auf alle Fälle was machen. Etwas weniger Spannung (z.B. 12 V) wäre weniger kritisch. So etwa 12-16 V wären noch akzeptabel. Weniger als 14 V sind aber kaum zu erwarten.
Hallo Ulli, Darius und Forum, ich habe nun eine neue Zenner Diode D109 ZF 15V eingebaut. Die Spannungen liegen nun bei + 14,57V und - 14,71V. Den Pin IN habe ich auf Masse gelegt. Dabei hoerte der Ausgang des Lautspreches auf zu schwingen. Das Netzteil zieht immer noch 35Watt. Ich habe noch C120 und C117 getauscht. Das hat nichts gebracht. Nun habe ich noch die Temperatur der TIP 35 & 36 gemessen. Der linke liegt bei 55 Grad rechts bei 52 Grad. Warum ziehen die beiden Leistungstransistoren so viel Strom ohne Last?. Habe ich einen Masseschluss hinter den Transistoren? Was koente der Grund sein fuer einen hohen Strom duch die Leistungs- Transistoren. Danke fuer eure Hilfe. MfG Bob
Die Spannungswerte sind so schon mal viel besser. Die Endstufe ist eine Klasse B Endstufe, das sollte eigentlich kein Ruhestrom durch die Endstufe fließen, selbst Q105,Q106 dürften noch ohne Ruhestrom arbeiten. Wenn doch, wäre es fast ein Wunder das es so wenig ist und nicht gleich ein Kurzschluss. Hat die hochfrequente Schwingung aufgehört, oder ist nur das hörbare Brummen / rauschen verschwunden ? Die Schwingung könnt nämlich schon den höheren Stromverbrauch verursachen. Sonst könnt man ein paar Spannungen am Verstärker nachmessen: Zum einen die Spannung am Ausgang des Verstärkers, ggf. auch vor dem Relais, falls das nicht anzieht. Dann das Signal am Limit Ausgang - sofern der Verstärker normal arbeitet sollten da weniger als etwa 3 V anliegen, ohne Eingangssignal sogar weniger als 0.5 V. Das Nächste wäre dann etwa die Spannung über R111 und R114 und damit der Strom durch Q103,Q104. Alternativ die Spannung über R112,R113. Der Standby Eingang ist High aktiv, d.h. mit Spannung an dem Pin sollte der Strom im Verstärker (nur die Vorstufe mit Q103, Q104) zurück. So wirklich viel ist das aber nicht, sollte am Leistungsmessgerät also nicht auffallen.
Wenn Du Collector und Emitter von Q101 bzw. Q102 an GND legst, sollte die Endstufe stromlos sein. D.h. Spannung über R112/3, R117 und R121/2 =0V LG old.
Hallo Ulli Darius & Froum so bin nun weiter Ich habe Q102 Emitter $ Kollector an GND gelegt. Die Leistungsaufnahmen ging auf 10.2W. Dieses geschieht auch wenn ich einer der beiden Leitungen and GND lege. Dann habe ich UR112/3 und UR121/2 gemessen. UR112/3 hat 40mV peaks, UR121/2 hat 30mV Schwingungen drauf. Ich das Kritisch? Dann habe ich die Mase an Q102 wieder entfernt. Dabei habe ich jeweils den Ausgang mitgemessen und den PIN IN offen und gegen GND gemessen. Wenn ich am Pin IN offen habe sehe ich am Scope pulse alle 4ms und 2,5V hoch. Diese sehe ich auch am Ausgang des Lautsprechers. Wenn ich Pin IN gegen GND messe, sehe ich nur eine Wolkenbildung und rauschen im 500mV raster. Den Limiter habe ich abgeklemmt. Die Spannung ueber R111 und R114 muss ich noch messen. Danke fuer eure Hilfe, ist es moeglich die Ursache des Schwingen zu finden? Gruss Bob
Den IN Pin sollte man schon eher auf GND liegen lassen, wie sich die Schaltung mit offenem Eingang verhält ist eher uninteressant. Einzig ein Testsignal am IN Pin wäre noch interessant um zu sehen ob es Verzerrungen gibt, und wo das Signal noch ankommt. Dazu müssten aber erst einmal die HF Schwingungen weg. Mit den Zwischenstufen Q103, Q104 mit der Basis auf GND ist der OP schon mal außen vor. Damit sollte dann aber eigentlich auch der Verstärker im Standby und inaktiv (Stromlos) sein sollen, also kein Stromfluss durch die Transistoren. Mit nur einer Seite auf GND ist der OP auch noch weitgehend außen vor, aber man hat den Ruhestrom wieder. Dass da die Schwingung aufgehört hat, ist eigentlich schon mal ein gutes Zeichen. Denn dann ist es kein erhöhter Ruhestrom, sondern die Schwingung die zu viel Strom verursacht. Ein erster Punkt wäre der Gleichspannungswert, etwa mit GND an der Basis von Q103 oder Q104. Damit sollte sich ein Defekter Transistor aufspüren lassen - wobei ich eher nicht vermute das es daran liegt. Bleibt also die Frage wieso das ganz schwingt - zumal das auch nicht nach einer klassischen Schwingung aussieht, sondern eher nach Radioempfang oder Rauschen mit sehr hohem Pegel. Zu welchen Bedingungen gehören die Bilder oben ?
Robert W. schrieb: > Ich habe Q102 Emitter $ Kollector an GND gelegt. Die Leistungsaufnahmen > ging auf 10.2W. Dieses geschieht auch wenn ich einer der beiden > Leitungen and GND lege. > > Dann habe ich UR112/3 und UR121/2 gemessen. > UR112/3 hat 40mV peaks, > UR121/2 hat 30mV Schwingungen drauf. Ich das Kritisch? Ist denn im Lautsprecher Ruhe? Kommt das von den Messstrippen? Wie hast Du überhaupt gemessen? Differenzmessung? Hast Du einen Abschlußwiderstand an der Endstufe?
Ulrich H. schrieb: > Ein erster Punkt wäre der Gleichspannungswert, etwa mit GND an der Basis > von Q103 oder Q104. Damit sollte sich ein Defekter Transistor aufspüren > lassen - wobei ich eher nicht vermute das es daran liegt. Hallo Ulli, und Darius, ich habe einen 4Ohm Lautsprecher als Last drann. Anbei eine Messung die von der Basis ( Bild1) Q103 & Q104 mit IN auf Masse und 26Watt Leistungsaufnahme. An der Basis ist eine Impuls zu sehen. Was mit noch aufgefallen ist,wenn ich nur die Basis Q103 auf Masse lege reduziert sich das Schwingen am Emitter von Q104 Q103 Wenn ich dann nur Basis Q104 aus Masse lege schwingt das System und der Lautsprecher brummt. Siehe Messung. Darius, die Messungen UR112/3 und UR121/2 habe ich direkt den Widerstaenden paraelle gemessen. Ich nutze die normalen Fluke 124 Messspitzen. Ja der Lautsprechen ist ruhig wenn ich Basis Q103/Q104 auf GND lege. Habe 4 Ohm Lautsprecher am Ausgang. Danke
Anbei zwei Messungen vom Emitter Q103/Q104 Bei der Messung wurde jeweil Basis Q103 oder Q104 auf Masse gelegt. Was mit noch aufgefallen ist,wenn ich nur die Basis Q103 auf Masse lege reduziert sich das Schwingen am Emitter von Q104 Q103 Wenn ich dann nur Basis Q104 aus Masse lege schwingt das System und der Lautsprecher brummt. Danke
Die Oszilloskop-bilder helfen so erst mal nicht so viel weiter. Der Erste Punkt wäre eine Messung der Gleichspannung, mit IN auf GND. Das einmal normal und noch einmal mit den Basen von Q103 und Q104 verbunden und an GND. Interessante Messpunkte wären der Ausgang, die Basen der Endstufen Transistoren und die Basen von Q105 und Q106 und der Ausgang vom OP = der Limit Ausgang. Alternativ könnte es auch gehen an den Eingang oder die Basen von Q103,Q104 ein Signal eines Funktionsgenerators zu legen (z.B. 1 kHz Dreieck, vielleicht 1 V - halt so dass man was sieht), und dann zu messen bis wo das Signal noch kommt.
Oben habe ich die Basis Q103/4 im DC mode gemessen. Oben habe ich bei Q102 Emitter und Kollektor auf gnd gelegt. Das sind auch die Basen von Q103/4.Habe dort die Spannung an der Widerstands paar gemessen. Ist das nicht korrekt?. Das mit dem Dreieck signal versuche ich mal,
Habe leider etwas Pech gehabt. Ich habe ein 1V 1Khz Signal an die Basen von Q103 Q104 gelegt. Am Ausgang war nur rauschen zu erkennen. Dabei ging das Netzteil in den Kurzschluss und R146 330R brannte ab. Das Netzteil zog 700W. Mal schauen was ich noch zerstoert hab. Gruss Bob
Halb so wild - solange die wichtigste Frage nicht unbeantwortet bleibt: Was hast du dabei gelernt? :) Hast du erstmal alle Bauteile durchgemessen, vor allem die Halbleiter auslöten und durchmessen mit einem T-Tester? Klaus.
Ja das war wohl nichts, TIP35C & TIP36C Endstufen ausgelötet und gemessen. Beide schön Durchgebraten. Mal schauen ob ich noch einen weiteren Exitus habe. Nun meine Frage, warum zerstört ein 1V Peak to Peak 1khz Dreieck-Signal an Basis Q103 /104 meine Endstufen Transistoren. Danke Bob
...weil die ja so schon aus irgend einem grund teilweise durchgesteuert werden und die endstufe strom für nichts zieht. deren ansteuerung ist "aus der balance", du musst ERST den fehler finden und dann die TIPxx ersetzen - teste die endstufe erst ohne die fetten Ts und schau dir deren basisansteuerung an... Klaus.
Bei einer intakten Endstufe hätte mit dem Dreiecksignal nichts passieren sollten, aber das war wohl schon vorher ein Defekt drin, etwa so dass die eine Seite nicht richtig abschaltet. Hilfreich bei solchen Tests ist es in Reihe zur Versorgung eine größere Glühbirne zu haben, als eine Art Strombegrenzung - nun ist es allerdings für die Transistoren erst einmal zu spät. Das R146 durchbrennt ist schon komisch - der liegt bei den 15 V Versorgung für die OPs und hat damit eigentlich fast nichts mit der Endstufe zu tun. Vor allem sollte die 230 V Version bei R146 gar keine 330 Ohm haben, weil es eine 2. Trafowicklung mit weniger Spannung gibt.
Hallo Ulli, der TIP35C hängt doch mit dem Kollector an der +15V Versorgung und zieht seinen Strom über Q117, der Kollektor ist in Serie mit R146 (330R). Danke für den Info mit dem Wert für R146. Ich werde den R149 mal ausmessen. Warum die Sekundärseite des Trafos anders sein sollte ? Primär leuchtet mir ein! Danke
Wegen der Spannung müsste man nur die Primärseite des Trafos anpassen. Es scheint aber so zu sein das die 230 V (Europa) Version etwas anders ist, mit einer 2. Sekundärwicklung. Mit der 2. Sekundärwicklung macht der Widerstand R146 nicht so richtig Sinn - zumindest sollte der Wert dann deutlich kleiner werden. Ich habe nicht extra nachgesehen auf der Platine, bin aber davon ausgegangen, das in dem Bereich die Schaltung etwas anders sein muss - ist sie auch, bei meiner Version waren da noch Dioden. Der TIP35 sollte nicht an den 15 V hängen sondern an etwa +40 V.
Hallo Ulli,Klaus, Darius & forum, nachdem ich den Widerstand R146 der 68R ist TIP35, TIP36 sowie Q106 und C129/130 getauscht habe. (Danke Ulli wegen Tip R146) ist mein Ruheleistung des Verstaerkers auf 10 Watt. zurueckgeganden.Das ist sehr gut. Wahrscheinlich hatten die Endstfen einen Fehler. Ich habe ich ausgebauten Zustand die Basen und Kollektor Spannungen gemessen. Die sahen gut aus, bis auf ein kleines %0Hz brummen. Nun hatte ich Ersatz zu hand und habe vor die anderen Teile auch getauscht. Nun habe ich noch einen Fehler in dem Signal verlauf. Wenn ich an PIN IN mit dem Funktion Generator ein Signal anlege, kann ich den Verstaerker sauber betreiben. Wenn ich an der Chinch Buchse das Signal anlege kommt nicht an. Das wird wohl das zweite Herbst Thema werden. Danke Gruss Bob Falls der Moderator nichts dagegen hat wuerde ich diesen Post fortfuehren.
Die Störungen sind normale 50 Hz, das ist also eher eine Frage von Abschirmung und ggf. Brummschleifen. Der Eingangsteil ist recht konventionell mit OPs aufgebaut. Das sollte sich einigermaßen Verfolgen lassen wie weit das Signal noch kommt. Die erste Frage wäre ob eventuell die Mute/Standby Funktion anspricht.
Ulrich H. schrieb: > Die Störungen sind normale 50 Hz, das ist also eher eine Frage von > Abschirmung und ggf. Brummschleifen. > > Der Eingangsteil ist recht konventionell mit OPs aufgebaut. Das sollte > sich einigermaßen Verfolgen lassen wie weit das Signal noch kommt. Die > erste Frage wäre ob eventuell die Mute/Standby Funktion anspricht. Ist Mute und Limiter das gleiche. Am Limiter sollen im Betrieb 3V anliegen? Ich habe am Mute und amAusgang des Op pin 7 u203B ca.10V anliegen. Womit soll man mit der Fehlersuche anfangen? ich lege mal 50hz 1V SINUS pp an und messe pin 1 bis 7 an p101. Danke.
Der Limiter und die Mute Schaltung sind getrennt: das Mute Signal wird zusammen mit dem Standby geschaltet, folgt also direkt der LED. Auch wenn die Endstufe einen Fehler meldet und über das Relais abschaltet, wird Mute aktiv. Der Limiter spricht an, wenn die Amplitude zu groß ist, und die Endstufe in die Übersteuerung geht, bzw. kurz davor. Da wird dann auch erst einmal die Amplitude nur reduziert, wenn auch mit ein paar Verzerrungen. Der Limiter Teil ist auf der kleinen Tochterplatine. Das Signal geht erst zum Mute Teil, und dann durch den Limiter. Mein verdacht für den Ausfall wäre eines der OP- ICs (TL074), z.B. wegen Überspannung auf den +15 V oder per Latchup - was dann R146 zerstört haben kann.
Danke Ulli, hier meine Werte von P101. An PIN1 IN & PIN2 PTC liegt nur Schmutz an. An Pin7 Limit minus 11.44V Was auch noch komisch ist ist sind die beiden Eingaenge der OP's. Wenn ich nur den Funktions Generator mit 50Hz am LFE Eingang habe sehe ich ein schoenen Sinus am Eingang. Wenn ich Netzspannung zuschalte verschwindet das Signal. Ausserdem is am Eingang von OP 203B PIN2, nur noch eine habe Halbwelle zu sehen. Wie soll ich vorgehen, Beide OP Ausloeten und tauchen? Danke
Wenn am Limit Pin 11 V anliegen, dann ist der Verstärker in der Begrenzung (oder defekt), außerdem dürfte die Limiter Platine das Signal auf GND gezogen haben, so dass es auch kein Wunder ist, dass da nicht viel kommt. Wie sieht es beim PTC Signal mit dem DC Pegel aus ? Das ist das Signal zur Ansteuerung des Relais, ein paar kleine Störungen sagen da nichts aus. Da geht eigentlich nur um die Frage ca. +40 V oder etwa 100 mV. Dem Bild nach zu Urteilen sollte das Relais an sein, weil nur etwa 150 mV anliegen, oder ist das Signal AC gekoppelt. Zeigt der kleine Punkt jeweils den DC Level ? Das ist allerdings schon verdächtig, denn bei dem Signal am Limit Pin dürfte der Ausgang eine heftiges DC Signal zeigen und damit die Schutzschaltung (Q112) ansprechen und das Relais abfallen lassen. Der OP U203 ist für die Erkennung eines Musiksiganl da. Da ist u.A. eine Gleichrichtung mit dabei - da ist es normal das da ggf. nur eine Halbwelle ankommt. U203 erzeugt das Signal für die LEDs. Wenn die LED noch beide Farben annehmen kann, spricht viel dafür das U203 in Ordnung ist. Um das Signal von Vorne zu verfolgen, wäre etwa der Schalter mit der Phase ein passender Messpunkt. Da sollte das Signal veränderlicher Amplitude (über den Poti) vorhanden sein.
Ich werde nun den Op am limiter tauschen. Sieht aus als ist er defekt, Am STB und limit liegen - 11,5v.
Bei Tauschen der OPs sollte man gleich Sockel einplanen. Das macht es möglich das IC ggf. ein 2. mal zu tauschen ohne das die Platine leidet. Der OP auf der Limiterplatine könnte ggf. dafür sorgen, dass kein Signal ankommt, er wird aber kaum dafür verantwortlich sein, dass das Limit Signal auf -11 V hängt (das wäre ggf. möglich wenn die OP Eingänge nicht mehr Hochohmig sein). Der logische Schritt wäre noch einmal zurück zu gehen, und nur die Endstufenplatine zu testen. Eingang auf GND, und dann die DC Pegel überprüfen. Da sollte der Limit Ausgang nahe 0 V sein. -11 V an STB heißen eigentlich nur das der Verstärker nicht im Standby ist. Das ist sozusagen der normale Zustand. Entsprechend sollte auch das Relais angezogen sein. Um zu sehen wie es mit der Eingangstufe aussieht, könnte man ggf. den Eingangsteil Teil mit unabhängigen +-15 V oder +-10 V speisen. Und unabhängig vom Rest testen. Es reicht auch schon den IN Pin der Endstufe auf GND zu legen und so die Kopplung zur Endstufe zu unterbrechen.
Hallo Ulli, ich habe nun den Limiter abgelötet. Dabei habe ich festgestellt das der OP am Limiter defekt ist. OP hat einen Kurzschluss. Diesen werde ich tauschen. Wenn die Limiter ab ist, werde ich +15 &-15V und GND by wire mit der unteren Platine verbinden. Dann wollte ich prüfen ob mein Pre-Amp Signal sauber am IN ankommt. Melde mich dann wieder. PS. Da Relais zieht an wenn ich die Endstufe einschalte. Gruß Bob
Ulrich H. schrieb: > Bei Tauschen der OPs sollte man gleich Sockel einplanen. Das macht es > möglich das IC ggf. ein 2. mal zu tauschen ohne das die Platine leidet. > Der OP auf der Limiterplatine könnte ggf. dafür sorgen, dass kein Signal > ankommt, er wird aber kaum dafür verantwortlich sein, dass das Limit > Signal auf -11 V hängt (das wäre ggf. möglich wenn die OP Eingänge nicht > mehr Hochohmig sein). > > Der logische Schritt wäre noch einmal zurück zu gehen, und nur die > Endstufenplatine zu testen. Eingang auf GND, und dann die DC Pegel > überprüfen. Da sollte der Limit Ausgang nahe 0 V sein. Hallo Ulli, den Punkt wollte ich noch mal aufgreifen. Es geht um die -11V am Limiter, den IN habe ich gegen Masse gelegt. Auf der IN Leitung direkt am OP PIN 2 liegen aber noch DC 30mW. Diese kommen von der feedback Leitung R104. Das ist wohl der Grund warum ich -11V am Ausgang PIN 1 habe. Ist das Korrekt? Nun stellt sich die Frage ob diese 30mV am Pin 2 normal sind. Die Spannungen an R104 bis R107 habe ich geprueft. Die sind in Ordnung. Die -11V kommen aus dem OP. Ich habe den OP getauscht.(hat nichts veraendert) Dann hbe ich noch R113 & R120 getauscht. Diese waren schwarz und gebraten. Stammt wohl von meinem Fehler mit den Leistungstransistoren. Gruss Bob
Wenn R113 und R120 defekt waren sollte man Q104 auch kontrollieren (ggf. auch nur in der Schaltung) und ggf. tauschen. Q103 und Q104 werden im Normalfall relativ heiß und sind daher Ausfallkandidaten, die dann als Folge die Endstufentransistoren mit ziehen können. Auch die etwas länger anliegende -11 V am Limiter können bereits für den Schaden an R113, R120 und ggf. auch Q104 verantwortlich sein. Eine kleine DC Spannung am Pin2 ds OPs ist ggf. OK, aber 30 mV sollten es eigentlich nicht sein. Das ist halt die Offsetspannung des OPs und kann bis etwa 5 mV betragen (je Hersteller, Version). Mit 30 mV am Eingang sollte der OP auch in die Begrenzung (hier - 11 V zu gehen). Da dürfte also noch etwa am Transistorteil des Verstärkers falsch sein - das könnten ggf. auch der Widerstand durchgebrannte R113 gewesen sein.
Ulrich H. schrieb: > Wenn R113 und R120 defekt waren sollte man Q104 auch kontrollieren (ggf. > auch nur in der Schaltung) und ggf. tauschen. Ja stimmt, Danke Q104 war defekt. Aber nun bin ich auf der Vorverstaerker Platine. Wenn ich einen sauberen Sinus an den LFE Eingang anlegen, dann sehe ich an dem Eingang des OP"s ein verzerrtes Sinussignal. Normal ist das doch nicht oder? Am Pin 6 des U202 kommst ein 100Hz Signal verzerrt an. Habe nun alle Dual OP,s mit Sockel ausgestattet. Der Tip war gut. Die Einschalt Automatik scheinst auch nicht zu funktionieren. Wenn ich PIN2 des U201 aus GND lege musste och der Subwoofer aus Mute Rot gehen? Ist das korrekt? Gruss Bob
An U202 sollte das Signal nicht verzerrt ankommen. Lediglich wenn der Verstärker im Mute Modus ist kann das Signal an U202/C (Pin 8,9,10 wenn die Pinbelegung noch stimmt) ggf. etwa verzerrt sein, aber auch sehr klein, weil die Abschaltung mit einem BJT nicht ganz symmetrisch ist. Bei U203 (den 2 fach OP auf der Platine) kann das Signal Verzerrt sein - das ist schließlich eine Gleichrichtung. U201 pin2 ist nur für den Low Level und High Level Eingang zuständig - ein Signal vom LFE Eingang kommt noch an. Bei den Pin Nummern der OPs muss man ggf. etwas aufpassen. Zumindest bei der Limiter Schaltung hat sich bei der Platine die ich Angesehen hatte die Zuordnung geändert (anderes Layout und die OPs im IC wurden getauscht).
SORRY ULLI, HEUTE WAR NICHT MEIN TAG. AUF DER HAUPTPLATINE IST WAS IN DIE DUTTEN GEGANGEN. R113 UND R120 BRENNEN IMMER DURCH, UND TAUSCHEN VON Q104 HAUT DIESEN AUCH IMMER DURCH. ICH BIN WIEDER AUF DER HAUPTPLATINE. LEISTUNGSAUFNAHME WIEDER 22 WATT. SINGNAL AN PIN IN UND DIE Q106 VERABSCHIEDET SICH. DAS WAR NICHT MEIN TAG
Die Endstufe ist relativ tolerant gegen eine kleinere Versorgungsspannung. Sie sollte also auch noch laufen mit einer 100 W (oder 60W) Glühlampe in Reihe zur ganzen Schaltung. Das mit kann man immerhin verhindern das der Trafo oder Gleichrichter beschädigt werden und die Gefahr für die Endstufen Transistoren deutlich reduzieren. Wenn gesockelt , könnte man für den Test auch erst einmal den OP raus nehmen, und auch erst einmal ohne R113 messen: Damit sollte nur der obere Teil der Endstufe aktiv sein, und es sollte noch kein hoher Strom fließen können. Das Problem scheint der Teil um die Transistoren Q103-Q108 zu sein. DC mäßig schien es ja OK zu sein. Wenn die Schaltung anfängt zu schwingen (die 10 MHz vom Anfang), könnte z.B. Q104 überhitzen und dann den Schaden verursachen. Damit wären wir wieder ganz am Anfang. Eine Ursache könnte eventuell ein fehlender Kontakt bei C106 oder eventuell R117 sein. Möglich wäre ggf. auch das die Versorgungsspannung HF mäßig nicht mehr genügend gepuffert ist (gealterte Elkos) - da könnte man ggf. mal 2 Folienkondensatoren parallel probieren. Der Plan ist ja noch für die Version mit nur 1 Gleichrichter - es ist also nicht klar ob da ggf. schon Kondensatoren mit dran sind.
Ulrich H. schrieb: > Die Oszilloskop-bilder helfen so erst mal nicht so viel weiter. Der > Erste Punkt wäre eine Messung der Gleichspannung, mit IN auf GND. Das > einmal normal und noch einmal mit den Basen von Q103 und Q104 verbunden > und an GND. Interessante Messpunkte wären der Ausgang, die Basen der > Endstufen Transistoren und die Basen von Q105 und Q106 und der Ausgang > vom OP = der Limit Ausgang. > > Alternativ könnte es auch gehen an den Eingang oder die Basen von > Q103,Q104 ein Signal eines Funktionsgenerators zu legen (z.B. 1 kHz > Dreieck, vielleicht 1 V - halt so dass man was sieht), und dann zu > messen bis wo das Signal noch kommt. Hallo ulli, ich muss wieder an diesen Punkt anfangen. Ich habe Q104 und Q106 sowie die beiden TIP abgeloetet. An der Basis von Q104 liegen -7.74V DC. An Kollektor - 45V DC. An der Basis von Q103 liegen -5.9VDC. Am Kollektor +45VDC. Als ich die Basen Q103 & Q104 zusammen gegen GND angeschlossen habe ich der Widerstand 180R (R114) schwarz angebrannt. Ich glaube ich habe mich mit dieser Reperatur uebernommen. R117, R142,R115,R116 sind auch schon angeriffen. Q103 & Q104 sind auch schon zwei mal abgeraucht und ich finde den Grund nicht. Darum habe ich die TIP abgeloetet, damit die nicht ausfallen. Gruss Bob
Ulrich H. schrieb: > Wenn gesockelt , könnte man für den Test auch erst einmal den OP raus > nehmen, und auch erst einmal ohne R113 messen: Damit sollte nur der > obere Teil der Endstufe aktiv sein, und es sollte noch kein hoher Strom > fließen können. Ich habe Q104 der Gegentaktstufe und Q106 sowie die beiden TIP abgelötet. P101 IN habe ich auf GND gelegt. Leistungsmesser angeschlossen: Verbrauch 15W. Q104 ist abgelötet. An der Basis von Q103 (NPN) liegen -5.9VDC. Am Kollektor +45VDC. Am Emitter nichts. Nichts wegen der negativen Spannung. Ist das korrekt? Wieso -5.9V??? Ich messe gegen Masse von P101. Ich sollte von vorne strukturiert an die Messung rangehen.
Ohne Q104 kann die Verstärkerstufe nur positive Spannungen ausgeben. Entsprechend wird der Ausgang, z.b. Über Leckströme leicht positive sein - etwa die früher schon mal gemessenen 30 mV. Das reicht bereits um den OP auf volle negative Spannung (ca. -11 V - hatten wir auch schon mal) zu bringen. Durch den Spannungsteiler kommen davon noch die etwa -6 V bei Q103 an. Das ist soweit also noch normal. Um das ohne die TIP35/36 zu testen könnt man die BE Strecken (vor allem bei Q107) testweise durch je z.B. 50-500 Ohm ersetzen. Sonst kommt das Signal gar nicht zu Ausgang, um sieht statt dessen nur Leckstrome von der Schutzschaltung. Ein Test ob denn wenigstens die positive Hälfte geht, bräuchte man einen kleine Strom von der negativen Seite, also etwa 10 K von den -40 V zum Ausgang. Eine Schwachstelle der Schaltung ist, dass bei voller Spannung am Ausgang des OPs, also den etwa +-6 V an den Basen von Q103/Q104 bereits so viel Strom fließen kann, dass es zu viel für die Transistoren und auch einige der Widerstände wird. Sofern also mit dem Verstärker was nicht stimmt oder der auch nur schwingt, geht dadurch halt leicht was kaputt. Es wäre zu überlegen die Spannung an den Basen von Q103/Q104 auf etwa +-1,2 V (z.B. je 2 Dioden nach GND) zu begrenzen. Das sollte für den normalen Betrieb (zumindest ohne große Last und Amplitude) ausreichen und der Strom durch Q103,Q103 dürfte auf etwa 5-10 mA begrenzt bleiben, so dass die Schaltung nicht so leicht schaden nimmt.
Hallo Ulli, am OP U101 Ausgang liegt ein Sinus 1.5V mit 100hz. Anbei noch ein Bild der Basis & Emitter von Q103, das zeigt das Sie dort sauber ankommen. Am Emitter liegt nur die positive Halbwelle an. Dann ein Screen Shot der Basis des TIP35c.Dort liegt ein 41V Rechteck an. Soll ich jetzt eine widerstand zwischen BE vom TIP35c setzen, oder unten wieder den Q104 2N5401 einloeten. An der Basis von Q104 liegen nun 1.5V sinus spitze/spitze. Das sollte doch OK sein? Wenn ich den Transiistor unten einloete moechte ich verstehen warum die Widersteande R120/113 gluehend heiss wurden. Kannst du das noch mal anders erklaeren. Ich habe immen noch den Lautsprechen angeklemmt. Ein Test ob denn wenigstens die positive Hälfte geht, bräuchte man einen kleine Strom von der negativen Seite, also etwa 10 K von den -40 V zum Ausgang.
Die Positive Halbwelle sieht so weit OK aus. Die Transistorstufe hat eine recht große Verstärkung, so dass es schon jetzt reicht die Basis von Q107 zu übersteuern. Einen der TIP3x kann man drin lassen. Man könnte es erst einmal ohne den Lautsprecher und dafür vom Ausgang mit 10 K nach -40 V versuchen. Das wäre dann die Positive Halbwelle als Klasse A Verstärker. Wenn das Ausgangssignal noch übersteuert müsste man ggf. die Amplitude am Eingang reduzieren. Man könnt ggf. so ähnlich die negative Halbwelle Prüfen. Also einen Pin von Q103 entfernen und dafür Q104 einlöten. Wieso die Widerstände so heiß werden ist eine gute Frage. Meine Vermutung geht dahin, das der Verstärker wieder schwingt, dabei große Amplituden, bis weit in die Übersteuerung erzeugt und damit dann Q104 zerstört, was dann schlecht für R113, R114 und R120 ist. Ein gewisser Schutz wären je 2 Dioden nach GND von den Basen von Q103 und Q104, so dass es nicht mehr als +1,4 V an Q103 und weniger als -1,4 V an Q104 werden können. Damit wären die Ströme begrenzt, die normale Funktion aber noch weitgehend gegeben. Gegen Schwingungen sind C106, c107 und R127 nötig. Gerade R127 könnt ggf. beschädigt / unterbrochen sein, denn der würde bei großen Schwingungen so wie am Anfang recht heiß werden. Die Tücke bei der Stabilität gegen Schwingungen ist leider das es da viele Möglichkeiten gibt, was da für Ärger sorgt. Selbst zu schnelle Transistortypen für Q105,Q106 könnten das Problem sein. Wo da die kritischen Punkte sind könnte man ggf. per Simulation noch etwas eingrenzen.
Ulrich H. schrieb: > Wieso die Widerstände so heiß werden ist eine gute Frage. Meine > Vermutung geht dahin, das der Verstärker wieder schwingt, dabei große > Amplituden, bis weit in die Übersteuerung erzeugt und damit dann Q104 > zerstört, was dann schlecht für R113, R114 und R120 ist. Ein gewisser > Schutz wären je 2 Dioden nach GND von den Basen von Q103 und Q104, so > dass es nicht mehr als +1,4 V an Q103 und weniger als -1,4 V an Q104 > werden können. Damit wären die Ströme begrenzt, die normale Funktion > aber noch weitgehend gegeben. Hallo Ulli so wie auf meiner Skizze. ZB. mit zwei 1N4001. Gruss Bob
Die Dioden sollte anders herum - es geht bei Q103 darum die Positive Spannung zu begrenzen. Negativ sind die maximal ca. -6 V noch in Ordnung.
Hallo Ulli, ich wollte mich noch recht herzlich bei Dir bedanken. Deine Hilfe ist bemerkenswert. Ohne deine Hilfe haette ich schon laengst aufgegeben. Ich habe noch mal gemessen und es ist mir folgendes aufgefallen. Bei meiner ersten Messung waren keine Leistungstransistoren (Q107-Q108) verbaut und Q104 und Q106 waren abgelötet. Siehe Messungen am Q103. Kollektor Q103 ist auch Basis Q105. Dann habe ich Kollektor Q105 gemessen. Als nächstes habe ich Q104 eingelötet und R112 entfernt und den Q104 vermessen. Dann habe ich Q106 wieder eingebaut. Ab diesem Punkt habe ich kein Sinussignal an der Basis oder Kollektor messen können. Ich habe dann R112 wieder eingelötet und auch an den Basen des Q107 und Q108 nichts gesehen. Warum habe ich nach dem einloeten des R112 und Q106 kein Signal mehr am Verstaerker. Warum sehe ich an der Basis Q105 kein Signal. Dort sollte doch die Kollektor Spannung gegen Masse zu messen sein? Was ist passiert, warum sehe ich keine Emittersignal an Q106. Danke Bob
Das Signal an den Basen von Q105 / Q106 ist recht klein (eher unter 200 mV) und vom großen DC Bias (ca. 40 V) überlagert. Da sieht man in DC Kopplung nicht unbedingt viel. Am Kollekotor von Q105 sieht man dann ja wieder was - das Signal war also da. An sich sollte man ohne die Q107,Q108 an den Kollektoren von Q105/Q106 schon noch ein Rechtecksignal sehen. Weil die Rückkopplung (Über R119) fehlt halt keine Sinus weil die Stufe schnell übersteuert. Die Rückkopplung könnte man etwa über Widerstände (z.B. 220 Ohm B-E) statt der Endtransistoren und keine Last erreichen. Auch wenn man keinen Sinus mehr sieht, ist die Frage was man denn misst (wohl nur eine DC Pegel). Bevor die Endtransistoren wieder rein kommen, sollte man noch einmal die Teile R127,C107, C139,C140,C105,C106 überprüfen. Auch eine Strombegrenzung (Glühlampe bei 230 V) oder ggf. auch ein Widerstand in der 30 V AC Leitung wären auch sehr hilfreich. Vorher sollte es ohne die Endstufen gehen. Ein Verstärker, der an der Grenze zum Schwingen ist, und dann vom Schwingen kaputt geht ist leider einer der unangenehmeren Fehler.
Hallo anbei meine Werte, C139= 0.36nF c140- 0.36nF C104= 0.36nF C106= 55nF R127 OK und c107= 102nf Ich habe dann R119 gesucht. Aber nicht gefunden. Er hat einen Wert von 7.5K. Diesen Wert messe ich vom R120 zum Ausgang. C106 ist ausgeloetet. Soll ich C104 und C139 tauschen.Auf dem Kondensator steht 101 mit einen Strich unter der Zahl. Sollte wohl 0,1nF haben. R119 7.5K Aber wo finde ich R119. HABE c106 AUSGELOETET. Danke
360 pF satt 100 pF für C139 und C140 könnten wirklich etwas viel sein, vor allen wenn es nicht eingeplant ist. Das wäre zumindest ein Punkt den ich mir noch mal in der Simulation ansehen sollte. Wo R119 ist kann ich auch nicht sagen. 7,5 K klingt zumindest schon mal plausibel. Die 360 pF für C104 sind vermutlich nicht so kritisch. Das sollte die Bandbreite für den ganzen Verstärker festlegen, und da sind knapp 10 kHz für einen Subwoofer akzeptabel. Ohne C106 sollte die Schaltung eher nicht richtig funktionieren, zumindest nicht so wie geplant. Der Kondensator einen großen Einfluss auf die Verstärkung und Phase in der Schleife.
Hallo Ulli, die Europa Version vom Netzteil hat einen TIP 41c & 42c auf der Netzteil Platine. Der 41c ist defekt. Diese hat eine Glimmerscheibe und hängt am hinteren Teil und wird gekühlt vom der Blende. Werde mal Ersatz beschaffen. Danke Bob
Zumindest auf den ersten Blick sieht die Endstufenschaltung (Transistorteil) in der Simulation recht stabil gegen Schwingungen aus. Der Teil ist aber als Klasse B Endstufe recht nichtlinear (gleicht der OP noch gut aus), so dass ich noch mal verschiedene Arbeitspunkte testen müsste.
Robert W. schrieb: > Hallo Ulli, die Europa Version vom Netzteil hat einen TIP 41c & 42c auf > der Netzteil Platine. > Der 41c ist defekt. > Dieser Teil ist nicht auf der 120v version des SCHALTBILD drauf.
Zur Simulation habe ich LTSpice genutzt, allerdings nur ähnlichen Transistormodellen (z.B. 2N3055 statt TIP35).
Ulrich H. schrieb: > Zur Simulation habe ich LTSpice genutzt, allerdings nur ähnlichen > Transistormodellen (z.B. 2N3055 statt TIP35). Ist das Freeware, LTspice.
Hi Ulli, bin jetzt wieder an den Punkt das der Verstärker funktioniert. Aber er schwingt starkt, habe eine Rückopplung. Alle Bauteile sind wieder drin. Wollte nun die zwei Dioden an den Basen einsetzten. So wie im Bild beschrieben ist OK? Danke
Die Richtung der Diode stimmt. Es könnt aber nötig sein je 3 Diode zu haben. Mit 2 Diode geht es aber für kleine Amplituden. LTspice /SwitcherCad ist frei erhältlich: http://www.linear.com/designtools/software/
Hallo Ulli, wollte mal berichten was geschah. Ich hatte anstatt der TIC´s zwei 80R Lastwiderstände eingelötet und am Eingang des OP´s ein kleinen Sinus angelegt. Ich hatte keine Rückkopplung und eine sauberen Sinuns am Eingang der TIC´s. Dann habe ich noch alle Kondesatoren getauscht die wir besprochen hatten. Es sah alles gut aus. Dann habe ich die Tic wieder eingelötet und wenn ich die das Sinus Signal 160hz um einige mv erhöht habe und am Ausgang 20Vpp zu sehen war fing der Ausgang an starkt zu brummen. Hatte Nadelimpulse auf den Scope und die Leistung ging aus 50Watt hoch. Dann wollte ich prüfen wie das Signal einkoppelt und habe den C104 & R104 rausgenommen. Die Schaltung schwing weiter und zerstörte Q104 und der R120 wurde extrem heiß. Während dessen hat auch das Relais abgeworfen, aber dann war es auch schon? Also es muß wohl etwas hinter den TIC´s einstreuen, aber keine Ahnung was es ist. Danke Ulli
Hallo Forum, ich habe diesen Thread mit Interesse gelesen und schreibe meine Fragen als Antwort, weil ich denke, gleich an die richtigen Leute zu gelangen. Ich habe vom Nachbarn einen Harman Kardon Subwoofer TS7 (Variante 230V)auf dem Tisch. Der war zunächst total tot, eine Erstprüfung ergab eine kaputte Temperatursicherung im Netztrafo. Weil diese nicht zu wechseln ging (weil zwischen Primär- und Sekundärwicklung verbaut), mußte ich bei HK einen Ersatztrafo bestellen. Eingebaut und siehe da, der Subwoofer spielt wieder, aber sehr leise. Defekte Temp.-sicherung nur Folgeschaden? Meine Fragen: 1. Hat jemand die Schaltung für die 230V-Variante? Offensichtlich unterscheidet sich das Netzteil und die Stromverorgung der Endstufe gegenüber der 120V-Version erheblich. Bei meinem Gerät werden +-15V mit sagen wir "Netzteil 1" für die OVs erzeugt, (bei diesem Netzteil ist, wie oben richtig erwähnt R146=R149=68_Ohm statt 330_Ohm im Schaltplan der 120V Variante)die Transistoren Q103/Q105 bzw. Q104/Q106 bekommen +-45V aus sagen wir "Netzteil 2" vor TIP41c/Tip42c, die Endstufen-Transistoren Q107 und Q108 +-22,5V nach Tip41c/Tip42c. Ich vermute den Fehler im "Netzteil 2", welches vielleicht eine Strombegrenzung(??) ist. Wie groß sollten die Spannungen an den Endstufentransistoren sein, ich dächte wenigstens +-40V,oder? Hat die jemand vielleicht schon mal gemessen? 2. Mit welchen Signalpegeln kann man den Subwoofer am LFE-Eingang maximal beaufschlagen? Bei 20mV-PP Sinus 75Hz am LFE Eingang bekomme ich am Lautsprecher ca. 1,5V-PP. Die Leistungsaufnahme steigt dabei auf 14W gegenüber 12W ohne Signal. Bei 40mV am Eingang messe ich ca. 3V am Lautsprecher und 16W Leistungsaufnahme. (Alle Angaben bei voll aufgedrehtem Lautstärkeregler) Wenn ich ein Dreieckssignal statt Sinus anlege, sieht das Signal am LS etwas rundgebügelt aus, auch bei Filter-off-Stellung. 3. Welcher Signalpegel sollte für "Vollaussteuerung" am IN-Pin der Endstufe liegen, bzw. wie groß ist die Gesamtverstärkung der Vorstufe? Vielen Dank schon mal für die Hilfe. Beste Grüße Martin
So wirklich groß unterscheiden sich die beiden Varianten nicht. Einen Plan habe ich auch nur von der 110 V variante. Der Unterschied dürft dain liegen, das die +-15 V für die OPs von einer extra Wicklung kommt, und dadurch die Regler weniger Abwärme produzieren. In dem Teil hatte ich aber keine Probleme. Ein defektes Netzteil führt in aller Regel auch nicht zu zu wenig Lautstärke, sondern höchstens zu Verzerrungen / Übersteuerung, die schon bei relativ geringer Lautstärke einsetzen können. Die Verstärkung der Endstufe wird einfach über R103 und R104 eingestellte. Das sollte eine knapp 40 fache Verstärkung geben. Die Amplituden habe ich auch nicht. Kann man aber relativ einfach zurückrechnen. Der Limiter gibt normalerweise eine Verstärkung von 1. Wenn der Anspricht aber auch deutlich weniger - das sollte man mal nachmessen. Für den LFE Eingang sollte sich bei Aufgedrehter Lautstärke eine 3 fache Verstärkung ergeben. Auch ohne den expliziten Filter hat der Verstärker keine besonders hohe Bandbreite - da ist es normal das Spitzen verschliffen werden. Das ist schließlich ein Subwoofer. Da reicht 1 kHz Bandbreite für den Verstärker vollkommen aus.
Danke für die schnelle Antwort und die Hinweise zu den Verstärkungen der einzelnen Stufen! Ich hatte den Netztrafo vor dem Einbau mal ausgemessen, er hat eine Sekundärwicklung 65V~ (2x rot) mit Mittelanzapfung (schwarz) und zwei symmetrische Anzapfungen (2x gelb) 32V~. Nach der Gleichrichtung ergeben sich für die Versorgung der Endstufe +-45V, die wie gesagt an Transistoren Q103/Q105 bzw. Q104/Q106 auch anliegen, aber die Endstufen-Transistoren Q107 und Q108 bekommen bei mir nur die halbe Spannung von +-22,5V hinter Tip41c/Tip42c. Deshalb war die Frage, ob jemand die Spannungen an den Kollektoren der Q107 und Q108 mal gemessen hat. Mit erscheint es irgendwie nicht sinnvoll, die halbe Leistung im Netzteil zu verbraten. Weiter oben im Thread stand ja auch, dass da etwa 40V anliegen sollten. Ulrich H. schrieb: > Der TIP35 sollte nicht an den 15 V hängen sondern an etwa +40 V. Ich werde mir "Netzteil 2" mal genauer anschauen. Die Verstärkung mit voll aufgedrehtem Lautstärkeregler ist von LFE bis In-Pin an der Endstufe ca. 67mveff/20mVeff=3,3, also wie vorhergesagt. Bis dahin scheint also alles ok zu sein. Gesamtspannungsverstärkung: 2500mVeff/20mVeff=125 3,3* (56k/1.5k)=123,2 ==> kommt auch hin! Jetzt der Test: Bei 45Hz 60mVeff (170mV-pp) rein, 10,89Veff raus ==>Spannungsverstärkung 181, Leistungsaufnahme 75W und Höllenlärm! Ich denke, ich kann das Ding wieder zusammenschrauben und als intakt zurückgeben. Vielleicht hatte ich auch im Zuge der Überprüfung sämtlicher Endstufentransistoren und dem damit verbundenen Auslöten sowie Wechsel des verschmorten R146 schon einen Schaden beseitigt? Test an der Anlage beim Nachbarn: Alles wieder ok. Nochmals Danke für die Hilfe.
Hallo Leidensgenossen, habe einen JBL SUB140 ersteigert und den Schaltplan direkt erkannt. Die Stromversorgung der Leistungstransistoren ist noch verrückter. Auch mein Subwoofer blubberte. Als erstes habe ich die Limiterschaltung entfernt. Er läuft jetzt, allerdings brummt er ganz leicht (50Hz) und beim Einschalten hört es sich fürchterlich an, wenn die Standbyschaltung umschaltet. Danke schon mal für vielen Hinweise. VG Georg
Hallo, Ich habe auch ein Sub-TS7 auf den Tisch. In der 230v Version. Ich habe das Problem das der Sub nach einer gewissen Zeit an fängt zu Brummen. Sollte das Relai RY101 nicht im Standbay abfallen oder ist das immer angezogen? vg Andy
Das Relais wird als Lautsprecherschutz. Das sollte normal immer angezogen sein, auch im Standby. Standby schaltet den Ton per Mute Schaltung (Transistoren) leise und reduziert den Ruhestrom der Endstufe (ist so oder so eher niedrig). Brummen gibt es verschiedenes: 50 Hz, 100 Hz oder speziel bei den Verstärker hier ein Rückkopplung über die Schaltung zur Lautstärkereduktion.
Hallo,
ich habe sehr intensiv diesen Beitrag gelesen. Ich habe leider auch ein
kleines Problem mit diesem Sub.
Könnte mir jemand die Spannungswerte nennen, die an den jeweiligen B,C,E
Anschlüssen der folgenden Transitoren im Normalbetrieb bzw. wenn
Limiteranschluß an P101 nicht angeschlossen ist, anliegen.
Q101-Q108
Ich habe bei den Endstufen {Q107-Q108) am
C +-20V
B +-0.3V
E ca. 0V
Die Basisansteuerung kommt mir komisch vor. Ich verzweifel gerade und
komm nicht weiter.
Für eure Hilfe wäre ich sehr dankbar.
Soweit ich das verstanden habe ist die Endstufe Klasse B, d.h. ohne Ruhestrom bei den Leistungstransistoren Q107/108. Das sieht man auch schon ganz gut daran das keine Einstellung für den Ruhestrom da ist, sonder R109/R110 feste Werte sind. Die Werte für Q107/Q108 kommen also ganz gut hin. Für die Transistoren sollte man sich eher die Spannungen an R111,R114,R115 und R116 und damit die Ströme ansehen. Das sollten etwa 0.5 V über R115/R116 sein und entsprechend die eine U_BE mehr über R111/R114 Im Standby Fall gehen dann die Ströme durch R111-R116 auf fast 0 zurück.
Hallo, danke für die erste Hilfe. Muss nur noch auf eine Bestellung warten und anschließend geht es weiter! Danke schon einmal vorab. HB
Hallo, nach erfolgreichem Austausch zweier Transistoren, weiterer Fehlersuche und nachlöten einiger Lötstellen. Habe ich ein fast gutes Ergebnis. Leider erscheint nach Einschalten und Reaktion des Relais ein kleines "nock". Beim Ausschalten ist mir die Restenergie die noch abgeben wird und somit auch am Lautsprecher die entsprechende Reaktion ergibt noch zu hoch (Ein etsprechendes "Blop" ;o) ). Habe über D102 eine Spannung 2,3V Am Ausgang von U101/B -14V und an PTC 0,4V leider weis ich nicht ob diese Spannungen soweit in Ordnung sind. Vielleicht kann mir jemand weiter helfen bzw. mir die Soll Spannugen geben die ich aufgeführt habe. Danke
Hallo, so bin soweit fast zufrieden, habe noch das Relais ausgetauscht doch nun habe ich ein kleines Problem. Subwoofer läuft soweit, nach dem ersten Einschalten verzerrt er ein wenig und benötigt eine gewisse Zeit (ca 60sec) bis er ohne diese Verzerrung normal weiter arbeitet. Kann mir vielleicht jemand dazu einen Tipp geben. (LIMITER Schaltung???) Danke HB
Die Limiterschaltung sollte normal aus sein, also das Signal nicht beeinflusse. Wenn die Limiterschaltung aktiv wird, muss man mit Verzerrungen rechnen. Das sollte aber eigentlich nicht von der Zeit abhängen und schon gar nicht mit so langer Zeitkonstante. Die Frage ist ggf. noch ob der Verstärker ggf. im Standby mode ist. Da ist der Ruhstrom der Endstufe kleiner und etwas mehr Verzerrungen sind möglich.
Lurchi schrieb: > Die Frage ist ggf. noch ob der Verstärker ggf. im Standby mode ist. Da > ist der Ruhstrom der Endstufe kleiner und etwas mehr Verzerrungen sind > möglich. Ich werde morgen mal im Bereich nachsehen. Vielleicht finde ich etwas! Vielen Dank, schon einmal für den Tipp. HB
Guten Tag zusammen Der thread ist zwar schn etwas alt, trotzdem eine frage dazu. Bei mir ist auch die thermosicherung des trafos des ts7 durchgebrannt, den trafo will ich nn gerne ersetzen. Nun mein problem: Alles was ich im internet finde,sind die pläne für die 120V version. Nun hat es aber bei der 230er version noch zum gnd und den +- 15V ausgängen des trafos noch zwei Kabel auf der sekundärseite, sind diese +/- 45V? Wäre doch sehr hoch, ein ersatztrafo dafür wohl entsprechend teuer Danke für eure antwort so oder so Petra
Hallo Harman geplagten Ich habe mich dem Problem mal angenommen und beide Platinen neuentwickelt. Sollten die originalen Platinen nicht reparierbar sein, sind das hier Highend Alternativen ;) Vorverstärker: https://www.ebay-kleinanzeigen.de/s-anzeige/highend-vorverstaerker-harman-kardon-sub-ts7-230-ts8-230-/1707252385-172-9390 Endstufe: https://www.ebay-kleinanzeigen.de/s-anzeige/endstufe-netzteil-harman-kardon-sub-ts7-230-ts8-230-/1694674741-172-9390 Grüsse Micha
Hut ab. Aber du weißt, was gleich hier passieren wird...? 😋 Klaus.
Bitte melde dich an um einen Beitrag zu schreiben. Anmeldung ist kostenlos und dauert nur eine Minute.
Bestehender Account
Schon ein Account bei Google/GoogleMail? Keine Anmeldung erforderlich!
Mit Google-Account einloggen
Mit Google-Account einloggen
Noch kein Account? Hier anmelden.
















































