Hallo werte Elektronikkönner, Ich bitte dringend um Hilfe für folgendes Problem. Ich möchte zwei Steuerungen verknüpfen ,aber wünsche mir dass der Optokoppler am Eingang bei ca 4 Volt (gg GND ) Schaltet, weiterhin darf die AusgabeSteurung nicht nennenswert belastet werden da ich keine Ahnung habe was die dann macht. diese 4 Volt Schwelle sollte sich bis zur zweiten Steuerung wenn möglich fortsetzen. Dass ganze ist mur ein Auszug aus der gesamtschaltung aber dass Prinzip Ist trotz dann verwendeter Schaltkreise weitestgehend gleich. habe Null Ideen wie ich dass realisieren könnte und wäre über konkrete Hilfe (mit PLAN) sehr dankbar MFG Peter
Hallo Peter, sei mir bitte nicht böse: ich hab nichts gerafft. Hast Du vielleicht auch noch ne strukturiertere Erklärung? VG Fred
Peter Z schrieb: > Ich möchte zwei Steuerungen verknüpfen Und welche Art von Verknüpfung schwebt dir vor? Stichworte wären z.B. UND, ODER oder XOR Was soll verknüpft werden? Eingänge oder Ausgänge ... Die ILD206 sollen wohl Optokoppler sein. Warum malst du da irgendwelche 8-beinigen Dinger, wo man erstmal raten muss, was Eingang, Ausgang und Funktion ist. Dafür gibt es Schaltsymbole?
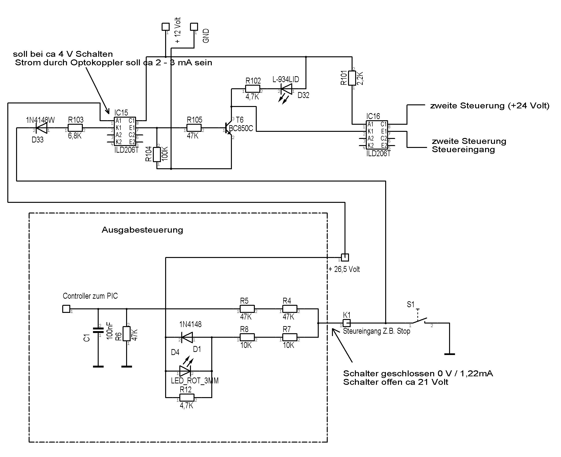
1. Danke für die Reaktionen 2. Sorry, die 8 beinigen Dinger hat mir TARGET gemalt und du hst recht es sind Optokoppler 3. Sinn der Sache ist folgender: Habe 2 Steuerungen - Steuerung 1 wird über den Taster am Steuereingang geschalten, Steuerung 2 hängt am Ausgang von Opto 2 (IC 16) natürlich sind dass alles bedeutend mehr Taster und Steuereingänge die auf unterschiedlichste weise mit Gattern verknüpft werden sollen (UND, Oder, Laufzeitverlängerung, verkürzung)--- aber dass ist nicht dass Problem. Um die Steuerungen von der Zwischenschaltung zu Trennen Möchte ich Optokoppler an Ein und Ausgängen. Steuerung 1 hat eine Schaltschwelle von ca 4 V. Jedoch leider eben nicht der Optokoppler zur Eingangstrennung der Zwischenschaltung. Da ich schon zur Genüge erlebt habe dass auf solchen Tastern Krichstöme da sind (ist teilweise Außen) und wenn Steueung 1 Schaltschwelle bei 4 V hat und Zwischenschaltung weit darunter kanns eben passieren dass Steuerung 1 Steuereingänge nicht geschalten werden ,aber eben Die Zwischenschaltung und somit Steuerung 2. Daher brauche ich ne möglichkeit dass der optokoppler auch ne Schaltschwelle von ca 4 V hat Hoffe war soweit verständlich Mfg Peter
Hallo Peter, ich versuchs mal in meinen Worten. Ich kriegs sonst nicht auf die Reihe. Bitte entschuldige. Ich bin heute wohl nicht gut drauf. Nebliges Wetter und offensichtlich auch benebelter Geist.... ------------ Du willst prinzipiell zwei Steuerungen parallel ansteuern, wobei eine Steuerung jedoch durch einen Optokoppler hindurch gesteuert werden soll. Nun hast Du ein Pegelproblem. ------------ Trifft das erstmal den Kern? VG Fred
Die Frage ist, braucht es überhaupt eine so genaue Schaltschwelle von 4V für den Optokoppler. Das ist ja einfach ein digitaler Eingang, der mit einem Taster auf GND gezogen wird, und dabei soll der Optokopler schalten. Ich denke, das muss nicht so genau sein. Wenn ja, wie genau muss die Schwelle von 4V sein? Im einfachsten Fall reicht vielleicht einfach eine einfache Zenerdiode in Serie zum Optokoppler-Eingang. Wenn es genau sein muss, ging allenfalls was mit einem TL431 davor. Aber vielleicht habe ich das Ganze auch falsch verstanden
Markus schrieb: > Aber vielleicht habe ich das Ganze auch falsch verstanden Genau das Gefühl hab ich nämlich bei mir auch immer noch. Darum bemüh ich mich jetzt erstmal um die Übersetzung Peters beider umfangreichen Texte in präzises und knappes Elektronikdeutsch. Wir kriegen das schon hin... ;)
Hallo Freddy, hallo Markus, erst nochmal Danke für euer Interesse Fred Quinny schrieb: > Du willst prinzipiell zwei Steuerungen parallel ansteuern, wobei eine > Steuerung jedoch durch einen Optokoppler hindurch gesteuert werden soll. > > Nun hast Du ein Pegelproblem. > > ------------ > > Trifft das erstmal den Kern? genau so ist es. Mein Problem ist dass der Eingangsoptokoppler (IC 15) bei ca 4V (+/- 0,5V )schalten soll MFG Peter
Hallo Peter, mal langsam, mal langsam.... ************* Du willst prinzipiell zwei Steuerungen parallel ansteuern, wobei eine Steuerung jedoch durch einen Optokoppler hindurch gesteuert werden soll. Beide Steuerungen haben einen Steuereingang. Der eine Steuereingang wird mit +X Volt aktiviert und der andere Steuereingang mit +Y Volt ************* Sagst Du mir bitte mal die Spannungswerte für "X" und "Y", damit ich die in meine Übersetzung eintragen kann? VG Fred
Hallo fred Steuerung x - Aktivierung mit 0 Volt (Schaltschwelle 4,3 V) Steuerung y - Aktivierung mit + 24 V (Schaltschwelle noch nich bekannt) MFG Peter
Na super.... jetzt wirds etwas klarer. Danke. Also ************* Du willst prinzipiell zwei Steuerungen parallel ansteuern, wobei eine Steuerung jedoch durch einen Optokoppler hindurch gesteuert werden soll. Beide Steuerungen haben je einen Steuereingang. Der direkt betriebene Steuereingang wird per Öffner mit +24V aktiviert und 0V deaktiviert. Und der über den Optokoppler betriebene Eingang wird mit 0V aktiviert und mit +4.3V deaktiviert. Als Versorgungsspannung stehen +26.5V und/oder 12V zur Verfügung. ************ Bitte genau lesen! Das mit dem Öffner zum Beispiel und den +24V ist überhaupt nicht in Deinem Schaltbild enthalten. Da ist noch irgendwas krank. VG Fred
so nochmal Zeichnung...hoffe nun aussagekräftiger S 1 ist öffner, wenn S1 geschlossen IC 15 leitend, T6 leitend, IC 16 leitend wenn S1 offen alles andere auch offen ...so der Plan (bitte nich fragen warum, da hängt noch viel mehr dran..ist nur ein Auszug bzw dass Prinzip) Problem: Steuerung 1 - wenn S1 offen hat Steuereingang Steuerung 1 ca 21 V (gg GND), d.h. Zwischen Opto IC 15 K1 und Opto IC 15 A1 ist ein potential von ca 5,5 V d.h es fließt ein Strom durch den Optokoppler wo keiner fließen soll. Vergesst bitte die Schaltschwelle von 4 V (habe ich grad erkannt ;-)) Wichtig: Dass darf alles nicht nenneswert auf Steuerung 1 Rückwirken. Ich hoffe ich habe nun alle Klarheiten beseitigt MfG Peter
Ok.... dann treten wir mal in die Schaltungsdiskussion ein. Was soll Dein 12V Zwischenkreis? VG Fred
Funktionen von Steuerung 1 und Steuerung 2 und den Steuereingängen zu dem Verknüpfen wass ich letzeten endes möchte
Peter2z schrieb: > Funktionen von Steuerung 1 und Steuerung 2 und den Steuereingängen zu > dem Verknüpfen wass ich letzeten endes möchte Hallo Peter, ich versteh nicht mal diesen einen Satz. Bitte lies ihn Dir doch mal selbst durch. Bitte drück Dich doch mal klar aus. Kurze Sätze möglichst mit Interpunktionen, damit man weiß, was zusammengehört. Ich wein bald.... VG Fred
Hallo Markus der Tipp mit der Z-Diode in Serie klingt super, teste ich mal aus . Danke MfG Peter
Peter2z schrieb: > Hallo Markus > der Tipp mit der Z-Diode in Serie klingt super, teste ich mal aus . > Danke > MfG Peter Z-Diode brauchts nicht. Eine Diode in Serie reicht. Wenn ichs nun richtig verstanden habe.
Kann es sein, dass du dich da in irgendwas verrennst? Beschreibe doch einfach mal die Funktion ohne Sätze wie: "Am Optokoppler soll..." etc. Einfach nur, was passieren soll, wenn der Taster betätigt wird. Also z.B. Wenn Taster nicht betätigt, dann gibt Steuerung 1 am Ausgang 24V aus und der Eingang von Steuerung 2 soll .... Ich habe das Gefühl, dass du versuchst, das viel zu kompliziert zu lösen
Peter2z schrieb: > Hoffe war soweit verständlich Mmmh Peter2z schrieb: > Funktionen von Steuerung 1 und Steuerung 2 und den Steuereingängen zu > dem Verknüpfen wass ich letzeten endes möchte ??? Die Sache würde alleine schon klarer, wenn du dich in deinem Plan an das EVA-Prinzip halten würdest und die Signale nicht kreuz und quer, mal so und mal so laufen würden. Also: E(eingabe)-V(erarbeitung)-A(usgabe) von links nach recht ...
0815 schrieb: > Die Sache würde alleine schon klarer, wenn du dich in deinem Plan an das > EVA-Prinzip halten würdest Noch besser wäre, wenn man den SINN der ganzen Anordung erklärt bekäme. Irgendwie leuchtet mir nicht ein, warum der notwendige Pull-Up für den Taster mit einem Ausgang, Optokoppler, Diode etc "nachgebildet" wird. Wenn die Ralität so ist, wie der Plan, dann hat doch S1 gar keine Funktion, oder übersehe ich hier was?
Hallo Markus, habe es getestet...Diode in Serie reicht nicht ,jedoch z-Diode ist perfekt. Nochmals herzlichen Dank !! an alle anderen.. Das Problem war, dass bei der !vorhandenen! Steuerung 1, bedingt durch die interne Schaltung, bei geöffneten Taster ein Spannung von ca. 21,5 V am Steuereingang liegt. Diesen Steuereingang möchte ich mittels des Optokopplers auslesen und weiterverwerten. Nun gab es aber einen Potentialunterschied zwischen Plus (ca 26,5 V) und Steuereingang von Steuerung 1 bei geöffneten Taster von ca 4,xx Volt. Das führte dazu dass dieses Biest von Optokoppler bereits leitend war, obwohl eigentlich gesperrt sein sollte. Dass ist mir aber erst im Laufe dieser Diskussion so richtig bewußt geworden. Weiterhin habe ich durch Eure (und besonders Markus) Hilfe festgestellt dass ich den ganzen Quatsch mit Transistor und Opto 2 schlicht weglassen kann. Also an alle recht herzlichen Dank, ist echt toll mal paar andere Ansichten zu hören und hier geholfen zu kriegen ;-) MfG Peter
peter2z schrieb: > Hallo Markus, > habe es getestet...Diode in Serie reicht nicht ,jedoch z-Diode ist > perfekt. > Nochmals herzlichen Dank !! Bitte schön. Nur verstehe ich es nicht. Entweder ist der oben gezeichnete Schaltplan falsch oder die Diode am falschen Ort oder sie ist verkehrt herum eingebaut. Hast du die Diode wirklich genauso wie ich oben eingezeichnet habe eingebaut? Die Diode verhindert dass der Strom in den Eingang von K1 hineinfliessen kann. Somit kann auch kein (Leck)-Strom fliessen durch den zusätzlichen Optokoppler IC15. Mit dem Taster kann aber der Eingang K1 trotzdem auf 0V (0.5V mit Diode) gezogen werden, weil dann der Strom von der Steuerung nach aussen fliesst. Und mit dem Taster wird auch der Optokoppler IC15 weiterhin sauber eingeschalten nach GND. Und wenn nun die beiden Steuerungen ohne Optokoppler dazwischen zusammen geschalten werden sollen, so braucht es zwei Dioden, an jedem Eingang eine. Dass es mit der Z-Diode funktioniert, finde ich jetzt eher Zufall. (Die Z-Diode brachte ich ja nur ins Spiel, wegen der Schaltschwelle). Wie ist sie denn nun angeordnet? Na ja, aber Haupsache es läuft.
Hallo Markus, uuups ... hatte dein Bild gar nicht zur Kenntnis genommen. Ich muss jedoch den Taster genau wie Steuerung 1 als gegeben hinnehmen, (sorry blöd gezeichnet,aber aus fehlern lernt man).deshalb dort keine Diode drin. Habe jetzt Z-Diode zwischen D33 und R 103 (in Serie zum Optokoppler geschalten).Somit ist die Spannung von ca 4,xx Volt bei geöffnetem Taster vom Optokoppler weg und der sperrt sauber. An Optokoppler bleibt jetzt nur noch IC 15 (mit D33,R103 und Z-Diode) - rest fällt weg. Danke Peter
Peter2z schrieb: > Ich muss jedoch den Taster genau wie Steuerung 1 als gegeben hinnehmen Ja so ist das zu verstehen. Danke für die Erklärung.
Bitte melde dich an um einen Beitrag zu schreiben. Anmeldung ist kostenlos und dauert nur eine Minute.
Bestehender Account
Schon ein Account bei Google/GoogleMail? Keine Anmeldung erforderlich!
Mit Google-Account einloggen
Mit Google-Account einloggen
Noch kein Account? Hier anmelden.


