Hallo, ich habe das Problem, dass beim Auslesen von Sensorwerten aus einer Analogschaltung an verschiedenen Rechnern unterschiedliche Spannungen gemessen werden. Das wäre aus meiner Sicht nicht weiter ungewöhnlich, da die Schaltung ja sensibel bzgl. der Versorungsspannung ist und die USB-Spannung auf verschiedenen Rechnern nicht immer gleich ist. Deswegen habe ich zusätzlich eine Referenzspannungsquelle eingesetzt (siehe auch Schaltungsausschnitt anbei), d.h. die Spannung im Analogteil liegt immer genau bei 4,5V. Die Sensordaten werden vom ASIC im Analogteil ausgewertet und per I2C an den µC in der Schaltung gesendet, der die Messwerte dann über eine UART-USB-Schnittstelle an den Rechner sendet. Ich dachte, das funtkioniert so, aber leider variieren die Messwerte an unterschiedlichen Rechnern ganz gewaltig. Das eigenartige ist, dass, wenn ich den Analogteil nicht mit der Referenzspannungsquelle, sondern mit der USB-Spannungs betreibe, die Messsignale gleich sind. Das sollte doch genau umgekehrt sein. Ich bin gerade ziemlich am verzweifeln, hat jmd. eine Idee, woran das liegen könnte ? Michael
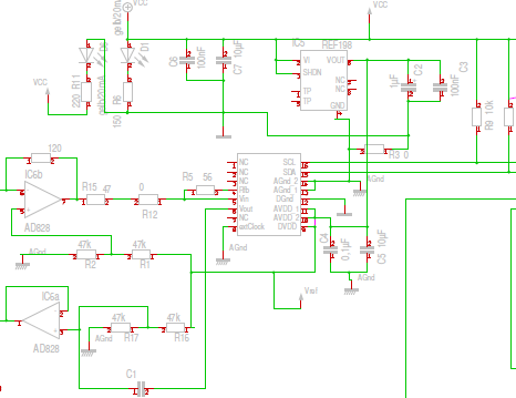
Michael schrieb: > Deswegen > habe ich zusätzlich eine Referenzspannungsquelle eingesetzt (siehe auch > Schaltungsausschnitt anbei), d.h. die Spannung im Analogteil liegt immer > genau bei 4,5V. Das sollte dich eigentlich stutzig machen, denn der REF196 erzeugt nominell 4,096V. Möglicher Weise hat er keine Masseverbindung.
Nicht REF196, sondern REF198 wollte ich schreiben.
Hallo, sorry, da habe ich mich verschrieben, bzw. im Schaltplan ist noch der REF198 eingebaut, in Wirklichkeit ist es der REF194, und dann sind die 4,5V ja in Ordnung. Habe ich da einen Denkfehler, wenn ich den Analogteil, um eben die unterschiedlichen Spannungen aus dem USB-Port anzugleichen, mit der Referenzspannungsquelle laufen lasse und den Digitalteil mit Vcc aus dem USB-Port ?
Michael schrieb: > Habe ich da einen Denkfehler, wenn ich den Analogteil, um eben die > unterschiedlichen Spannungen aus dem USB-Port anzugleichen, mit der > Referenzspannungsquelle laufen lasse und den Digitalteil mit Vcc aus dem > USB-Port ? Dazu musst du das Datenblatt des MC konsultieren. AVRs z.B. erlauben nicht, das die AVcc um mehr als etwa 0,3V von VDD abweicht. Aber warum speist du nicht nur AREF aus deiner Referenz? Übrigens gibt es auch schlechte USB Kabel, die selbst bei 100mA schon deutlich weniger als 5V am Ende bringen, selbst wenn der Port an sich 5V liefert. Ich schicke die Speisung auch immer über ein LC Filter, damit die Störungen weggefiltert werden. (100µH-220µH, 100nF). Bis zu 47µF sind übrigens als Siebelko direkt an USB V+ gegen Masse zulässig. Wenn D1 ein rote, gelbe oder grüne LED ist, verbrätst du da schon mal etwa 20mA. 330R als Vorwiderstand sollten da auch gut gehen.
Matthias Sch. schrieb: > Dazu musst du das Datenblatt des MC konsultieren. AVRs z.B. erlauben > nicht, das die AVcc um mehr als etwa 0,3V von VDD abweicht. Aber warum > speist du nicht nur AREF aus deiner Referenz? Ich speise im Analogteil den Operationsverstärker und den ASIC mit der 4,5V Referenzspannung. Den Atmega48 sollte schwankende Eingangsspannungen nichts ausmachen, die nicht analogen Werte übermittelt er ja auch einwandfrei.
Michael schrieb: > Ich speise im Analogteil den Operationsverstärker und den ASIC mit der > 4,5V Referenzspannung. Ah? davon geht aus deinem (winzigen, schlecht erkennbaren) Schaltbildauszug aber nichts hervor. Und bist du sicher, das du da das richtige Versorgungskonzept hast? Denn die Höhe der Versorgung des OP sollte, wenn sie einigermassen sauber ist, auf die Qualität der Verstärkung keinen Einfluss haben. Im Gegenteil, je höher die ist, umso besser lässt sich der OP aussteuern.
Die Referenz hat im Plan über 10 µF als Kapazität am Ausgang, das ist mehr als üblich. Als eine Art low drop Regler muss man da vermutlich auf die Kapazität achten, so dass da auch ESR usw. stimmen müssen, sonst kann die Referenz schwingen oder schlecht regeln, mit starkem nachschwingen. HF Störungen (z.B. vom USB) können auch zu DC Fehlern führen, weil langsame OPs diese demodulieren können.
Eine Referenz ist kein teurerer Spannungsregler. Eine Referenz sollte nicht belastet werden , und falls, dann eher konstant. Und ganz sicher kein ASIC oder Controller. Vergleich die Daten der Referenz mit der eines Spannungsreglers. Bezueglich Dropout, bezuegliech rejection, usw. Und eine 4.5V referenz an USB ist voellig illusorisch. Geh da auf 3.3V runter.
Bitte melde dich an um einen Beitrag zu schreiben. Anmeldung ist kostenlos und dauert nur eine Minute.
Bestehender Account
Schon ein Account bei Google/GoogleMail? Keine Anmeldung erforderlich!
Mit Google-Account einloggen
Mit Google-Account einloggen
Noch kein Account? Hier anmelden.
