Hallo Ich habe das Problem dass ich am RS232 nur TXD und RXD zur verfügung habe und ich jetzt nicht weiß wie ich den Sender vom RS485 Treiber am sinvollsten ein und ausschalte.
Hallo, eine 100% sichere Lösung gibt es nicht. Du kannst den Sender, wenn Daten kommen, sofort einschalten, und wenn keine mehr kommen, um eine Byte-Zeit verzögert ausschalten, aber dazu muss die Baudrate bekannt sein. Georg
Hallo, definiere doch am besten ein Steuerzeichen hierzu (z.B. Start of Text oder End of Text. So mache ich das immer. Grüße Ingo
Lösung: Der Konverter steht grundsätzlich auf lesen und schaltet nur um wenn er ein Byte senden muss. Oder ADAM4520 kaufen, der kann das
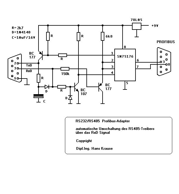
Detenverwurster schrieb: > Ich habe (...) nur TXD und RXD zur verfügung und ich jetzt nicht weiß wie ich den Sender vom RS485 Treiber am sinvollsten ein und ausschalte. Der Fragestellung ist zu entnehmen, dass Du RS485-Halfduplex faehrst. In diesem Fall geht das nur mit einem Monoflop. Ein Beispiel: ftp://www.wickenhaeuser.de/anleitungen/flash_m1.pdf Das andere Beispiel habe ich als Gif Datei angehaengt. Ob's was taugt, weiss ich nicht.
Detenverwurster schrieb: > Ich habe das Problem dass ich am RS232 nur TXD und RXD zur verfügung > habe und ich jetzt nicht weiß wie ich den Sender vom RS485 Treiber am > sinvollsten ein und ausschalte. Normalerweise steht Treiber auf Empfang, beim schreiben wird auf Senden umgeschaltet, in TxD ISR dann wieder auf Empfang.
Marc Vesely schrieb: > Normalerweise steht Treiber auf Empfang, beim schreiben wird auf > Senden umgeschaltet, in TxD ISR dann wieder auf Empfang. Ja. Wenn aber die zur Umschaltung nötige Handshakeleitung nicht vorhanden bzw. nicht ansteuerbar ist, dann geht das so nicht.
Es gibt Chips, die das machen; das funktioniert folgendermaßen: Der RS-485 muß Pullups/Pulldowns haben, damit er einen sauberen Ruhepegel (H, 1, mark) annimt, solange niemand sendet. Solange vom RS-232 ein 0-Pegel kommt, treibt der Konverter einen 0-Pegel auf den RS-485. Wenn der Eingang auf 1 wechselt, treibt der Konverter 1, bis der Pegel auf dem RS-485 tatsächlich sauber 1 angenommen hat, dann schaltet er den Treiber aus und verläßt sich darauf, daß die Widerstände den Pegel halten. Dann ist es egal, ob der Eingang auf 1 steht, weil es nichts zu senden gibt, oder weil gerade ein 1-Bit übertragen wird.
Hi, wenn du auf der Gegenseite auch wieder auf RS232 zurück willst, dann nimm doch einfach 2 Transceiver auf jeder Seite, jeweils ein Sender und Empfänger, die auch fest so verdrahtet sind. RS232_TX -> RS485_Sender -> 2-Draht -> RS485_Empfänger -> RS232_RX RS232_RX <- RS485_Empfänger <- 2-Draht <- RS485_Sender <- RS232_TX So kannst du gleichzeitig Senden und Empfangen, und musst keine Steuerleitungen benutzen, das geht natürlich nicht wenn du das an ein vorhandenes RS485-Netzwerk hängen willst, und du brauchst natürlich mehr Adern (4x Daten + 1 GND).
Bitte melde dich an um einen Beitrag zu schreiben. Anmeldung ist kostenlos und dauert nur eine Minute.
Bestehender Account
Schon ein Account bei Google/GoogleMail? Keine Anmeldung erforderlich!
Mit Google-Account einloggen
Mit Google-Account einloggen
Noch kein Account? Hier anmelden.
