Bezugnehmend auf den PCB-Vorschlag mit 2 PCBs in ESP8266 habe ich eine Skizze für das ESP8266 angefangen und werde die von Zeit zu Zeit weiterentwickeln. Link RPSMA: http://www.ebay.de/itm/5pcs-RP-SMA-jack-male-pin-PCB-Edge-Mount-Solder-0-062-Adapter-Connector-/151088834234?pt=US_Radio_Comm_Coaxial_Cables_Connectors&hash=item232d98a6ba Kritik, Anmerkungen willkommen.
Hallo, ist halt die Frage ob sich die Entwicklung solch eines Modules lohnt. http://de.aliexpress.com/item/FREE-SHIPPING-5pcs-lot-ESP8266-Serial-WIFI-wireless-module-WIF-wireless-transceiver-module-Shielding-small-volume/1929182033.html Gruß Uli
Wenn schon selbstgeschnitzt, warum dann nicht gleich 2-reihig, also die Breadboard-Fraktion beglückend?
ja, berechtigt. Der Preis ist nicht die Motivation. Günstiger wird es nicht, aber die selbe Größenordnung mit qualitativ hochwertigeren Bauteilen (OSC, Caps) Motivation steht im Artikel. Ziel: CE-konform
schrieb: > Wenn schon selbstgeschnitzt, warum dann nicht gleich 2-reihig, also die > Breadboard-Fraktion beglückend? . Doppelreihig schränkt die Optionen beim Verlöten der beiden PCBs ein. (Einreihig kann auch zwischen beiden PCBs verlötete werden) . Wenn nicht an jeder Kante Pinheader ist, wird es mit dem Routing auf 2 Lagen (günstig) nichts. Oder es kommt wieder ein China-Modul dabei heraus.
FCC hatte es aber schon mal ;-) wenn CE gewünscht ist dann evt. das: http://wiki.in-circuit.de/images/6/69/305000076A_radino_WiFi.pdf Seite 17
zu Breadboard: Man kann die Pinheader der linken und rechten Reihe beim Zusammenlöten nach oben ausführen, anstatt nach unten. Dann passt es auf's Breadboard. Danke. @Ulrich: Danke. Weißt du, was eins kostet? Ich will inkl. 2 PCBs, RPSMA-Connector und Spannungswandler bei ca. 5EUR Materialkosten herauskommen. Als Selbstbau-freundliche Lösung.
Das Module hat bei denen im Shop ein VK von 21€ deshalb verwende ich lieber die Module aus China. Nur weil kein CE Zeichen drauf ist heißt es nicht das das Module nicht CE Konform ist. Im Endeffekt muss nicht das Module CE Konform sein sondern im Ende das gesamte Produkt oder?
Ulrich Radig schrieb: > Das Module hat bei denen im Shop ein VK von 21€ deshalb verwende ich > lieber die Module aus China. Das ist mir für die geplanten ESP8266-Einsatzzwecke auch zu teuer. > Nur weil kein CE Zeichen drauf ist heißt es nicht das das Module nicht > CE Konform ist. Das ist mein Ansatz. Ich möchte ein lowcost, Opensource, CE-konformes Selbstbau-Modul mit Spannungswandleroptionen. Ce-konform, damit ich reinen Gewissens ein paar dutzend zuverlässig betreiben kann, ohne dabei den Nachbarn oder mich selbst zu stören. Das verpflichtende Aufdrucken des CE-Zeichens auf in den Handel zu bringende Produkte bedeutet "nur", dass jemand für das Einhalten der anzuwendenden Normen gerade zu stehen hat. Wenn Du Deine eigenen Basteleien betreibst, bist Du bei Problemen mit Nachbars WLAN oder Funkmikro Dein eigener "Ansprechpartner". Drauf drucken oder nicht, egal. > Im Endeffekt muss nicht das Module CE Konform sein > sondern im Ende das gesamte Produkt oder? je nach Einsatzzweck. Ich benötige ein zuverlässiges, dauerhaft verfügbares Modul, dass nicht durch die Gegend strahlt.
Update. Basierend auf den in ESP8266 verlinkten, öffentlich zugänglichen Dokumenten: https://onedrive.live.com/?cid=C4DDF72E6EEA3826&id=C4DDF72E6EEA3826!871 Muss wohl doch noch eine Pinreihe+Pinspalte größer. Auf dem PCB-Kontingent ist noch Platz. Die 3V3 werden auf dem 2. PCB passend zusammengefasst.
Update. Für diesen Monat hör ich auf. Eine Pinreihe+Pinspalte geht vielleicht zur Not noch. Wahrscheinlich sollte man das machen. Mehr nicht, sonst passen keine 4PCB auf 5x5cm. Denke, der Ansatz verdeutlichst das Prinzip: Breakout auf einem Layer. VCCs mit Cap. Bottom: Ground. 3V3 auf 2. PCB zusammenführen. Die Distanz zwischen beiden PCB wird ca. 1mm sein. PS: Weiter oben hatte ich von 5EUR Material gesprochen. Nach Überschlagsrechnung (siehe Artikel) sind es 6.80EUR inkl. RPSMA und Spannungswandler.
Mh, naja, den einen noch. Der ESP8266 könnte noch etwas nach rechts. TODO: Flash, RPSMA, 2. PCB (Zusammenfassen der 3V3, Spannungswandler, ggf. Atmel für USB, ...) RPSMA kann gegen u.fl getauscht werden -> Ausschnitt im 2. PCB für die Zugänglichkeit zum u.fl -> Platz+Routing sollte für RPSMA vorgesehen werden. (RPSMA->u.fl: ok; u.fl->RPSMA: schwierig) Anmerkung: Das ist Decouple-overkill und zwanghaft auf einer Lage zu bleiben ist übertrieben. Aber es sind nunmal nur 2 Lagen und ich gehe gern auf Nummer sicher (HF). Ich suche nun ESP8266-Interessierte, die den Ansatz mit dem Layout-Programm und den Footprints ihrer Wahl (0603,OSC,... ) layouten und fertigen. Erforderlich ist mindestens 0603-Erfahrung. Die Bauteileauswahl und Layout-Details kann man ja noch besprechen. Sonst bleibt es liegen, bis ich es dringend benötige. Nochmals: WAS BEKOMMT MAN? . 25x25mm-Modul, bestehend aus 2x PCB(0.6mm) . das zweite PCB inkl. Spannungswandler, sehr einfach veränderbar . gut geschieldet, gute Bauteile . RPSMA gegen u.fl austauschbar . 0603-> Reflow-Homebasteln. . alle Pins herausgeführt . Auf das Modul (bestehend aus 2x PCB) kann man beliebige 25x25mm mit 2.54Pinheader einfach aufstecken. Dh. beide 0.6mm-PCBs werden auf die selbe Seite des Pinheader gesteckt. Auf der anderen Seite steckt man ein beliebiges 25x25-PCB mit 2.54-Pinheader an. Edit: Materialkosten: 6.60 EUR (siehe Artikel) Im Vergleich zu Chinamodul bereits enthalten: Breakout-Board, Pinheader, Spannungswandler, PCB für Spannungswandler und USB oder kleinen Atmel, RPSMA (bei Bedarf)
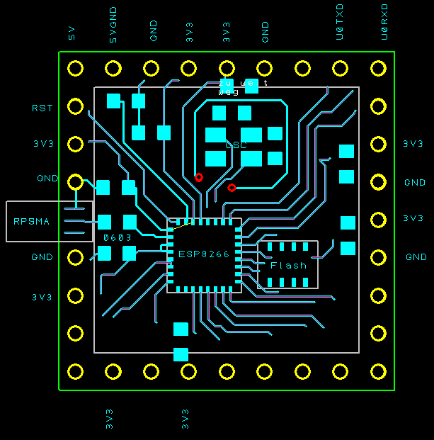
Die Grafik zeigt bei mir Leiterbahnen, die teilweise nirgends angeschlossen sind. Ist das nur bei mir so? (z.B. der Pin oben/rechts) Oben/links geht auch eine Leiterbahn vom ESP, aber endet im nichts. Teilweise haben die Leiterbahnen so komische Zacken, siehe z.B. unten/links der Anschluss am Flash.
Es scheinen alles blaue Linien zu sein, die mit einer kleineren lila Linie bedeckt sind...
Es ist bisher als Skizze angedeutet und noch kein fertiges Layout. . Der DCDC, insofern man einen einsetzt, fehlt. Das Flash ist noch nicht angeschlossen. Mangelhaft von mir: . Die Leitung oben rechts geht an den Cap . Die Leitungen oben links gehen an die Pinheader Bei dieser single-PCB-Option werden eine Menge GND-Pins und alle 3V3-Pins nicht benötigt. damit ergibt sich rechts mehr Platz für den DCDC und es passt insgesamt vielleicht doch auf 25x25mm
Lars R. schrieb: > zu Breadboard: Man kann die Pinheader der linken und rechten Reihe beim > Zusammenlöten nach oben ausführen, anstatt nach unten. Dann passt es > auf's Breadboard. Bist du im Nebenberuf Clown?
Peter schrieb: > Lars R. schrieb: > >> zu Breadboard: Man kann die Pinheader der linken und rechten Reihe beim >> Zusammenlöten nach oben ausführen, anstatt nach unten. Dann passt es >> auf's Breadboard. > > Bist du im Nebenberuf Clown? Im weitesten Sinn ja. Kennen wir uns? Den Zusammenhang zu dem von Dir Zitierten erkenne ich aber nicht. Die Skizze zeigt ein Board mit 2.54-Pinheader an allen 4 Seiten. Weiter oben wurde nach Breadboard-Kompatibilität gefragt. Das geht mit mit einem Quadrat von 2.54-Pinheadern nicht. Wenn man auf zwei gegenüberliegenden Seiten, auf denen ohnehin keine wichtigen Datenpins liegen, die Pinheader zur anderen Seite hin auflötet, so ist das Modul mit Breadboard benutzbar. Dachte, das wäre trivial und habe es daher nicht weiter ausgeführt.
6a: Variante für 2 PCBs. Zusammenführung 3V3 und DCDC auf 2. PCB 6b: 3V3-Zusammenführung und LDO auf dem selben PCB . wird knapp . weniger decouple . etwas mehr Platz für dickere 3V3-Verbindungen ist noch da. . weniger Flexibilität beim DCDC, dafür weniger Aufwand bei einem 2. PCB Beide Varianten sind 24.9mm x 24.9mm
Ein Update habe ich an anderer Stelle eingestellt: http://bbs.espressif.com/viewtopic.php?f=15&t=19 Anmerkungen und Kritik können natürlich sehr gern auch hier gepostet werden.
Update. . mehr ESP8266-Pins geroutet . Variante mit 1.27mm Pinheader auf 20x20mm (25PCBs auf 10x10cm, alle ESP8266 Pins geroutet) . Vorschlag für Kopierschutzanwendung. (Link aus dem Beitrag direkt über diesem)
Lars, Du schreibst ja schon das Du die Infos aus Tinheads 1drive für dein Modul benutzt hast. Führe Dir mal "ESP8266 Application Design Guide" zu Gemüte , leg dein Layout daneben und und streich die Dinge im Design Guide ab die Du richtig umgesetzt hast. Was ich auf den ersten Blick sehe : Die Leitungen an VccPA sind nicht ausgeführt wie im Design Guide beschrieben Was soll der ESP8266 Schriftzug mitten im QFN Pad? Warum das SPI Flash im denkbar ungünstigsten Package ? 25x25mm == Fußballfeld , da passt locker ein Flash in SOP8 drauf Wo sind die Induktivitäten für die Antennenanpassung? Ich würde desweiteren Bilder vom Gerber Output deines (sehr seltsamen!) Layoutprogrammes posten. Irgendwie werde ich aus deinen Screenshots nicht schlau ;)
Claude Schwarz schrieb: > Lars, > Du schreibst ja schon das Du die Infos aus Tinheads 1drive für dein > Modul benutzt hast. https://onedrive.live.com/?cid=C4DDF72E6EEA3826&id=C4DDF72E6EEA3826!902 Hier gibt es inzwischen die Datei HDK ESP8266_MOdule Application Design Application Design Guide) vom 20. August 2014. Auf Seite 20 ein Reference Design. Hier http://bbs.espressif.com/viewtopic.php?f=15&t=19 ganz unten sind meine letzten beiden Vorschläge für 25x25mm (2.54 pinheader) und 20x20mm (1.27 pinheader) dargestellt. > Führe Dir mal "ESP8266 Application Design Guide" zu Gemüte , leg dein > Layout daneben und und streich die Dinge im Design Guide ab die Du > richtig umgesetzt hast. Ich weiche absichtlich vom Designguide ab. Folgendes ist bei mir nicht optimal: . R100 nur an den Clocks (muss man selbst abschätzen, ob Ok.) . Pulldown am WP des Flash entsprechend dem neuen Reference Schematic. Anmerkung ADC: Wollte den Wert für den Tiefpass-Cap nicht auf dem 1. PCB fest legen. Ist je nach Anwendung anders. Cap kann auch auf das 2. PCB. > Was ich auf den ersten Blick sehe : > > Die Leitungen an VccPA sind nicht ausgeführt wie im Design Guide > beschrieben Teilweise dem Übergang ESP8266 -> ESP8266EX geschuldet. Siehe die Skizzen hier: http://bbs.espressif.com/viewtopic.php?f=15&t=19 > Was soll der ESP8266 Schriftzug mitten im QFN Pad? Einfach so zur Beschriftung. > Warum das SPI Flash im denkbar ungünstigsten Package ? > 25x25mm == Fußballfeld , da passt locker ein Flash in SOP8 drauf SOP8 ist möglicherweise zu hoch für diesen Ansatz. 25x25mm: 0603, nicht zu eng platziert, kompl. Breakout auf 2.54 20x20mm: -> Breakout auf 1.27mm > Wo sind die Induktivitäten für die Antennenanpassung? Die Spulen stehen im Schematic auf NC. Was man für den RPSMA, uf.l oder eine bereits angepasste Antenne benötigt, muss man schauen. Ich habe 2x 0603 für die Induktivitäten vorgesehen. Dem 5.6pf-Kondensator des Reference Schematic sollten andere Auswahlkritieren zu Grunde liegen als die Kapazität. Dazu wollte ich mich aber nicht seitenweise auslassen, solang ich keinen Gesprächspartner dafür habe und einige wissen mehr als ich. Es gibt China-Boards, die mit dem Autorouter erzeugt werden: Schlechte Platzierung und Vias ohne Not. Es gibt viel größere Boards von Bastlern, die ohne Not VDDA und VDD vor einen decouple-Cap zusammen bringen. Den decouple-Cap extra weit weg, damit sich VDDA und VDD nicht so sehr stören. Steht ja so im Schematic. Im Schematic sind immer noch ohne Not zu wenig Decouple-Caps (z.B. Flash). Es ist wenig sinnvoll, den Platz von Decouple-Kondensatoren einzusparen, wenn ohnehin noch Platz für einen DCDC benötigt wird. Vielleicht ist das Reference-Schematic eben eher eine Skizze. Was ich zeige, ist ebenfalls eine Ideenskizze: . mehr decouple-Caps . Wie kann man platzieren, so dass: . es sich gut selbst bauen lässt . keine Vias dabei sind -> gute signal integrity auf 2 Layern. Ja, das geht, siehe hier. Traut euch. Sogar die China-Autorouter-Boards laufen halbwegs. Was ich zeige, ist eine Antwort auf die Frage: Wie und was könnte ich platzieren, wenn ich ein Board mit einer ähnlichen Motivation machen möchte (siehe Link oder Artikel). Bisher gab es einen solchen Vorschlag nicht und bisher gab es auch kein "kleines" Board mit einer solchen Platzierung. Ich freue mich, wenn es jemand anschaut und Fragen dazu hat. > Ich würde desweiteren Bilder vom Gerber Output deines (sehr seltsamen!) > Layoutprogrammes posten. Irgendwie werde ich aus deinen Screenshots > nicht schlau ;) Du siehst den 1. Layer + Abgrenzung zu Pinheader und Packages. Wenn Du es Schwarzweiß machst, hast Du visualisierten Gerber. Anbei Gerber. Ggf. Drill auf 3/3 stellen.
>> Die Leitungen an VccPA sind nicht ausgeführt wie im Design Guide >> beschrieben >Teilweise dem Übergang ESP8266 -> ESP8266EX geschuldet. Siehe die >Skizzen hier: http://bbs.espressif.com/viewtopic.php?f=15&t=19 An den Designrules für dieses Netz hat Espressif aber nichts geändert zwischen ESP8266 und ESP8266EX Eine 6mm langes Netz kann auch wie eine Induktivität wirken , und ein +17db PA bei 2.4GHz ist halt keine LED ;) Such mal nach den 6mm im Desgin Guide! > Es gibt viel größere Boards von Bastlern, die ohne Not VDDA und VDD vor > einen decouple-Cap zusammen bringen. Den decouple-Cap extra weit weg, > damit sich VDDA und VDD nicht so sehr stören. Steht ja so im Schematic. Meinst Du zufällig dieses Board? http://i.imgur.com/L7rtb92.jpg Ja schrecklich!! Ist auch meins ;) Warum der 10uF "Decouple-Cap" extra weit weg ist , ist ja oben beschrieben. Oder im Design Guide... Hat nichts mit Störungen zwischen VDDA und VDD zu tun. Die Trennung des VCC Netzes auf Bottom ist eher einem soliden HF Bezugspunkt geschuldet. Man muss eben Abstriche machen wenn man sowas auf 2 Layern routet. > Was ich zeige, ist ebenfalls eine Ideenskizze: > . mehr decouple-Caps > . Wie kann man platzieren, so dass: > . es sich gut selbst bauen lässt > . keine Vias dabei sind -> gute signal integrity auf 2 Layern. > Ja, das geht, siehe hier. Traut euch. Sogar die China-Autorouter-Boards > laufen halbwegs. Kurz um ... ich kippe auch keine 10l Motoröl in mein Auto getreu nach dem Motto "Viel Hilft viel". Bei "Decoupling-Caps" verhält es sich ähnlich. Dort ist weniger manchmal mehr ;) Es gibt fälle da ersetzt ein einziger 10nF Kondensator so einige 100nF (Wer kam eigentlich auf diesen blöden 100nF Wert? Bob der Praktiker so mitte der 70er als man die CPU Clock mit dem Multimeter noch messen konnte ?) Wer hat Dir das mit den Vias erzählt? Eine Via hat elektrische Eigenschaften , wenn man diese nicht in betracht zieht kann man in der tat Probleme mit der Signalintegrität bekommen. Aber mal Butter bei die Fische , die IOs vom ESP sind jetzt keine LVDS oder LVTTL mit zig Gigabits. Das 3.3V IO gezappel vom ESP geht auch wunderbar über einen Kleiderbügel auf ein Steckbrett zum Arduino .... Wenn Dir wirklich die Signalintegrität so wichtig ist (Definiere sie erstmal!) : 4 Layer PCB , Ordentlicher Layer Stackup und weniger "Spontane Richtingsänderungen" in deinen Netzen (Ich meine die Zacken auf deinen PCB) .. Woher willst Du wissen das die ESP Module aus China mit dem Autorouter gemacht worden sind? Kannst Du "laufen Halbwegs" definieren? Für mich sehen die ganz klassisch per Hand geroutet aus. Kann mich auch Irren , Layoute Beruflich ja erst rund 10 Jahre. > Vielleicht ist das Reference-Schematic eben eher eine Skizze. Nein das ist die Referenz vom Hersteller. Und glaub mir , der wo es fertig bringt einen WIFI ASIC wie den ESP8266 zu Designen hat auch eine ziemlich genaue Ahnung wie der ASIC in einer Schaltung zu behandeln ist. Hab mir die mühe gemacht deine Gerber zu Importieren und anzuschauen. Hast Du die Groundplane vergessen ? Oder willst Du dir GND auf dem ganzen Board über die Stiftleisten am Rand holen. Ja dann viel Spaß in der CE Prüfung! Ich verabschiede mich an dieser Stelle , komme aber gerne zurück wenn ich sehe das Du wenigstens die paar wenigen Constraints die Espressif vorgibt umgesetzt hast. Deine Grundidee deines Boards finde ich nicht schlecht!
Claude Schwarz schrieb: >>> Die Leitungen an VccPA sind nicht ausgeführt wie im Design Guide >>> beschrieben >>Teilweise dem Übergang ESP8266 -> ESP8266EX geschuldet. Siehe die >>Skizzen hier: http://bbs.espressif.com/viewtopic.php?f=15&t=19 > > An den Designrules für dieses Netz hat Espressif aber nichts geändert > zwischen ESP8266 und ESP8266EX Dann habe ich das mit GPIO4 und 5 verwechselt. > Eine 6mm langes Netz kann auch wie eine Induktivität wirken , Immer. > und > ein +17db PA bei 2.4GHz ist halt keine LED ;) > > Such mal nach den 6mm im Desgin Guide! Danke für den Hinweis. >> Es gibt viel größere Boards von Bastlern, die ohne Not VDDA und VDD vor >> einen decouple-Cap zusammen bringen. Den decouple-Cap extra weit weg, >> damit sich VDDA und VDD nicht so sehr stören. Steht ja so im Schematic. > > Meinst Du zufällig dieses Board? > > http://i.imgur.com/L7rtb92.jpg > > Ja schrecklich!! Das hatte ich etwas später nach dem Schreiben meines Posts schon befürchtet. Weil ich mich ungeschickt ausgedrückt hatte und Dich nicht angreifen wollte. Es ist ein schönes Board. > Ist auch meins ;) > Warum der 10uF "Decouple-Cap" extra weit weg ist , ist ja oben > beschrieben. Oder im Design Guide... > Hat nichts mit Störungen zwischen VDDA und VDD zu tun. > Die Trennung des VCC Netzes auf Bottom ist eher einem soliden HF > Bezugspunkt geschuldet. Man muss eben Abstriche machen wenn man sowas > auf 2 Layern routet. HF-Bezugspunkt ist bei meinem Ansatz eine komplett vollständige, völlig unzerschnittene Groundplane bei einem 2Lagen-Design. Es gibt in meinem 2-Lagenansatz keine Leierbahnen auf dem Bottom-Layer, die abstrahlen könnten. >> Was ich zeige, ist ebenfalls eine Ideenskizze: >> . mehr decouple-Caps >> . Wie kann man platzieren, so dass: >> . es sich gut selbst bauen lässt >> . keine Vias dabei sind -> gute signal integrity auf 2 Layern. >> Ja, das geht, siehe hier. Traut euch. Sogar die China-Autorouter-Boards >> laufen halbwegs. > > Kurz um ... ich kippe auch keine 10l Motoröl in mein Auto getreu nach > dem Motto "Viel Hilft viel". Bei "Decoupling-Caps" verhält es sich > ähnlich. Dort ist weniger manchmal mehr ;) Nichts ist leichter, als einen decouple-Cap als einem Layout oder einer Platzierung wieder herauszustreichen, wenn man mit den Möglichkeiten nicht zufrieden ist. > Es gibt fälle da ersetzt ein > einziger 10nF Kondensator so einige 100nF (Wer kam eigentlich auf diesen > blöden 100nF Wert? Bob der Praktiker so mitte der 70er als man die CPU > Clock mit dem Multimeter noch messen konnte ?) Nun disqualifizierst Du Dich ein wenig selbst. Es hängt von den Kapazitäten auf dem Package und den Erfordernissen des Chip ab. > Aber mal Butter bei die > Fische , die IOs vom ESP sind jetzt keine LVDS oder LVTTL mit zig > Gigabits. Das 3.3V IO gezappel vom ESP geht auch wunderbar über einen > Kleiderbügel auf ein Steckbrett zum Arduino .... Es geht um die intakte Groundplane bei einem 2-Lagendesign. > Wenn Dir wirklich die Signalintegrität so wichtig ist (Definiere sie > erstmal!) : > 4 Layer PCB , Ordentlicher Layer Stackup und weniger "Spontane > Richtingsänderungen" in deinen Netzen (Ich meine die Zacken auf deinen > PCB) .. Ich habe schon x-mal geschrieben, dass es sich um einen Draft für eine Platzierung handelt. Die Kritik an irgendwelchen Zacken (hervorgerufen durch 100faches Verschieben) ist da ein wenig unsachlich. > Woher willst Du wissen das die ESP Module aus China mit dem Autorouter > gemacht worden sind? Antenne durch 2 Vias. > Kannst Du "laufen Halbwegs" definieren? So, wie der aktuelle Stand eben ist. > Für mich sehen die ganz klassisch per Hand geroutet aus. Ja, teils teils. > Kann mich auch Irren , Layoute Beruflich ja erst rund 10 Jahre. ne, stimmt schon. >> Vielleicht ist das Reference-Schematic eben eher eine Skizze. > > Nein das ist die Referenz vom Hersteller. Und glaub mir , der wo es > fertig bringt einen WIFI ASIC wie den ESP8266 zu Designen hat auch eine > ziemlich genaue Ahnung wie der ASIC in einer Schaltung zu behandeln ist. . Analoge und digitale Power-Pins direkt verbunden (VDD, VDDA) . Power-Pins ohne decouple . 0402 Pad auf einer Fläche ohne spokes? Das kann ich alles nicht ernst nehmen. > Hab mir die mühe gemacht deine Gerber zu Importieren und anzuschauen. > Hast Du die Groundplane vergessen ? Oder willst Du dir GND auf dem > ganzen Board über die Stiftleisten am Rand holen. > Ja dann viel Spaß in der CE Prüfung! Ja klar über Stiftleisten oder über Pads, wie bei jedem anderen Module auch. Aber nicht nur über einen Pin/Pad, sondern über viele. Und zwar von einem PCB mit DCDC direkt darüber. Dazu habe ich eine vollständig zusammenhängende, unzerschnittene Gnd-Plane. Und das auf einem 2-Lagen-Design. > Ich verabschiede mich an dieser Stelle , komme aber gerne zurück wenn > ich sehe das Du wenigstens die paar wenigen Constraints die Espressif > vorgibt umgesetzt hast. Ich bin gesprächsbereit, aber ich werde niemals digitale und analoge Power-Pins direkt am Package zusamen binden. Vorher friert die Hölle zu. Dann sollen sie die Pins umbenennen. Wenn es mal ein schönes Opensource-Modul gibt, ist mir komplett egal, ob von meinem Ansatz etwas drin steckt. Vielleicht ein Opensource-Modul von Dir? Oder willst Du rein kommerziell vertreiben und kritisierst hier mit überdurchnitlich viel unsachlichen Argumenten (zB. Wer was in den 70ern, zackige Bahnen im Draft, usw)? > Deine Grundidee deines Boards finde ich nicht schlecht! Danke.
Nun dann lasse ich mich doch nochmal hinreißen ... Nein mein Board ist nicht kommerziell , sondern war für mich nur eine schnelle Alternative an alle GPIOs des ESPs zu kommen. Ich erhebe keinen Anspruch das mein Board gut ist , ich habe nur umgesetzt was Espressif als Referenz vorgibt. Ich Maße mir auch nicht an die Referenz in Frage zu stellen , dafür sind die ,mir zur Verfügung gestellten ,Daten zu wenig. Wenn der Hersteller sagt 5.6pF oder 100nF an diesem Pin macht er das bewusst und ich habe ,mangels Daten, keine Grundlage dies in frage zu stellen. Wie auf ESP8266.com beschrieben werde ich die Designfiles auch öffentlich machen oder alternativ jeden gerne schicken der sie haben will. Lizenz für das ganze ist WTFPL . Zum Rest : Jedem nach seinem Gusto :) Ob es am Ende schmeckt ist ne andere frage. Viel Glück das wird schon Noch ein letzter Rat : Mach mal ein (Teil?)Layout fertig , sonst wird das nie was. Die meisten Leute haben keine Zeit und Lust über halbfertige Sachen zu schauen die sich alle paar Tage ändern.
Danke für Deine Hinweise und Infos. Anmerkungen zum 5.6pf: Dort geht es nicht um das Abspeichern einer bestimmten Engerie, sondern um die Filtereigenschaften. Diese hängen auch vom Package ab. Deshalb geben viele Hersteller bereits bei Stepdown-Wandlern das genaue Bauteil und den Bauteil-Hersteller, welches die Mindestanforderungen erfüllt, mit 1-2 Alternativen an. Abweichung auf eigene Gefahr. Das der Chip-Hersteller beim Referenzdesign für einen Filter-Cap am 2.4GHz-Eingang dies nicht tut, kommentiere ich nicht weiter. Ich will das auch wirklich nicht schlecht machen, aber man sollte es bedenken. Beispielsweise hier http://ds.murata.co.jp/software/simsurfing/en-us/index.html kann man sich die Werte anschauen (Z ist wichtig). Hier im HF-Unterforum haben viele mehr drauf als ich. Da kann man ggf. nachfragen. Mir fehlt im Moment die Zeit, um einen Ansatz komplett umzusetzen (Bauteile, Bestückungs, usw) Ich hoffe, Du kommst mit deinem Board gut voran. Du hast ja schon viel mehr Ergebnis vorzuweisen, als ich.
Nur, falls hier jemand flüchtig mitliest. Die 6mm habe ich noch einmal nachgeschlagen. Ich möchte ja auch nichts falsches empfehlen. Lars R. schrieb: > Es gibt viel größere Boards [...], die ohne Not VDDA und VDD vor > einen decouple-Cap zusammen bringen. Den decouple-Cap extra weit weg, > damit sich VDDA und VDD nicht so sehr stören. Steht ja so im Schematic. Claude Schwarz schrieb: > Eine 6mm langes Netz kann auch wie eine Induktivität wirken , und > ein +17db PA bei 2.4GHz ist halt keine LED ;) > > Such mal nach den 6mm im Desgin Guide! > > [...] > Warum der 10uF "Decouple-Cap" extra weit weg ist , ist ja oben > beschrieben. Oder im Design Guide... > Hat nichts mit Störungen zwischen VDDA und VDD zu tun. Reference layout design (Ordner "Old-SDK): . C3=0.1uF . "Trace length from VDD3P3 pins to C3 capacitor (incl. the length of R3) as much as possible about 6mm" (inoffizielle Übersetzung) Reference layout design (Ordner "current-doc"): . "6mm" steht nicht mehr drin. Auf dem Beispiellayout befindet sich 0.1uF näher als 6mm an VDD3P3 (ca. 5mm). Näher dran ist kein Platz. . 10uF sind neu dazu gekommen. C5=10uF. . Decoupling capacitor C5 should be placed as close to the chip power supply Pin as possible. Lars R. schrieb: > Im Schematic sind immer noch ohne Not zu wenig Decouple-Caps (z.B. > Flash). Es ist wenig sinnvoll, den Platz von Decouple-Kondensatoren > einzusparen, wenn ohnehin noch Platz für einen DCDC benötigt wird. Claude Schwarz schrieb: > ich kippe auch keine 10l Motoröl in mein Auto getreu nach > dem Motto "Viel Hilft viel". > Bei "Decoupling-Caps" verhält es sich ähnlich. Dort ist weniger manchmal > mehr ;) Es gibt fälle da ersetzt ein einziger 10nF Kondensator so einige > 100nF. Man kann mit Decoupling-Caps Schwingkreise bauen. Dann wurden die falschen Werte verwendet. Ein Zuviel an Decoupling-Caps am Verbraucher ist aber prinzipiell nie schädlich. Low-ESR am DCDC-Ausgang ist ein anderes Thema. Dort geht es auch nicht um decoupling. Eigentlich haben zu solchen Themen hier im Forum x Leute alles y-mal erklärt. Es werden immer mehr Kapazitäten auf das Package gesetzt. 10nF werden nur noch selten benötigt. Teilweise auch keine 0.1uF mehr (z.B. Xilinx Kintex). Ein anderes Thema sind low-ESR-Caps. Diese haben mehrere uF, erfüllen aufgrund ihrer Eigenschaften aber auch die Filter/Decouple-Aufgaben bisheriger 0.1uF-Caps (oder besser). Dennoch sollte man Decouple, Ströme und verfügbare Engergie weiterhin berücksichtigen.
Interessante Diskussion die ihr führt. ----- Zwischendurch ein Frage: Wo kann man die Chips bekommen? Auf AliExpress werden diese nur in kleinen Mengen angeboten, und zu relativ hohen Preisen.
Klaus schrieb: > Zwischendurch ein Frage: Wo kann man die Chips bekommen? Auf AliExpress > werden diese nur in kleinen Mengen angeboten, und zu relativ hohen > Preisen. Ich finde die Ali-10pcs-Preise (ca. 26.40USD inkl. Versand) ok. Ggf. in Abständen beim selben Anbieter mehrfach bestellen. Ggf. bei verschiedenen Anbietern gleichzeitig bestellen. Dafür ohne Ust. (Interessant für privat und für Kleinunternehmer). PS: Bei teilweise unbestückte Bastelbausätzen ist der organisatorische Aufwand (CE, WEEE) geringer als bei fertigen Modulen. Bei 5000 Stück (Händleranfrage bei Hersteller stellen) liegt der Preis laut Beitrag im alten Thread bei 50-70%. Im alten Thread hatte auch jemand von einer zukünftigen Listung bei einem westlichen Distributor gesprochen. Falls das stimmt und kommt, wird der IMHO gar nicht oder nur wenig unter den Ali-10pcs-Preisen liegen können. Bei Berücksichtigung der Ust-Ersparnis bestimmt nicht weniger. Einen Kostenüberschlag für ein Bord ohne Bestückungsaufwand befindet sich hier ESP8266. An die Preise der China-Module kommt man nicht heran.
Update: http://bbs.espressif.com/viewtopic.php?f=15&t=19 . Distanz der Caps zum Package reduziert . ESP8266-Footprint angepasst für möglichst einfache Bestückung . Distanzen auf der Massefläche verkürzt . Zusätzlicher Cap für die beiden Pins mit 300mA. . Masseflächen . Gerber dabei . Draft: Noch kein DRC, aber viel kann es nicht sein. . Screenshot (Aufgrund eines vorherigen Hinweis: Bezvorzugte Farb- und Anzeigeeinstellungen variieren von Person zu Person. Ich habe mir die absichtlich so eingestellt.)
Bitte melde dich an um einen Beitrag zu schreiben. Anmeldung ist kostenlos und dauert nur eine Minute.
Bestehender Account
Schon ein Account bei Google/GoogleMail? Keine Anmeldung erforderlich!
Mit Google-Account einloggen
Mit Google-Account einloggen
Noch kein Account? Hier anmelden.






