Hallo,
ich suche eine passende Schaltung für einen 3 Band Equalizer, wo ich die
drei Bänder unabhängig von einander regeln kann, also keinen Kuhschwanz.
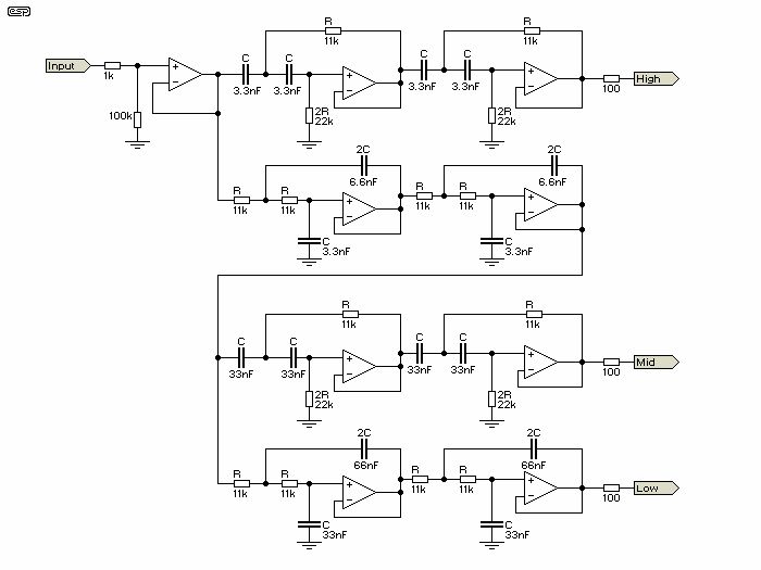
Kann ich den im Anhang befindlichen Crossover mit dem Buffer verbinden?
Ich möchte die Tiefen und Mitten über einen 8" Lautsprecher ausgeben und
die Höhen über einen Hochtöner.
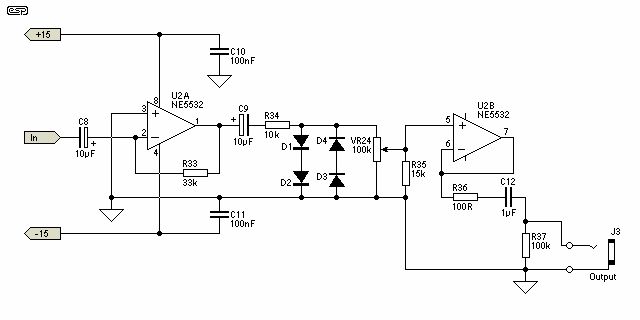
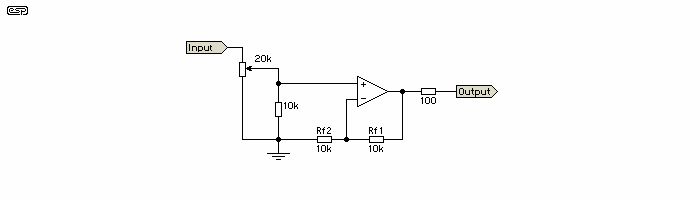
Über das Potentiometer im Buffer kann ich dann die Amplitude des Bandes
regeln, habe ich das richtig verstanden?
Input---Crossover---Höhen---Buffer
|___ Mitten--Buffer
|___ Tiefen--Buffer
Danke schonmal.
DerGast schrieb: > wo ich die > drei Bänder unabhängig von einander regeln kann, also keinen Kuhschwanz. Glaubst du ernsthaft, dass nach dem Mischen 33%:33%:33% der Ausgänge dieses Filters wieder ein phasengleiches Signal glatten Frequenzgangs rauskommt ?
DerGast schrieb: > also keinen Kuhschwanz. Im allgemeinen nimmt doch einen Kuhschwanz für Bass und Höhen und legt nur das Mittenfilter als Bandpass aus. Hier sind mehrere Schaltungen dazu, musst du dich mal durchwühlen: http://sound.westhost.com/articles.htm
Bitte melde dich an um einen Beitrag zu schreiben. Anmeldung ist kostenlos und dauert nur eine Minute.
Bestehender Account
Schon ein Account bei Google/GoogleMail? Keine Anmeldung erforderlich!
Mit Google-Account einloggen
Mit Google-Account einloggen
Noch kein Account? Hier anmelden.


