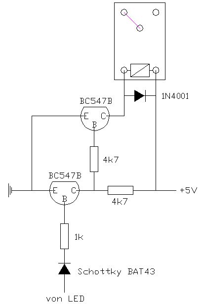
Hallo, habe ein WLAN Gerät, bei dem die Farbe der LED von Rot auf Grün wechselt solange Daten empfangen werden (Musik-Streaming). Diesen Farbwechsel möchte ich zum Schalten eines Relais nutzen und habe vor einem der 3 LED Vorwiderstände folgende Werte gemessen LED rot (keine Daten) LED nach 5V Plus 3,50V LED nach Masse -1,6V LED grün (Datenstreaming) LED nach 5V Plus 4,80V LED nach Masse -0,3V Relais zieht an wenn LED rot mit der Schaltung nach Skizze. Wenn ich die Diode vor dem Transistor weglasse, bleibt LED dauerhaft grün. Ich möchte jedoch, dass das Relais bei Grün anzieht und habe die Schaltung auf einen 327 PNP Transistor umgebaut. Hier schaltet das Relais nicht und wenn Diode entfernt wird, geht die LED im WLAN Gerät aus. Gibt es eine für einen Laien umsetzbare einfache Lösung, das Relais bei Grün anziehen zu lassen Danke Franz
Hallo Franz, damit man sich ein Bild machen kann, wäre es schön, wenn du den Namen des Gerätes verrätst oder besser noch die Schaltung hier einstellst, da es nicht nur ein WLAN Gerät gibt. Die Frage wäre, um welchen Typ LED handelt es sich : DUO-LED mit 2 oder 3 Anschlüssen? Da kann man dann verschieden Lösungsansätze bearbeiten ... Prüfe bitte auch ob ... und habe vor einem der 3 LED Vorwiderstände folgende Werte gemessen ... die LED wirklich 3 Vorwiderstände hat. MfG von der Spree
Die Diode an der Basis muß umgedreht werden, Dann zieht das Relais an, wen du Masse drauf gibst. Der Transistor arbeitet in Kolektorschaltung, ist also sehr hochohmig.
mse2 schrieb:
>C und E sind falschherum angeschlossen.
Nein ist schon richtigrum, er hat doch geschrieben,
das er ein PNP Transistor verwendet.
Ich habe nachgeschaut, der BC547 ist kein PNP Transistor, du must einen PNP verwenden, oder Emitter und Kolektor tauschen, Aber dann muß die Basis auch einen Vorwiderstand bekommen.
@mse2 Habe NPN umgelötet und funktioniert genau so Mit PNP zieht das Relais übrigens auch an, doch anstatt grün zu werden, geht es hier aus @Honk Ist SMD und trotz Lupe kann ich es schwer erkennen. Sind 3 gleiche Bauteile direkt vor LED und LED hat 4 Lötanschlüsse. LED leuchted rot, grün und blinkt blau bei WLAN Verbindungsaufbau. Gerät, in dem die LED verbaut ist, ist ein Sitecom WMA-1000 Wi-Fi Music Player - Schaltplan konnte ich im Internet keinen finden. Zweck der Aktion soll sein, mit dem Relais 2 weitere Relais zu schalten, die automatisch die Signalquelle zum Amp wechseln - also in Smartphone App auf Play -> Wi-Fi Player empfängt Daten und LED wird grün -> Line Eingänge zum Amp werden über die 2 nachgeschalteten Wechsler-Relais auf den Wi-Fi Player geschaltet.
Ups, hat sich überschnitten Der BC547B ist natürlich ein NPN und mit dem funktioniert es ja tadellos - und zwar beide Varianten CE oder EC - nur halt angezogen bei Rot Nur weil ich von der Materie nahezu keine Ahnung habe, habe ich mal einen PNP BC327 getestet und auch die Diode gedreht. Auch hier zieht das Relais bei Rot an, jedoch geht die LED aus, wenn sie eigentlich grün werden sollte.
Du hast doch mehrere Vorwiderstände, die zur LED führen. Miß mal die Spannungen dort, also nicht auf der LED-Seite. Verwende einen Widerstand statt der Diode, um deinen Transistor anzusteuern. Wert zwischen 1kΩ und 2,2kΩ.
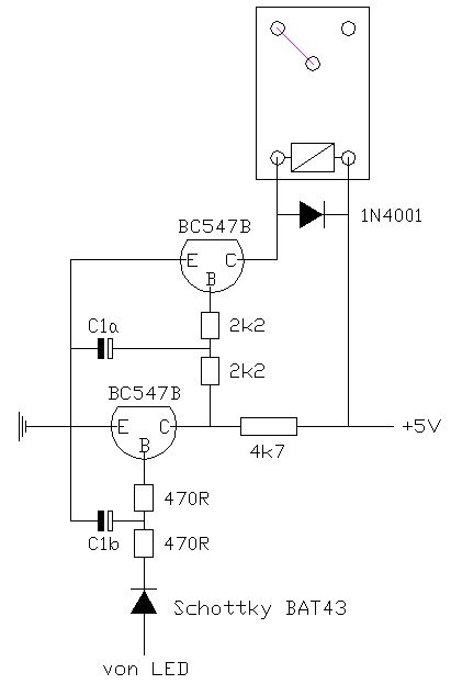
Helge A. schrieb: > Miß mal die > Spannungen dort, also nicht auf der LED-Seite. s.o.:und habe "VOR" einem der 3 LED Vorwiderstände folgende Werte gemessen So wie in der neuen Skizze dargestellt (abgeleitet von einer "NICHT Schaltung" aus dem Netz) funktioniert es nun. Ich hoffe, ich habe es richtig dargestellt und die Widerstandswerte sind akzeptabel. Allerdings beisse ich mir bei der Relais-Abfallverzögerung um ca. 3-5 sek die Zähne aus. Kondensator parallel zur Relaisspule funktioniert, aber da benötige ich zu hohe Kapazitäten. Wenn man einen der Transistoren puffern könnte (also damit er länger durchschaltet), müsste dafür doch eine geringere Kapazität ausreichen - oder? Einen der Transistoren zu puffern habe ich bisher nicht geschafft - würde das funktionieren? Danke Franz
Franz schrieb: > Allerdings beisse ich mir bei der Relais-Abfallverzögerung um ca. 3-5 > sek die Zähne aus. Kondensator parallel zur Relaisspule funktioniert, > aber da benötige ich zu hohe Kapazitäten. Den "senkrechten" Widerstand durch zwei in Reihe geschaltete ersetzen, in der Mitte einen Kondensator nach Masse. Werte absolut unkritisch.
LedJW schrieb: > Den "senkrechten" Widerstand ... Welchen, den vom 1. Kondensator oder vom 2. Aber egal, ich habe beide Versionen mit 220uF bis 1000uF ohne Erfolg getestet (also C1a oder C1b). Das Relais zieht dann zwar verzögert an, fällt aber sofort ab.
Ich glaub du brauchst dazu einen anständigen Timer mit Schmitt-Trigger.
Habe den Vorschlag von Helge gerade erst gesehen, inzwischen aber 2 Versionen gem. Fotos getestet. Nach der NOT Schaltung eine Darlington Schaltung mit Ver.1: 2x BC547B Ver.2: 1x BC517 Funktionieren beide (fast) mit einem Kondensator 10uF und kann damit Verzögerung bis ca. 12 sek erreichen, ABER wenn ich (bei beiden Ver) - ohne die Diode zwischen NOT Schaltung und Kondensator teste, fällt das Relais wieder sofort ab - den Trimmpoti mehr als die Hälfte aufdrehe, zieht das Relais deutlich verzögert bis gar nicht an und die Verzögerungszeit wird wieder geringer Also passt da was noch nicht und evtl. hat ja jemand eine Idee dazu Danke Franz
Sorry, wollte ja noch einige Beschriftungen in den Bildern einfügen Mit den Leiterstreifen auf Platinenrückseite sind nur Masse und 5V an je einem Punkt verlötet, der Rest ist oben verlötet - Lötbrücken unten sind also ausgeschlossen
Hallo Helge, Relais zieht so mit C1=1000uF mit ca. 5 sek Verspätung an und fällt auch ca. 5 sek verzögert ab
Bitte melde dich an um einen Beitrag zu schreiben. Anmeldung ist kostenlos und dauert nur eine Minute.
Bestehender Account
Schon ein Account bei Google/GoogleMail? Keine Anmeldung erforderlich!
Mit Google-Account einloggen
Mit Google-Account einloggen
Noch kein Account? Hier anmelden.









