Hey also ich habe ein Problem. Ich möchte gerne eine Zeitsteuerung für eine Belichtungsanlage bauen die bist auf den Zähler soweit funktioniert. Wenn ich an dem Encoder drehe wird zuerst um 5 sek. hoch gezählt und dann wieder auf den Startwert zuruück gesetzt. Eigentlich sollte er in die eine Richtung in 5.schritten hoch und in die andere runter zählen. Wo kann der Fehler liegen? Der Encoder funktioniert habe noch einige Baugleiche die auch das selbe Problem aufzeigen. Habe folgendes Bauteil: http://www.pollin.de/shop/downloads/D240313D.PDF Ich bedanke mich im vorraus für die Fachkompetenz :) LG Nessim
Nessim schrieb: > Wo kann der Fehler liegen? Ich vermute den Fehler in Zeile 42 deines Programmes :-)
Verstehe nicht was da falsch sein soll, könntest du mir das erklären?
Nessim schrieb: > Verstehe nicht was da falsch sein soll, könntest du mir das > erklären? Dann denk mal ein bisschen nach. Vielleicht kommst du ja selbst drauf, was hier gerade falsch läuft. mfg.
das der ein witzbold ist und denkt die 42 ist die antwort auf alles aber wenn mein code fehlt hätte er das sagen sollen und nicht sarkastisch sein. ;)
Im Datenblatt ist doch die Abfolge drin. Wenn du da nicht durchsteigst nimm 2 Widerstände und 2 LEDs und notiere dir die Bitfolge beim rechts und links drehen diese Vergleiche musst du dann dem µC beibringen.
Nessim schrieb: > das der ein witzbold ist und denkt die 42 ist die antwort auf > alles aber > wenn mein code fehlt hätte er das sagen sollen und nicht sarkastisch > sein. > ;) Ich vermute mal, er wollte nur sehen, ob du es selbst bemerkst. Sowas ist schon vielen Leuten passiert, und mit so einer Antwort muß man hier rechnen. Aber jetzt, wo du weißt, wie er es gemeint hat, könntest du deinen Code ruhig anhängen. Sonst hat man weiterhin nur die Möglichkeit zum Raten. Und der nächste Ausspruch von irgend jemandem wird dann sein: "Meine Glaskugel ist gerade zur Reparatur" oder irgend sowas...
Die Phasenlage von den AB-Signalen änder sich bei vorwärts und rückwärts drehen. Im Programm muss daher die Phasenänderung erkannt werden. Siehe mal Bild 2 in dieser Applikation: http://www.ichaus.de/wp2_encoderanschluss .
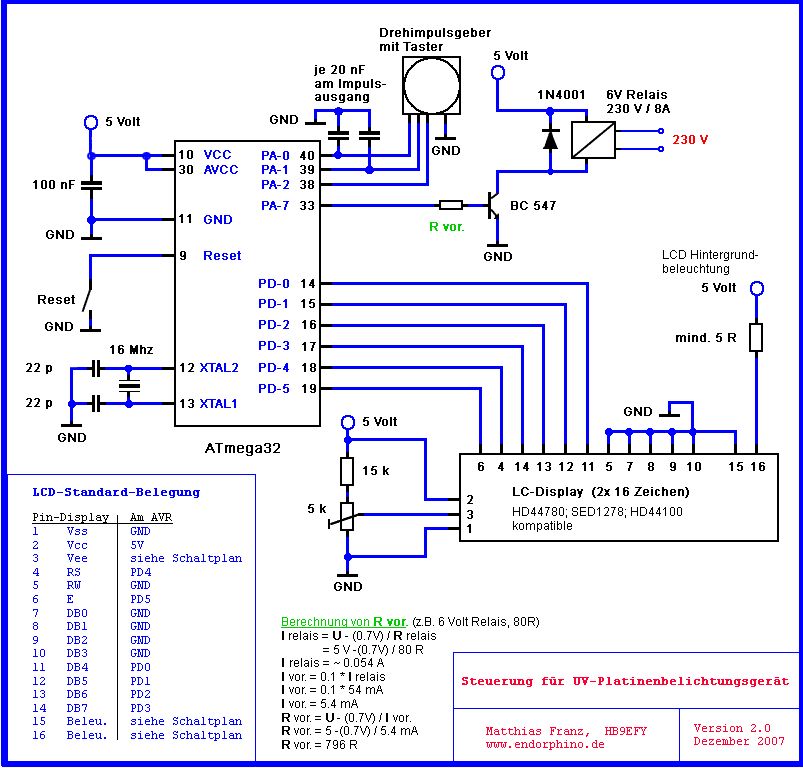
Programmcode : http://www.endorphino.de/projects/electronics/belichter/bilder/steuerung_V2.txt und anbei ein Bild des Schaltplans. Danke im vorraus :)
Ich würde dem Resetpin einen externen 10kOhm Pullup und einen 100nF Kerko spendieren.
Die Bitfolge die der Encoder in eine Richtung ausgibt ist folgende HH, HL, LL, LH Das ganze bedeutet wenn nach HH, HL kommt ist das ein Rechtsdreh, genauso bei HL->LL oder LL->LH wenn es aber von LH nach LL, von LL->HL oder HL->HH wechselst hast du einen Linksdreh in deinem Programm scheint aber keine Auswertung zu sein die das erkennt, denke da war ursprünglich mal ein anderer Sensor in Funktion
Hm dann muss ich das wohl ins Programme einbauen danke für deine Hilfe :)
Bitte melde dich an um einen Beitrag zu schreiben. Anmeldung ist kostenlos und dauert nur eine Minute.
Bestehender Account
Schon ein Account bei Google/GoogleMail? Keine Anmeldung erforderlich!
Mit Google-Account einloggen
Mit Google-Account einloggen
Noch kein Account? Hier anmelden.
