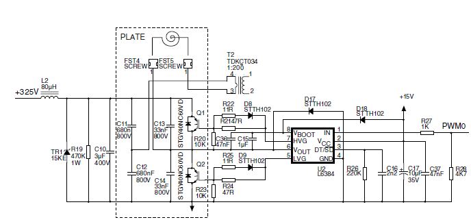
Mahlzeit, kann mir jemand sagen, warum zwei Kondensatoren (C36 und C15) für die Bootstrap Schaltung verwendet werden und nicht lediglich einer? Und noch eine Frage, laut dieser Seite http://www.st.com/st-web-ui/static/active/en/resource/technical/document/application_note/CD00115561.pdf wird die Leistung mit Hilfe der Frequenz eingestellt, soweit so klar, aber warum sinkt die Leistung bei steigender Frequenz, nach meinen Formeln müsste eigentlich das Gegenteil der Fall sein?! Gruß Lars
Vermutlich, um die Schaltung zu "beschleunigen". Große Kondensatoren haben häufig (immer?!) auch eine höhere Induktivität, welche dafür sorgt das der Strom nur langsam ansteigt. Du willst das Gate aber möglichst schnell umladen. Viele Grüße Michael
Michael Mayer schrieb: > Vermutlich, um die Schaltung zu "beschleunigen". Große Kondensatoren > haben häufig (immer?!) auch eine höhere Induktivität, welche dafür sorgt > das der Strom nur langsam ansteigt. Du willst das Gate aber möglichst > schnell umladen. Klingt plausibel. > Und noch eine Frage, laut dieser Seite > http://www.st.com/st-web-ui/static/active/en/resou... > wird die Leistung mit Hilfe der Frequenz eingestellt, soweit so klar, > aber warum sinkt die Leistung bei steigender Frequenz, nach meinen > Formeln müsste eigentlich das Gegenteil der Fall sein?! Aber wie sieht es damit aus?
Da es dabei um einen Induktionsherd oder sowas geht, würde ich mal vermuten: Höhere Frequenz -> Schnellere Feldänderung -> größerer Induktionsstrom -> mehr Leistung (Wärme) im Topfboden. Kenn mich damit aber nicht wirklich aus, ist mehr geraten. Viele Grüße Michael
Könnte es vielleicht sein, dass der Skin-Effekt seine Finger mit drin hat? Sodass bei höheren Frequenzen nur noch die äußerste Schicht des Topfes erhitzt wird. Aber wie genau lässt sich das auf die Leistung zurück führen, hmmm..
Okay, hab die Lösung gefunden: Der Strom erreicht seinen Spitzenwert, wenn die Quellfrequenz gleich der Resonanzfrequenz ist. Er sinkt, wenn die Quellfrequenz höher oder niedriger als die Resonanzfrequenz ist. Michael Mayer schrieb: > Vermutlich, um die Schaltung zu "beschleunigen". Große > Kondensatoren > haben häufig (immer?!) auch eine höhere Induktivität, welche dafür sorgt > das der Strom nur langsam ansteigt. Du willst das Gate aber möglichst > schnell umladen. Kann das jemand bestätigen?
Weiß keiner? Verlasse mich in der Regel ungern auf Vermutungen.
Bitte melde dich an um einen Beitrag zu schreiben. Anmeldung ist kostenlos und dauert nur eine Minute.
Bestehender Account
Schon ein Account bei Google/GoogleMail? Keine Anmeldung erforderlich!
Mit Google-Account einloggen
Mit Google-Account einloggen
Noch kein Account? Hier anmelden.
