Tach zusammen, ich würde gerne mein Funkgerät mit einer Sprachverschlüsselung nachrüsten. Früher gab es dafür z.B. den PCD4440T von Philips, jedoch wird dieser anscheinend nicht mehr hergestellt. Kennt jemand zufällig einen vergleichbaren (oder besseren) Baustein? Ich bräuchte 7 Stück davon.
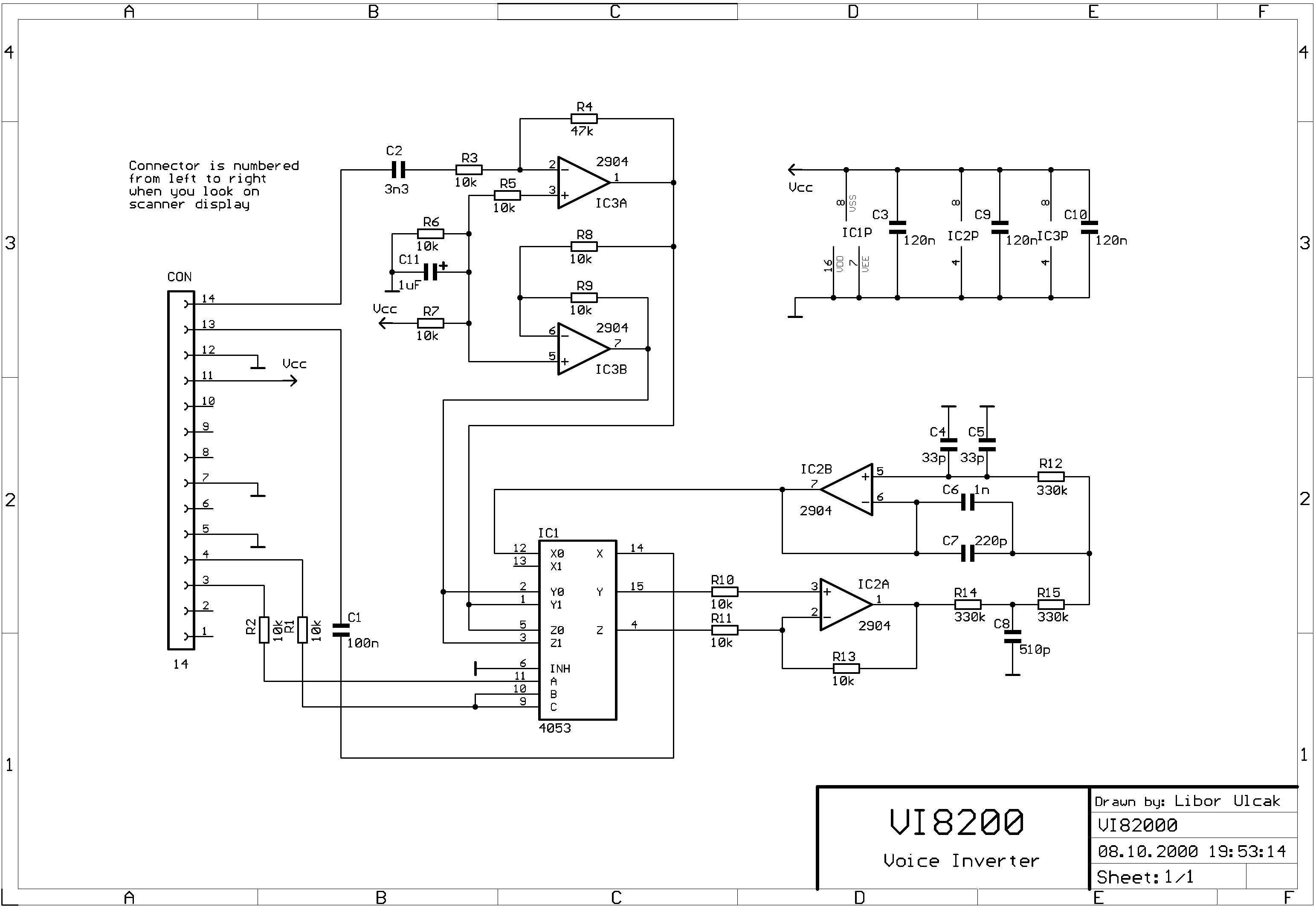
Hier der Schaltplan des Voiceinverter vom AR8200 (Funkscanner). Die Schaltung eignet sich gut zum Nachbau, ich spreche da aus Erfahrung! Für die OPVs können auch andere Typen verwendet werden, das ist unkritisch.
Mit "Verschlüsselung" hat das aber nicht viel zu tun, eher "Verschleierung".
@Bernhard: Das ist aber eher ein descrambler. Ich suche einen VERschlüsselungsbaustein mit einstellbarem Code.
> @Bernhard: > Das ist aber eher ein descrambler. > Ich suche einen VERschlüsselungsbaustein mit einstellbarem Code. Wozu verschlüsseln, wenn man es nicht wieder entschlüsselt?
Andreas, das stimmt natürlich. Vielleicht kann man sich im Bereich der Taktung noch etwas austoben, ständig wechselnde Invertierungsfrequenzen z.B., zumindest wenn man es schafft, Sender und Empfänger miteinander zu synchronisieren. Eine richtige Verschlüsselung geht schliesslich nur bei digitalen Kanälen.
@Rolf Magnus:
>Wozu verschlüsseln, wenn man es nicht wieder entschlüsselt?
Wer sagt denn das?
Der Verschlüsselungsbaustein von Philips konnte auch wieder
entschlüsseln.
Wer hat diese Leiche wieder ausgegraben? Ich vermisse in der Schaltung einen Niederfrequenzoszillator, irgendwo bei 5kHz. Anscheinend steckt der in dem genannten AOR-Gerät. Mit dem werden zwei der drei Analogumschalter im 4053 (Eingänge B/C, Schalter Y und Z) periodisch umgeschaltet. Der nachfolgende Differenzverstärker IC2A und Tiefpassfilter IC2B führen das "verschlüsselte" Signal auf den dritten Analogschalter X, mit dem über Eingang A das Signal ein- oder ausgeschaltet werden kann. Zum Entschlüsseln wird genau dieselbe Schaltung wieder benutzt. Der Doppel-OP oben verstärkt nur das Eingangssignal, und hat über C2 eine Hochpassfunktion.
nein, da war jemand vor mir, der anscheinend wieder gelöscht wurde. Ich hab den Thread irgendwo ganz oben auf dem Haufen gefunden
Hallo Christoph, es könnte gut sein, dass du eigentlich meinen neuen Beitrag Beitrag "Sprachinverter/ Scrambler mit CD4053" gesehen hast; in dem habe ich nämlich auf diesen Beitrag hier verlinkt, in der vagen Hoffnung Bernhard würde sich zu Wort melden, was er dankenswerterweise auch gleich ausführlich getan hat! (Und das nach so langer Zeit; man staune!) Ich wollte entsprechend den Forumsregeln den alten Beitrag nach so langer Zeit nicht missbrauchen, wenngleich es haargenau das Thema ist, was mich interessiert. Beste Grüße Chris
Bitte melde dich an um einen Beitrag zu schreiben. Anmeldung ist kostenlos und dauert nur eine Minute.
Bestehender Account
Schon ein Account bei Google/GoogleMail? Keine Anmeldung erforderlich!
Mit Google-Account einloggen
Mit Google-Account einloggen
Noch kein Account? Hier anmelden.
