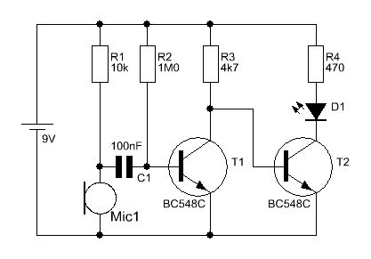
Hallo, ich habe spontan übernommen für einen Freund einen Spaß für seinen Doktorandenhut (nächsten Dienstag) zu basteln. Das Ziel ist recht einfach: Ich möchte mit dem was ich da habe (d.h. standard transistoren, widerstände und billiges (Piezo?)Mikrofon http://de.farnell.com/projects-unlimited/aom-4542p-r/microphone-omni-pcb-9-7mm/dp/1193029 ) eine LED so ansteuern, dass sie aufleuchtet wenn er spricht oder laute geräusche um ihn herum zu hören sind (so genau muss das nicht differenzierbar sein). Dazu dachte ich mir - nehme ich doch die standard Klatsch schaltung wie im Anhang und auch unter Beitrag "Klatschschaltung berechnen" Alles für diese Schaltung habe ich da - nur weiß ich nicht, wie ich sie am besten so finetune, dass der sensitivitätspegel erreicht wird, den ich mir wünsche. Ich habe auch schon LTSpice an, weiß nur nicht, wie ich das Mikrofon am besten simuliere. Einfach ein veränderbarer Widerstand? Nur weiß ich nicht, wie ich die Sensitivität des Mikros aus dem Datenblatt dann umrechne um zu sinnvollen aussagen zu kommen. Ich habe nicht viel zeit für das Projekt und würde gerne einfach eine Freude machen - wenn mir jemand hier kurz unter die arme greifen könnte, wäre das großartig!
Zur Geschichte der Sensitivität: die ist im schnitt -42dB. Normale Sprache in 1m Abstand wird so mit 60dB (Schaldruckpegel) angegeben. Das Mikrofon hat eine Impedanz von 2.2kOhm. Ich weiß nicht, wie ich alles zusammenbekomme: -42dB = 20 log (DeltaImpedanz/2.2kOhm)? mit DeltaImpedanz = Impedanzänderung bei was für einem Schalddruck? Irgendwas fehlt mir da generell an Background...
Schnelle Lösung: such Dir einen Bausatz oder klebe das Mikro mit Klebeband zu, falls es zu empfindlich sein sollte. Berechnung nützt wenig, wenn die Richtcharakteristik des Mikros nicht berücksichtigt werden kann.
Du könntest R1 durch ein Logarithmisches Poti ersetzen und C1 an dessen Schleifkontakt anschließen. Aber richtig herum einbauen: Oben ist leise, unten ist laut.
Ich habe einen Springbrunnen im Garten gebaut. Nur fehlt mir Noch die Beleuchtungssteuerung. Ich habe mir so was ähnliches wie eine Lichtorgel mit Microphon(Musik) ansteuerung vorgestellt. Ich habe bereits folgende Komponenten: 16 Stk. Led Leuchten 24V, 1 Stk.Treiberstufe mit 16 Lastausgaengen Eing.5v, Micro mit Verstärker, 5v und 24v DC-Versorgung. Ich suche einen preisgünstingen Bausatz der mir die Umsetzung des Micromusiksignals in die 16 stufige Treiberstufe möglich macht. Vielen Dank im Voraus. Gruss
Vllt. sowas hier: http://www.pollin.de/shop/dt/Njk4OTgxOTk-/Bausaetze_Module/Bausaetze/LED_VU_Meter_Bausatz.html Sind allerdings erstmal nur 12 Kanäle
Bitte melde dich an um einen Beitrag zu schreiben. Anmeldung ist kostenlos und dauert nur eine Minute.
Bestehender Account
Schon ein Account bei Google/GoogleMail? Keine Anmeldung erforderlich!
Mit Google-Account einloggen
Mit Google-Account einloggen
Noch kein Account? Hier anmelden.

