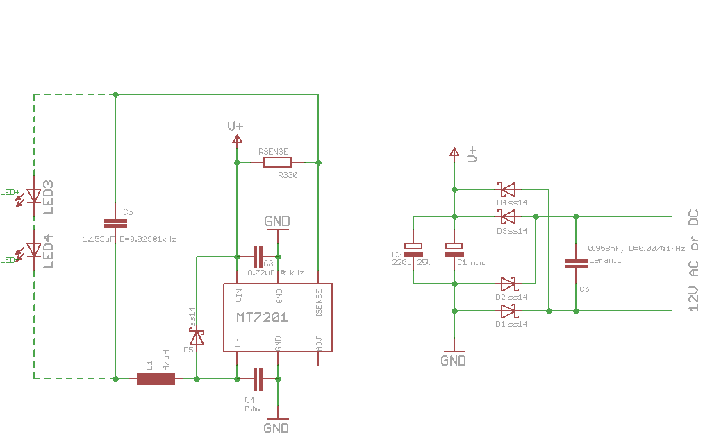
Hallo! Ich habe nach längerer Suche endlich einen gleichwertig hellen Ersatz für meine 12V 20W GU5.3 Leuchtmittel gefunden. Der Hersteller (den nenn ich absichtlich nicht) gibt an, dass die Leuchte mit 12V DC betrieben werden muss und am besten "spezial" an LED Netzteilen. Die LED Leuchten funktionieren natürlich auch mit 12VAC an ringkerntrafos... Wer mal wissen will, wie die Dinger funktionieren: Ich habeden Schaltplan reverseengineert. Es entspricht praktisch vollständig der Application note vom Hersteller des Schaltreglers (MT7201). Im Anhang auch eine Effizienzmessung des Schaltreglers, gemessen vom Eingang (2 Versorgungspinne), bis zum Ausgang (LED Anschluesse). Die Verluste vom Brückengleichrichter sind also auch enthalten. Was mich etwas stutzig macht: Der 1nF Keramik Kondensator, der am AC-Eingang enthalten ist. Eine oft gesehene Fehlermode von Keramikkondensatoren ist der Kurzschluss, zumindest bei nicht NP0 Cs. Ist das Ding da, damit die Lampe schnell kaputt geht (z.B. beim schnellen Transienten beim Einschalten)? Oder zum entstören? Oder beides? :-)
Ganz vergessen: C3 (nominal vermutlich 10uF) hat 0805 als Bauform. Im besten Fall also ein 25V Typ, evtl. sogar nur 16V. C2 (220uF) hat ein Rating von 25V und ist bei 38V (-2*Diodenverlust) in die Luft gegangen :-)
Stell dir mal vor, die Lampen würden tatsächlich 50.000h halten - das wäre ja wie das eigene Grab schaufeln :-). Bei 5h täglicher Nutzungsdauer reden wir dann von knapp 30 Jahren Haltbarkeit. Sowas will kein Hersteller und vor allem kein Wirtschaftssystem, dass nur funktioniert, wenn ständiges "Wachstum" da ist. In 2...3 Jahren ist der flächendeckende Ersatz halbwegs durch. Was dann verkaufen? Nur noch das Geschäft mit komplett neuen Leuchten wegen Mode und Design? Peanuts. Die sollen schon kaputt gehen, und zwar deutlich früher als 50.000h. Der Kondensator ist dafür ein probates Mittel. Ich habe inzwischen schon etliche LED-Lampen aus der Baumarkt-Sammelbox gezogen, einfach aus Interesse. Immer nur Kleinkram kaputt, das scheint schon Absicht zu sein. Ich würde mich nicht trauen, einen 0603-Widerstand mit 3R3 und 200mA einem Kunden vorzusetzen. Man siehts der Platine an, dass dem Kerlchen ein wenig zu warm wurde auf Dauer. Und Platzprobleme waren nicht der Grund, so eine kleine Bauform zu wählen...
Kai schrieb: > Die LED Leuchten funktionieren natürlich auch mit 12VAC an > ringkerntrafos... Dabei aber mit Überspannung, 12Veff hat ja 17Vpp > Was mich etwas stutzig macht: Der 1nF Keramik Kondensator, der am > AC-Eingang enthalten ist. EMV Störungen verhindern. Lebensdauerbegrenzend sind wohl eher die 220uF.
Der Sense-Widerstand hat zum Glück nur 0.33Ohm. Bei den 300mA die darüber fliessen wären dass knapp 100mW. Bei 1206 noch akzeptabel. Ich habe mal mein Scope an den 220uF Kondensator geklemmt. Bei dem relativ hohen Strom, mit dem der Kondensator entladen wird schwankt die Spannung zwischen 11.3V - 17.3V. Die mittlere Spannung liegt also bei 14.3V, naja etwas höher, wenn man den Signalverlauf beachtet. Immerhin (!) ist der 220uF C ein 105 grad typ, wenn man der Beschriftung glauben kann. Der 2. Screenshot zeigt ein paar Ein- und Ausschaltvorgänge (Das Scope war auf "Peak detect" gestellt).
Kai schrieb: > Der Sense-Widerstand hat zum Glück nur 0.33Ohm. Bei den 300mA die > darüber fliessen wären dass knapp 100mW. Bei 1206 noch akzeptabel. Noch mal kurz nachrechnen bitte :-) Die ich in Mache hatte, waren alles 230V-Typen. Drossel, kapazitiver Vorwiderstand, Gleichrichter, Elko, Widerstand (eben oft dieser 3R3), LEDs.
H.Joachim Seifert schrieb: > Noch mal kurz nachrechnen bitte :-) Peinlich! :-) Klar, also nochmal detailiert auf die umständliche Variante: U = 0,33R * 0,3A = 0,099V P = 0,099V * 0,3A = 0,0297W = 29,7 mW Also noch entspannter, als ich erst dachte. Die 230V Variante vom selben Hersteller habe ich auch hier liegen. Wenn eine über ist, werd ich davon auch eine zerlegen. Ob da auch nur ein Kondensatornetzteil drin ist?
der ist ziemlich sicher wegen der EMV genau da wo er ist. Er wird vermutlich direkt am Stecker platziert sein? (Hoffentlich!) Helfen kann der gegen HF-Emissionen BURST und ESD. Für hochfrequente Sachen (>30MHz) ist der quasi ein Kurzschluss. So ein Teil kann nötig sein, um die Grenzwerte für die Abstrahlung einzuhalten. Es hilft gegen asymmetrische Störungen. Das sieht man oft und hat mit geplanter Obszoleszenz nichts zu tun. Vor allem schon einmal deshalb nicht, weil die Ausfallswahrscheinlichkeit dieses Kerko viel geringer ist, als die der Dioden oder der Elkos ;-) Vergleiche hierzu die FIT-Werte.
WehOhWeh schrieb: > Das sieht man oft und hat mit geplanter Obszoleszenz nichts zu tun. Vor > allem schon einmal deshalb nicht, weil die Ausfallswahrscheinlichkeit > dieses Kerko viel geringer ist, als die der Dioden oder der Elkos ;-) Zumal wenn er kaputt geht und wenn er dabei einen Kurzschluss baut, er mit den vollen Ampere der Stromversrgung gegrillt wird, sich oder die Leiterbahn zu ihm in Rauch auflöst, und er dann elektrisch "nichzt mehr da ist" aber die Schaltung immer noch funktioniert.
H.Joachim Seifert schrieb: > In 2...3 Jahren ist der flächendeckende Ersatz halbwegs durch. Was dann > verkaufen? Dann stellt man fest, das LEDs giftiges Arsen enthält. Als Ersatz werden sog. Wolfram-Lampen angeboten. Die halten zwar nur 1000Std und haben einen schlechten Wirkungsgrad, aber was tut man nicht alles für das gute Umweltgewissen? Gruss Harald
Also fm radioempfang ist nicht mehr möglich, wenn die 10 Lampen an sind, wie ich heute feststellen musste. Wenn der Hersteller eh vorschreibt, dass man nen extra led trafo braucht, gaeb es doch bessere Loesungen. So wird eine Kompatibilitaet realisiert, die sich eher negativ auf das Gesamterlebnis auswirkt. Ein Schaltnetzteil findet den Kurzschluss sicher nicht toll, ich bezweifel, dass es den Kondensator verdampft.
MaWin schrieb: > ...sich oder die Leiterbahn zu ihm in Rauch auflöst,.... Naja, welche Leiterbahn sich in Kupferdampf auflöst, hat der Layouter in der Hand - und der hat evtl. gewisse Vorgaben. So eine kleine Verjüngung in der Zuführung, als Billigst-Sicherungsersatz :-)
Harald Wilhelms schrieb: > H.Joachim Seifert schrieb: > > In 2...3 Jahren ist der flächendeckende Ersatz halbwegs durch. Was dann > verkaufen? > > Dann stellt man fest, das LEDs giftiges Arsen enthält. > Als Ersatz werden sog. Wolfram-Lampen angeboten. > Die halten zwar nur 1000Std und haben einen schlechten > Wirkungsgrad, aber was tut man nicht alles für das gute > Umweltgewissen? > Gruss > Harald Vorsicht, Wolframstaub ist krebserregend, und an Glassplittern haben sich Leute schon umgebracht, essen sollte man sie nicht.
> Glassplittern ... essen sollte man sie nicht.
Aber Nägel kann man essen - zumindest Pippi Langstrumpf :-)
Bitte melde dich an um einen Beitrag zu schreiben. Anmeldung ist kostenlos und dauert nur eine Minute.
Bestehender Account
Schon ein Account bei Google/GoogleMail? Keine Anmeldung erforderlich!
Mit Google-Account einloggen
Mit Google-Account einloggen
Noch kein Account? Hier anmelden.



