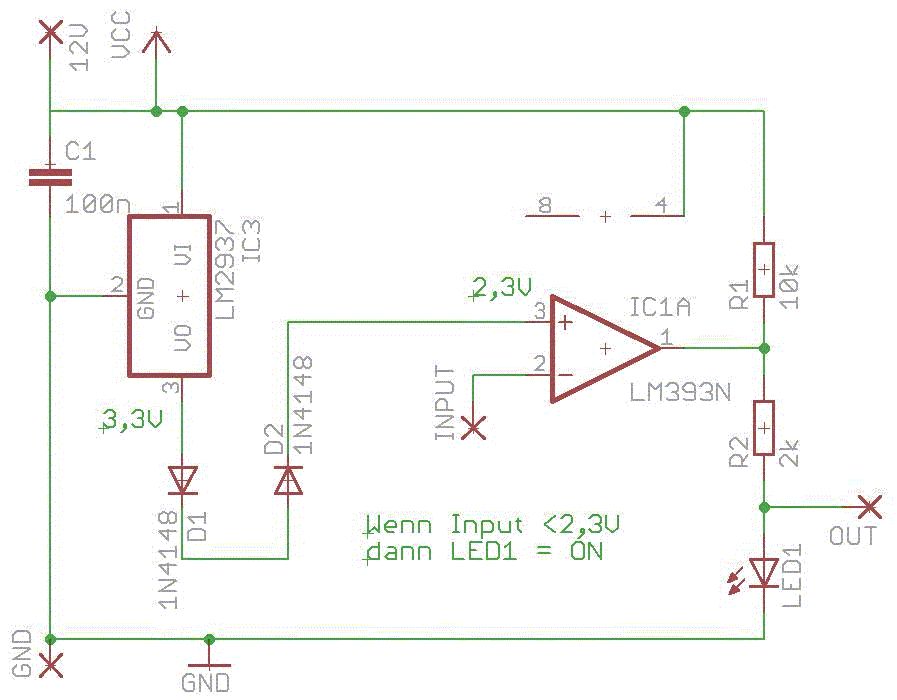
Hallo liebe Forengemeinde, Die angehängte Komparatorschaltung soll die LED anschaltem, wenn am INPUT eine Spannung <2,3V anliegt. Es geht um eine Füllstandswarnung. Die Referenzspannung von ~2,3V ist aus einem LM2937 (3,3V) und 2x 1N4148 zusammengestellt. Leider leuchtet die LED immer. Egal, was ich am Input anlege. Wo liegt mein Denkfehler? Den open-collector Ausgang des LM393 habe ich mit einem 10k pull-up-Widerstand gegen VCC=12V versehen. Wäre super, wenn Ihr mir weiterhelfen könntet. Danke & Gruß Ralf
Pin 8 anschließen. Von Pin 3 nach GND einen Widerstand von wenigen kOhm.
Die Betriebsspannung am Komparator ist verkehrt rum. 4 ist GND und 8 ist +Ub. Hoffentlich lebt er noch.. MfG Paul
Ganz vergessen: die offenen Eingänge des 2. Komparators an Vcc oder GND, aber nicht beide ans selbe.
Paul Baumann schrieb: > Die Betriebsspannung am Komparator ist verkehrt rum. > 4 ist GND und 8 ist +Ub. Oh ja, ganz übersehen. > Hoffentlich lebt er noch.. Die Biester sind robuster als man denkt.
Und noch was: der Lm2937 ist ein LDO-Regler, der braucht unbedingt den im Datenblatt erwähnten Kondensator am Ausgang, sonst spielt der fröhlich Oszillator.
Oha, danke für die schnellen Antworten!! Ich probiere es gleich mal aus. Ziemlich blöder Fehler...
Mit zwei Dioden aus 3.3V 2.3V zu machen, ist auch etwas gewagt. Wenigstens ein Lastwiderstand an den nach D2 wäre notwendig. Da wäre ein kleiner LM317 sinnvoller gewesen, mit dem die 2.3V direkt erzeugt werden können. Oder gleich eine TL431 Referenzdiode. Du weißt, dass du dir trotzdem eine deutliche Temperaturabhängigkeit eingebaut hast? So 4mV/K. Für Komparatoren sieht man auch meist eine Hysterese vor, vor allem dann, wenn die Eingangsspannung sich nur langsam ändert. Dein OUT-Signal (wenn du es weiter verwenden willst) geht nie zuverlässig auf 0V. Wenn das notwendig sein sollte, dann schalte der LED noch einen 10k parallel. Wenn nur die LED leuchten soll, dann ist das natürlich überflüssig. Wenn du die LED (mit R) zwischen VCC und dem Komparatorausgang legst, dann braucht die Schaltung im ausgeschalteten Zustand 1mA weniger (R1). Dazu einfach nur die Eingänge vertauschen.
hinz schrieb: > aber nicht beide ans selbe. was könnte Schreckliches passieren wenn beide unbenutzten Eingänge auf gleichem Potential liegen ?
@_Gast_ (Gast) >was könnte Schreckliches passieren wenn beide unbenutzten Eingänge auf >gleichem Potential liegen ? Gar nichts. Je nachdem, wie groß die Offsetspannung ist, schalet der Ausgang auf LOW oder HIGH. Aber da der Ausgang ein Open Drain Typ ist, passiert effektiv nichts.
_Gast_ schrieb: > hinz schrieb: >> aber nicht beide ans selbe. > > was könnte Schreckliches passieren wenn beide unbenutzten Eingänge auf > gleichem Potential liegen ? Kann mehr Strom fressen. Und die Entkopplung zum Nachbarn ist ja auch nicht unendlich.
Das ist ein Oprn Drain Ausgang. Die LED muss also mit Vorwiderstand gegen +U, gegen Masse am Ausgang garnichts außer mann will das mit dem Ausgang überbrücken. Ist die verfügbare Referenzspannung nicht anders einstellbar nimmt man dafür einen Spannungsteiler. Diese Schaltung mit den Dioden ist so völlig sinnlos. Die restlichen Probleme wurden ja schon angesprochen. Ich würde aber eine Hysterese einbauen damit die Anzeige beim Schaltpunkt nicht flackert. Und... Datenblätter lesen! Dort sind auch Beispielschaltungen drin!
So: Pin 3 mit 2k an GND Pin 4 auf GND Pin 8 auf VCC LM2937 gegen LD1117V33 getauscht (den LM2937 habe ich mir nur "geliehen") und dort am Ausgang die 10µF lt. Datenblatt angebracht. Die offenen Komparator-Eingänge hab ich erst einmal offen gelassnen. Ohne Inputsignal ist die LED jetzt aus. Witzigerweise geht die LED an, wenn ich das Input-Kabel nur anfasse. Lege ich das Input Kabel auf 1,5V (also <2,3V), passiert an der LED nichts. Es hängt nur die LED am Ausgang. Mehr nicht. Die Temperaturabhängigkeit ist vorerst zweiträngig, da die Schrittweite des Sensors um die 0,2V beträgt. Aber der LM317 ist eleganter, den hab ich aber grad nicht da.
Ralf Schmitt schrieb: > Witzigerweise geht die LED an, > wenn ich das Input-Kabel nur anfasse. Was ist daran witzig? Der Eingang ist ja verdammt hochohmig, und du bist eine wunderbare Antenne. > Lege ich das Input Kabel auf 1,5V > (also <2,3V), passiert an der LED nichts. Ja, das ist ja auch richtig so. Wenn du es andersrum haben willst, dann vertausche die beiden Eingänge.
> Die Temperaturabhängigkeit ist vorerst zweiträngig, da die Schrittweite > des Sensors um die 0,2V beträgt. Wenn es nicht so genau sein muß sollte doch auch die ja in der Regel stabilisierte Vcc als Referenz reichen oder eine simple Z-Diode aus der Bastelkiste. Spannungsteiler mit ggf Trimmer rein und fertig.
Wenn ich die Eingänge tausche, ist die Spannung am nicht invertierten Eingang niedriger als die am invertierten Eingang und so liefert der Komparator Masse an seinem Ausgang. Die LED ist immer an (da ja quasi über in Summe 12k an 12V). Also funktioniert das mit den getauschten Eingängen doch nicht. So sollte es sein: Wenn die Spannung (2,3V = Referenz) am nicht invertierten Eingang (+) größer ist als die am invertierten Eingang (<2,3V = INPUT) (-) liefert der Komparator die 12V an seinem Ausgang und die LED geht an. Und nun?
So klappt es, die Werte sind nur Beispiele die ja nach Anforderung geändert werden können. Je nach dem Sensor muß da noch ein Widerstand gegen Masse an den +Eingang.
Ralf Schmitt schrieb: > Lege ich das Input Kabel auf 1,5V > (also <2,3V), passiert an der LED nichts. Du erzeugst ja auch keine 2,3V am + Eingang. Für mich ist 3,3V - (2 * Diodenspannung) grob 1,9V. Und genau ist das sowieso nicht. Besser wäre ein Spannungsteiler, d.h. ersetze die 2 Dioden durch einen Widerstand. Dann kannst Du die 2,3V genauer einstellen. Übrigens: stimmen die 3,3V auch? Gruß Dietrich
Wenn ich die feste Referenz wie im Bild von Steffen auf den - Eingang lege, ist der Ausgang des Komparators ja immer auf ON, solange die 2,3V nicht unterschritten werden. Das Ziel der Schaltung ist ja aber genau andersherum. Wenn die 2,3V unterschritten werden, soll der Ausgang auf ON gehen. Mit fallendem Füllstand ändert sich der Wert auf der Input-Leitung von 10V auf 1V. Bei 2,3V ist der Vorrat halt fast leer. Die Erzeugung der festen 2,3V werd ich im Laufe der Woche noch mit dem LM317 realisieren. So genau muss das auch nicht sein. Gemessen hab ich es. Die jetzige Füllstandsanzeige ist mit einem Bimetall-Zeiger, der ist eh sehr sehr ungenau. Daher will ich ja eine "fast leer" Anzeige bauen, da ist es dann egal, wo der Zeiger steht.
>Das Ziel der Schaltung ist ja aber genau andersherum. Wo ist das Problem? einfach + und - Eingang vertauschen und fertig. Aber auch daran denken das es ja ein Open Drain Ausgang ist, wird der Ausgangsfet durchgesteuert leuchtet die LED. Das mit dem Spannungsteiler funktioniert natürlich auch mit anderen Bezugsspannungen solange die größer als die Schwellenspannung ist. Übrigens... Für solche Anwendungen hat man, bevor ICs für Pfennige verramscht wurden, Schmitt-Trigger mit 2 Transistoren und paar Widerständen genommen. Auch der Veteran 555 kann das was Du erreichen möchtest.
Steffen Warzecha schrieb: >>einfach + und - Eingang vertauschen und fertig. >>Aber auch daran denken das es ja ein Open Drain Ausgang ist, wird der >>Ausgangsfet durchgesteuert leuchtet die LED. Eben, dann leuchtet die LED ja, wenn sie eigentlich aus bleiben soll. Oder versteh ich da etwas falsch? Oder ist der LM393 defekt?
Ist doch klar, je nachdem ob man + oder - Eingang als Referenzeingang nutzt wird umgekerhtes Schaltverhalten entstehen. Ist die Spannung am + Eingang negativer als am - Eingang so leuchtet die LED
Habe mir gestern von Conrad noch den LM317 geholt und werde die Schaltung mal damit aufbauen. Die LED werde ich dann auch umdrehen, d.h. mit geschaltener Masse vom LM393 mit vertauschten Eingängen. So müsste es ja dann passen.
Steffen Warzecha schrieb: > Für solche Anwendungen hat man, bevor ICs für Pfennige verramscht > wurden, Schmitt-Trigger mit 2 Transistoren und paar Widerständen > genommen. Auch der Veteran 555 kann das was Du erreichen möchtest. Man muss den LM393, 339 und Konsorten allerdings zugute halten, das sie ohne besondere Massnahmen nahezu sofort automotive tauglich sind. Nicht einmal der Abblockkondensator an Vcc ist lt. Datenblatt nötig.
Muss der 10k pull-up-Widerstand gegen VCC=12V eigentlich auch geändert werden, wenn ich die Eingänge vertausche?
Ralf Schmitt schrieb: > Muss der 10k pull-up-Widerstand gegen VCC=12V eigentlich auch geändert > werden, wenn ich die Eingänge vertausche? Wurde dir nicht schon gesagt, das in die Pullup Leitung auch die LED mit rein soll? Das war doch der ganze Sinn der Sache. D.h., das der Widerstand passend zum LED Strom gewählt werden sollte, also für 15mA in einer roten oder IR LED wären das bei 12V etwa 10,5/0,015=700, also 680 Ohm.
Hi, Komparatoren habe i.d.R. einen Open Collectorausgang. D.h. wenn der Unterschied zwischen + / - Eingang positiv ist, schaltet der Ausgangstransistor durch, und zwar nach GND (siehe Datenblatt). Also muss in jedem Fall eine LED mit Vorwiderstand nach VCC angeschlossen werden. Wenn das nicht gewünscht ist, den Komparator gegen einen "normalen" OpAmp, z.B. LM358 o.ä. tauschen. Ein Pull-Up Widerstand ist im Fall eines Komparators unsinnig. Siehe Schaltplan von Steffen Warzecha.
Max Gast schrieb: > D.h. wenn der > Unterschied zwischen + / - Eingang positiv ist, schaltet der > Ausgangstransistor durch, und zwar nach GND (siehe Datenblatt). Wenn Du damit meinst: "wenn der + Eingang positiver ist als der - Eingang", dann ist das falsch: dann sperrt der Ausgangstransistor. Aber Steffen Warzecha hatte es ja schon richtig gesagt. Gruß Dietrich
Hallo zusammen, also die Schaltung funktioniert erst einmal. Vielen Dank für eure Hilfe!! Allerdings gibt es noch ein Problem: Das ganze ist in einem Mopped verbaut und wenn man stark bremst oder beschleunigt, dann schwankt der Tankinhalt an der Sensorposition mit. Der Sensor gibt natürlich auch Schwankungen mit aus, die ich dann durch aufblinken der LED sehe. Kann ich das irgendwie abpuffern, bzw. diese Schwankungen "ausblenden"? Die Schwankungen bewegen sich um ±0,2V um meinen Zielwert herum. Wäre super, wenn Ihr mir auch dabei noch weiterhelfen könntet! Gruß Schmitti
Ralf Schmitt schrieb: > Der Sensor gibt natürlich auch Schwankungen mit aus, die ich dann durch > aufblinken der LED sehe. Das hätte aber sogar einen Vorteil: Du kannst schon vorher erkennen, wenn der Pegel knapp wird. > Kann ich das irgendwie abpuffern, bzw. diese Schwankungen "ausblenden"? > Die Schwankungen bewegen sich um ±0,2V um meinen Zielwert herum. Da würde ich einen Tiefpass empfehlen:
1 | IN ---R1--+--(R2)-- + Eingang (Pin3) |
2 | | |
3 | C |
4 | | |
5 | GND |
R1 * C = Zeitkonstante des Tiefpassfilters, Werte nach Bedarf. R2 wäre als Schutz der + Eingangs sinnvoll, damit beim Abschalten der 12V der aufgeladene Kondensator C den OpAmp nicht schädigt. Gruß Dietrich
Hallo Dietrich, Das klingt schonmal gut, auch die Idee mit R2 werde ich aufnehmen. Dort sollten ja um die 500Ohm genügen, damit sich der Kondensator langsam entlädt. Ich hab zur Dimensionierung gerade das Forum durchforstet: R1 wählt man ja anhand der Eingangsimpedanz der nachfolgenden Stufe aus. Die sollte, um den Tiefpass nicht zu sehr zu belasten etwa 10 mal groesser sein als der Widerstand. Dann das C bestimmen auf grund der Grenzfrequenz die der Tiefpass haben soll. Beispiel: Eingangsimpedanz der nachfolgenden Stufe 100K. Damit ergibt sich fuer den R1 ca. 10K. Grenzfrequenz fg 1KHz. C = 1/(2 x pi x fg x R1) C = 1/(2 x PI x 1KHz * 10KOhm) = 16nF In meinem Beispiel ist die Eingangsimpedanz der Folgestufe nicht bekannt. Wie finde ich dort den Wert? Weiterhin fehlt mir die Grenzfrequenz, die könnte ich ja evtl. noch abschätzen. Der Wert ändert sich ja nicht so schnell, da sollten 50Hz ja ausreichen, oder?
Ralf Schmitt schrieb: > Der Wert ändert sich ja nicht so schnell, da sollten 50Hz ja > ausreichen, oder? Ruhig noch weniger, denn dir geht es ja um eine Reserveanzeige. Eine Zeitkonstante von einer oder gar einer halben Sekunde sind gar nicht abwegig. Der Eingangsstrom in den LM393 sind typ. 25nA, den kannst du also getrost vernachlässigen. 220k und 10µF scheinen mir z.B. gar nicht schlecht. R2 kannst du irgendwo zwischen 1k bis 10k ansiedeln.
Super, dann werde ich mir im Laufe der nächsten Tage mal ein Paar Komponenten besorgen. Das Mopped steht eh gerade, weil die Straßen arg glatt sind :-( Danke soweit! Gruß Schmitti
Bitte melde dich an um einen Beitrag zu schreiben. Anmeldung ist kostenlos und dauert nur eine Minute.
Bestehender Account
Schon ein Account bei Google/GoogleMail? Keine Anmeldung erforderlich!
Mit Google-Account einloggen
Mit Google-Account einloggen
Noch kein Account? Hier anmelden.


