Hallo Zusammen, bin auf der suche nach einer Schaltung die es mir erlaubt über einen Taster einen 3 stufigen synchronzähler mit 3 Ausgängen, die jeweils ein Relais schalten sollen, steuert. Die Schaltung soll in einem Fahrzeug unter 12V und geschaltetem Zündungsplus (Klemme 15) betrieben werden. Wenn die Schaltung stromlos ist (Kl.15 aus) dann sollte bei erneutem Einschalten zunächst immer der gleiche Ausgang (Ausgang 1) geschaltet werden. Durch weiteres drücken soll ausgang 2 (1 aus) und durch weiteres drücken Ausgang 3 (2 aus) angesteuert werden. Habe nun mal in den weiten des www's eine passende Schaltung gefunden wo die Logik im Prinzip passen könnte - ich bin mir nur nicht sicher ob die Bauteile entsprechend geeignet sind und ob gegeben ist, dass die Schaltung immer wieder im ersten Schaltzustand angesteuert wird. Wäre sehr dankbar wenn Ihr mir mit eurem Wissen helfen könntet. Vielen Dank
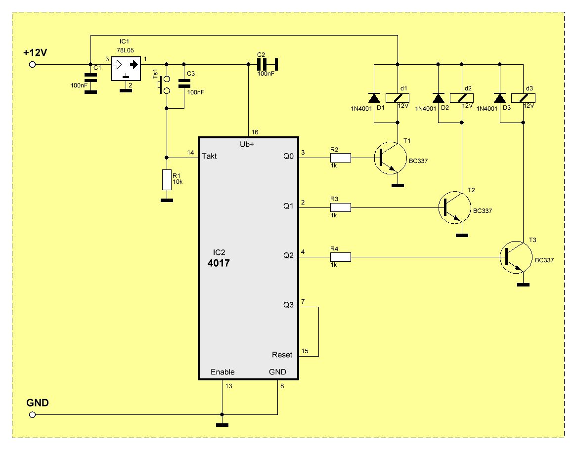
Anbei der jetzige Schaltplan
Nimm doch ein Schieberegister oder eleganter ein ATtiny
Das funktioniert häufig, aber nicht immer. Es kann auch sein, daß der Zähler in irgendeinem anderen Zustand startet. Bau ein RC-Glied an den Reset-Eingang. Beispiel 47k/1n, den 1n an +Ub. CMOS läuft auch an 12V. Du kannst dir den Regler sparen. Besser häng den Zähler hinter einen RC-Tiefpaß mit Z-Diode. Beispiel 100Ω + 100uF + 10V. Störungen auf den 12V im Auto können böse sein.
Helge A. schrieb: > Das funktioniert häufig, aber nicht immer. Es kann auch sein, daß > der Zähler in irgendeinem anderen Zustand startet. Bau ein RC-Glied an > den Reset-Eingang. Beispiel 47k/1n, den 1n an +Ub. > > CMOS läuft auch an 12V. Du kannst dir den Regler sparen. Besser häng den > Zähler hinter einen RC-Tiefpaß mit Z-Diode. Beispiel 100Ω + 100uF + 10V. > Störungen auf den 12V im Auto können böse sein. Mit dem RC-Glied am Reset-Eingang ist dann gewährleistet dass dieser immer im gleichen Schaltzustand startet? Also komplett ohne Spannungsregler sondern dann RC-Tiefpass mit Z-Diode? Sorry - bin da nicht der beste drin im Planen von Schaltungen. Schaltungen aufbauen und zusammenlöten ist dann eher mein Ding.
Weil Schaltpläne lassen sich schlecht erzählen, besser zeichnen ;)
Helge A. schrieb: > Weil Schaltpläne lassen sich schlecht erzählen, besser zeichnen ;) Hallo Helge, vielen Dank....
Darf ich fragen mit welcher Software du den Schaltplan machst - gibt es darin die Möglichkeit die Schaltung zu simulieren, da ich vielleicht noch 2-3 Erweiterungen plane? Vielen Dank
Zum Zeichnen eher Eagle, zum simulieren eher LT-Spice. Es soll wohl eine Möglichkeit geben, Eagle-Pläne in LT-Spice zu importieren, aber in der Zeit haste das auch neu eingegeben.
Okay nochmals vielen Dank, dann probiere ich es mal mit LT-Spic, nachdem meine Versuche mit NI Multisim nicht wirklich von Erfolg waren. Ich konnte den IC CD4017 unter den Bauteilen nicht finden. Gibt es in LT-Spic eine Möglichkeite Bauteile zu importieren?
Komme leider nicht weiter mit dem IC. Ich würde die Schaltung nun gerne doch mit Multisim simulieren und erweitern. Ich konnte mittlerweile die Bauteildatenbank um die CD4000 Reihe erweitern. Jedoch habe ich das Problem dass ich ganz andere Anschlüsse habe und ich nicht wieß wie ich diese ändern muss. Vielleicht kann mir jemand weiterhelfen wie ich den IC mit den Anschlüssen wie von Helge beschrieben ändern kann. Im Anhang habe ich den Detailbericht angefügt... Wäre über Hilfe sehr dankbar...
Fire_dragon schrieb: > Anbei der jetzige Schaltplan Taster prellen, müssen also entprellt werdrn. Die Schaltung dazu ist schlecht. Helge A. schrieb: > Weil Schaltpläne lassen sich schlecht erzählen, besser zeichnen ;) Oder noch schlimmer: gar nicht vorhanden. Immer diese Schwachsinnsschaltungen im Internet. http://www.dse-faq.elektronik-kompendium.de/dse-faq.htm#F.29.1
MaWin schrieb: > Oder noch schlimmer: gar nicht vorhanden. > Immer diese Schwachsinnsschaltungen im Internet. wie kann ich die Aussage nun werten, dass die Schaltung gar nicht für meine Anwendung geeignet ist? oder sofern ich die Entprellung ergänze doch funktionieren kann...?
schade, dass es hier nicht mehr weitergeht...
Bitte melde dich an um einen Beitrag zu schreiben. Anmeldung ist kostenlos und dauert nur eine Minute.
Bestehender Account
Schon ein Account bei Google/GoogleMail? Keine Anmeldung erforderlich!
Mit Google-Account einloggen
Mit Google-Account einloggen
Noch kein Account? Hier anmelden.


