Hallo zusammen die potis auf dem Bild sind einmal 50ka und einmal 50kb. Wo ist der Unterschied? Was passiert, wenn ich bei der Lautstärke auch einen 50kb nehme? Frohes Neujahr nachträglich an alle
meinereiner schrieb: > Was passiert, wenn ich bei der Lautstärke auch einen 50kb nehme? Ich bin mir nicht ganz sicher, aber ich vermute stark, dass die 'a' logarithmisch sind, die 'b' linear. Kann eigentlich nichts anderes sein ... Ein lineares Poti für den Lautstärkesteller ergibt ein etwas ungewohntes Verhalten zwischen Drehwinkel und empfundener Lautstärke. Probiere es aus und entscheide, ob du damit leben kannst.
Das a ist linear und das b ist logarithmisch. Hier in D ist das so. Aber in der großen Welt kann es gerade andersrum sein. Und das denke ich hier in der Schaltung. Technisch gesehen geht es aber.
meinereiner schrieb: > die potis auf dem Bild sind einmal 50ka und einmal 50kb. Wo ist der > Unterschied? "a" ist logarithmische, "b" ist linearer Widerstandsverlauf... Gruß Mani
michael_ schrieb: > Das a ist linear und das b ist logarithmisch. Hier in D ist das so. Habe inzwischen das hier gesehen: http://de.wikipedia.org/wiki/Potentiometer Abschnitt Widerstandsverlauf. Das passt zu meiner Erklärung und auch zur Schaltung.
HildeK schrieb: > Ein lineares Poti für den Lautstärkesteller ergibt ein etwas ungewohntes > Verhalten zwischen Drehwinkel und empfundener Lautstärke. > Probiere es aus und entscheide, ob du damit leben kannst. ok. Danke. Mehr kann nicht passieren? Denn es kracht ziemlich aus dem Lautsprcher.
meinereiner schrieb: > Mehr kann nicht passieren? Denn es kracht ziemlich aus dem Lautsprcher. Nein, mehr kann nicht passieren. Vielleicht solltest du mal ordentliche Potis nehmen. Oder den krachenden Typ ein wenig mit WD40 behandeln ...
HildeK schrieb: > Oder den krachenden Typ ein wenig mit WD40 behandeln ... Wenig geeignet! Besser ist Tuner600 oder Kontakt61. HildeK schrieb: > Habe inzwischen das hier gesehen: > http://de.wikipedia.org/wiki/Potentiometer > Abschnitt Widerstandsverlauf. Das passt zu meiner Erklärung und auch zur > Schaltung. Na und? Vor 40 Jahren hätte ich bis aufs Messer gestritten. Aber die Welt ist groß geworden und da wird es irgendwo gerade andersherum gesehen. Man muß also den gesunden Menschenverstand walten lassen. Unbekannte Potis also erst ausmessen!
Mani W. schrieb: > "a" ist logarithmische, "b" ist linearer Widerstandsverlauf... http://www.omeg.co.uk/e16data1.htm Und jetzt?
Resistance Laws (Taper): A - Linear; B - Log (Audio); C - Antilog (Reverse Audio) Deshalb schrieb ich schon, die Welt ist groß und man soll den Gesunden Menschenverstand/Fachverstand bemühen. In obiger Schaltung ist A log. und B lin. . Weiterer Streit ist sinnlos.
Auch bei ALPS ist A=log und B=lin - kann ich mich bis heute nicht dran gewöhnen. Im nachhinein sieht es so aus, als hätten die europäischen Hersteller (Preh, Ruf, Ruwido, Radiohm, Iskra...) damals ihr eigenes Süppchen gekocht.
michael_ schrieb: > Man muß also den gesunden Menschenverstand walten lassen. > Unbekannte Potis also erst ausmessen! Da stimme ich dir gerne zu!
Mark Space schrieb: > bei ALPS ist A=log und B=lin - kann ich mich bis heute nicht dran > gewöhnen. Im nachhinein sieht es so aus, als hätten die europäischen > Hersteller (Preh, Ruf, Ruwido, Radiohm, Iskra...) damals ihr eigenes > Süppchen gekocht. Es blieb ihnen ja auch nichts anderes übrig, denn sie kochten ihre Süppchen schon lange bevor es die Firma Alps gab.
Poti in Mittelstellung drehen und beide Seiten ausmessen. Sind sie ungefär gleich, so ist es ein lin. Auf manchen Potis steht auch lin oder log drauf, dann ist es eindeutig. :-) LG old.
> Man muß also den gesunden Menschenverstand walten lassen. > Unbekannte Potis also erst ausmessen! Das würde ich auch bei neuen, eigentlich bekanten Potis empfehlen! Hatte letztens Potis bei Reichelt bestellt und eines davon war 4,7k log statt der bestellten 2,2k lin. Bechriftet war es aber mit 2,2k lin, nur die Messung sagte was anderes :-)
D a r i u s M. schrieb: > Poti in Mittelstellung drehen und beide Seiten ausmessen. > Sind sie ungefär gleich, so ist es ein lin. > Auf manchen Potis steht auch lin oder log drauf, dann ist > es eindeutig. :-) > > LG Danke michael_ schrieb: > In obiger Schaltung ist A log. und B lin. . > Weiterer Streit ist sinnlos. Merci! Da hab ich ja dann den Richtigen eingebaut. Übringens ein alps. Trotzdem! Der Amp funktioniert nicht, und warscheinlich sind da zu viele Baustellen, und ich bin Anfänger. Klemme 5 hab ich abgeklemmt.Das ist der Chincheingang. Die Endstufe geht. Ich messe 6Volt am Lautsprecher. Q11. Q21 haben volle Versorgung am Collektor, und halbe an der Basis über den 1mohm Widerstand- Q2 hat ebenfalls volle Versorgungsspannung. Denr R41 habe ich ausgelötet, so dass C40 in der Luft hängt. An U2a und U 2b habe ich überall 5Volt und auch die Engangsspannung von 12Volt An U1a dasselbe. Jedoch an U2b habe ich an + auch meine 5Volt, jedoch an - und am Ausgangang nur 2Volt. Praktisch am C24. Da stimmt doch was nicht oder? Was mich auch irritiert ist,C40 lässt ziemlich lange die Gleichspannung durch, bis er zumacht. Kann es daran auch liegen? Wer blickt da durch? Merci für alle Antworten. lg
Da der Streetman nur eine Versorgungsspannung hat, erzeugt er mit R2 und R3 die V/2, die an so gut wie alle Opamps geht. R2 und R3 sind auf deinem Bild nicht drauf, aber auf meinem :-P Messe also mal an den OpAmps, ob da überall die richtigen Spannungen an den Pin 8 (+V) liegen. V/2 muss genau auf halber +V dazwischen liegen und ist an so gut wie alle + Eingänge der Opamps gelegt. Du kannst dich dann mit dem nassen Finger und einem Stückchen Draht per 'brummenlassen' immer weiter nach vorne tasten (an den - Pins der Opamps), bis du die Stufe gefunden hast, die kein Signal mehr durchlässt bzw. verstärkt.
Matthias Sch. schrieb: > Da der Streetman nur eine Versorgungsspannung hat, erzeugt er mit R2 und > R3 die V/2, die an so gut wie alle Opamps geht. R2 und R3 sind auf > deinem Bild nicht drauf, aber auf meinem :-P Danke für die Info. Hab aber schon geschrieben, dass ich überall die volle und auch die halbe Spannung habe. Hab das 440hz Signal abgegriffen, und durchgeschickt. An Mic 1 geht das signal voll durch. An mic 2 ist tote Hose. Aber obwohl an mic 1 das Signal am Lautsprecher ankommt, hört man bei einem aktiven Vorverstärkersignal gar nichts..Seltsam Die halbe Versorgungsspannung kommt bei mir nur auf 5Volt.
An Pin 8 bei dem U2b , also vor dem Kondensator C40 messe ich grad mal 2 Volt, Das kann doch nicht stimmen oder? Und an der anderes Seite des C40, also am Master, da messe ich 5Volt. Seltsamerweise sinde die Spannungen an de opv`s und an den Transistoren von der Masterpotistellung abhängig. Wie kann das sein?
meinereiner schrieb: > An Pin 8 bei dem U2b , also vor dem Kondensator C40 messe ich grad mal 2 > Volt, Lass uns kurz mal klären, in welchem Gehäuse die Opamps bei dir sind. Ist das 9-Pin SIL (einreihig)? In diesem Fall sollten an Pin 1 und Pin 9 V+ liegen und an den Pins 4 und 6 wieder etwa V/2, genauso an den Outputs der Opamps. meinereiner schrieb: > An Pin 8 bei dem U2b , also vor dem Kondensator C40 messe ich grad mal 2 > Volt, > Das kann doch nicht stimmen oder? Nee, das ist sicher nicht richtig. Das Poti sollte vollständig spannungsfrei sein. > Seltsamerweise sinde die Spannungen an de > opv`s und an den Transistoren von der Masterpotistellung abhängig. Wie > kann das sein? Klingt nach einem durchgeschlagenen Kondensator - das dürfte auch brutal krachen, wenn du das Poti drehst. Ich tippe auf einen defekten C61, 2,2µF am Schleifer des Masterpotis oder einen defekten C40. Wenn du gerade keine bipolaren Kondensatoren da hast, kannst du auch Elkos einbauen, mit dem Minuspol Richtung Poti.
Matthias Sch. schrieb: > Nee, das ist sicher nicht richtig. Das Poti sollte vollständig > spannungsfrei sein. Danke für den Tipp. Ja, es kracht, wenn ich am Poti drehe, allerdings nur am Anfang, dann nicht mehr. Matthias Sch. schrieb: > Lass uns kurz mal klären, in welchem Gehäuse die Opamps bei dir sind. > Ist das 9-Pin SIL (einreihig)? Ah, sorry.,das hab ich vergessen zu erwähnen. Da die einreihigen 9pins über den Jordan waren, hab ich 8pins eingebaut. 4558S . Die hab ich auf eine kleine Lochrasterplatine gelötet, und mit Kabeln verbunden. Matthias Sch. schrieb: > Ich tippe auf einen defekten C61, > 2,2µF am Schleifer des Masterpotis oder einen defekten C40. Wenn du > gerade keine bipolaren Kondensatoren da hast, kannst du auch Elkos > einbauen, mit dem Minuspol Richtung Poti. Gut möglich, die hab ich noch nicht durchgemessen.. Ich seh mal nach. Danke für die Hinweise.!! Der c40 ist in Ordnung. Aber wieso ändern sich die Spannungen wenn ich am Poti drehe?
meinereiner schrieb: > Der c40 ist in Ordnung. Aber wieso ändern sich die Spannungen wenn ich > am Poti drehe? C61 am Schleifer hast du auch geprüft? Ich habe dir mal die Belegung der 9-pin SIL Bauform der Opamps angehängt, die du mal mit deinen Adapterplatinchen vergleichen solltest. Eigenartig ist, das es den 4558 eigentlich nur noch in 8-pin SIL gibt und nicht im 9-pin Gehäuse. Bei Reichelt gibt es übrigens den LA6458, der kompatibel zum Original ist. Ansonsten kann es sein, das der Verstärker schwingt, vor allem, wenn du die invertierenden Eingänge der Opamps mit den nichtinvertierenden vertauscht hast. Dabei können die merkwürdigsten Effekte entstehen. Das äussert sich evtl. auch in eigenartigen Brumm- und Zirpgeräuschen am Lautspecherausgang.
Matthias Sch. schrieb: > Das > äussert sich evtl. auch in eigenartigen Brumm- und Zirpgeräuschen am > Lautspecherausgang. Zuerst Danke für die Hilfe! Die Brumm und Zirpgeräusche hab ich. Allerdings kann ich mir nicht vorstellen,dass ich die pins vertauscht habe. Wie auch immer, ich schau es nochmal ganz sorgfältig nach. Die Bilder zu der Pingbelegung hatte ich schon. Aber trotzdem Danke nochmal dafür- lg C60 und c61 sind ok. Am C2 messe ich mit der Diodenprüfung 670 Ohm. Müsste der nicht auf 1 gehen? Auf der 200Kohm Stellung geht er auf 0. Ich glaub, da stimmt was nicht. Und deshalb zeigt er mir vielleicht auch nicht die gewünschten 6Volt am Spannungsteiler an? Auf der preamplatine, getrennt von der Endstufe, messe ich von plus nach minus 1,6kohm, auch wenn alle oamps ausgesteckt sind. Ist das ok? ps. da mir jetzt der Kopf raucht, (immer noch besser als die Schaltung) muss ich dringend erst mal abschalten, und andersweitig weitermachen. So long, und bekommen wir das hin????
meinereiner schrieb: > Am C2 messe ich mit der Diodenprüfung 670 Ohm. Müsste der nicht auf 1 > gehen? Der dicke 220µF für V/2? Auch der sollte nach einer gewissen Aufladezeit auf unendlich gehen, wenn er nicht eingebaut ist. Im eingebauten Zustand kann da alles mögliche angezeigt werden. meinereiner schrieb: > Auf der preamplatine, getrennt von der Endstufe, messe ich von plus nach > minus 1,6kohm, auch wenn alle oamps ausgesteckt sind. Ist das ok? Das ist unmöglich zu sagen. Da sind jede Menge Halbleiter im Spiel und auch die restlichen Bauteile.
Matthias Sch. schrieb: > Der dicke 220µF für V/2? Auch der sollte nach einer gewissen Aufladezeit > auf unendlich gehen, wenn er nicht eingebaut ist. Im eingebauten Zustand > kann da alles mögliche angezeigt werden. Den hab ich im eingebauten Zustand gemessen. Gut, dann werd ich den mal auslöten, und schauen, was wer dann sagt.
Oh, war das eine Geburt. Habe alle Wege getrennt. Kondensator C60, C61 und C40 ausgelötet. Immer noch Spannung auf dem Poti. Nur um festzustellen, dass die Anschulsskabel ind dem sipGehäuse einen kurzen hatten. Da war eine Verbindung zwischen in und Spannungsteiler, welches das Ohmmeter bei Diodenprüfung nicht angezeigt hatte. Jetzt komm ich auch auf die gewünschten 6 Volt halbe Betriebsspannung. Was bedeutet das Wellenzeichen am C61 und das Punkt zeichen am C60? Kann ich auch andere Kondenser einbauen? lg
meinereiner schrieb: > Was bedeutet das Wellenzeichen am C61 und das Punkt zeichen am C60? Vermutlich sollen das Symbole für die verwendete Art der Kondensatoren sein, a là: ~ - Polyester . - Keramik ist aber nur Raterei, genormt ist das nicht. > Kann ich auch andere Kondenser einbauen? Kondenser besser nicht, du willst ja kein Wasser zurückgewinnen :-P, aber du kannst bei C61 einen Elko einbauen (2,2 - 10µF), wenn du sein Minus in Richtung Poti drehst. Den kleinen 56pF gibts vermutlich nur in Keramik, lass ihn drin. Da das ein tragbarer Amp ist, solltest du aber deine Adapterplatinchen rüttelsicher machen oder doch wieder SIL9 Opamps einbauen, wie z.B. den LA6458, den ich oben vorgeschlagen hatte.
Matthias Sch. schrieb: > Da das ein tragbarer Amp ist, solltest du aber deine Adapterplatinchen > rüttelsicher machen oder doch wieder SIL9 Opamps einbauen, wie z.B. den > LA6458, den ich oben vorgeschlagen hatte. Wieso dieses? Wie jetze? rüttelsicher?? (oh herje-nu wackeln die Opamps schon - das Hirn vermutlich auch)... Also manchen hier müßte man selbst erstmal eine rütteln... solchen Unsinn hier zu posten - krass - und mein Ego bekommt diese "Flügel-Verleih-Brühe" - nur mal so nebenbei...bemerkt.
Echtkrassey schrieb: >> Da das ein tragbarer Amp ist, solltest du aber deine Adapterplatinchen >> rüttelsicher machen oder doch wieder SIL9 Opamps einbauen, wie z.B. den >> LA6458, den ich oben vorgeschlagen hatte. ja, klar. Wird mit Heißkleber fixiert. Matthias Sch. schrieb: > Kondenser besser nicht, du willst ja kein Wasser zurückgewinnen :-P, > aber du kannst bei C61 einen Elko einbauen (2,2 - 10µF), wenn du sein > Minus in Richtung Poti drehst. Da ist Original ein Elko drin.
Echtkrassey schrieb: > Wieso dieses? Wie jetze? rüttelsicher?? Haste keine Ahnung, oder wat? Wir reden über Nobels Streetman 10. Zu deiner Info, das ist ein tragbarer Verstärker (auch Combo genannt) für Gitarre und/oder Mikrofon mit eingebautem Stimmgerät. Staunste, wa? So, jetzt kannste klüger sterben.
Matthias Sch. schrieb: >> Wieso dieses? Wie jetze? rüttelsicher?? Sowas ignorier ich einfach. So, Platinchen ist mit Heißkleber fixiert. Alle pins sind verbunden. Opamps sind eingesteckt, und die Kondensatoren sind auch wieder drin. Für den C61 hab ich 300uF genommen. Ist das ok? Das Masterpoti ist jetzt spannungsfrei. Morgen jag ich mal ein Signal durch und guck, wie weit ich damit komme. Was mich nachdenklich stimmt, ich komme jetzt nur noch überall auf 8 Volt noch was Versorgungsspannung.hm
meinereiner schrieb: > Für den C61 hab ich 300uF genommen. Ist das ok? Naja, das ist wirklich ein bisschen sehr fett. Der braucht ja schon ein paar Sekunden, ehe er sich auflädt und könnte dabei schon die Endstufe zum Ploppen bringen. Ein 22µF häts auch getan. > Was mich nachdenklich stimmt, ich komme jetzt nur noch überall auf 8 > Volt noch was Versorgungsspannung. Miss doch mal, was der Amp in Ruhe an Strom aufnimmt. Die Endstufe sollte dabei den Löwenanteil fressen, der TDA2005 wurde mal für Autoradios entwickelt und ist vom Ruhestrom her nicht der sparsamste, lt. Datenblatt etwa 70mA(!) typisch bei 13,2V, können aber auch mal 100mA sein, je nach Streuung.
Matthias Sch. schrieb: > und könnte dabei schon die Endstufe > zum Ploppen bringen. Ein 22µF häts auch getan. was bedeutet ploppen bringen? hab übrigens den 2.2uf wieder reingelötet. Matthias Sch. schrieb: > Miss doch mal, was der Amp in Ruhe an Strom aufnimmt Hab leider das amperemeter schon geschreddert. Hab da wohl einen kleinen Schluss in meiner Lötstelle gehabt. Die 12 Volt und die 6 Volt vom Spannungsteiler sind wieder vorhanden. Also, ich komme mit meinem Signal bis an R16 nach R17. Zwischen R16 und UA1 Pin 2 kommt nichts mehr. An minus und Plus des Oamps bekomm ich aber Signal. Woran kann das liegen? Noch eine Frage zum Dazulernen. Warum muss ich den C61 mit minus nach Poti einbauen? Was geschieht wenn ich ihn andersrum einbaue?
meinereiner schrieb: > was bedeutet ploppen bringen? Der dicke Elko lädt noch auf, während die Endstufe schon läuft. Das kann sich als Plopp- oder Blubgeräusch im Lautsprecher bemerkbar machen. meinereiner schrieb: > Hab leider das amperemeter schon geschreddert. Geht ja hoch her bei dir. Du wirst wohl U2 auch nochmal austauschen müssen, denn meinereiner schrieb: > An minus und Plus des Oamps bekomm ich aber Signal. Woran kann das > liegen? den hast du wohl zu den Engelein geschickt. Prüf nochmal dein Adapterplatinchen. meinereiner schrieb: > Warum muss ich den C61 mit minus nach > Poti einbauen? Nur so rum ist er richtig drin. Das Poti liegt auf Masse, aber am Eingang des TDA2005 liegt etwa V/2, also Plus gegenüber Masse. Elkos funktionieren nur richtig, wenn sie korrekt gepolt sind, weil sich dann die dünne Isolierschicht aufbaut, die die hohe Kapazität eines Elkos ermöglicht.
Matthias Sch. schrieb: > Der dicke Elko lädt noch auf, während die Endstufe schon läuft. Das kann > sich als Plopp- oder Blubgeräusch im Lautsprecher bemerkbar machen. ok Danke! Matthias Sch. schrieb: > den hast du wohl zu den Engelein geschickt. Prüf nochmal dein > Adapterplatinchen. Hab ich grad eben ausgetauscht. Mein Adapterplatinchen hab ich nachgesehen. Da müsste alles stimmen. Aber ich mess es noch ein drittes Mal durch. Es passiert schnell, dass man sich da vertut. Das hab ich mittlerweile gelernt. Und dann kommt das große Sorry tut mir leid. Matthias Sch. schrieb: > Nur so rum ist er richtig drin. Das Poti liegt auf Masse, aber am > Eingang des TDA2005 liegt etwa V/2, also Plus gegenüber Masse. Elkos > funktionieren nur richtig, wenn sie korrekt gepolt sind, weil sich dann > die dünne Isolierschicht aufbaut, die die hohe Kapazität eines Elkos > ermöglicht. Am Eingang liegt V/2 gegenüber Masse? Versteh ich nicht so ganz. Sorry, bin noch ziemlich am Anfang. Also , ich hab den ursprünglichen C61 wieder eingebaut, wie schon gesagt. Hab festgestellt, dass bei einer bestimmten Stellung des Vol.1 Signal durchkomm. Das war der volle Erfolg. Allerdings hab ich jetzt wieder Spannung am Masterpoti. Das wird echt eine Geburt. Den Vol.2 Zweig hab ich mal an der Leiterbahn abgeklemmt. Für Heute bin ich fertig.
meinereiner schrieb: > Am Eingang liegt V/2 gegenüber Masse? Versteh ich nicht so ganz. > Sorry, bin noch ziemlich am Anfang. Da der TDA2005 für Autoradios gebaut wurde, hat er schon, im Gegensatz zu normalen Opamps, eine Vorspannungserzeugung am Eingang. Miss einfach mal, da liegt an Pin 1 eine positive Spannung drauf. Muss nicht genau V/2 sein, aber das wäre aussteuertechnisch das Optimum. meinereiner schrieb: > Für Heute bin ich > fertig. Du könntest dir den grössten Teil der Arbeit sparen, wenn du gleich wieder SIL9 ICs verbaust anstatt deiner Adapter. Dann stimmt die Belegung auf jeden Fall.
Matthias Sch. schrieb: > Da der TDA2005 für Autoradios gebaut wurde, hat er schon, im Gegensatz > zu normalen Opamps, eine Vorspannungserzeugung am Eingang. Miss einfach > mal, da liegt an Pin 1 eine positive Spannung drauf. Muss nicht genau > V/2 sein, aber das wäre aussteuertechnisch das Optimum. Super Danke für die Hilfe. Zuerst einmal vorweg. Der Amp geht wieder auf Mic1. Die Masse am Masterpoti war nicht richtig angelötet. Die Endstufe ist ok. Hab eine 12Volt Batterie angeschlossen. Jetzt ist der meißte Bumm weg. Das Netzteil hatte wohl viel Ripple. Wenn ich meinen Finger an die Masse cer Chinch Buchse lege, geht das Brumm noch weiter weg. Und wenn ich den Finger auf den C1 lege, dann ist es am leisesten. Was kann man da machen? Ich denk darüber nach, ob ich dort nicht vielleicht einen größeren einbauen sollte. Die Pinbelegung hab ich definitiv richtig gemacht. Jetzt werd ich mich mal an den 2. Eingang machen und da mal nachsehen. So langsam blick ich da ja ein wenig durch. Dann werd ich auch wieder die Chinchsektion verbinden. Hab mal im Datenblatt nachgesehen. Den Gain kann man noch anheben, wenn ich 2 Widerstände verändere. Ich glaub, das werd ich tun. Vielen Dank für die Geduld Mathias!
meinereiner schrieb: > Wenn ich meinen Finger an die Masse cer Chinch Buchse lege, geht das > Brumm noch weiter weg. Wenn du den Amp mit Akku betreibst, muss der Brumm von einer Einstrahlung kommen, die du wegerdest, wenn du Masse mit dem Finger berührst. Das bedeutet meistens, das noch irgendeine Masse verbindung fehlt, wie ein Kontakt zum Chassis (z.B. an den Klinkenbuchsen) oder eine Erdung eines Potigehäuses oder so. Mit ein bisschen Glück verschwindet der Brumm, wenn du alles wieder richtig zusammenbaust. meinereiner schrieb: > Vielen Dank für die Geduld Mathias! Da nich' für :-)
Super Matthias Sch. schrieb: > Mit ein bisschen Glück > verschwindet der Brumm, wenn du alles wieder richtig zusammenbaust. Danke für die Erklärung. Es geht wieder alles. Das hätt ich nicht gedacht, dass ich den wieder hinkriege. Hab ein Bild aus dem Datasheet rauskopiert. Da sieht man gut, wie man den amp von 40 auf 50db Gain bekommt. Was hältst Du davon? Übrigens, ja, an Pin 1 am Tda habe ich genau die 6Volt. Hab jetzt ganz schön was dazugelernt. Klar hätte ich einfach die opamps bestellen können, aber ich hatte die andern da, und bin ja eh am rumprobieren. Das war eine gute Übung.
meinereiner schrieb: > Hab ein Bild aus dem Datasheet rauskopiert. Da sieht man gut, wie man > den amp von 40 auf 50db Gain bekommt. Bei meinem Streetman Batterieverstärker sind die 39 OHm drin. Mit 12 Ohm wär der Gain von 40 auf 50db laut Datenblatt angehoben. Ich habe aber nur 10ohm Widerstände da. Was meint Ihr, kann man das machen? lg meinereiner schrieb: >> Mit ein bisschen Glück >> verschwindet der Brumm, wenn du alles wieder richtig zusammenbaust. Brumm ist weg. Alles astrein.
Wenn du nur AUX lauter machen willst, und die beiden Instrumenteneingänge ok sind, ist es viel einfacher, R73 einfach zu einem 47k zu machen. Die Verstärkung der Endstufe kann nämlich dazu führen, das sie anfängt zu schwingen, und das möchtest du sicher nicht. meinereiner schrieb: > Ich habe aber nur 10ohm Widerstände da. Was meint Ihr, kann man das > machen? Mach entweder 15 Ohm oder sogar 22 Ohm rein, wenn du unbedingt die Endstufe pushen willst. Allerdings ist der Streetman pegelmässig optimal abgestimmt, kein Eingriff nötig.
Matthias Sch. schrieb: > Wenn du nur AUX lauter machen willst, und die beiden > Instrumenteneingänge ok sind, ist es viel einfacher, R73 einfach zu > einem 47k zu machen. Gut Danke. Matthias Sch. schrieb: > Mach entweder 15 Ohm oder sogar 22 Ohm rein, wenn du unbedingt die > Endstufe pushen willst. Allerdings ist der Streetman pegelmässig optimal > abgestimmt, kein Eingriff nötig. Ok. Alles klar. Dann laß ich ihn so wie er ist. Jetzt hab ich praktisch auswechselbare opamps, da ich ja Steckgehäuse angebracht habe. Jezt noch eine letzte Frage. Was für opamps könnte ich in dieser Schaltung einsetzen, die besser als die 4554S sind? Weiß nicht, ob die Frage gut ist, denn für mein Gefühl funktioniert er wieder sehr gut. Danke für alles. Hat mir sehr geholfen, denn ohne Euch hätte ich ihn nicht wieder hingekommen. Bin richtig froh, als Laie Elektronik zu verstehen. Gruß
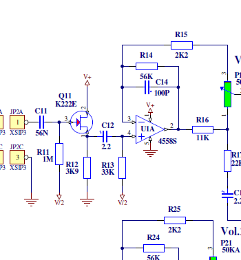
Hallo zusammen. Muss den Thread doch nochmal hochholen, denn ich finde leider kein Datenblatt zu dem Q 11 , K222E. Ich möchte gerne wissen, wievielt Volt Betriebsspannung der verträgt, weil ich den amp gern mit 15 Volt betreiben möchte. Danke an Alle
Sorry hier kommt der richtige Plan. Ist das ein Transistor oder ein FET? Lieben Gruß an Alle
Das Ding gehört der Klasse der Transistoren an und darin der Unterklasse der JFET. Es ist nicht ein BJT!
Abdul K. schrieb: > Das Ding gehört der Klasse der Transistoren an und darin der Unterklasse > der JFET. Es ist nicht ein BJT! Vielen Dank für die Information. Weißt Du, wieviel Volt der verträgt?
Das ist ein 2SK222 von Sanyo: http://www.datasheetcatalog.com/datasheets_pdf/2/S/K/2/2SK222.shtml Der kann max. 40V und sollte somit keine Probleme mit 15V haben. meinereiner schrieb: > Was für opamps könnte ich in dieser > Schaltung einsetzen, die besser als die 4554S sind? Was heisst für dich besser? Weniger Rauschen tut z.B der NJM/RC4562 oder der OPA2134 oder ein anderer auf Audio optimierter Opamp.
Matthias Sch. schrieb: > Der kann max. 40V und sollte somit keine Probleme mit 15V haben. Danke für die Info. Matthias Sch. schrieb: > Was heisst für dich besser? Weniger Rauschen tut z.B der NJM/RC4562 oder > der OPA2134 oder ein anderer auf Audio optimierter Opamp. Bin Anfänger in Elektronik. Besser heißt für mich in diesem Fall, ja, weniger Rauschen, und Frequenzübertragung so breit und linear als möglich. Die Antworten reichen mir jetzt . Danke , die waren ausgiebig und klar. Ich versuch jetzt mal den Streetman mit 15 Volt zu betreiben. Mal hören, wie das die Leistung erhöht.- Gruß an alle, die mir geholfen haben. Vor allem @ Mathias
Bitte melde dich an um einen Beitrag zu schreiben. Anmeldung ist kostenlos und dauert nur eine Minute.
Bestehender Account
Schon ein Account bei Google/GoogleMail? Keine Anmeldung erforderlich!
Mit Google-Account einloggen
Mit Google-Account einloggen
Noch kein Account? Hier anmelden.



