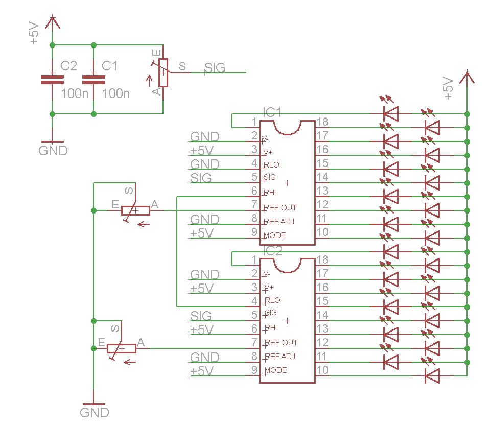
Hallo zusammen Habe mir eine Schaltung mit 2 x LM3914 gelötet, siehe Anhänge. Die Strombegrenzung und der "untere" Teil funktionieren wunderbar, aber im oberen Spannungsbereich erscheinen plötzlich mehrere Segmente auf einmal. Hat jemand eine Ahnung, wieso? PS: ICs vertauschen hat nix gebracht. Und der weisse Jumper hängt den MODE Pin an 5V.
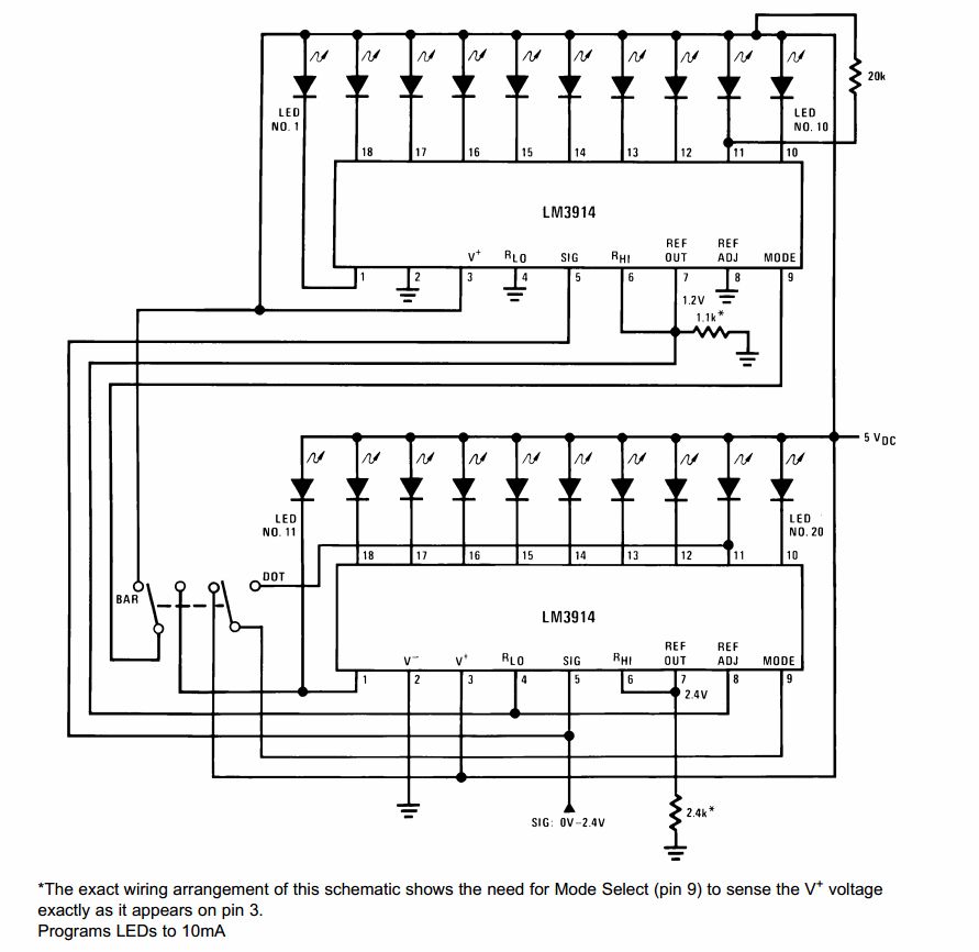
"Figure 15. Cascading LM3914s in Dot Mode" Jap, eindeutig für den Dot mode. Diese Beschaltung brauchst du, um zu verhindern, dass der oberste Balken des "unteren" 3914s noch an bleibt, wenn das Eingangssignal schon im oberen Bereich ist. Meine Verkabelung stimmt auch mit Abbildung 24 überein, wen der Switch im Bar Mode ist.
Und ich habe mich schon gefragt, warum es sich alle so kompliziert machen und den REF ADJ Pin nicht direkt, sonder über einen Widerstand auf GND ziehen^^ Danke.
Flex Van de Wulche schrieb: > Schema.gif Flex Van de Wulche schrieb: > Meine Verkabelung stimmt auch mit Abbildung 24 überein Sag mal willst du uns verarschen ?
MaWin schrieb: > Flex Van de Wulche schrieb: >> Schema.gif > > Flex Van de Wulche schrieb: >> Meine Verkabelung stimmt auch mit Abbildung 24 überein > > Sag mal willst du uns verarschen ? Ob er wohl drauf kommt weshalb NS das nicht so macht wie er?
MaWin schrieb: > Flex Van de Wulche schrieb: >> Schema.gif > > Flex Van de Wulche schrieb: >> Meine Verkabelung stimmt auch mit Abbildung 24 überein > > Sag mal willst du uns verarschen ? Abbildung 24, auf Bar Mode geschalten. Dot Mode interessiert mich nicht... Und warum verarschen? hinz hat den Nagel auf den Kopf getroffen, punkt. EDIT: So, das ganze läuft jetzt. Vielen Dank für eure Hilfe!
Bitte melde dich an um einen Beitrag zu schreiben. Anmeldung ist kostenlos und dauert nur eine Minute.
Bestehender Account
Schon ein Account bei Google/GoogleMail? Keine Anmeldung erforderlich!
Mit Google-Account einloggen
Mit Google-Account einloggen
Noch kein Account? Hier anmelden.



