Hallo, ich habe folgendes Problem: eine Ladepumpe erzeugt mir eine negative Spannung. Sobald die negative Spannung zu etwa 90% erreicht wurde, gibt die Ladepumpe ein Power-OK. Dieses Power-OK wird auf einen MOSFET gegeben, welcher dann durchschaltet, sodass eine Spannung von 30V vom MOSFET durchgeschaltet wird, sobald die Ladepumpe die negative Spannung erzeugt hat. Das ist auch prinzipiell was ich brauche, allerdings tritt folgendes Problem auf: Beim Einschalten der Schaltung steigt die Drainspannung am MOSFET auf ca. 10V an, bevor der MOSFET sperrt. Dann sinkt die Spannung wieder auf 0 V ab und steigt erst wieder, wenn das POWER-OK anliegt. Das möchte ich verhindern, meine Idee war eine Art Schmitt Trigger. Sobald eine Eingangsspannung von beispielsweise 15V überschritten wird, entspricht die Ausgangsspannung der Eingangsspannung. Vorher ist die Ausgangsspannung 0V. Beim Ausschalten kann die Schaltung gleiches Verhalten zeigen oder auch nicht, hauptsache sie ist bei 0V Eingangsspannung auch bei 0V Ausgangsspannung. Ich hoffe ich habe mich verständlich ausgedrückt. Wie könnte eine solche Art von Schaltung aussehen? Ich habe mir schon reichlich Gedanken gemacht, evtl mit einer Z-Diode vor einem weiteren MOSFET, allerdings bin ich bisher nicht auf einen grünen Zweig gekommen. Vielen Dank im Vorraus für die Antworten
Hmm, muss man lange drüber nachdenken und weiß dann immer noch nicht, was du meinst. Poste doch wenigstens mal eine Prinzipschaltung, aus der auch hervorgeht, wie dein FET (NFET/PFET?) verschaltet ist.
Günther Pressler schrieb: > Beim Einschalten der Schaltung steigt die Drainspannung am MOSFET auf > ca. 10V an, bevor der MOSFET sperrt. Dann sinkt die Spannung wieder auf > 0 > V ab und steigt erst wieder, wenn das POWER-OK anliegt. Das hört sich nach einer Ladungskopplung über die G-D-Kapazität an, aber so richtig habe auch ich nicht verstanden, was da abgeht. Vermutlich ein völlig verkorkstes Design dieser Schaltstufe.
Hört sich an wie ein p-ch, dem ein Pull-up am Gate fehlt. Beschreibung der Schaltung ist allerdings sehr ominös. Schaltplan wäre wirklich sehr hilfreich.
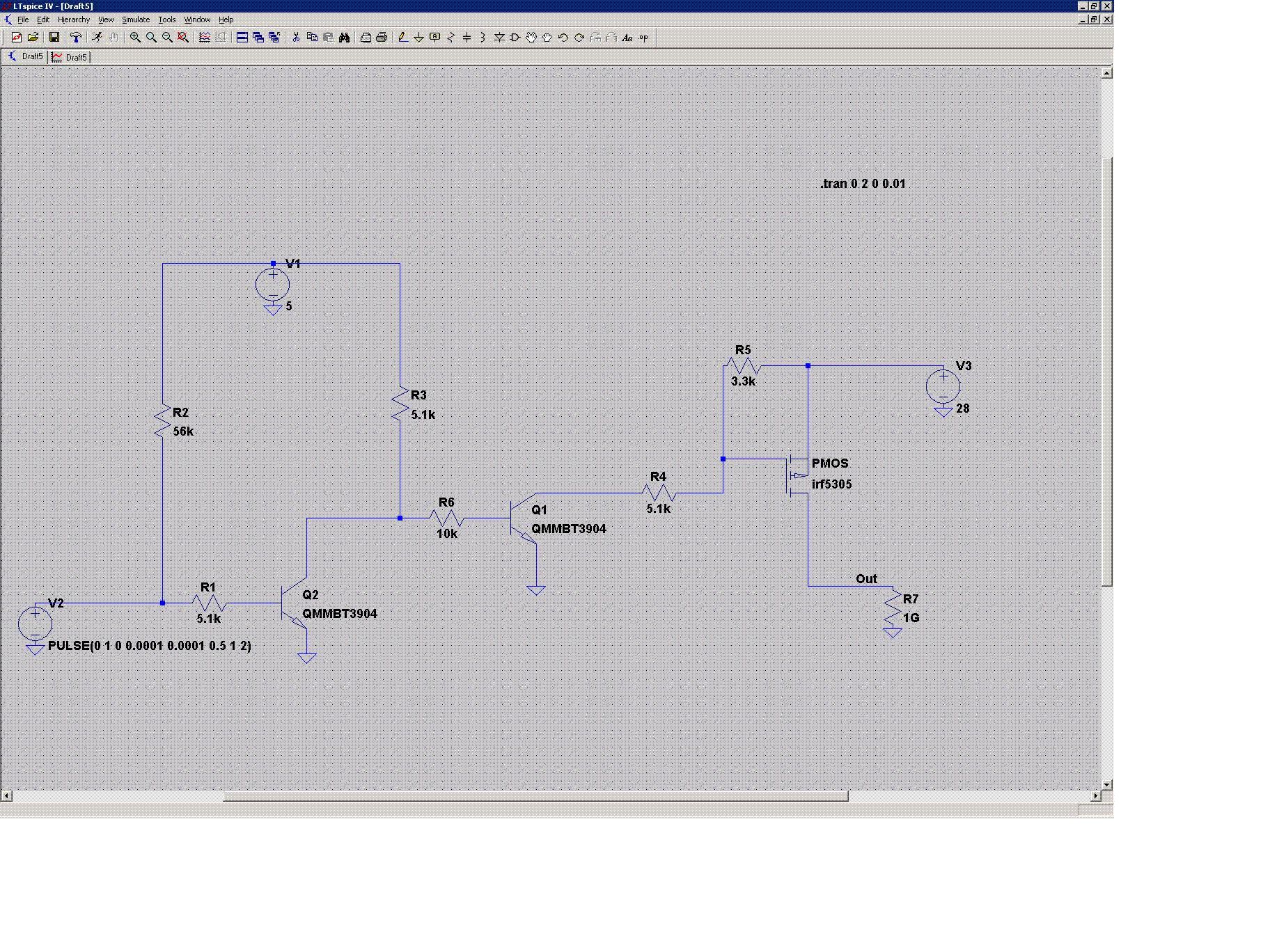
Das ist die Beschaltung des PMOS. Die gepulste Spannungsquelle ist das Power-OK, welches normalerweise von meiner Ladepumpe kommt. Wenn das Power-OK auf 0V Potential liegt, schaltet der MOSFET. Liegt es auf 1V sperrt der MOSFET. Das ganze funktioniert in der Simulation auch sehr gut, in der Praxis passiert allerdings folgendes: Wenn das Power-OK auf 1V liegt und ich die 28V anlege sperrt der MOSFET nicht, sondern die Drainspannung steigt erst auf ca. 10V an, bevor sie wieder auf 0V absinkt, obwohl das Power-OK nicht gegeben wurde.
Du meinst R5 (und R4) zu groß. Beim Einschalten ist das Gate ja auf 0V, und die Zeit das Gate auf die Source-Spannung zu bringen hängt von R5 ab. Versuche es doch mal mit R5=1K, R4=3K3 (1/4W)
Ist denn die Last von 1G tatsächlich so hochohmig? In dem Fall wirkt sich natürlich der IRF5305 auch kapazitiv aus. Probiere mal, eine Last im Bereich von 10K und evtl. noch 10-100nF parallel ranzuhängen.
1G? Das ist doch keine Last. Vorstellungen ;-)
Bitte melde dich an um einen Beitrag zu schreiben. Anmeldung ist kostenlos und dauert nur eine Minute.
Bestehender Account
Schon ein Account bei Google/GoogleMail? Keine Anmeldung erforderlich!
Mit Google-Account einloggen
Mit Google-Account einloggen
Noch kein Account? Hier anmelden.
