Hallo! Ich habe hier eine kleine Microcar-Fernsteuerung, die ich für ein anderes Auto umbauen will. Soll ein Spielzeug für Junior werden. Ich nehme dazu den fertigen Empfänger-Block und möchte daran die Motoren des anderen Autos ranhängen. Das Problem dabei ist, dass das Mikrocar im Fahrbetrieb aus einem Elko versorgt wird (reicht auch nur 30sec) und die Motörchen entsprechend leistungsschwach sind und nur minimale Ströme brauchen. Die Motoren des anderen Autos laufen mit 4-5V DC, sind aber auch keine Kraft-Monster. Das Ganze wird rein digital betrieben (vorwärts/rückwärts/aus). (Sowohl für den Antriebs-Motor selbst als auch für den Motor zum Lenken. Ja, das ist im neuen Auto ein richtiger Motor der über ein Getriebe einen Knicklenker-Lkw langsam "lenkt".) Die Sendeeinheit hat vier Tasten: vorwärts, rückwärts, rechts und links. Die gemessenen Ausgänge des Empfänger-Blocks geben mir an je zwei Ausgängen (Antrieb und Lenkung, jeweils als + und - bezeichnet) je nach Tastendruck entweder eine positive oder eine negative Spannung oder halt gar kein Signal. Entsprechend läuft der Antrieb vor- oder rückwärts oder gar nicht und entspr. das Lenkservo, oder was immer das da ist. Ich möchte die stärkeren Motoren nicht an diesen Mikroempfänger anschliessen, da ich diesem die Motor-Ströme nicht zutraue. Somit brauche ich nun eine Zwischen-Schaltung. Eine Polwendeschalte ist das ganze ja schon in sich selbst, denke ich. Welchen Relais-Typ muss ich wie mit Motor und Akku verbinden? Kann ich die fix mit Solve-Elec aufgemalte Schaltung auch einfacher machen? (R1 und R2 mögen Relais 1 und Relais 2 sein, R3 möge der DC-Motor sein, entsprechende Symbole nicht gefunden, an A und B kommen die Empfänger-Ausgänge ran)
achso, ich vergas: In der Zeichnung soll Relais 1 (R1) die Kontakte K1 und K2 bzw. Relais 2 (R2) die Kontakte K3 und K4 ziehen.
Mike Beh schrieb: > Ich möchte die stärkeren Motoren nicht an diesen Mikroempfänger > anschliessen, da ich diesem die Motor-Ströme nicht zutraue. Und den Strom für die Relais traust du deinem Empfängertreiber zu?
Wolfgang A. schrieb: > Mike Beh schrieb: >> Ich möchte die stärkeren Motoren nicht an diesen Mikroempfänger >> anschliessen, da ich diesem die Motor-Ströme nicht zutraue. > > Und den Strom für die Relais traust du deinem Empfängertreiber zu? Das weiss ich ehrlich gesagt nicht. Als Beispiel mal NA 05W K, das hat 0,08-0,12 W "Ansprechleistung", as immer das sein soll. Und die würde ich an den Empfänger ranhängen, ja. Allerdings lasse ich mich wirklich gerne eines besseren belehren. Ich bin echt kein geübter E-Frickler.
Hallo nochmals! Ich komm nicht weiter. Wenn der Relaisstrom für den Empfänger zu hoch sein sollte, würde ich Schalt-Transistoren dazwischen packen, siehe Bild. Diese schalten dann mit einem hoffentlich niedrigen Basisstrom die Relais. Für die Induktivitäten der Relais habe ich noch Freilaufdioden vorgesehen, sollte gehen, oder? Ich komm nun jedoch mit der Ansteuerung nicht klar. A und B bekommen je nach Tastendruck +/- bzw. -/+. da ich die Relais ja nicht aus dem Empfänger selbst speisen kann muss ich eine zusätzliche Spannungsquelle einbauen (E2), wobei später statt E2 direkt an E1 angeschlossen werden sollte, sehr viel Platz ist nicht in dem Spielzeug- Auto. Ich muss ja je nach Polaritäten nun T1 oder T2 durchsteuern/sperren lassen, habe aber keinen Bezugspunkt für Eingänge A und B gegenüber T1 und T2. Was mache ich hier falsch?
Aus der letzten Skizze werde ich nicht schlau. Zur ersten Skizze. Die Polarität an den Eingängen A und B wechselt ja. Gibts denn dazu auch ein gemeinsames GND? Oder steht das nicht zur Verfügung. Dann würde es mit einer fertigen H-Brücke gehen. Z.B. mit DRV8833 http://www.ti.com/product/drv8833 Gibts als Modul bei https://www.pololu.com/product/2130/specs A und B könnten direkt auf IN1 und IN2 geschalten werden. Siehe Wahrheitstabelle oben. Andere Möglichkeit, falls kein GND zur Verfügung steht. In Serie zu D1 resp. D2 jeweils ein Optokoppler schalten. Mit diesen dann die Relais und/oder Transistoren schalten.
Markus schrieb: > Die Polarität an den Eingängen A und B wechselt ja. Gibts denn dazu auch > ein gemeinsames GND? Oder steht das nicht zur Verfügung. das kann ich nicht sagen, aus dem Empfängerchip kommen halt nur die beiden Leitungen zum Motor raus, ob man die Spannungsquelle des Chips als Gnd nehmen kann ist mir unergründlich > Dann würde es mit einer fertigen H-Brücke gehen. > Z.B. mit DRV8833 > http://www.ti.com/product/drv8833 > Gibts als Modul bei https://www.pololu.com/product/2130/specs na der ist doch mal genial, krass dass das kleine Teile dauerhaft 2x1,2A steuern kann > In Serie zu D1 resp. D2 jeweils ein Optokoppler schalten. Im OK sind doch selbst Dioden als Emitter drin, da brauch ich doch gar keine externen, oder? > Mit diesen dann die Relais und/oder Transistoren schalten. und als Detector sind doch Transistoren drin kann z.B. dieser hier von ELV Artikelnummer 68-11 34 00 Bezeichnung K3020P z.B. dann Relais schalten und dauerhaft halten?
Mike Beh schrieb: >> In Serie zu D1 resp. D2 jeweils ein Optokoppler schalten. > Im OK sind doch selbst Dioden als Emitter drin, da brauch ich doch gar > keine externen, oder? Doch, es braucht eine Diode, da der Optokoppler nur bis max. 5V sperren kann (ist wie eine LED). Eine Diode in Serie oder besser eine Diode Antiparallel zum Optokoppler. Da du aber ja zwei Optokoppler antiparallel schaltest, braucht es sie in diesem Fall nicht. Mike Beh schrieb: > kann z.B. dieser hier von ELV Artikelnummer 68-11 34 00 Bezeichnung > K3020P z.B. dann Relais schalten und dauerhaft halten? Das ist ein OptoTriac für Wechselspannung. Geht so nicht, weil er nicht ausschaltet. Ein normaler Optokoppler (z.B. CNY17F) reicht. Und damit dann die Relais oder eine H-Brücke ansteuern. Der Optkoppler kann nicht direkt den Motor schalten, weil der Strom zu gross sein wird. Oder allenfalls direkt ein PhotoMOS Relay (z.B. AQY211EH) nehmen und damit die Motoren schalten. Kommt aber auf die Ströme an. Also was für eine Versorgungs-Spannung liegt an und was für Ströme fliessen mit dem neuen Motor bei Stillstand?
Markus schrieb: > Mike Beh schrieb: >> kann z.B. dieser hier von ELV Artikelnummer 68-11 34 00 Bezeichnung >> K3020P z.B. dann Relais schalten und dauerhaft halten? > > Das ist ein OptoTriac für Wechselspannung. Geht so nicht, weil er nicht > ausschaltet. > > Ein normaler Optokoppler (z.B. CNY17F) reicht. Würde der ILD 74 http://www.reichelt.de/Optokoppler/ILD-74/3/index.html?&ACTION=3&LA=2&ARTICLE=8773&GROUPID=3046&artnr=ILD+74 auch gehen? Dann spar ich Platz für einen Chip > Also was für eine Versorgungs-Spannung liegt an und was für Ströme > fliessen mit dem neuen Motor bei Stillstand? Wie gesagt, der Empfänger-Ausgang wird max. 2V DC <100mA haben und damit muss ich den OK schalten können. Die Versorgung der Relais würde ich dann an den Fahrakku hängen, 4,8V. Der Motor an dem Relais zieht 180mA und vielleicht 1,5A Kurzschluss.
Mike Beh schrieb: > Markus schrieb: >> Ein normaler Optokoppler (z.B. CNY17F) reicht. Ich habe gerade noch mal den Ausgang des Empfängers gemessen, der bringt knapp 2V, kann ich da den CNY17F anschliessen? Der hat laut Datenblatt eine forward-Voltage von max. 1,65V. Muss da bei Dauerlast ein Widerstand rein?
Mike Beh schrieb: > Ich habe gerade noch mal den Ausgang des Empfängers gemessen, der bringt > knapp 2V, kann ich da den CNY17F anschliessen? Der hat laut Datenblatt > eine forward-Voltage von max. 1,65V. Muss da bei Dauerlast ein > Widerstand rein? Ja, da muss unbedingt noch ein Vorwiderstand rein. Ist wie bei einer LED. Den Strom würde ich auf 20mA berechnen. Ist etwas knapp mit der Vorwärtsspannung bei 2V. Also bei V_F Max: (2V-1.65V)/20mA = 17.5E Oder bei V_F Typ: (2V-1.39V)/20mA = 30.5E Somit würde ich 22 Ohm nehmen als Vorwiderstand. Das ergibt bei 2V folgenden Strom: I_Min: (2V-1.65V)/22E = 16mA I_Max: (2V-1.39V)/22E = 28mA Andere Alternative wäre ein PC827 (Vorwärtsspannung etwas kleiner). Und ja, dein ILD74 würde auch gehen. Mit dem Optokoppler wird das Relais aber kaum direkt geschalten werden können. Dahinter muss noch einen kleinen Transistor zur Ansteuerung gesetzt werden.
Markus schrieb: > Mike Beh schrieb: >> Ich habe gerade noch mal den Ausgang des Empfängers gemessen, der bringt >> knapp 2V, kann ich da den CNY17F anschliessen? Der hat laut Datenblatt >> eine forward-Voltage von max. 1,65V. Muss da bei Dauerlast ein >> Widerstand rein? > > Ja, da muss unbedingt noch ein Vorwiderstand rein. Ist wie bei einer > LED. > Den Strom würde ich auf 20mA berechnen. Ist etwas knapp mit der > Vorwärtsspannung bei 2V. > > Also bei V_F Max: (2V-1.65V)/20mA = 17.5E > Oder bei V_F Typ: (2V-1.39V)/20mA = 30.5E > Somit würde ich 22 Ohm nehmen als Vorwiderstand. Das ergibt bei 2V > folgenden Strom: > I_Min: (2V-1.65V)/22E = 16mA > I_Max: (2V-1.39V)/22E = 28mA Vielen Dank dafür! > Mit dem Optokoppler wird das Relais aber kaum direkt geschalten werden > können. klar, wieso nicht? Das FTR-B4CA Relais braucht bei 4,5V 31 mA, das sollten die Optokoppler schaffen, die sind mit Ice=50mA angegeben, 100mA bei t<1ms. Sollten die Relais höhere Stromspitzen erzeugen beim Anziehen? > Dahinter muss noch einen kleinen Transistor zur Ansteuerung gesetzt > werden. Dann kann ich mir den Umweg über die OK sparen und nehmen gleich Transistoren oder Mosfets.
Mike Beh schrieb: > Das FTR-B4CA Relais braucht bei 4,5V 31 mA, das sollten die Optokoppler > schaffen, die sind mit Ice=50mA angegeben, 100mA bei t<1ms. Das sind Maximalwerte. Der Strom, der durch den Empfänger (Ice) fliessen kann, ist abhängig vom Strom der durch die LED (If) liest. If muss dann grösser sein als in der vorhergenden Berechnung. Mike Beh schrieb: > Sollten die Relais höhere Stromspitzen erzeugen beim Anziehen? Nein, die Relais ziehen keine höhere Stromspitze beim einschalten. Mike Beh schrieb: > Dann kann ich mir den Umweg über die OK sparen und nehmen gleich > Transistoren oder Mosfets. Die Optokoppler werden gebraucht, weil kein gemeinsames GND vorhanden ist.
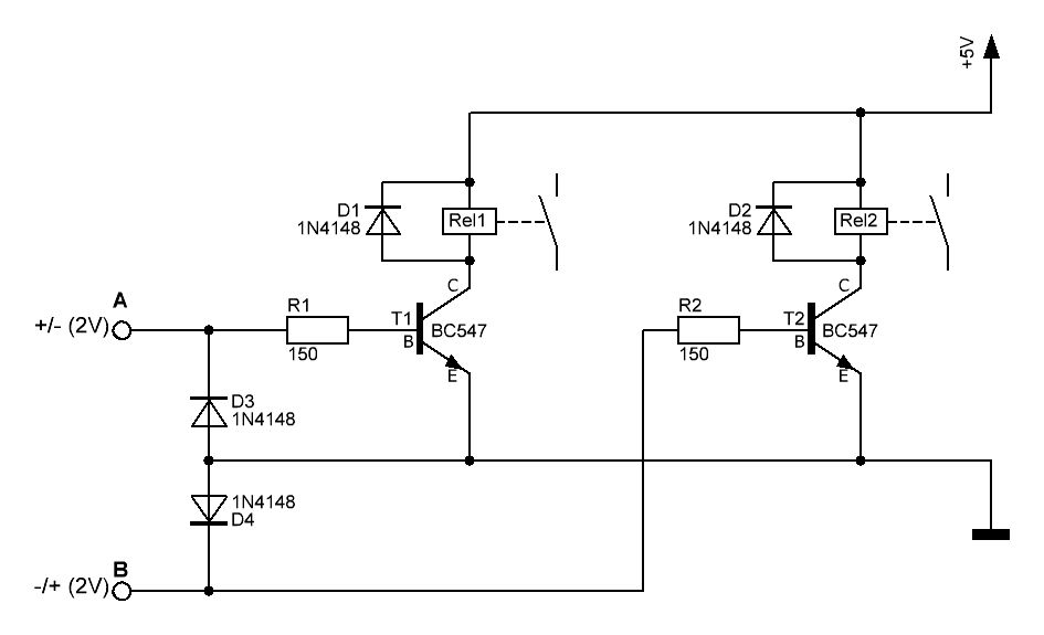
Nach nochmaligem Überlegen müsste das Problem auch einfacher und ohne Optokoppler lösbar sein. Das GND ist über zwei Dioden verbunden (Prinzip Zweiweggleichrichtung). Hab es oben mal aufgezeichnet.
Markus schrieb: > Nach nochmaligem Überlegen müsste das Problem auch einfacher und > ohne > Optokoppler lösbar sein. Das GND ist über zwei Dioden verbunden (Prinzip > Zweiweggleichrichtung). Hab es oben mal aufgezeichnet. eigentlich trivial, hätte ich aber auch selbst drauf kommen müssen... DANKE!
Kann man nicht einfach eine H-Brücke (als IC) zwischen Empfänger und Motor schalten?
Stefan Us schrieb: > Kann man nicht einfach eine H-Brücke (als IC) zwischen Empfänger > und > Motor schalten? bisher sind wir da wohl an dem fehlenden gemeinsamen ground gescheitert ohne das genau zu wissen, könnte man das wohl mit der von der von Markus gefundenen Lösung über die Diodenschaltung übergehen und dann einen Vierquadrantensteller anschliessen
@Mike Beh: Ob man die Spannungsquelle als gemeinsamen GND nehmen kann, weist du noch nicht. Kläre das!
Stefan Us schrieb: > @Mike Beh: > Ob man die Spannungsquelle als gemeinsamen GND nehmen kann, weist du > noch nicht. Kläre das! wie bitte schön könnte ich dies klären Dazu bräuchte ich eine Erklärung für einen Halbwissenden, bitte.
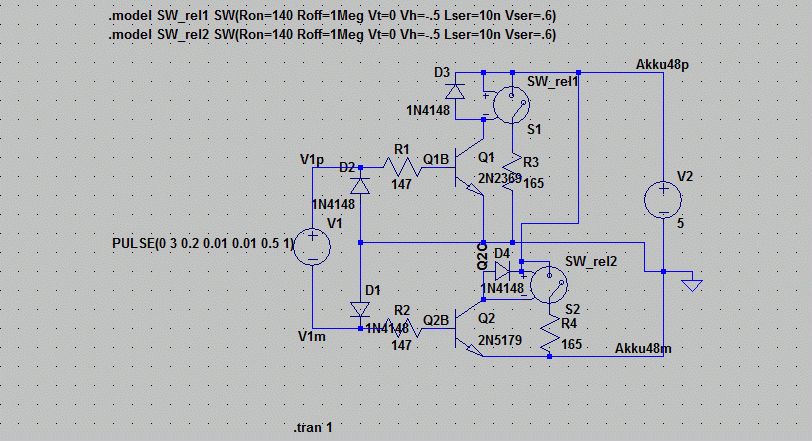
Bei der Umsetzung des Projektes stoße ich auf weitere Fragen. (hat den Sommer über geruht, der Garten...) Siehe Schaltplan, wurde ja so von Markus vorgeschlagen. Von der unteren Hälfte i.M. nur D1 betrachten, der Rest ist erstmal egal. Leider sind D1 und D2 seitenverkehrt, aber man kann es auch so lesen. An Q1 bzw. Q2 hängen eigentlich Relais mit einem Spulenwiderstand von ~140 Ohm, die sind hier als Vswitch ausgeführt. (ist in der Direktive die Ron=140 richtig?) I.M. ist real ein DDR-Transistor SC132 verbaut, in ltSpice habe ich mehrere andere Typen durchprobiert. V1 wird als Puls (Taster bzw. digitales Signal) entweder mit + oder - 3V angesteuert. Dabei darf der Strom nicht mehr als 12mA betragen. I.M. habe ich V1 in der Simulation als Puls ausgelegt. Wie man sieht, schafft V1p (Signal also +3V) es nicht über 2.3V hinaus, was logisch ist denn der Rest von ~0.7V fällt über D1 ab. Stellt man I(D1) dar sieht man die gleichen 10.x mA wie bei Ib(Q1). An Ueb(Q1)=V(q1b) beträgt nur noch knappe 0.8V, was der Sperrspannung (?) von D1 entspricht. Das reicht real nicht aus um Q1 zum Durchsteuern zu bringen und das Relais an Q1c zum Anziehen zu bewegen. Hier in der Simulation geht V(Q1c) bei 0.2sek auf 0V und SW_rel1 schaltet (ohne Ic(Q1) zu erhöhen) auf on. Aber das Relais auf der Platine hat keine Lust dazu. Eine Verringerung von R1 erhöht Ib(Q1) in unzulässige Bereiche, erhöht aber V(q1b) nur unwesentlich. Frage: Wie erhöhe ich V(q1b) ausreichend um Q1 tatsächlich aufzuwecken, ohne den Grundaufbau eines gemeinsamen GND für V1 und V2 zu verändern? D.h. wie umgehe ich, dass V(q1b) von V1p auf die Sperrspannung von knapp 0.8V abfällt. (ganz interessant ist die Simulation mit V1 als Sine mit offset=0V und Amplitude 6V)
Also zusammengefasst, in der Simulation funktioniert es, in Real jedoch nicht. Mike B. schrieb: > An Ueb(Q1)=V(q1b) beträgt nur noch knappe 0.8V, was der Sperrspannung > (?) von D1 entspricht. Das reicht real nicht aus um Q1 zum Durchsteuern > zu bringen und das Relais an Q1c zum Anziehen zu bewegen. An Ueb wird sich immer nur ca. 0.7V einstellen. Der Transistor wird mit Strom gesteuert nicht mit Spannung. 3V - D1 - Ueb 3V - 0.7V - 0.7V = 1.6V Ib = 1.6V / 150 Ohm = 10mA Bei einer angenommenen Stromverstärkung von 30 kann der Transistor somit 300mA schalten. Ich vermute, dass am realen Aufbau etwas faul ist. Kollektor und Emitter vertauscht?
Nein, auch in der Simu ist mir Ueb(Q1) mit <0,8V viel zu niedrig. Auch stört mich, das auch bei V1>0V ein Strom über D1 von 10mA fliesst, ist das derselbe wie Ib(Q1) oder addieren sich diese? Das liegt dann oberhalb der Grenze. Was mich stört ist, dass ich mit dem Vswitch kein echtes Relais simulieren, oder wo kann ich Spulenwiderstand (R=150Ohm) und Impendenz der Relais-Spule beim Vswitch einstellen. Ich MUSS wissen, ob bei Ueb(Q1)<0,8V und Ib(Q1)~10mA Q tatsächlich das Relais bei V2=4,5 bis 5V durchsteuern kann. Ich habe in der Simu folgendes probiert. D1 und D2 durch Elkos ersetzt (siehe anderer Thread zum symmetrischen Netzteil) Q2 npn durch pnp ersetzt (ist das logisch?) D3+D4 gelöscht alle diese Einzelmassnahmen bringen nicht den gewünschten Erfolg, V(q1b) bleibt bei dieser Marke oder V1p sackt ebenfalls durch was mir auffällt: GND von V1 ist nicht neutral ggü. V2 sondern liegt an V2-, bei V2 müssen genauso Dioden gegen GND wie bei V1, oder?
Wenn man wie Markus rechnet 3V - D1 - Ueb 3V - 0.7V - 0.7V = 1.6V, wieso zeigt die Simulation dann nur knapp ~0,8V ? Kann es evtl. sein, dass ich über Ueb(Q2) nochmal ~0,7V verliere? Immer am Graphen abschätzen ob man nun den min/max-Wert richtig abliest ist auch suboptimal. Kann ich mir iwie im Simu-Graphen die min/max Werte in einem bestimmten Zeitabschnitt für die einzelnen Graphen anzeigen lassen? Also quasi eine peak-Anzeige?
Das Relais kann man mit einer Spule simulieren. (Kontakte interessieren ja nicht) Und nochmals, im Transistor ist von der Basis zum Emitter eine Diode. Darüber fallen immer 0.7V ab. Entscheidend ist der Basis-Strom für die Ansteuerung. Das funktioniert. Um den Strom zu reduzieren reicht auch 1k Widerstand für den Transistor.
wieviel mH hast Du für die Spulen eingesetzt, Ich habe grob gerechnet 20mH (3ms bei 145Ohm) eingesetzt. Ich habe jetzt den BF240 als oberen Transistor in der Simulation, in etwa vergleichbar mit dem SF131 auf der Platine. Ich komme auf Ic=28mA bei Ib=7mA, das sollte gerade so für das Relais reichen. Allerdings spielt die negative Seite komplett verrückt. Als Transistoren (V+ jetzt Q3, V- jetzt Q1) sind jeweils npn BF240 eingesetzt. V2 ist mit Dioden vom GND getrennt. Ich hab schon mit pnp auf der V1- Seite probiert, bringt auch nix. Wo kommen die hohen Spannungswerte an der Basis vom negativen Transistor her? Wieso schaltet das Teil nur im nA-Bereich? Ich peil es nicht.
Mike B. schrieb: > wieviel mH hast Du für die Spulen eingesetzt, > Ich habe grob gerechnet 20mH (3ms bei 145Ohm) eingesetzt. Ich hab 1000mH eingesetzt. Kommt aber auf dein Relais darauf an. Und wieviel mH kommt in diesem Falls ja nicht so darauf an. > Ich habe jetzt den BF240 als oberen Transistor in der Simulation, in > etwa vergleichbar mit dem SF131 auf der Platine. Ich komme auf Ic=28mA > bei Ib=7mA, das sollte gerade so für das Relais reichen. Ib kann deutlich kleiner gewählt werden. Wenn das Relais nur ca. 30mA braucht reicht auch 1mA. Du musst beim Spannung messen, den linken und den rechten Teil der Schaltung separat betrachten. (Referenz setzen.) Dies weil das GND ja quasi floatend ist. Beim Strom messen spielt es keine Rolle. Mit PNP wird es nicht funktionieren. Auch die beiden Dioden rechts braucht es nicht. Baue es doch mal real auf.
Markus schrieb: > Du musst beim Spannung messen, den linken und den rechten Teil der > Schaltung separat betrachten. (Referenz setzen.) Dies weil das GND ja > quasi floatend ist. > Beim Strom messen spielt es keine Rolle. Ich habe als "probe reference" sowohl für die Spannungs- als auch für die Stromsimulation GND gesetzt. > Mit PNP wird es nicht funktionieren. Auch die beiden Dioden rechts > braucht es nicht. Der ganze rechte Teil war murks, die untere Hälfte soll ja ebenfalls nur schalten wenn V1m positiv und V1p negativ ggü. GND ist, quasi wird die Batterie einfach umgedreht. Daher kann es mit PNP gar nicht funktionieren. Ich habe probehalber mal die zweite Spannungsquelle entfernt und auch die Relaisversorgung auf die V1 gelegt. Dadurch ergibt sich eine ggü. GND symmetrische/spiegelbildliche Bauteilanordnung, siehe Schaltplan und Simu-Graphen. Zusätzlich habe ich D5+D6 eingefügt, damit beide Zweige nur bei ihrer jeweiligen positiven Halbwelle ggü. GND arbeiten. Und trotzdem bleibt immer noch diese völlig abstruse Spannungsverteilung zwischen dem oberen und dem unteren Teil. Während für den oberen Zweig (V1=sine, positive Sinushalbwelle, positiv ggü. GND) eine V1p von ~2,4V ausgewiesen wird (unteres Diagramm, sry), zeigt die Simu für den unteren Zweig (negative Halbwelle, positiv ggü. GND) eine V1m von ~10,8V. Wo bitte sollen aus der einzigen Spannungsquelle (Sinus, 1Hz, Amplitude 6V, offset -3V) eine derartige schiefe Verteilung herkommen? Dadurch dass der untere Zweig mit höheren Spannungen arbeitet ergeben sich völlig krumme Tastverhältnisse. Das würde nix ausmachen, die Signale kommen manuell vom Bediener und den Ib(Q2) kann ich mit R4 auf ~10mA runterdrücken. Aber laut Simulation bleibt nach den 3 Perioden ein Ib(Q2) von ~ 5mA und damit eine permanente Ansteuerung von Relais 2 (hier L2) übrig...
es liegt einzig und allein an der Einstellung von V1 Du hast es ja schon absichtlich oder nicht so eingestellt. Amplitude 3V bei Offset von 0V. D.h., die Schaltung vom 16.10. 14:11Uhr (s.o.), die mit anderen Transistoren bereits real aufgebaut ist, sollte funktionieren. Wow, was für eine Erkenntnis nach so einer Dauer-Grübelei. Da man diese Mikro-Relais leider nicht schalten hört ist die Kontrolle etwas mühselig. Ich glaube aber, ich weiss warum die Relais nicht nicht so schalten wie sie sollen... Markus, Danke soweit!
Mike B. schrieb: > es liegt einzig und allein an der Einstellung von V1 > Du hast es ja schon absichtlich oder nicht so eingestellt. > Amplitude 3V bei Offset von 0V. Am Offset hab ich nicht bewusst was geändert. Standardmässig ist ja kein Offset. Mike B. schrieb: > .h., die Schaltung vom 16.10. 14:11Uhr (s.o.), die mit anderen > Transistoren bereits real aufgebaut ist, sollte funktionieren. Ja, aber die Basis-Widerstände könntest du noch vergrössern, damit deine Ansteuerung nicht am Limit läuft. Mike B. schrieb: > Wow, was für eine Erkenntnis nach so einer Dauer-Grübelei. Ja simulieren ist nicht ganz ohne. Und bitte, ist gern geschehen!
Bitte melde dich an um einen Beitrag zu schreiben. Anmeldung ist kostenlos und dauert nur eine Minute.
Bestehender Account
Schon ein Account bei Google/GoogleMail? Keine Anmeldung erforderlich!
Mit Google-Account einloggen
Mit Google-Account einloggen
Noch kein Account? Hier anmelden.














