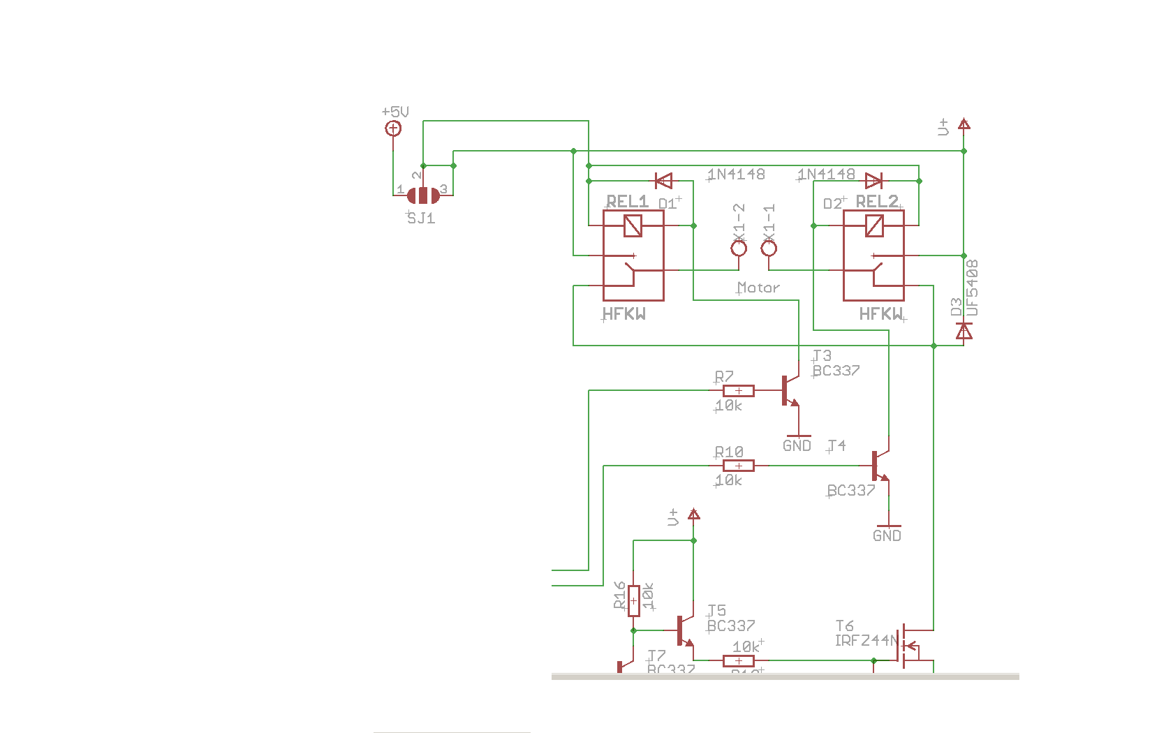
Hi, ich bräuchte diesmal wirklich recht DRINGEND Hilfe. Es geht um die Induktionsspannung von einem Gleichstrommotor. Es geht mir um D3 (siehen Anhang) Im Ruhezustand liegt der Motor mit beiden Klemmen an V+. Dann wird für Rechts/Linkslauf einer der beiden Relais angezogen und schaltet zum T6 durch, der wiederum bei Aktvierung zu GND weiterschaltet. Nun geht es mir um den Auslauf des recht wuchtigen Motors und seine Induktion. In jedem Fall schalte ich den T6 als letztes an und als erstes wieder aus, um Funkenflug in den Relais zu vermeiden. =============== Die Frage: Sollte ich nun unmittelbar nach dem T6 die Relais auch wieder beide in Ruhezustand bringen (Beide auf V+ = Kurzschluss = Bremse = evtl. Funkenflug beim Schalten)? Oder sollte ich die Relais in der letzten Stellung (wie der Motor auch bestromt wurde) stehen lassen und die Induzierte Leistung über D3 fließen lassen? Ist dies der Sinn von D3? Zu welchem Vorgang könnt ihr mir raten? Grüße Oekel
Ist das Problem evtl. hiermit zu erklären? http://www.mikrocontroller.net/articles/Motoransteuerung_mit_PWM T6=T1 (Wird in späterer Version als PWM ausgeführt)
Der Motor hat 2 Arten von "Induktion". Die eine ist die "echte" Induktion (ie was man sich vorstellt wenn man induktion hört). Nämlich, dass das Magnetfeld beim Abschalten des Stromes zusammenbricht und eine recht hohe verpolte Spannung erzeugt. Der andere Effekt wird auch oft Induktion gennant: Hier läuft der Motor getrieben von Masseträgheit weiter in einer Richtung und arbeitet als Dynamo (wenn auch mit schlechter Effizienz). Hier entsteht eine Spannung in der " gleichen Richtung " wie die Versorgung vorher geliefert hat. Deine Frage klingt so als würdest über "Typ 2" nachdenken. Dazu sind in großen Maschinen oft Bremswiederstände enthalten die den Motor "sanft" belasten und nicht rabiat kurzschließen. Welche der drei Verfahren (Auslaufen lassen, Bremsen, Kurzschließen) für dich das beste ist kann man so nicht beurteilen. Aber die Beschreibung als "wuchtig" klingt nicht als würde ich das ganze kurzschließen wollen ....
Max D. schrieb: > Welche der drei Verfahren (Auslaufen lassen, Bremsen, Kurzschließen) für > dich das beste ist kann man so nicht beurteilen. Aber die Beschreibung > als "wuchtig" klingt nicht als würde ich das ganze kurzschließen wollen > .... Letztendlich soll kein Bauteil beschädigt werden, da die Drehrichtung jede Minute geändert wird und das Gerät im Einsatz schon mal 4-6 Stunden am Tag läuft. Das Verhalten des Motors ist zweitrangig. Aber habe ich es richtig verstanden, wenn es über D3=Freilaufdiode geschaltet bleibt, dann läuft der Motor langsam aus (Namensgebung??). Dies wäre ja dann vor einer Umpolung abzuwarten, um die Ströme in Gegenrichtung beim Anlauf zu reduzieren. (Hinzu sollte ich wohl noch mit PWM langsam anlaufen lassen, doch der "geniale" Designer des Platinenlayouts, hat T6 nicht an einen Hardware-PWM-Port gelegt) Grüße Oekel
D3 beschützt v.a. T6 vor der "ersten Induktion" wenn er den Motor schnell aus schaltet und frisst auch Teile von eventuellem EMV-Dreck von Bürstenfeuer & Co. Du könntest die Diode um einen Snubber und einen Bremswiderstand erweitern. Damit könnte man dann mit minimalen Modifikationen eine gemächliche Bremsung erreichen und hätte trotzdem noch den Schutz. Da müsste man halt etwas mit den Werten jonglieren damit man: a) Immernoch das Flyback unterdrückt ohne zu schwingen und b) ein befriedigende Bremsleistung erreicht.
Bitte melde dich an um einen Beitrag zu schreiben. Anmeldung ist kostenlos und dauert nur eine Minute.
Bestehender Account
Schon ein Account bei Google/GoogleMail? Keine Anmeldung erforderlich!
Mit Google-Account einloggen
Mit Google-Account einloggen
Noch kein Account? Hier anmelden.
