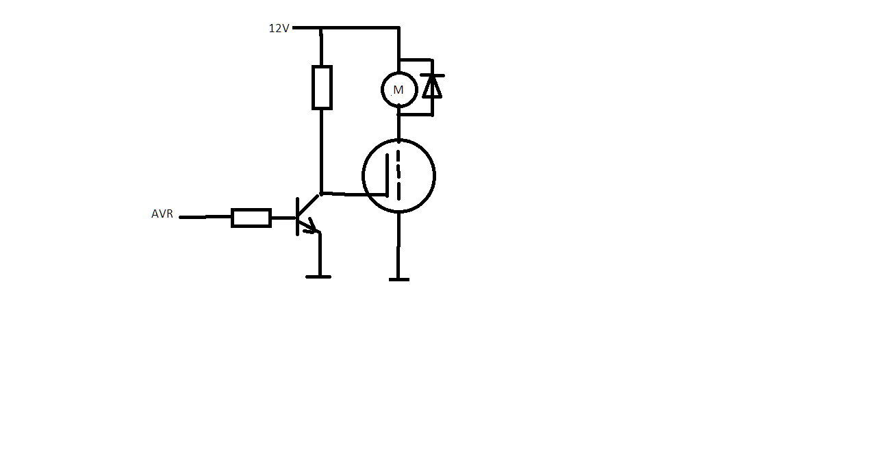
Hallo liebes Forum, ich habe mir aus interesse ein Projekt vorgenommen, welches mir per PWM einen PC-Lüfter steuert. Das ganze soll für mich eine Programmier u- Elektronikübung sein, denn ich möchte per RS232 den AVR sagen, mit welcher geschw. der Lüfter sich drehen soll. Da mir das AVR NET IO (ohne Umbauten) zur Verfügung steht (welches auch einwandfrei funktioniert), soll das ganze auf dem laufen. Der 3-Pin Anschluss soll meinen Lüfter darstellen (Tacho ist nebensächlich), R3 soll den AVR schützen, R4 soll als Pull-Down dienen. Aber ein paar Sachen sind mir noch nicht alt so klar. Laut Google sollte der Lüfter mit ca. 20kHz betrieben werden, um Geräuschentwicklungen zu vermeiden. Hält diese Frequenz der BUZ10 stand bzw. wird dieser dann zu hochohmig(wenn ich das richtig verstanden habe)? Immer wieder lese ich etwas von "Gate-Treiber". Ist damit ein Transistor gemeint, welcher den BUZ10 schaltet, um den AVR zu entlasten? Wäre dieser notwendig bzw. ratsam? Danke schon mal für eure Mühe.
mal Rückwärts angefangen... Neuling schrieb: > Ist damit ein Transistor gemeint, welcher den BUZ10 schaltet, um den AVR > zu entlasten? **** Von Prinzip her ja. Das Problem ist, das jeder FET eine GatKapazität hat, diese muss bei Frequenzansteuerung umgeladen werden. Diese Kapzität hat zwar sehr sehr geringe Werte aber um schnelle Umladungen zu erreichen muss man mit hohen Strömen Arbeiten (mit höher werdender Frequenz). Und das macht dieser Gatetreiber. > Hält diese Frequenz der BUZ10 stand bzw. wird dieser dann zu ja beides hält Stand > hochohmig(wenn ich das richtig verstanden habe)? Das PulsPauseVerhältniss bestimmt die Höhe der Spannung. Der Buz10 wird nur ein/ausgeschaltet also entweder komplett hochohmig oder komplett niederohmig. Die Frequenz bleibt bei PWM immer die selbe, was sich ändert ist nur das Verhältniss zwischen High/Low. > Laut Google sollte der Lüfter mit ca. 20kHz betrieben werden, um > Geräuschentwicklungen zu vermeiden. also 20Khz ist das ende unseres menschlichen Hörbereiches persönlich(Piepen kann auftreten) würde ich so um die 50Khz gehen aber das musst du mal selber Testen in dem du nur die Frequenz über den Vorteiler änderst > R3 soll den AVR schützen, aus 1Kohm mach mal ca 100-300Ohm siehe ****. Es geht dabei auch um eine Verrundung des Rechteckssignales, um so runder die Ecken, um so mehr fährst du den BUZ10 in die analoge Zone und es entsteht mehr Verlustwärme im BUZ10. > R4 soll als Pull-Down dienen. das ist korrekt wenn dieser fehlt kommt es zu undefinierten Zuständen und der Buz10 macht was er will Da du eh 12V zur verfügung hast kannst du den 1Kohm auch mit einer Transistorstufe ersetzen, dann hast du 12V am Gate des BUZ10 und somit bist du in einer sicheren Zone das dieser auch voll aufmacht um der "analogen Zone" vorzubeugen.
:D Das ist mal eine echt ausführliche Antwort =) Mehr als ich je erwartet habe, aber das hat mich sehr viel weiter gebracht :D Habe hier noch einen BD238 dieser ist aber ein PNP (also wenn der Port auf 0 ist, schaltet er durch?). Was für meinen Zweck keine Rolle spielen sollte. Also braucht der PNP einen Pull-Up Widerstand (100k)? und zum Schutz des AVRs wieder ein 100-300Ohm Widerstand. Soweit richtig ?
Neuling schrieb: > Habe hier noch einen BD238 dieser ist aber ein PNP (also wenn der Port > auf 0 ist, schaltet er durch?). der schaltet durch auch schon wenn der Port am AVR 5V ist weil von "oben" 12V kommen dh 12-5=7V die immer noch abfallen über R und EB-Strecke > Was für meinen Zweck keine Rolle spielen sollte. Besser wäre ein PFET und davor ein NFET oder eine NPN (Invertierung) Aber mal davon ab, zum Testen kannst du ruhig den BUZ10 mit 5V direkt ansteuern das reicht bei diesen kleinen Strömen vollkommen aus <2A. wenn >2A Treiber nutzen. Ein NPN der den BUZ10 treibt geht auch musst halt nur dran denken wenn der AVR nen Reset macht das der Lüfter halt kurz anläuft aber das ist in deinen Fall nicht kritisch Der AVR kann die PWM auch invertieren heißt du hast ein Dauerhigh und der LOW-Impuls wird länger.....
Habe mir in den lezten semesterferien eine wohl etwas aufwändigere usb-lüftersteuerung gebaut Habe mit opamps und pfets mir aus 5v pwm ne saubere 0-12v gleichspannung geholt
Neuling schrieb: > Laut Google sollte der Lüfter mit ca. 20kHz betrieben werden, um > Geräuschentwicklungen zu vermeiden. Lüfter eher nicht so, die sind elektronisch kommutiert, da dann eher so deutlich unter 50 Hz, umgesetzt hatte ich das mal mit 39 Hz. Gleichstrommotoren mit Bürsten steuert man mit 20kHz und mehr an.
Die Pinbelegung ist für einen PC-Lüfter falsch. +12V sind am mittleren
Pin.
Desweiteren ist so eine PWM eigentlich untauglich, wenn es um leisen
Lauf geht. Ich habe da lange genug rumprobiert... Niedrige Frequenzen
(bis so 200Hz) sorgen zwar für einen technisch sauberen (Langsam)Lauf,
sind aber aber stark als Knattern aus dem Lüfter hörbar. Höhere
Frequenzen bis zu ein paar kHz gehen auch noch, das Pfeifen wird aber
sehr unangenehm. Darüber kommt die Motorelektronik gar nicht mehr mit
und das Teil läuft entweder ganz oder gar nicht.
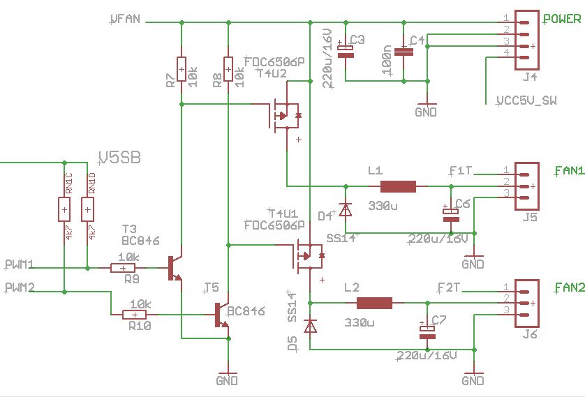
IMO die einzige Möglichkeit, einen leisen Lauf zu bekommen, ist die
Ansteuerung mit variabler Gleichspannung. Dazu brauchts aber keine
OPamps oder irgendwas mit echter linearer Ansteuerung. Es reicht, eine
Beschaltung wie bei einem Step-Down-Schaltregler zu machen, also
p-Mosfet, Diode, Spule und Elko. Wenn man dann die PWM noch per
RPM-Sensor tatsächlich regelt, kann man die Lüfter fast bis zum
Stillstand laufen lassen, und das absolut leise. Hab mal ein Beispiel
angehängt, die PWM-Frequenz weiss ich nicht mehr genau, war aber schon
>10kHz. An PWM1/2 hängt ein Attiny24.
Bitte melde dich an um einen Beitrag zu schreiben. Anmeldung ist kostenlos und dauert nur eine Minute.
Bestehender Account
Schon ein Account bei Google/GoogleMail? Keine Anmeldung erforderlich!
Mit Google-Account einloggen
Mit Google-Account einloggen
Noch kein Account? Hier anmelden.


