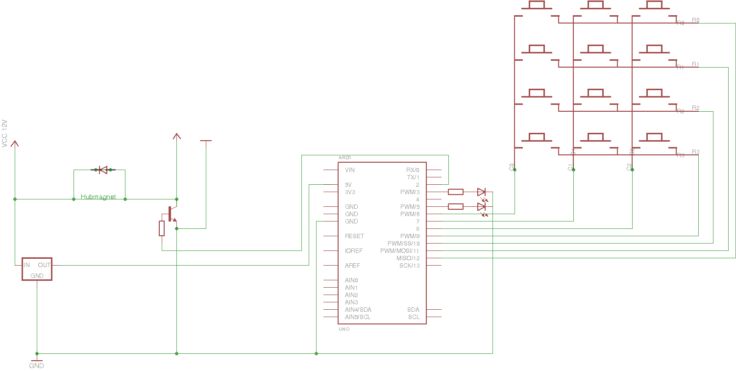
Hallo, im angehängten Schaltplan wird ein Hubmagnet durch einen Transistor geschalten, die Basis hängt an einem Pin des Arduinos welcher durch einen Reecom Schaltregler (Regelt die 12Volt auf 5 Volt) direkt an den 5 Volt Pin des Arduinos gespeist wird. Die zwei Drähte an Collector und Emitter dienen zur Überbrückung des Transistors im Notfall. Soweit so gut, wenn ich nun jedoch GND welche vom Schaltregler zum Arduino geht entferne, zieht der Hubmagnet an..der Arduino ist jedoch stromlos und kann die Basisspannung für den Transistor nicht liefern. Kann mir jemand erklären warum das passiert? Hoffe ich habe meine Frage verständlich erklärt :)
Wenn du den GND Anschluss vom Arduino entfernst und den +5V Anschluss und den Portausgang zum Transistor dran läßt, so ist der Arduino in einem nicht kontrollierten Zustand. Es scheint so zu sein, dass dann ein Widerstand zwischen den +5V und den Portausgang existiert. Man sollte daher den Ground also das Bezugspotential vom Arduino nicht entfernen. Du kannst ja mal den Strom messen der vom Portausgang zum Transistor läuft. Dann weißt du zu mindest ob man mit einem Basis Spannungsteiler den Effekt reduzieren kann. Es ist auch für den Transistor nicht ganz ungefährlich wenn der nicht komplett duchgeschaltet ist. Je nach Strom vom Hubmagnet könnte der Transistor heiß werden. Beachte auch die Leiterbahnführung vom Hubmagnet und Ground des Arduino. Damit du keine Störung hast. Vielleicht großzügige Masseflächen verwenden. Kurze Leiterbahnwege vom Hubmagnet Stromkreis. Elkos am Spannungsregler ist natürlich auch ein Muß.
Max E. schrieb: > wenn ich nun jedoch GND welche vom Schaltregler zum Arduino geht > entferne, zieht der Hubmagnet an..der Arduino ist jedoch stromlos und > kann die Basisspannung für den Transistor nicht liefern. Nein, er ist nicht stromlos sondern 'masselos' und kann nurnoch Spannung liefern, im Prinzip sind dann alle Ausgänge High.
Danke für eure Antworten. Oliver R. schrieb: > Max E. schrieb: > >> wenn ich nun jedoch GND welche vom Schaltregler zum Arduino geht >> entferne, zieht der Hubmagnet an..der Arduino ist jedoch stromlos und >> kann die Basisspannung für den Transistor nicht liefern. > > Nein, er ist nicht stromlos sondern 'masselos' und kann nurnoch Spannung > liefern, im Prinzip sind dann alle Ausgänge High. Nun ja, an den Pins liegen aber 0 Volt an also nicht High? Als Bezug den GND vom Arduino genommen.. Greg schrieb: > Beachte auch die Leiterbahnführung vom Hubmagnet und Ground des Arduino. > Damit du keine Störung hast. Vielleicht großzügige Masseflächen > verwenden. Kurze Leiterbahnwege vom Hubmagnet Stromkreis. Elkos am > Spannungsregler ist natürlich auch ein Muß. Ich verwende eine Lochrasterplatine :)
Max E. schrieb: > wenn ich nun jedoch GND welche vom Schaltregler zum Arduino geht > entferne, zieht der Hubmagnet an. Wieso macht man so etwas überhaupt?
Wieso? schrieb: > Max E. schrieb: >> wenn ich nun jedoch GND welche vom Schaltregler zum Arduino geht >> entferne, zieht der Hubmagnet an. > Wieso macht man so etwas überhaupt? War ein Versehen, wollte eigentlich einen anderes Kabel entfernen jedoch ist mir dann dieses Verhalten aufgefallen und ich wurde neugierig..
Max E. schrieb: > Nun ja, an den Pins liegen aber 0 Volt an also nicht High? > Als Bezug den GND vom Arduino genommen.. Aber der Transistor sieht die Spannung zwischen dem Pin des Arduino und seinem GND. Mess doch mal dort.
Auch ein Arduino hat integrierte Schutzdioden. Wenn man ihm die Masse wegnimmt, dann fließt u.U. durch diese ein Strom von +5V -> Schutzdiode -> Pin -> Basis des Transistors -> Emitter -> GND. Folglich wird der Transistor leitend. Der Hubmagnet zieht an.
Bitte melde dich an um einen Beitrag zu schreiben. Anmeldung ist kostenlos und dauert nur eine Minute.
Bestehender Account
Schon ein Account bei Google/GoogleMail? Keine Anmeldung erforderlich!
Mit Google-Account einloggen
Mit Google-Account einloggen
Noch kein Account? Hier anmelden.
