Hallo zusammen, für Bastelzwecke möchte ich gerne einen kleinen AM-TRX für Kurzwelle bauen, der mit ein paar mW auf Kurzwelle arbeitet. Für CW gibt es das in Hülle und Fülle, aber für Phonie spuckte der Gockel bei mir nichts aus. Das Teilchen soll explizit keine besonderen HF-Eigenschaften haben, es soll nur non-OMs zeigen mit welch primitiven Mitteln man Funken kann. Außerdem wäre es schick, wenn man damit (z.B. mit Steckquarz) ein KW-Rundfunkband hören könnte. Also schimpft mich bitte nicht, wenn ich damit die 2,7 kHz aus dem Bandplan überschreite, mit der Leistung werden wir garantiert niemanden stören. Liebe alte Hasen, habt ihr noch Schaltbilder etc. für ein solches Gerätchen? Vy 73 Bernhard
Hallo Bernhard Ein Sender ist einfach, es gibt diese viereckigen Quarzoszillatoren. Diese könnten mit Einzelkontakten auf einer Platine eingesteckt werden. Der Einfachste Weg ist, die Betriebsspannung in einem gewissen Rahmen zu modulieren. Dadurch sollte ca. eine 50% Modulation möglich sein. Die Betriebsspannung wird z.B. auf 3,5V eingestellt und mit einer NF mit 1,5V Spitze überlagert. Die Schwingung darf halt nicht abreissen. http://www.radiomuseum.org/forum/1_mhz_am_oszillator_teil_2.html Dann fehlt noch ein Mikrofon-Vorverstärker. Es gibt auch Leute, die in einen Lautsprecher als Mikrofon brüllen und mit der gleichgerichteten Spannung den Oszillator betreiben. Folgende interessante Frequenzen sind erhältlich, die Teile kosten bei R. unter 1€ (in MHz): 1,0000 Mittelwelle 1,8432 -> 160m 3,5795 -> 80m 14,318 -> 20m Der einfachste Empfänger wäre ein Detektorempfänger. Der hätte aber nur wenige Meter Reichweite. Hier ist ein einfacher Superhet, allerdings mit 2 ICs: http://www.qsl.net/va3iul/Homebrew_RF_Circuit_Design_Ideas/AM_RX_Superheterodine_NE612.gif Es gibt außerdem AM-Empfänger ICs, welche fast alles drin haben, sogar die NF-Endstufe. Alternativ ware auch ein Audion denkbar mit einem Frequenzbereich von 1-2MHz. Dann liegt die halbe MW im Empfangsbereich und zwei der Oszillatoren. Oder von 3,5MHz bis 6,5MHz, damit kann das 80m und das 49m Band empfangen werden. Mit einem Rückkoppelempfänger könnte man auch mal bei einem SSB-QSO reinhören. Ganz allgemein ist diese Seite ergiebig: http://www.qsl.net/va3iul/Homebrew_RF_Circuit_Design_Ideas/Homebrew_RF_Circuit_Design_Ideas.htm Soll ein Lautsprecher betrieben werden oder reicht ein Headset? Gruß, Bernd
Zur Demodulation ganz einfach ein KW-Radio, am besten mit Frequenzanzeige verwenden. Der Rechteckgenerator ist ja "normal" Amplitudenmoduliert, das Radio braucht also keine SSB Demodulation zu haben.
B e r n d W. schrieb: > Der Einfachste Weg ist, die Betriebsspannung in einem gewissen Rahmen zu > modulieren. Nöö, der einfachste Weg ist ein Kohlemikrofon in der Antennenleitung. Nur mittlerweile schlecht zu bekommen.
Mit 100nf kerko und einem Stück Draht hat das b-kainka auch schon gut demonstriert.
> Mit 100nf kerko und einem Stück Draht hat das b-kainka
Das war sicherlich MacGyver!
Also zuerst mal vielen Dank an euch! Bernds Idee mit dem Oszillator wird es für den Sender werden. Mit Audions habe ich noch nichts zu tun gehabt, von daher reizt es mich besonders. Die Idee hier aus dem Forum: http://www.mikrocontroller.net/attachment/182122/Negadyn_transistor.gif finde ich recht schick, weil dort gleich eine magnetische Antenne mitverwendet wird. Sieht einfach schicker aus ein Stücken Draht. Ein Lautsprecher solle es schon sein, ein Wenig Krach zieht einfach besser als ein stiller Aufbau. Ich zieh mich mal zurück und recherchiere in Ruhe. Schönes Wochenende euch allen Bernhard
B e r n d W. schrieb: > Der einfachste Empfänger wäre ein Detektorempfänger. Der hätte aber nur > wenige Meter Reichweite. Besser wie ein einfacher Detektorempfänger ist ein Detektorempfänger mit einer HF-Vorstufe. Hat man keinen hochohmigen Kopfhöhrer, dann brauchts zusätzlich noch eine NF-Endstufe. Das ganze kann man mit 2 BC547 und etwas sonstigem Hühnerfutter mit minimalem Aufwand aufbauen
Hi, Wesshalb baust du nicht Geräte, die im 27Mhz Bereich Senden? Scheinbar hast du ein Rufzeichen "Firma" da sollte dir doch bewusst sein, das in Deutschland die AM Nutzung derzeit im Kurzwellenbereich Funkamateuren nur auf 10m erlaubt ist. Die verwendeten Oszillatoren arbeiten zwar im Rundfunkband, sind auch von entsprechenden Radios empfangbar, aber das macht die Sache kaum legaler. Die Idee mit dem Quarzoszillatoren ist zwar schon gut, und wird auch funktionieren (bringen schätzungsweise so 20mW gemessen hab ich´s noch nich bis jetzt). Aber irgendwie entzieht sich mir etwas der Sinn des ganzen. Eine Schaltung, die dann letzentlich nur aus fertigbausteinen (Quarzoszillator) und IC´s besteht??? Wie wäre es denn mit einem kleinen Superhet-Funkgerät auf 27Mhz basis. Wenn dann Radiosender gehört werden sollen, könnte man die Schaltung durch wahl einer hohen ZF leicht modifizieren. So könnte man 27Mhz als Übertragungsfrequenz verwenden. Dort sind 10mW ERP erlaubt und auch die Betriebsart spielt keine Rolle, solange das ganze unter Experimentierfunk läuft. Man könnte also einen Superhet bauen, und hierfür eine sehr hohe ZF von 7Mhz nehmen (wenn umbedingt Radiosender empfangen werden sollen) den ZF Filter kann man 1-Stufig aufbauen und im "Radiomodus" steckt man dann einfach eine Antenne am ZF eingang an, und gleicht den ZF Filter entsprechend ab. Weis nicht ob das geht, da ich für soeine Schaltung bis jetzt noch keine Verwendung hatte, und 7Mhz ist auch eine hohe ZF... Ich würde hier einen Transceiver aufbauen, der diskret mit Transistoren arbeitet. Klar kann man hier argumentieren, man könne ja sogar die Halbleiter selber herstellen (in Anlehnung an die IC Meinung von mir in diesem Fall) aber ich denke, es macht schon mehr her, wenn man die einzelnen Stufen besser nachvollziehen kann, als wie wenn man nur ein paar "Klötze" auf der Platine hat, die so viel machen wie einige einzelne Transistoren. Detektor, Audion und co schön und gut, aber beide sind m.E. nicht umbedingt geeignet, der Detektor ist recht "Taub" und der Audion is u.U. handempfindlich an der Antenne, und die Rückkopplung möchte immer gut eingestellt sein (auch bei Temperaturschwankungen). Meine Vorschläge wären daher ein Funkgerät mit Pendelempfänger, oder eines mit Superhet. Beide haben ihre vor - und - Nachteile. Der Pendelempfänger ist einfach aufzubauen, erzeugt aber Störstrahlung, wenn man die Schaltung jedoch entsprechend auslegt, fällt diese sehr gering aus bzw. nicht störend. Der Vorteil dieses RX ist es, das er sehr leicht einzustellen ist, rel. breitbandig (daher "unhandempfindlich") und für eine 1- Transistor Schaltung sehr empfindlich ist. Mit einer 30cm langen Drahtantenne kann man hier schon brauchbare Empfangsleistungen erzielen. Damit meine ich, dies in Kombination mit einem gut abgeglichenen 10mW Sender dürfte schon eine Freifeld Reichweite von ein paar hundert Metern Zustande bringen. Einen Vorteil der mich bei meinen Versuchen sehr gestört hat, ist das der Pendel Rx so "Empfindlich" ist, das er ein 27Mhz Quarz schon zum Senden anregt, wenn man es am Gehäuse "packt" und mit den Beinen 2cm nah an die Antenne hinhält. Dies is dann sogar so stark, das es "Rückwärts" über einen 1-2 Stufigen Transistorsender den Quarz wieder zum schwingen anregt, und sich so "selber Empfängt". Hier muss man halt mit der Kontaklösung schauen. Dennoch kann man mit einem Pendel Rx und 5 anderen Transistoren bereits einen Empfänger realisieren, welcher brauchbare Lautstärken erzeugt / gute Empfangsleistung bringt. Den Pendel RX kann man u.U. durch Tauschen der Kollektorspule auf niedrigere Frequenzen "ziehen" -> also "Rundfunksenderempfang". Der Superhet hat viele vor-und-nachteile. Die Einfache Grundsdchaltung kann man mit ca. 4 Transistoren (ohne richtigen NF Versärker) realisieren, dort habe ich eine AGC noch nicht eingeplant. Der Superhet besteht dann aus den "Grundstufen" dieser Technologie, und hat den Vorteil, das der Empfänger mit einem quarzstabielen Lo aufgebaut werden kann. Dadurch ist er absolut nicht Handempfindlich, und anders als beim Audion kann die Schaltung sehr gut getragen werden (Audion-e können gut sein, aber die, die ich bis jetzt "erfahren" habe / getestet habe waren recht Handempfindlich, wenn man mit der Rückkopplung = Empfangsleistung + Trennschärfe raufging). Der Superhet kann dann für Rundfunkempfang entweder mit hoher ZF ausgelegt werden, und anderem Einspeisepunkt der Antenne (is aber dann vmtl. net sonderlich gut / selektiv) oder durch einen 2. Mischer der das Signal hochmischt (geht aber am Sinn vorbei). Die ganze Schaltung kann diskret aufgebaut werden. Aus dem Bauch heraus würde ich sagen für eine super-einfach-Funkgerät Schaltung benötigst du 3 Transistoren im Sender (mit Mikrofonverstärker) und Mhm maximal 9 Transistoren im Empfänger. Der Nachteil vom Superhet ohne AGC wäre halt der, das bei zu starkem Signal die Tonwidergabe verzerrt ist - oder es einfach sehr Lautstärke / Feldstärke abhängig ist. Das hört sich jetzt kompliziert, schwer, viel an. Bedenke aber, das die Teile für das ganze Projekt vermutlich bei "Reichelt" gekauft werden können (das soll keine Reichelt Werbung sein...) und das Gerät das mir vorschweben würde, bzw. Das du dann bauen könntest wäre ein Walkie-Talkie mit Gehäuse, Lautsprecherbetrieb und natürlich PTT Taste / Mikrofon (PTT "Relais" gäb´s auch bei Reichelt, die dann RX / TX und die Antenne entspr. umschalten). Die Schaltungen mögen schwer klingen, sind aber nicht so schwer - mit etwas Erfahrung kann man sowas schon bauen. Die ZF Filter werden mit Fest C´s und Festinduktivitäten aufgebaut, die Quarze für die Frequenzen gibts bei Reichelt auch, und die ganzen Mischer/ZF Verstärker Stufen und co sind mit Transistoren diskret aufgebaut ... Ich habe schon sehr viel in solchen "Richtungen" gebastelt, daher weis ich wovon ich rede. Ok, es gibt keine Konkreten Schaltpläne nur diesen Post, aber ich weis ja auch nicht ob überhaupt Interesse da ist. Ich weis halt nicht, wofür ein einfacher KW Sender gut ist, mit Quarzoszillator. Sicher kann man, selbst mit so mini Oszillatoren an einer brauchbaren Antenne schon einiges an Reichweite erreichen (10m Oszillator an einer 2x 1,50m Dipolantenne brauchbare AM Reichweite 1,5km kein Problem) jedoch frage ich mich nach dem Sinn. Mit 20mW selbst an einer super Antenne Senden - in AM? Nunja, nur meine Gedanken zu soeinem Projekt. PS: Du kannst dir mal Schaltpläne anschauen von einfachen Funkgeräten "für Kinder" die arbeiten oft nur mit 4-5 Transistoren. Ich habe mit so geräten nach modifizierung ca. 200m Reichweite erreicht (die modifizierung bestand aus Antenne verlängern, in dem etwas starrer Draht um die originalantenne gewickelt wurde die für 27Mhz sehr kurz war, durch die lose Kopplung war da auch nicht soo viel Fehlangepasst danach). Der nachteil dieser Schaltungen liegt oft ih ihrer Lautstärke. Von 3 getestetn Geräten waren quasi alle so "leise" das man den Gesprächspartner eher "Über dioe Luft" sprechen hörte, als übe funk (ausser im Fall der 200m - mod da wars dann wirklich über-Funk). Ich hoffe, ich konnte etwas weiterhelfen.
Hallo zusammen, mittlerweile ist das Gerätchen fertig und funktioniert. Ok, die NF-Schaltung ist recht aufgeblasen aber ich hatte die Blöcke bereits aus einem anderen Projekt übrig. Abgeschaut von http://www.aa5tb.com/regen.html Ergebnis: - Empfangsbereich 3,5 bis 8 MHz - AM-Rundfunk natürlich super, CW und SSB geht mit Fingerspitzengefühl - Sender mit Stromsparvox (könnte man auch gleich Wanze nennen...) klingt ordentlich und reicht mit 2*40 cm Dipol einige Räume weit im Haus - Stromaufnahme RX 15 mA TX 45 mA TX standby 5 mA - Layout in SMD, Gesamtgröße 52x42x70 mm³ - alle Teile bei Reichelt erhältlich , gefühlt < 10 € Für Fotos und Stückliste war ich zu faul, wer es nachbauen möchte kann sich gerne bei mir melden. Viele Grüße, 73 Bernhard
Stefan02 schrieb: > das in Deutschland die AM Nutzung derzeit im Kurzwellenbereich > Funkamateuren nur auf 10m erlaubt ist Wobei stets betont worden ist, dass diese Regelung den Experimentalcharakter des Amateurfunks nicht einschränken soll. Wenn du also beispielsweise mit historischer Technik arbeiten möchtest, die nur AM macht, dann darfst du das trotzdem, und wenn du einen Sender mit nur geringer Leistung baust, um nun genau den einfachen Aufbau in den Vordergrund zu stellen, dann sollte das genauso tolerierbar sein. Der Sinn der Bandbreitenbegrenzung ist doch nur, dass mit der knappen Ressource „Frequenz“ schonend umgegangen wird.
Bernhard __ schrieb: > es soll nur non-OMs zeigen mit welch primitiven Mitteln man Funken kann. Aus ähnlichen Erwägungen heraus habe ich letztes Jahr einen Ein-Röhren-Sender mit einer russischen „Bleistift“-Röhre 1Ж29Б gebaut. Im Gegensatz zu dir habe ich mich mit CW zufrieden gegeben, aber mit einem einfachen Meißner-Oszillator einen funktionsfähigen Sender aufgebaut. Ich war über den guten Oberwellenabstand (besser als die geforderten 40 dB) so erstaunt, dass ich mit dem Teil dann noch spontan an der QRP Minimal Art Session teilgenommen habe. Damit habe ich zumindest für 2014 den Rekord bezüglich der minimalen Zahl der Bauteile (7 Zählbauteile im Sinne der MAS) gebrochen. :) Zwei QSOs mit den 100 mW, eins davon immerhin 770 km nach Frankreich.
@ Jörg: Extrem schick die Idee, das würde bei uns sicherlich auch ziehen. Solche Röhrchen habe ich schon ab und zu gesehen, aber mich nicht hingetraut. Viele Grüße und frohes Basteln!
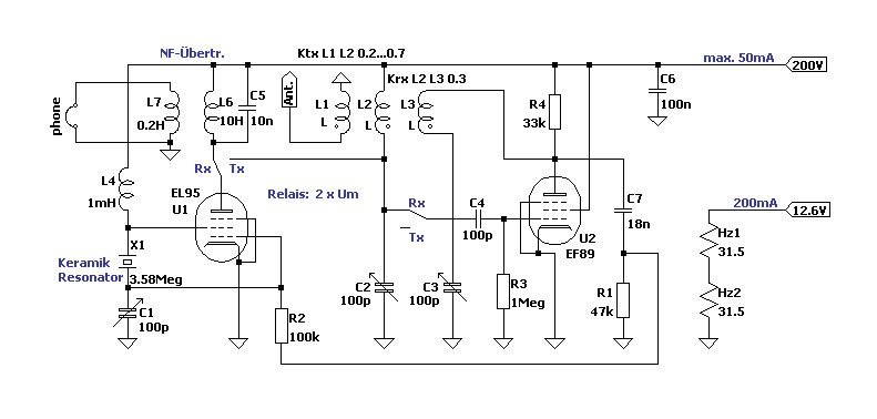
Hallo Bernhard Saubere Arbeit, vor allem, wenn das Ding genau macht, was es soll! @Jörg Die Idee von M.A.S. hat mich von Anfang an fasziniert, als ich es vor ca. einem Jahr entdeckt habe. Wie stabil war der freischwingende Oszillator? Im Prinzip wäre so ein 7-Teile-Sender auch mit einem Keramikresonator möglich. Die Frequenzstabilität liegt dann näher beim Quarz. Sofort spinnt sich das Gehirn eine Schaltung zusammen. Der Pierceoszillator schwingt erstmal mit dem Schirmgitter als Triode. Beim Senden kommt der Antennenschwingkreis dazu. Der Empfänger nutzt den selben Schwingkreis mit einer zusätzlichen Koppelwicklung zur Rückkopplung, zum Glück wird ja der Spulenkörper nur 1 mal gezählt. Der Oszillator läuft als BFO durch und die Rückkopplung wird unter dem Schwingungseinsatz betrieben. Dadurch wird die Schaltung weniger anfällig für Übersteuerung durch das Nutzsignal. Schön wäre, wenn sich dabei die BFO Frequenz um 600 Hz verstimmt. Falls nicht, müsste man sich ein RIT einfallen lassen. Was mich dann noch gestört hat, war die ungenutzte Anode der Senderöhre, deshalb hab ich weitere drei Bauteile investiert, um die EL95 noch als 2. NF-Stufe verwenden zu können. Gruß, Bernd
B e r n d W. schrieb: > Die Idee von M.A.S. hat mich von Anfang an fasziniert, als ich es vor > ca. einem Jahr entdeckt habe. Mich schon länger, aber ich hatte den Trioden-Oszillator dann für eine Veranstaltung in der Schule gebaut und dies danach zum Anlass genommen, endlich mal beim QRP-MAS mitzumachen. > Wie stabil war der freischwingende > Oszillator? Saumäßig :(, das war eigentlich das größte Problem. Rein von der Signalstärke hätte man mit den 100 mW sicher noch mehr QSO-Partner haben können. Es hätte einfach eines deutlich stabileren Aufbaus bedurft.
B e r n d W. schrieb: > Im Prinzip wäre so ein 7-Teile-Sender auch mit einem Keramikresonator > möglich. Es gibt bei box73.de (Webshop des FUNKAMATEUR) auch preiswerte (2,95) Quarze für diverse QRP-Frequenzen. 3,579 MHz ist schon arg „weitab vom Schuss“. Allerdings habe ich letztes Jahr nur auf 40 m teilgenommen. Eigentlich wollte ich noch mit einem Transistorsender auf 80 m arbeiten, der zwar etwas aufwändiger war, aber ebenfalls aus dem besagten Schulprojekt hervorgegangen ist, aber ich hab' die Antenne nicht vernünftig in Resonanz bekommen, und Himmelfahrt war es 2014 sowas von schweinekalt, dass wir es dann auch trotz warmen Tees nicht mehr länger draußen aushalten wollten. Meine Antenne hier zu Hause ist für 80 m untauglich. Naja, vielleicht hört man sich ja dieses Jahr zur QRP-MAS? ;-)
Jörg Wunsch schrieb: > Es gibt bei box73.de (Webshop des FUNKAMATEUR) auch preiswerte (2,95) > Quarze für diverse QRP-Frequenzen. da würde ich lieber noch 5€ drauflegen und den Quarz durch ein DDS-Modul ersetzen. Für weitere 2€ kann man dazu noch eine schöne Digitalanzeigt zur Frequenzeinstellung dazubasteln.
Jörg schrieb: > 3,579 MHz ist schon arg „weitab vom Schuss“ Als Quarz ja, aber ein Keramikschwinger läßt sich bis 3,5 MHz runterziehen und ist dabei noch einigermaßen stabil. Manche Schwinger brauchen noch nicht mal eine Drossel. Wichtig ist, einen zweipoligen Keramikschwinger zu verwenden, die Dreibeiner haben meist schon Kondensatoren integriert. Ein Vorteil bei der Verwendung des Schirmgitters für den Pierce: Schwingt der Oszillator bei 3,515 MHz kann der Anodenschwinkreis schon auf 7,030 MHz abgestimmt sein. Damit werden zwei Bänder erschlossen und das mit einer Röhre. > vielleicht hört man sich ja dieses Jahr zur QRP-MAS? Ich übe zwar fast täglich auf LCWO, aber beim jetzigen Tempo brauch ich noch mindestens ein Jahr, bis ich einigermaßen morsen kann. Vorher melde ich mich nicht zur Prüfung an.
Für die Afu Lizenz brauchst du keine Morsekenntnisse mehr. Nur Fragen als Multiple Choice beantworten.
B e r n d W. schrieb: > beim jetzigen Tempo brauch ich noch mindestens ein Jahr Du benutzt aber die Koch-Methode, und täglich 5 Minuten, ja? Sowohl die 5 Minuten als auch das tägliche Training sind dort der Schlüssel zum Erfolg. Zeichengeschwindigkeit nicht zu knapp wählen, lieber dann fürs Lernen dadurch runterdrücken, dass du die Pausen zwischen den Zeichen verlängern lässt. Dadurch lernst du gleich mit dem richtigen Hörbild. Bei der QRP-MAS kommt es nicht auf Gebetempo an. „Klassische“ 12 WpM genügen da vollauf.
Wpm steht auf 21 und eff. wpm auf 3, damit mache ich kaum Fehler. Ab eff. 4 wpm komm ich komplett ins Straucheln. Teilweise hab ich diese Software verwendet. http://www.justlearnmorsecode.com/ Mit den gleichen Einstellungen ergeben sich extreme Geschwindigkeits-unterschiede. > Für die Afu Lizenz brauchst du keine Morsekenntnisse mehr Ich weiß, aber auf "Telefonieren" hab ich keine Lust. Für andere digitale Betriebsarten wird in der Regel ein PC benötigt.
B e r n d W. schrieb: > Wpm steht auf 21 Finde ich für den Anfang schon recht viel. Aber das musst du am Ende selbst wissen. ;-)
Hallo OM Jörg mit der Aussage: "Der Sinn der Bandbreitenbegrenzung ist doch nur, dass mit der knappen Ressource „Frequenz“ schonend umgegangen wird." hast du sowohl rechtlich als auch technisch vollkommen recht - keine Frage. Wenn man sich aber die dichte Belegung in den Kurzwellenrundfunkbänder anschaut... Da wird es heute wohl praktische leider keinen mehr stören wenn du einen 20 kHz breites und starkes mit Träger auf z.B. 6075 KHz Tags über abstrahen würdest :-( O.K. die Bundesnetzagentur würde sich wohl doch recht schnell melden ;-), aber eigentlich nur um den Vorschriften zu entsprechen... Leider ist der ernst zu nehmende AM Rundfunk hier in Europe auf Kurzwelle tot - technologische Vorzeigelände wie Deutschland haben sich zusätzlich auch von der LW und der MW nahe zu komplett verabschiedet - ende des Jahres wird wohl kein deutschrachiger AM Rundfunksender aus unseren High Tech Land aktiv sein. Na ja, ein oder zwei "QRP" Sender an "Behelfantennen" einmal ausgenommen... Endlich können Schaltnetzteile in all ihren Spielarten noch billiger aufgebaut werden - blöd nur das solche EMV Schleudern sich nicht schön auf bestimmte, in Vorzeige-Hightechsländern, nicht mehr genutzte Rundfunkbänder beschränken, sondern auch auf den Amateurfunkbändern und den Utilitybereichen kräftig stören... Soviel zur Wertschätung und sinnvollen Nutzung der Resource Frequenz unterhalb von 50 MHz. Wer noch als Rundfunk SWL die 1980er,90er und frühen 2000er Jahre aktiv erlebt hat und gesehen hat was für herrliche KW Sendezentren es mal gegeben hat (welche teilweise noch in den 90er Jahren komplett renoviert wurden) und die Auslandprogramme mit "richtigen" Inhalt erleben durfte kann einfach keine andere Meinung haben... )-: 73 Nach ein Ham
Noch ein Ham schrieb: > Wer noch als Rundfunk SWL die 1980er,90er und frühen 2000er Jahre aktiv > erlebt hat und gesehen hat was für herrliche KW Sendezentren es mal > gegeben hat (welche teilweise noch in den 90er Jahren komplett renoviert > wurden) und die Auslandprogramme mit "richtigen" Inhalt erleben durfte > kann einfach keine andere Meinung haben... )-: alles richtig, aber unwirtschaftlich. Kurz- und Mittelwellenfunk lohnt nur dann wenn es auch genug Zuhörer gibt. Da heute in fast allen zivilisierten Ländern Satellitenschüsseln und Internet weit verbreitet sind, wurden die Zuhörer immer weniger. In Afrika sowie Teilen Südamerikas und Asiens ist Mittel- und Kurzwellenrundfunk übrigens noch sehr weit verbreitet.
Noch ein Ham schrieb: > Endlich können Schaltnetzteile in all ihren Spielarten noch billiger > aufgebaut werden - blöd nur das solche EMV Schleudern sich nicht schön > auf bestimmte, in Vorzeige-Hightechsländern, nicht mehr genutzte > Rundfunkbänder beschränken, sondern auch auf den Amateurfunkbändern und > den Utilitybereichen kräftig stören... Dann muss man als Amateurfunker halt mal gelegentlich den Gilb mit Messwagen bestellen. Das sorgt meist für nachhaltige Abhilfe. Utility-Bereiche werden außer See-und Flugfunk im Kurzwellenbereich auch nicht mehr häufig verwendet, dort funktioniert das Entstören übrigens sehr gut und schnell.
Noch ein Ham schrieb: > Da wird es heute wohl praktische leider keinen mehr stören wenn du einen > 20 kHz breites und starkes mit Träger auf z.B. 6075 KHz Tags über > abstrahen würdest :-( Am besten erstmal informieren, bevor Du so einen Käse postest http://www.channel292.de/
sven schrieb: > Am besten erstmal informieren, bevor Du so einen Käse postest > http://www.channel292.de/ Da hat er aber einen totalen Zufallstreffer gelandet. ;-) Muss er paar Kilohertz höher gehen, da ist alles wieder frei. Hier der Snapshot vom WebSDR der Uni Twente jetzt eben.
Bitte melde dich an um einen Beitrag zu schreiben. Anmeldung ist kostenlos und dauert nur eine Minute.
Bestehender Account
Schon ein Account bei Google/GoogleMail? Keine Anmeldung erforderlich!
Mit Google-Account einloggen
Mit Google-Account einloggen
Noch kein Account? Hier anmelden.


