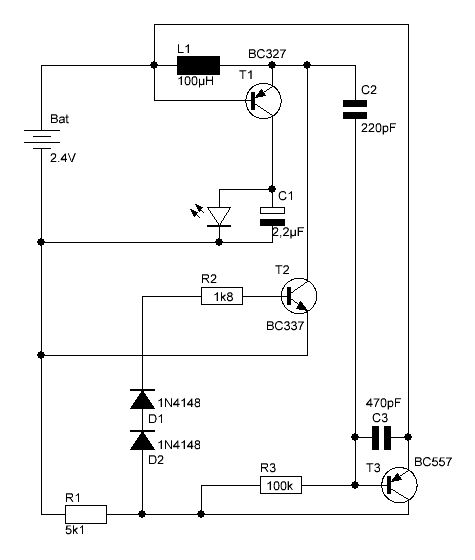
Hallo Ich habe kürzlich eine Solarleuchte repariert, und dabei den Schaltplan rausgezeichnet. Ich dachte, es sind keine unidentifizierbaren Bauteile verbaut - könnte man ja mal nachbauen. Jetzt habe ich die Schaltung auf Steckplatte aufgebaut - aber leider keine Funktion. Womöglich habe ich beim Rauszeichnen irgendwo einen Fehler gemacht. Da ich diese Schaltung so nicht ganz verstehe, wende ich mich mal hilfesuchend an euch. An der Schaltung hängen nicht zur zwei LEDs, wie gezeichnet, sondern eine Lichterkette mit bestimmt 50 LEDs oder noch mehr. Vorwiderstand zu dieser Lichterkette war nicht zu finden - möglicherweise im Kabel. Für die Sommer/Winter-Funktion finde ich auch keine vernünftige Erklärung. Vor allem macht mir aber T1 sorgen, da die Basis direkt an Bat+ liegt. Hier kann ich aber einen Fehler beim Rauszeichnen ausschließen. Hier habe ich mehrmals genau geschaut - es ist einfach so - auch wenn ich es nicht verstehe. Ansonst macht für mich alles einen vernünftigen Eindruck, aber irgendwo muss ja der "Hund" begraben sein. Die Bauteile waren alle eindeutig zu identifizieren - Farbcode und Aufdruck waren immer gut ablesbar. Bauteil vergessen wurde auch keines. Nun hoffe ich auf einen Tipp von euch :-) lg, Nick
An der Basis von T1 fehlt wahrscheinlich ein Widerstand. Schwingt die Schaltung, wenn T4 entfernt ist?
Helge A. schrieb: > An der Basis von T1 fehlt wahrscheinlich ein Widerstand. Hallo Fehlen tut bestimmt kein Bauteil. Möglicherweise ist aber eins wo falsch angeschlossen. Ich denke, wenn die Schaltung arbeitet wird die Spannung am Emitter T1 höher als an der Basis, wodurch T1 leitet und die LED-Kette leuchtet. > Schwingt die Schaltung, wenn T4 entfernt ist? Schau ich mir morgen an. So wie sie jetzt aufgezeichnet ist schwingt scheinbar nichts. Danke für deinen Hinweis. lg, Nick
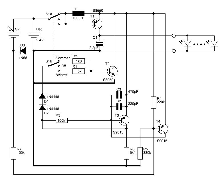
Die Absicht des Erfinders ist schon klar. Allerdinge dürfte bei entladenen Akkus die Effizienz leiden, da der Basisstrom dann stark zunimmt. Der Schaltungsteil mit T4 baut darauf, daß ein Strom rückwärts durch die Solarzellen fließt bei Nacht. Sind die Zellen "zu gut", reicht der Strom vieleicht nit.
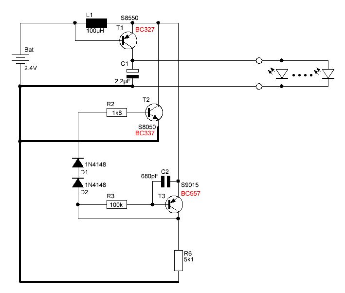
Hallo Ich habe auf der Steckplatte nicht die originalen Transistoren verwendet, sondern Standardtypen (im Schaltbild rot). Als Versorgung habe ich ein Labornetzteil (eingestellt auf etwa 2.5V), nicht die im ersten Schaltbild verwendeten Akkus. Die Schaltung ist nun auch vereinfacht aufgebaut: Erstmal ohne T4 und Solarzelle - nur der Oszillator. Anstatt der beiden parallel geschalteten Kerkos (470pF und 220pF) einen 680pF. Es schwingt aber nichts - da tut sich Garnichts. lg, Nick
Ro R. schrieb: > Was für LEDs sind denn dran? Leuchten die schon bei 2.5V? (weisse tun > dies nicht!) Es sind weiße LEDs, und sie leuchten auch. Aber nur schwach, dafür aber ne ganze Menge. In der Nacht sieht das ganz gut aus. Datenblatt oder sonstige Bezeichnungen habe ich dazu aber natürlich nicht.
Der Schaltplan ist etwas kaotisch gezeichnet. T1: Ersetz den mal durch eine Diode von Spule->LED. Eine Fehlerquelle weniger. (Mir scheint es auch komisch, dass bei der Basis kein Widerstand ist...) T2: Gib mal auf die Basis von T2, nach dem Basiswiderstand R2 eine PWM und schau ob die Diode leuchtet. Müsste eigentlich, dann leuchten. Als nächstes kannst Du schauen, dass du den Oszillator bestehend aus T3+Dioden+C zum Laufen bekommst. Erfahrugswert: Oszillatoren sind gerne mal rossig.
Michael H. schrieb: > T2: Gib mal auf die Basis von T2, nach dem Basiswiderstand R2 eine PWM > und schau ob die Diode leuchtet. Müsste eigentlich, dann leuchten. Das war ne gute Idee :-) Die LED leuchtet - je höher die Frequenz, desto heller. 2 bis 5kHz wären ideal. > Als nächstes kannst Du schauen, dass du den Oszillator bestehend aus > T3+Dioden+C zum Laufen bekommst. Erfahrugswert: Oszillatoren sind gerne > mal rossig. Da tut sich nichts. Hier vermute ich den "Rauszeichenfehler". Auf der original-Schaltung sind ja 2 Kerkos verbaut. Aber nicht nebeneinander, sondern an zwei ganz unterschiedlichen Orten. Das kam mir schon komisch vor. Warum man 470pF und 220pF verwendet, wenn es doch EIN 680pF auch tun würde. Deshalb denke ich jetzt, dass die beiden nicht parallel liegen. Einer der beiden wird wohl zwischen Emitter und Basis von T3 richtig sein - welcher auch immer. Aber wo gehört dann er andere hin? Ich verstehe diesen Osz. nicht so ganz - vielleicht hat jemand eine Idee? lg, Nick
Hallo, T3 soll bestimmt mit T4 ein astabiler MV bilden. Kollektor von T3 nicht an D2 sondern an Basis T4. C2 und C4 entsprechend schalten. Dann erhält T2 über die Dioden eine Schwingung und kann mit L1 einen Schaltwandler mimen. T1 kann so nicht funktionieren. Er müsste durchsteuern, aber wie soll er einen (richtigrummen) Basisstrom bekommen als pnp-Typ?
Fra Nk schrieb: > Kollektor von T3 nicht > an D2 sondern an Basis T4 .. ist Unsinn. Mach aber mal aus T3,4 R3,4,5,6 und C2,3 einen richtigen MV wobei ein Kollektor dan an D2 geht. R7 soll den MV bei genügend (Tages)licht stoppen, um die LEDs auszuschalten.
S1a hat keine Funktion und S1b soll den Basisstrom von T2 im Sommer erhöhen? Also den T2 "auffer machen" als im Winter? Da stimmt vieles nicht.. mach bitte einen zweiten Versuch des Abmalens.
Fra Nk schrieb: > S1a hat keine Funktion und S1b soll den Basisstrom von T2 im Sommer > erhöhen? Also den T2 "auffer machen" als im Winter? S1 ist ein zweipoliger Schalter mit drei Stellungen: Sommer Off Winter S1a schaltet die Batteriespannung bei Off-Stellung ab. In Stellung Sommer und Winter ist die Ubatt eingeschaltet. > Da stimmt vieles nicht.. So viel kann nicht falsch sein - hab mir schließlich Mühe gegeben. Aber die Platine war nur etwa 2 x 2cm, dicht gedrängt - nicht einfach das richtig hinzubekommen. > mach bitte einen zweiten Versuch des Abmalens. Geht leider nicht - die Solarleuchte ist längst wieder in irgend einem Garten im Irgendwo im Einsatz. Wie wir inzwischen wissen, liegt es nur noch am Oszillator. Bei Verwendung einer externen Schwingung klappt es ja schon. Also T1 und T2 sind schon mal richtig so. T4 kann man mal außen vor lassen - der soll ja nur den Osz. abstellen, wenn die Solarzellen beleuchtet werden. lg
Dann muss T3 mit T2 zusammen einen Oszillator ergeben wobei dann der umschaltbare Basiswiderstand von T2 die Frequenz oder Tastverhältnis beeinflusst. Was T1 treibt, ist mir schleierhaft.
Aber jetzt ! Problem gelöst. Kleiner Rauszeichenfehler mit großer Wirkung. Emitter T3 muss vor die Spule - dann sind auch die beiden Kerkos nicht mehr parallel. Jetzt leuchtet die LED schön hell. Frequenz = 28kHz LED-Strom = 6.6mA bei 2.5V Betriebsspannung. (Standard-LED 5mm weiß) LED-Spannung = 3V Vielen Dank für euren Einsatz !!! lg, Nick P.S. Da soll noch mal einer sagen, dass man LEDs nicht ohne Vorwiderstand betreiben kann - und ob man das kann ! :-)
Michael H. schrieb: > T1 soll afaik aktiv gleichrichten, aber halte ich persönlich fürn > Schmarn. Der ist nicht nur Gleichrichter, sondern legt auch die maximale Ausgangsspannung fest, auf Batterie-Spannung + 0,7V. Mehr geht nicht, weil dann der ganze Strom duch die E-B Strecke fließt. Ist die Last bereit, den von der Spule gelieferten Strom komplett aufzunehmen, ist der Transistor gar nicht so schlecht, als Gleichrichter. Die C-E Sättigungsspannung ist kleiner als die Durchlaßspannung einer normalen SI-Diode. Mit freundlichen Grüßen - Martin
ElektroNick schrieb: > Da soll noch mal einer sagen, dass man LEDs nicht ohne Vorwiderstand > betreiben kann Hat ja auch nie einer behauptet!
Hi Du bist dir aber schon im Klaren darüber, dass in diesen Ketten immer 7 - 10 LEDs in Serie geschaltet sind? Dafür benötigst Du Spannungen von 20 - 30V!
senke schrieb: > Du bist dir aber schon im Klaren darüber, dass in diesen Ketten immer 7 > - 10 LEDs in Serie geschaltet sind? > Dafür benötigst Du Spannungen von 20 - 30V! Nö - ist nicht so. Es sind alle LEDs parallel geschaltet - OHNE Vorwiderstand ! Wieviel Strom jede LED (oder alle zusammen) brauchen, kann ich leider nicht mehr messen, da ich die Solarleuchte nicht mehr hier habe. Aus der Nachbauschaltung kommen jedenfalls 3V raus, und da hängt, wie im letzten Schaltbild zu sehen, eine LED dran. In der LED-Kette waren es dann eben entsprechend mehr. Die Spannung liegt aber nur im Bereich von 3V. Vielleicht sogar ein bisschen drunter, wenn mehr LEDs dran sind. Ich hab auf der Steckplatte nur eine ganz normale Standard-LED verwendet, die mit den 3V und gut 6mA ganz schön leuchtet. Die LEDs an der LED-Kette leuchteten nicht so hell - dafür waren es aber auch viel mehr LEDs. Die LEDs aus der LED-Kette waren bestimmt auch Low-Current-LEDs oder so - eben genau für diesem Zweck gemacht. Aber mit 20 - 30V ist da nichts. Man denkt immer, dass weisse LEDs so viel Spannung brauchen. Häng mal so eine stink normale 5mm LED, die mit einem maximalen Strom von 20mA und üblicherweise mit einer Spannung von 3,4V betrieben werden kann, an 12Vdc mit einem Vorwiderstand mit mehreren kOhm. Dann erhöhe mal den Widerstand soweit, bis die LED im dunkeln grade noch leuchtet. Du wirst dich wundern, wie wenig Strom die LED braucht. Bei Nacht sind 0.5mA reichlich für so eine LED. Für batteriebetrieb also bestens geeignet. lg, Nick
ElektroNick schrieb: > Die Bauteile waren alle eindeutig zu identifizieren - Farbcode und > Aufdruck waren immer gut ablesbar. Bauteil vergessen wurde auch keines. Kannst ihn behalten. Ich dachte im ersten Schaltplan sind alle Bauteile drin. Nun sinds weniger.
Er wurde vereinfacht um sich auf das Wesentliche, des Osc., zu konzentrieren. Und der Osc passt jetzt - die Schaltung schwingt wie sie soll. Noch Fragen ? lg, Nick
Bitte melde dich an um einen Beitrag zu schreiben. Anmeldung ist kostenlos und dauert nur eine Minute.
Bestehender Account
Schon ein Account bei Google/GoogleMail? Keine Anmeldung erforderlich!
Mit Google-Account einloggen
Mit Google-Account einloggen
Noch kein Account? Hier anmelden.




